前言
无刷直流 (Brushless Direct Current, BLDC)电机是一种正快速普及的电机类型,它可在家用电器、汽车、航空航天、消费品、医疗、工业自动化设备和仪器等行业中使用。正如名称指出的那样,BLDC 电机不用电刷来换向,而是使用电子换向。BLDC 电机和有刷直流电机以及感应电机相比,有许多优点。其中包括:
• 更好的转速-转矩特性
• 快速动态响应
• 高效率
• 使用寿命长
• 运转无噪音
• 较高的转速范围此外,
由于输出转矩与电机体积之比更高,使之在需要着重考虑空间与重量因素的应用中,大有用武之地。

有刷电机 无刷电机
关于BLDC的基本原理与控制控制基础知识上一讲已经介绍,本节将用NUCLEO-F103RB和X-NUCLEO-IHM07M1 3SH快速为大家实现BLDC的转动控制!
本节所用电机为2836无刷电机,电机有两组线(hall传感器线和电机三相线),工作电压24V,最大转速12000rpm:


示例详解
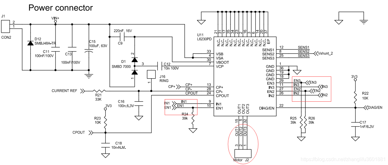
本节用到ST官方推出的NUCLEO-F103RB和X-NUCLEO-IHM07M1 3SH 开发板。


NUCLEO-F103RB对应的大致原理接线图:

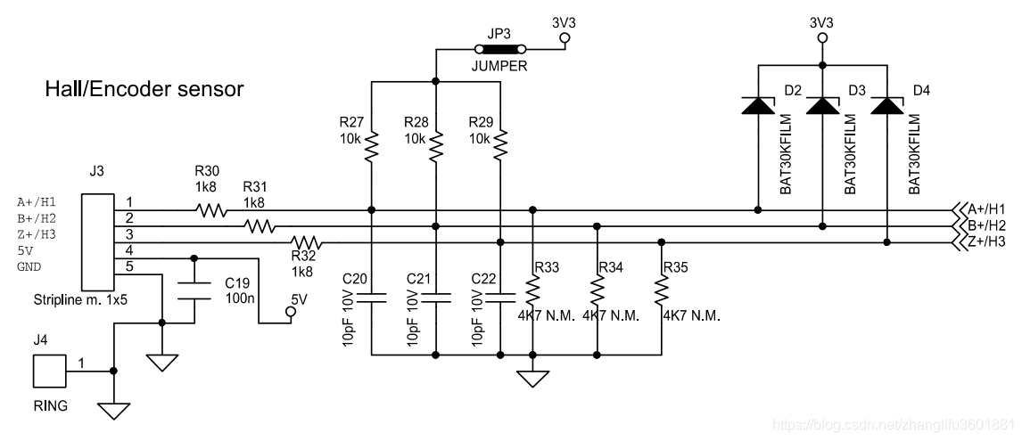
X-NUCLEO-IHM07M1 3SH部分原理图:



-
- 准备操作
- X-NUCLEO-IHM07M1 3SH是一款专门用于PMSM(永磁同步)或BLDC(直流无刷 )的电机驱动板,其电机驱动板驱动芯片型号为L6230(详细数据手册可在st官网下载),本节主要目的是给大家演示BLDC 6步方波控制原理,仅需让BLDC电机实现简单正反转动即可,仅需用到IN1,IN2, IN3和OUT1,OUT2,OUT3以及HALL传感器信号接口H1,H2,H3。
- 准备操作


|
需要用到的信号 |
对应MCU引脚 |
|
EN1 |
PC10 |
|
IN1 |
PA8 |
|
EN2 |
PC11 |
|
IN2 |
PA9 |
|
EN3 |
PC12 |
|
IN3 |
PA10 |
|
H1 |
PA15 |
|
H2 |
PB3 |
|
H3 |
PB10 |
为了更加简单地介绍清楚BLDC 6 步方波控制的具体实现,本节直接使用普通IO口方式实现对BLDC电机的6步方波驱,将EN1、EN2、EN3和 IN1、IN2、IN3全部配置成普通输出IO口输出模式,H1,H2,H3配置普通IO口输入模式。
-
-
- 在STM32CubeMX中,有专门的NUCLEO-F103RB工程模板,新建一个Cube工程,芯片型号为st32f103rb:
-


生成一个简单的工程模板实现了RCC,SYS,USART2接口的配置,同时还实现了LD2(LED)引脚的配置。接下来手动配置IO: 配置PA8,PA9,PA10,PC10,PC11,PC12为GPIO_OUTPUT模式, PA15,PB0,PB10为GPIO_INPUT模式:

生成工程:

-
-
- 打开工程, 在main.c中加入如下代码:
-




设置工程下载后自动运行:


编译代码,下载程序运行可直以看到电机成功转动起来,如果有示波器可以看到三相线上的输出电压波形图如下:

MCU引脚上的波形为:

OK,本期实验完成!本节通过普通IO的驱动6步换相方式成功让BLDC电机转动起来,但是细心的同学可能会发现,本节的BLDC电机仅是转起来了,电机的速度完全不可控,下一节将介绍如何通过STM32高级定时器产生PWM的方式来实现BLDC电机速度控制。最后如果大家有什么疑问或是有想了解的其它内容,也欢迎大家留言!!最后喜欢这个公众号的同学们记得加关注了,每天都会有技术干货推出!!
文中源码及资料下载,关注十三公众号:
在公众号里给十三发送 “下载|STM32 电机教程 10” :

本文介绍无刷直流电机(BLDC)的原理与控制,使用NUCLEO-F103RB和X-NUCLEO-IHM07M13SH开发板,通过普通IO口实现BLDC电机的6步方波控制,使电机实现正反转,并计划后续通过PWM控制电机速度。
3203

被折叠的 条评论
为什么被折叠?



