什么是Kubernetes?k8s?
Kubernetes 的名字来自希腊语,意思是“舵手” 或 “ 领航员” .K8s是将8个字母“ubernete”替换为“8”的缩写.Kubernetes是Google 2014年创建管理的,是Google 10多年大规模容器管理技术Borg的开源版本。
Kubernetes是容器集群管理系统,是一个开源的平台,可以实现 容器集群 的自动化部署、自动扩缩容、维护等功能。
Kubernetes 特点
- 可移植 : 支持公有云,私有云,混合云,多重云(multi-cloud)
- 可扩展 : 模块化, 插件化, 可挂载, 可组合
- 自动化 : 自动部署,自动重启,自动复制,自动伸缩/扩展
为什么使用容器?容器有哪些优势?

传统的应用部署方式是通过插件或脚本来安装应用。这样做的缺点是应用的运行、配置、管理、所有生存周期将与当前操作系统绑定,这样做并不利于应用的升级更新/回滚等操作,当然也可以通过创建虚机的方式来实现某些功能,但是虚拟机非常重,并不利于可移植性。
新的方式是通过部署容器方式实现,每个容器之间互相隔离,每个容器有自己的文件系统 ,容器之间进程不会相互影响,能区分计算资源。相对于虚拟机,容器能快速部署,由于容器与底层设施、机器文件系统解耦的,所以它能在不同云、不同版本操作系统间进行迁移。
容器占用资源少、部署快,每个应用可以被打包成一个容器镜像,每个应用与容器间成一对一关系也使容器有更大优势,使用容器可以在build或release 的阶段,为应用创建容器镜像,因为每个应用不需要与其余的应用堆栈组合,也不依赖于生产环境基础结构,这使得从研发到测试、生产能提供一致环境。类似地,容器比虚机轻量、更“透明”,这更便于监控和管理.
容器优势总结:
- 快速创建/部署应用: 与VM虚拟机相比,容器镜像的创建更加容易。
- 持续开发、集成和部署: 提供可靠且频繁的容器镜像构建/部署,并使用快速和简单的回滚(由于镜像不可变性)。
- 开发和运行相分离: 在build或者release阶段创建容器镜像,使得应用和基础设施解耦。
- 开发,测试和生产环境一致性: 在本地或外网(生产环境)运行的一致性。
- 云平台或其他操作系统: 可以在 Ubuntu、RHEL、 CoreOS、on-prem、Google Container Engine或其它任何环境中运行。
- Loosely coupled,分布式,弹性,微服务化: 应用程序分为更小的、独立的部件,可以动态部署和管理。
- 资源隔离
- 资源利用: 更高效
Docker是什么?和k8s又有什么区别?
Docker有俩句口号:
"Build, Ship and Run"
"Build once,Run anywhere"
即搭建,发送,运行,一次搭建,到处能用,从而我们可以知道
Docker本身并不是容器 ,它是创建容器的工具,是应用容器引擎.
而k8s是一套管理系统,对Docker及容器进行更高级更灵活的管理.
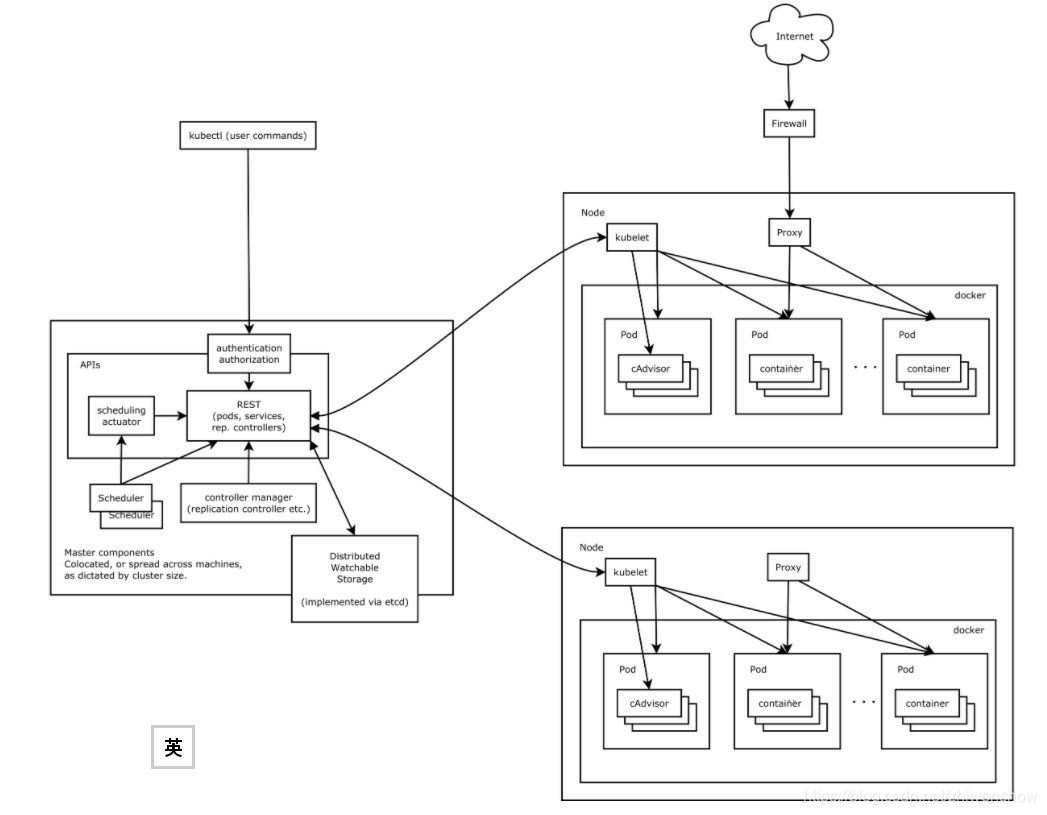
k8s组件有哪些?
一个K8S系统,通常称为一个 K8S集群(Cluster)


master节点

Master节点包括API Server、Scheduler、Controller manager、etcd。
API Server是整个系统的对外接口,供客户端和其它组件调用,相当于“营业厅”。
Scheduler负责对集群内部的资源进行调度,相当于“调度室”。
Controller manager负责管理控制器,相当于“大总管”。
node节点

Node节点包括Docker、kubelet、kube-proxy、Fluentd、kube-dns(可选),还有就是 Pod 。
Pod, 是Kubernetes最基本的操作单元。一个Pod代表着集群中运行的一个进程,它内部封装了一个或多个紧密相关的容器。除了Pod之外,K8S还有一个Service的概念,一个Service可以看作一组提供相同服务的Pod的对外访问接口。
Docker,创建容器的。
Kubelet,主要负责监视指派到它所在Node上的Pod,包括创建、修改、监控、删除等。
Kube-proxy,主要负责为Pod对象提供代理。
Fluentd,主要负责日志收集、存储与查询。
最后给出中文文档地址:http://docs.kubernetes.org.cn/
1860

被折叠的 条评论
为什么被折叠?



