
简 介: 本文给出了利用CH340C芯片制作ESP32,ESP8266下载器的方法,并进行了实测测试。
关键词: ESP32,CH340C,MicroPython,下载器
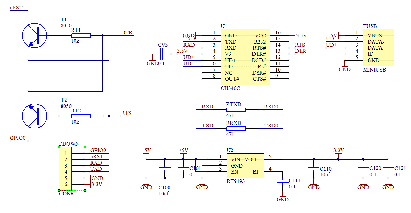
▌01 ESP的MicroPython下载器
1.重新设计
ESP32,ESP8266 利用MicroPython进行开发,可以比起基于MCU(STC8031,STM32F etc)进行电子开发和制作更加方便。在已经购买到的 ESP8266 、 ESP32 的开发板可以看,它们都是使用 基于CH340C的下载电路 。在 测试CH340C的功能,制作MicroPython ESP8266,ESP32下载器 对 CH340C 的功能进行初步测试,在此过程中存在着一些问题。比如在与开发板相连的时候,会引起CH340C的USB重新启动。为此,做如下进行改进:
- 对于CH340C的RXD,TXD的接口通过连接470(510)电阻来减少开发板的电路对于CH340C的负载冲击;
- 更换3.3V稳压源 。原来的LM1117-3.3需要更大的电压降,将其修改成 RT9193
2.下载器电路设计
(1)原理图设计1

######
| PIN1 | PIN2 | PIN3 | PIN4 | PIN5 | PIN6 |
|---|---|---|---|---|---|
| 3.3V | GND | RXD 连接待下载模块的RXD | TXD 连接待下载模块的TX | RST | GPIO |
注:表格中的RXD,TXD是下载模块的RXD,TXD
(2)焊接制作PCB

▲ 快速制版PCB

▲ 焊接之后的测试电路板
▓ 建议修改: 需要对于3.3V输出电源增加220uF以上的储能电解电容。这样就可以避免连接ESP32负载的过程中,出现USB的重启现象。

▲ 对于3.3V输出不增加220uF的储能电容
3.测试下载器
(1)接入PC的USB
将测试电路板接入PC的USB接口,触摸USB-SERIAL CH340(COM31)接口。

▲ 识别得到的虚拟串口
(2)RT9193输出电压
测量RT9193的输出电压,电压为:3.017V电压。因此可以证明CH340C可以工作在3.0V版本下。
将RT9193更换成 MIC5219 3.3V (500mA, 10mV压降)LDO 。测量输出电压为3.3V。他们的管脚分布是兼容的。
【问题分析】
在使用RT9193的时候,将CH340C外接ESP8266测试办的时候并没有会引起CH340C USB重启。但是使用MIC5219 (3.3V)则使用CH340C外接ESP8266的时候CH340C USB会重启!!
问题分析:
针对上面的问题,通过实验证明,这主要是由于RT9193,MIC5219的输出3.3V需要一个大一点的电解电容。通过外接220uF的电解电容可以接上连接外部调试模块的过程中引起CH340C重启的问题。
(3)连接ESP8266测试版
连接ESP8266测试版本,测量ESP8266是否能够工作以及通过CH340C进行连接。
测量在测试版本端口电源电压为 2.983V。

▲ 连接ESP8266测试版本480

▲ 直接连接Thonny 到ESP32测试版

▲ 对ESP8266下载固件
▌02 两类ESP32模块
1. ESP32-S
在【1】中测试的ESP32模块是ESP32-S,测试所使用的是 ESP32-20210410 Unstable-V1.14-152 版本。
2. ESP32-WROOM-32
(1)第一个版本
在 ESP32-WROOM 烧制上面下载的MicroPython 固件后,运行错误。
▓ 测试结果: 错误

▲ 在MicroPython 下载显示的ESP32的模块照片
(2)第二个版本
在从 MicroPython Download 新的MicroPython固件。GENERIC : esp32-idf4-20210202-v1.14.bin.
▓ 测试结果:错误
(3)下载第三个版本
GENERIC-SPIRAM : esp32spiram-idf4-20210202-v1.14.bin
▓ 测试结果:错误!
(4)第四个版本
GENERIC : esp32-idf3-20210202-v1.14.bin
▓ 测试结果: 错误!
3.将ESP32-WROOM更换
重新更换EPS32-WROOM-32模块,使用Thonny重新下载MicroPython固件。

▲ 出现的错误提醒
▌实验结论
通过CH340C设计的MicroPython下载电路,可以使用 Thonny 开发环境对于 ESP8266的开发板下载相应的固件,并进行软件开发。
■ 相关文献链接:
- 两款带有WiFI的MicroPython模块:ESP32,ESP8266
- ESP8266的一些MicroPython基础实验
- ESP32模块的MicroPython的基本实验
- 基于CH340C的下载电路
- 测试CH340C的功能,制作MicroPython ESP8266,ESP32下载器
- CH340C
- 几类 3.3V降压稳压电源IC芯片简介
- RT9193
- MIC5219
- ESP32-20210410 Unstable-V1.14-152
- ESP-32-S 淘宝购买链接
- ESP32-WROOM
- MicroPython Download
- GENERIC-SPIRAM : esp32spiram-idf4-20210202-v1.14.bin
- GENERIC : esp32-idf3-20210202-v1.14.bin
- 安装 Thonny 软件环境开发PI Pico
● 相关图表链接:
- 表格2-1 6PIN功能定义
- 快速制版PCB
- 焊接之后的测试电路板
- 对于3.3V输出不增加220uF的储能电容
- 识别得到的虚拟串口
- 连接ESP8266测试版本480
- 直接连接Thonny 到ESP32测试版
- 对ESP8266下载固件
- 在MicroPython 下载显示的ESP32的模块照片
- 出现的错误提醒
CH340C下载器AD工程文件:AD\Test\2021\TestCH340\TestCH340C.SchDoc ↩︎
4744

被折叠的 条评论
为什么被折叠?



