
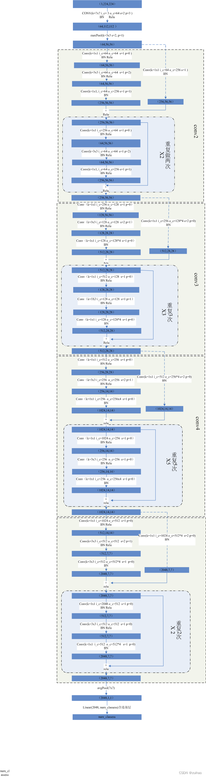
resnent50 残差网络的详细网络结构
resnet网络分为18、34、50、101、152层,如下图。50 101 150残差网络的基本结构。下图是以50层残差网络结构的流程图。18\30层残差网络的基本单元。
TA关注的专栏 1
TA关注的收藏夹 0
TA关注的社区 1
TA参与的活动 0

新星杯·14天创作挑战营·第9期
这是一个以写作博客为目的的创作活动,旨在鼓励大学生博主们挖掘自己的创作潜能,展现自己的写作才华。如果你是一位热爱写作的、想要展现自己创作才华的小伙伴,那么,快来参加吧!我们一起发掘写作的魅力,书写出属于我们的故事。我们诚挚邀请你们参加为期14天的创作挑战赛! 注: 1、参赛者可以进入活动群进行交流、分享创作心得,互相鼓励与支持(开卷),答疑及活动群请见 https://bbs.csdn.net/topics/619626357 2、文章质量分查询:https://www.csdn.net/qc


最近
文章
专栏
代码仓
资源
收藏
关注/订阅/互动
社区
帖子
问答
课程
视频
