调优概述
有的时候,我们可能会遇到大数据计算中一个最棘手的问题——数据倾斜,此时Spark作业的性能会比期望差很多。数据倾斜调优,就是使用各种技术方案解决不同类型的数据倾斜问题,以保证Spark作业的性能。
数据倾斜发生时的现象
-
绝大多数task执行得都非常快,但个别task执行极慢。比如,总共有1000个task,997个task都在1分钟之内执行完了,但是剩余两三个task却要一两个小时。这种情况很常见。
-
原本能够正常执行的Spark作业,某天突然报出OOM(内存溢出)异常,观察异常栈,是我们写的业务代码造成的。这种情况比较少见。
数据倾斜发生的原理
数据倾斜的原理很简单:在进行shuffle的时候,必须将各个节点上相同的key拉取到某个节点上的一个task来进行处理,比如按照key进行聚合或join等操作。此时如果某个key对应的数据量特别大的话,就会发生数据倾斜。比如大部分key对应10条数据,但是个别key却对应了100万条数据,那么大部分task可能就只会分配到10条数据,然后1秒钟就运行完了;但是个别task可能分配到了100万数据,要运行一两个小时。因此,整个Spark作业的运行进度是由运行时间最长的那个task决定的。
因此出现数据倾斜的时候,Spark作业看起来会运行得非常缓慢,甚至可能因为某个task处理的数据量过大导致内存溢出。
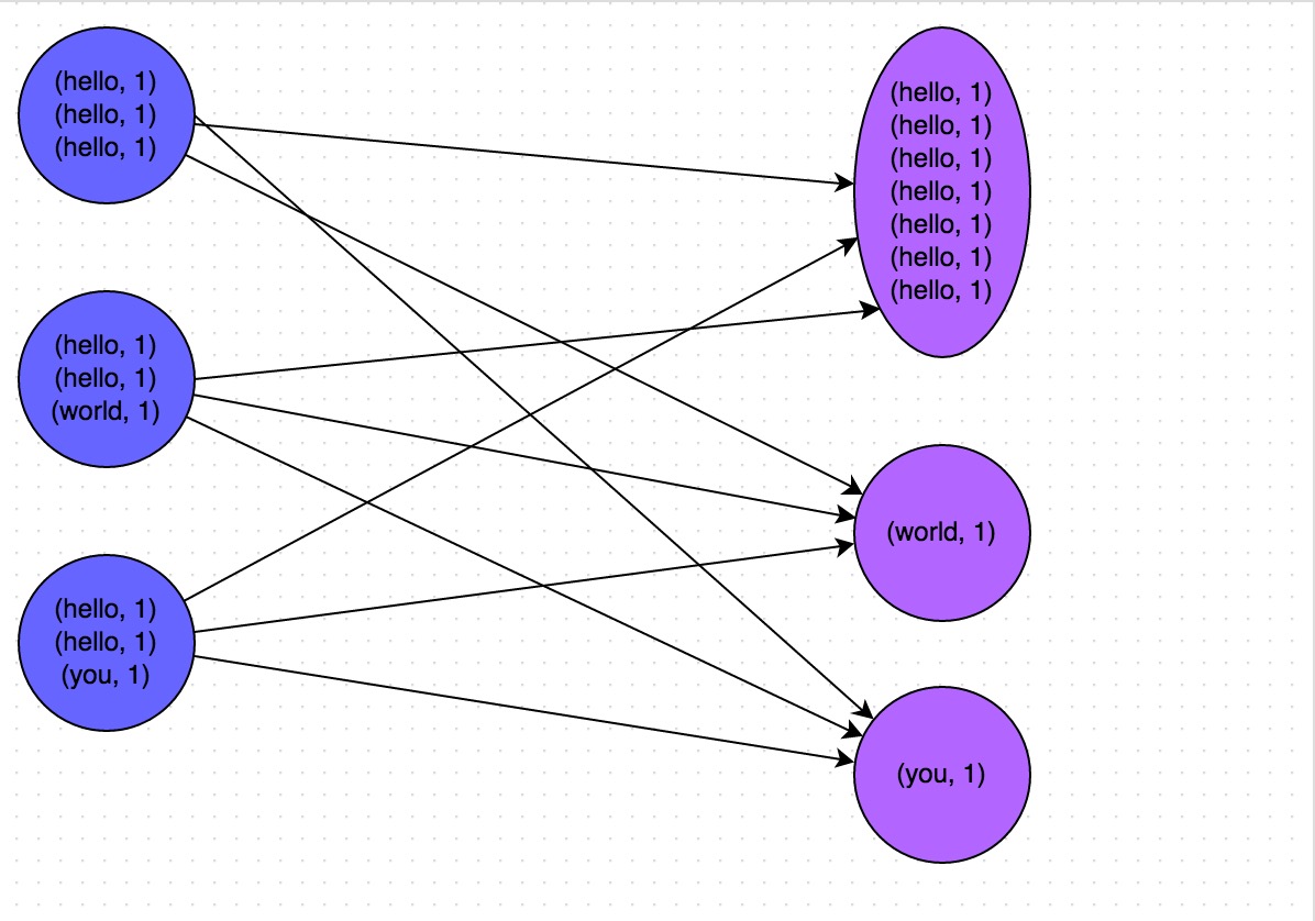
下图就是一个很清晰的例子:hello这个key,在三个节点上对应了总共7条数据,这些数据都会被拉取到同一个task中进行处理;而world和you这两个key分别才对应1条数据,所以另外两个task只要分别处理1条数据即可。此时第一个task的运行时间可能是另外两个task的7倍,而整个stage的运行速度也由运行最慢的那个task所决定。

img
如何定位导致数据倾斜的代码
数据倾斜只会发生在shuffle过程中。这里给大家罗列一些常用的并且可能会触发shuffle操作的算子:distinct、groupByKey、reduceByKey、aggregateByKey、join、cogroup、repartition等。出现数据倾斜时,可能就是你的代码中使用了这些算子中的某一个所导致的。
某个task执行特别慢的情况
首先要看的,就是数据倾斜发生在第几个stage中。
如果是用yarn-client模式提交,那么本地是直接可以看到log的,可以在log中找到当前运行到了第几个stage;如果是用yarn-cluster模式提交,则可以通过Spark Web UI来查看当前运行到了第几个stage。此外,无论是使用yarn-client模式还是yarn-cluster模式,我们都可以在Spark Web UI上深入看一下当前这个stage各个task分配的数据量,从而进一步确定是不是task分配的数据不均匀导致了数据倾斜。
比如下图中,倒数第三列显示了每个task的运行时间。明显可以看到,有的task运行特别快,只需要几秒钟就可以运行完;而有的task运行特别慢,需要几分钟才能运行完,此时单从运行时间上看就已经能够确定发生数据倾斜了。此外,倒数第一列显示了每个task处理的数据量,明显可以看到,运行时间特别短的task只需要处理几百KB的数据即可,而运行时间特别长的task需要处理几千KB的数据,处理的数据量差了10倍。此时更加能够确定是发生了数据倾斜。

img
知道数据倾斜发生在哪一个stage之后,接着我们就需要根据stage划分原理,推算出来发生倾斜的那个stage对应代码中的哪一部分,这部分代码中肯定会有一个shuffle类算子。精准推算stage与代码的对应关系,需要对Spark的源码有深入的理解,这里我们可以介绍一个相对简单实用的推算方法:只要看到Spark代码中出现了一个shuffle类算子或者是Spark SQL的SQL语句中出现了会导致shuffle的语句(比如group by语句),那么就可以判定,以那个地方为界限划分出了前后两个stage。
这里我们就以Spark最基础的入门程序——单词计数来举例,如何用最简单的方法大致推算出一个stage对应的代码。如下示例,在整个代码中,只有一个reduceByKey是会发生shuffle的算子,因此就可以认为,以这个算子为界限,会划分出前后两个stage。 * stage0,主要是执行从textFile到map操作,以及执行shuffle write操作。shuffle write操作,我们可以简单理解为对pairs RDD中的数据进行分区操作,每个task处理的数据中,相同的key会写入同一个磁盘文件内。 * stage1,主要是执行从reduceByKey到collect操作,stage1的各个task一开始运行,就会首先执行shuffle read操作。执行shuffle read操作的task,会从stage0的各个task所在节点拉取属于自己处理的那些key,然后对同一个key进行全局性的聚合或join等操作,在这里就是对key的value值进行累加。stage1在执行完reduceByKey算子之后,就计算出了最终的wordCounts RDD,然后会执行collect算子,将所有数据拉取到Driver上,供我们遍历和打印输出。
val conf = new SparkConf()
val sc = new SparkContext(conf)
val lines = sc.textFile("hdfs://...")
val words = lines.flatMap(_.split(" "))
val pairs = words.map((_, 1))
val wordCounts = pairs.reduceByKey(_ + _)
wordCounts.collect().foreach(println(_))
通过对单词计数程序的分析,希望能够让大家了解最基本的stage划分的原理,以及stage划分后shuffle操作是如何在两个stage的边界处执行的。然后我们就知道如何快速定位出发生数据倾斜的stage对应代码的哪一个部分了。比如我们在Spark Web UI或者本地log中发现,stage1的某几个task执行得特别慢,判定stage1出现了数据倾斜,那么就可以回到代码中定位出stage1主要包括了reduceByKey这个shuffle类算子,此时基本就可以确定是由educeByKey算子导致的数据倾斜问题。比如某个单词出现了100万次,其他单词才出现10次,那么stage1的某个task就要处理100万数据,整个stage的速度就会被这个task拖慢。
某个task莫名其妙内存溢出的情况
这种情况下去定位出问题的代码就比较容易了。我们建议直接看yarn-client模式下本地log的异常栈,或者是通过YARN查看yarn-cluster模式下的log中的异常栈。一般来说,通过异常栈信息就可以定位到你的代码中哪一行发生了内存溢出。然后在那行代码附近找找,一般也会有shuffle类算子,此时很可能就是这个算子导致了数据倾斜。
但是大家要注意的是,不能单纯靠偶然的内存溢出就判定发生了数据倾斜。因为自己编写的代码的bug,以及偶然出现的数据异常,也可能会导致内存溢出。因此还是要按照上面所讲的方法,通过Spark Web UI查看报错的那个stage的各个task的运行时间以及分配的数据量,才能确定是否是由于数据倾斜才导致了这次内存溢出。
查看导致数据倾斜的key的数据分布情况
知道了数据倾斜发生在哪里之后,通常需要分析一下那个执行了shuffle操作并且导致了数据倾斜的RDD/Hive表,查看一下其中key的分布情况。这主要是为之后选择哪一种技术方案提供依据。针对不同的key分布与不同的shuffle算子组合起来的各种情况,可能需要选择不同的技术方案来解决。
此时根据你执行操作的情况不同,可以有很多种查看key分布的方式: 1. 如果是Spark SQL中的group by、join语句导致的数据倾斜,那么就查询一下SQL中使用的表的key分布情况。 2. 如果是对Spark RDD执行shuffle算子导致的数据倾斜,那么可以在Spark作业中加入查看key分布的代码,比如RDD.countByKey()。然后对统计出来的各个key出现的次数,collect/take到客户端打印一下,就可以看到key的分布情况。
举例来说,对于上面所说的单词计数程序,如果确定了是stage1的reduceByKey算子导致了数据倾斜,那么就应该看看进行reduceByKey操作的RDD中的key分布情况,在这个例子中指的就是pairs RDD。如下示例,我们可以先对pairs采样10%的样本数据,然后使用countByKey算子统计出每个key出现的次数,最后在客户端遍历和打印样本数据中各个key的出现次数。
val sampledPairs = pairs.sample(false, 0.1)
val sampledWordCounts = sampledPairs.countByKey()
sampledWordCounts.foreach(println(_))
数据倾斜的解决方案
解决方案一:使用Hive ETL预处理数据
方案适用场景:导致数据倾斜的是Hive表。如果该Hive表中的数据本身很不均匀(比如某个key对应了100万数据,其他key才对应了10条数据),而且业务场景需要频繁使用Spark对Hive表执行某个分析操作,那么比较适合使用这种技术方案。
方案实现思路:此时可以评估一下,是否可以通过Hive来进行数据预处理(即通过Hive ETL预先对数据按照key进行聚合,或者是预先和其他表进行join),然后在Spark作业中针对的数据源就不是原来的Hive表了,而是预处理后的Hive表。此时由于数据已经预先进行过聚合或join操作了,那么在Spark作业中也就不需要使用原先的shuffle类算子执行这类操作了。
方案实现原理:这种方案从根源上解决了数据倾斜,因为彻底避免了在Spark中执行shuffle类算子,那么肯定就不会有数据倾斜的问题了。但是这里也要提醒一下大家,这种方式属于治标不治本。因为毕竟数据本身就存在分布不均匀的问题,所以Hive ETL中进行group by或者join等shuffle操作时,还是会出现数据倾斜,导致Hive ETL的速度很慢。我们只是把数据倾斜的发生提前到了Hive ETL中,避免Spark程序发生数据倾斜而已。
方案优点:实现起来简单便捷,效果还非常好,完全规避掉了数据倾斜,Spark作业的性能会大幅度提升。
方案缺点:治标不治本,Hive ETL中还是会发生数据倾斜。
方案实践经验:在一些Java系统与Spark结合使用的项目中,会出现Java代码频繁调用Spark作业的场景,而且对Spark作业的执行性能要求很高,就比较适合使用这种方案。将数据倾斜提前到上游的Hive ETL,每天仅执行一次,只有那一次是比较慢的,而之后每次Java调用Spark作业时,执行速度都会很快,能够提供更好的用户体验。
项目实践经验:在美团·点评的交互式用户行为分析系统中使用了这种方案,该系统主要是允许用户通过Java Web系统提交数据分析统计任务,后端通过Java提交Spark作业进行数据分析统计。要求Spark作业速度必须要快,尽量在10分钟以内,否则速度太慢,用户体验会很差。所以我们将有些Spark作业的shuffle操作提前到了Hive ETL中,从而让Spark直接使用预处理的Hive中间表,尽可能地减少Spark的shuffle操作,大幅度提升了性能,将部分作业的性能提升了6倍以上。
解决方案二:过滤少数导致倾斜的key
方案适用场景:如果发现导致倾斜的key就少数几个,而且对计算本身的影响并不大的话,那么很适合使用这种方案。比如99%的key就对应10条数据,但是只有一个key对应了100万数据,从而导致了数据倾斜。
方案实现思路:如果我们判断那少数几个数据量特别多的key,对作业的执行和计算结果不是特别重要的话,那么干脆就直接过滤掉那少数几个key。比如,在Spark SQL中可以使用where子句过滤掉这些key或者在Spark Core中对RDD执行filter算子过滤掉这些key。如果需要每次作业执行时,动态判定哪些key的数据量最多然后再进行过滤,那么可以使用sample算子对RDD进行采样,然后计算出每个key的数量,取数据量最多的key过滤掉即可。
方案实现原理:将导致数据倾斜的key给过滤掉之后,这些key就不会参与计算了,自然不可能产生数据倾斜。
方案优点:实现简单,而且效果也很好,可以完全规避掉数据倾斜。
方案缺点:适用场景不多,大多数情况下,导致倾斜的key还是很多的,并不是只有少数几个。
方案实践经验:在项目中我们也采用过这种方案解决数据倾斜。有一次发现某一天Spark作业在运行的时候突然OOM了,追查之后发现,是Hive表中的某一个key在那天数据异常,导致数据量暴增。因此就采取每次执行前先进行采样,计算出样本中数据量最大的几个key之后,直接在程序中将那些key给过滤掉。
解决方案三:提高shuffle操作的并行度
方案适用场景:如果我们必须要对数据倾斜迎难而上,那么建议优先使用这种方案,因为这是处理数据倾斜最简单的一种方案。
方案实现思路:在对RDD执行shuffle算子时,给shuffle算子传入一个参数,比如reduceByKey(1000),该参数就设置了这个shuffle算子执行时shuffle read task的数量。对于Spark SQL中的shuffle类语句,比如group by、join等,需要设置一个参数,即spark.sql.shuffle.partitions,该参数代表了shuffle read task的并行度,该值默认是200,对于很多场景来说都有点过小。
方案实现原理:增加shuffle read task的数量,可以让原本分配给一个task的多个key分配给多个task,从而让每个task处理比原来更少的数据。举例来说,如果原本有5个key,每个key对应10条数据,这5个key都是分配给一个task的,那么这个task就要处理50条数据。而增加了shuffle read task以后,每个task就分配到一个key,即每个task就处理10条数据,那么自然每个task的执行时间都会变短了。具体原理如下图所示。
方案优点:实现起来比较简单,可以有效缓解和减轻数据倾斜的影响。
方案缺点:只是缓解了数据倾斜而已,没有彻底根除问题,根据实践经验来看,其效果有限。
方案实践经验:该方案通常无法彻底解决数据倾斜,因为如果出现一些极端情况,比如某个key对应的数据量有100万,那么无论你的task数量增加到多少,这个对应着100万数据的key肯定还是会分配到一个task中去处理,因此注定还是会发生数据倾斜的。所以这种方案只能说是在发现数据倾斜时尝试使用的第一种手段,尝试去用嘴简单的方法缓解数据倾斜而已,或者是和其他方案结合起来使用。

img
解决方案四:两阶段聚合(局部聚合+全局聚合)
方案适用场景:对RDD执行reduceByKey等聚合类shuffle算子或者在Spark SQL中使用group by语句进行分组聚合时,比较适用这种方案。
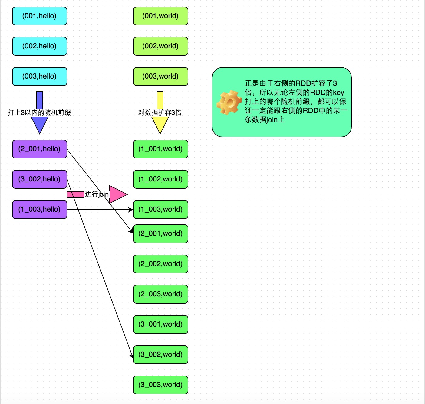
方案实现思路:这个方案的核心实现思路就是进行两阶段聚合。第一次是局部聚合,先给每个key都打上一个随机数,比如10以内的随机数,此时原先一样的key就变成不一样的了,比如(hello, 1) (hello, 1) (hello, 1) (hello, 1),就会变成(1_hello, 1) (1_hello, 1) (2_hello, 1) (2_hello, 1)。接着对打上随机数后的数据,执行reduceByKey等聚合操作,进行局部聚合,那么局部聚合结果,就会变成了(1_hello, 2) (2_hello, 2)。然后将各个key的前缀给去掉,就会变成(hello,2)(hello,2),再次进行全局聚合操作,就可以得到最终结果了,比如(hello, 4)。
方案实现原理:将原本相同的key通过附加随机前缀的方式,变成多个不同的key,就可以让原本被一个task处理的数据分散到多个task上去做局部聚合,进而解决单个task处理数据量过多的问题。接着去除掉随机前缀,再次进行全局聚合,就可以得到最终的结果。具体原理见下图。
方案优点:对于聚合类的shuffle操作导致的数据倾斜,效果是非常不错的。通常都可以解决掉数据倾斜,或者至少是大幅度缓解数据倾斜,将Spark作业的性能提升数倍以上。
方案缺点:仅仅适用于聚合类的shuffle操作,适用范围相对较窄。如果是join类的shuffle操作,还得用其他的解决方案。

img
// 第一步,给RDD中的每个key都打上一个随机前缀。
JavaPairRDD<String, Long> randomPrefixRdd = rdd.mapToPair(
new PairFunction<Tuple2<Long,Long>, String, Long>() {
private static final long serialVersionUID = 1L;
@Override
public Tuple2<String, Long> call(Tuple2<Long, Long> tuple)
throws Exception {
Random random = new Random();
int prefix = random.nextInt(10);
return new Tuple2<String, Long>(prefix + "_" + tuple._1, tuple._2);
}
});
// 第二步,对打上随机前缀的key进行局部聚合。
JavaPairRDD<String, Long> localAggrRdd = randomPrefixRdd.reduceByKey(
new Function2<Long, Long, Long>() {
private static final long serialVersionUID = 1L;
@Override
public Long call(Long v1, Long v2) throws Exception {
return v1 + v2;
}
});
// 第三步,去除RDD中每个key的随机前缀。
JavaPairRDD<Long, Long> removedRandomPrefixRdd = localAggrRdd.mapToPair(
new PairFunction<Tuple2<String,Long>, Long, Long>() {
private static final long serialVersionUID = 1L;
@Override
public Tuple2<Long, Long> call(Tuple2<String, Long> tuple)
throws Exception {
long originalKey = Long.valueOf(tuple._1.split("_")[1]);
return new Tuple2<Long, Long>(originalKey, tuple._2);
}
});
// 第四步,对去除了随机前缀的RDD进行全局聚合。
JavaPairRDD<Long, Long> globalAggrRdd = removedRandomPrefixRdd.reduceByKey(
new Function2<Long, Long, Long>() {
private static final long serialVersionUID = 1L;
@Override
public Long call(Long v1, Long v2) throws Exception {
return v1 + v2;
}
});
解决方案五:将reduce join转为map join
方案适用场景:在对RDD使用join类操作,或者是在Spark SQL中使用join语句时,而且join操作中的一个RDD或表的数据量比较小(比如几百M或者一两G),比较适用此方案。
方案实现思路:不使用join算子进行连接操作,而使用Broadcast变量与map类算子实现join操作,进而完全规避掉shuffle类的操作,彻底避免数据倾斜的发生和出现。将较小RDD中的数据直接通过collect算子拉取到Driver端的内存中来,然后对其创建一个Broadcast变量;接着对另外一个RDD执行map类算子,在算子函数内,从Broadcast变量中获取较小RDD的全量数据,与当前RDD的每一条数据按照连接key进行比对,如果连接key相同的话,那么就将两个RDD的数据用你需要的方式连接起来。
方案实现原理:普通的join是会走shuffle过程的,而一旦shuffle,就相当于会将相同key的数据拉取到一个shuffle read task中再进行join,此时就是reduce join。但是如果一个RDD是比较小的,则可以采用广播小RDD全量数据+map算子来实现与join同样的效果,也就是map join,此时就不会发生shuffle操作,也就不会发生数据倾斜。具体原理如下图所示。
方案优点:对join操作导致的数据倾斜,效果非常好,因为根本就不会发生shuffle,也就根本不会发生数据倾斜。
方案缺点:适用场景较少,因为这个方案只适用于一个大表和一个小表的情况。毕竟我们需要将小表进行广播,此时会比较消耗内存资源,driver和每个Executor内存中都会驻留一份小RDD的全量数据。如果我们广播出去的RDD数据比较大,比如10G以上,那么就可能发生内存溢出了。因此并不适合两个都是大表的情况。

img
// 首先将数据量比较小的RDD的数据,collect到Driver中来。
List<Tuple2<Long, Row>> rdd1Data = rdd1.collect()
// 然后使用Spark的广播功能,将小RDD的数据转换成广播变量,这样每个Executor就只有一份RDD的数据。
// 可以尽可能节省内存空间,并且减少网络传输性能开销。
final Broadcast<List<Tuple2<Long, Row>>> rdd1DataBroadcast = sc.broadcast(rdd1Data);
// 对另外一个RDD执行map类操作,而不再是join类操作。
JavaPairRDD<String, Tuple2<String, Row>> joinedRdd = rdd2.mapToPair(
new PairFunction<Tuple2<Long,String>, String, Tuple2<String, Row>>() {
private static final long serialVersionUID = 1L;
@Override
public Tuple2<String, Tuple2<String, Row>> call(Tuple2<Long, String> tuple)
throws Exception {
// 在算子函数中,通过广播变量,获取到本地Executor中的rdd1数据。
List<Tuple2<Long, Row>> rdd1Data = rdd1DataBroadcast.value();
// 可以将rdd1的数据转换为一个Map,便于后面进行join操作。
Map<Long, Row> rdd1DataMap = new HashMap<Long, Row>();
for(Tuple2<Long, Row> data : rdd1Data) {
rdd1DataMap.put(data._1, data._2);
}
// 获取当前RDD数据的key以及value。
String key = tuple._1;
String value = tuple._2;
// 从rdd1数据Map中,根据key获取到可以join到的数据。
Row rdd1Value = rdd1DataMap.get(key);
return new Tuple2<String, String>(key, new Tuple2<String, Row>(value, rdd1Value));
}
});
// 这里得提示一下。
// 上面的做法,仅仅适用于rdd1中的key没有重复,全部是唯一的场景。
// 如果rdd1中有多个相同的key,那么就得用flatMap类的操作,在进行join的时候不能用map,而是得遍历rdd1所有数据进行join。
// rdd2中每条数据都可能会返回多条join后的数据。
解决方案六:采样倾斜key并分拆join操作
方案适用场景:两个RDD/Hive表进行join的时候,如果数据量都比较大,无法采用“解决方案五”,那么此时可以看一下两个RDD/Hive表中的key分布情况。如果出现数据倾斜,是因为其中某一个RDD/Hive表中的少数几个key的数据量过大,而另一个RDD/Hive表中的所有key都分布比较均匀,那么采用这个解决方案是比较合适的。
方案实现思路: * 对包含少数几个数据量过大的key的那个RDD,通过sample算子采样出一份样本来,然后统计一下每个key的数量,计算出来数据量最大的是哪几个key。 * 然后将这几个key对应的数据从原来的RDD中拆分出来,形成一个单独的RDD,并给每个key都打上n以内的随机数作为前缀,而不会导致倾斜的大部分key形成另外一个RDD。 * 接着将需要join的另一个RDD,也过滤出来那几个倾斜key对应的数据并形成一个单独的RDD,将每条数据膨胀成n条数据,这n条数据都按顺序附加一个0~n的前缀,不会导致倾斜的大部分key也形成另外一个RDD。 * 再将附加了随机前缀的独立RDD与另一个膨胀n倍的独立RDD进行join,此时就可以将原先相同的key打散成n份,分散到多个task中去进行join了。 * 而另外两个普通的RDD就照常join即可。 * 最后将两次join的结果使用union算子合并起来即可,就是最终的join结果。
方案实现原理:对于join导致的数据倾斜,如果只是某几个key导致了倾斜,可以将少数几个key分拆成独立RDD,并附加随机前缀打散成n份去进行join,此时这几个key对应的数据就不会集中在少数几个task上,而是分散到多个task进行join了。具体原理见下图。
方案优点:对于join导致的数据倾斜,如果只是某几个key导致了倾斜,采用该方式可以用最有效的方式打散key进行join。而且只需要针对少数倾斜key对应的数据进行扩容n倍,不需要对全量数据进行扩容。避免了占用过多内存。
方案缺点:如果导致倾斜的key特别多的话,比如成千上万个key都导致数据倾斜,那么这种方式也不适合。

img
// 首先从包含了少数几个导致数据倾斜key的rdd1中,采样10%的样本数据。
JavaPairRDD<Long, String> sampledRDD = rdd1.sample(false, 0.1);
// 对样本数据RDD统计出每个key的出现次数,并按出现次数降序排序。
// 对降序排序后的数据,取出top 1或者top 100的数据,也就是key最多的前n个数据。
// 具体取出多少个数据量最多的key,由大家自己决定,我们这里就取1个作为示范。
JavaPairRDD<Long, Long> mappedSampledRDD = sampledRDD.mapToPair(
new PairFunction<Tuple2<Long,String>, Long, Long>() {
private static final long serialVersionUID = 1L;
@Override
public Tuple2<Long, Long> call(Tuple2<Long, String> tuple)
throws Exception {
return new Tuple2<Long, Long>(tuple._1, 1L);
}
});
JavaPairRDD<Long, Long> countedSampledRDD = mappedSampledRDD.reduceByKey(
new Function2<Long, Long, Long>() {
private static final long serialVersionUID = 1L;
@Override
public Long call(Long v1, Long v2) throws Exception {
return v1 + v2;
}
});
JavaPairRDD<Long, Long> reversedSampledRDD = countedSampledRDD.mapToPair(
new PairFunction<Tuple2<Long,Long>, Long, Long>() {
private static final long serialVersionUID = 1L;
@Override
public Tuple2<Long, Long> call(Tuple2<Long, Long> tuple)
throws Exception {
return new Tuple2<Long, Long>(tuple._2, tuple._1);
}
});
final Long skewedUserid = reversedSampledRDD.sortByKey(false).take(1).get(0)._2;
// 从rdd1中分拆出导致数据倾斜的key,形成独立的RDD。
JavaPairRDD<Long, String> skewedRDD = rdd1.filter(
new Function<Tuple2<Long,String>, Boolean>() {
private static final long serialVersionUID = 1L;
@Override
public Boolean call(Tuple2<Long, String> tuple) throws Exception {
return tuple._1.equals(skewedUserid);
}
});
// 从rdd1中分拆出不导致数据倾斜的普通key,形成独立的RDD。
JavaPairRDD<Long, String> commonRDD = rdd1.filter(
new Function<Tuple2<Long,String>, Boolean>() {
private static final long serialVersionUID = 1L;
@Override
public Boolean call(Tuple2<Long, String> tuple) throws Exception {
return !tuple._1.equals(skewedUserid);
}
});
// rdd2,就是那个所有key的分布相对较为均匀的rdd。
// 这里将rdd2中,前面获取到的key对应的数据,过滤出来,分拆成单独的rdd,并对rdd中的数据使用flatMap算子都扩容100倍。
// 对扩容的每条数据,都打上0~100的前缀。
JavaPairRDD<String, Row> skewedRdd2 = rdd2.filter(
new Function<Tuple2<Long,Row>, Boolean>() {
private static final long serialVersionUID = 1L;
@Override
public Boolean call(Tuple2<Long, Row> tuple) throws Exception {
return tuple._1.equals(skewedUserid);
}
}).flatMapToPair(new PairFlatMapFunction<Tuple2<Long,Row>, String, Row>() {
private static final long serialVersionUID = 1L;
@Override
public Iterable<Tuple2<String, Row>> call(
Tuple2<Long, Row> tuple) throws Exception {
Random random = new Random();
List<Tuple2<String, Row>> list = new ArrayList<Tuple2<String, Row>>();
for(int i = 0; i < 100; i++) {
list.add(new Tuple2<String, Row>(i + "_" + tuple._1, tuple._2));
}
return list;
}
});
// 将rdd1中分拆出来的导致倾斜的key的独立rdd,每条数据都打上100以内的随机前缀。
// 然后将这个rdd1中分拆出来的独立rdd,与上面rdd2中分拆出来的独立rdd,进行join。
JavaPairRDD<Long, Tuple2<String, Row>> joinedRDD1 = skewedRDD.mapToPair(
new PairFunction<Tuple2<Long,String>, String, String>() {
private static final long serialVersionUID = 1L;
@Override
public Tuple2<String, String> call(Tuple2<Long, String> tuple)
throws Exception {
Random random = new Random();
int prefix = random.nextInt(100);
return new Tuple2<String, String>(prefix + "_" + tuple._1, tuple._2);
}
})
.join(skewedUserid2infoRDD)
.mapToPair(new PairFunction<Tuple2<String,Tuple2<String,Row>>, Long, Tuple2<String, Row>>() {
private static final long serialVersionUID = 1L;
@Override
public Tuple2<Long, Tuple2<String, Row>> call(
Tuple2<String, Tuple2<String, Row>> tuple)
throws Exception {
long key = Long.valueOf(tuple._1.split("_")[1]);
return new Tuple2<Long, Tuple2<String, Row>>(key, tuple._2);
}
});
// 将rdd1中分拆出来的包含普通key的独立rdd,直接与rdd2进行join。
JavaPairRDD<Long, Tuple2<String, Row>> joinedRDD2 = commonRDD.join(rdd2);
// 将倾斜key join后的结果与普通key join后的结果,uinon起来。
// 就是最终的join结果。
JavaPairRDD<Long, Tuple2<String, Row>> joinedRDD = joinedRDD1.union(joinedRDD2);
解决方案七:使用随机前缀和扩容RDD进行join
方案适用场景:如果在进行join操作时,RDD中有大量的key导致数据倾斜,那么进行分拆key也没什么意义,此时就只能使用最后一种方案来解决问题了。
方案实现思路: * 该方案的实现思路基本和“解决方案六”类似,首先查看RDD/Hive表中的数据分布情况,找到那个造成数据倾斜的RDD/Hive表,比如有多个key都对应了超过1万条数据。 * 然后将该RDD的每条数据都打上一个n以内的随机前缀。 * 同时对另外一个正常的RDD进行扩容,将每条数据都扩容成n条数据,扩容出来的每条数据都依次打上一个0~n的前缀。 * 最后将两个处理后的RDD进行join即可。
方案实现原理:将原先一样的key通过附加随机前缀变成不一样的key,然后就可以将这些处理后的“不同key”分散到多个task中去处理,而不是让一个task处理大量的相同key。该方案与“解决方案六”的不同之处就在于,上一种方案是尽量只对少数倾斜key对应的数据进行特殊处理,由于处理过程需要扩容RDD,因此上一种方案扩容RDD后对内存的占用并不大;而这一种方案是针对有大量倾斜key的情况,没法将部分key拆分出来进行单独处理,因此只能对整个RDD进行数据扩容,对内存资源要求很高。
方案优点:对join类型的数据倾斜基本都可以处理,而且效果也相对比较显著,性能提升效果非常不错。
方案缺点:该方案更多的是缓解数据倾斜,而不是彻底避免数据倾斜。而且需要对整个RDD进行扩容,对内存资源要求很高。
方案实践经验:曾经开发一个数据需求的时候,发现一个join导致了数据倾斜。优化之前,作业的执行时间大约是60分钟左右;使用该方案优化之后,执行时间缩短到10分钟左右,性能提升了6倍。
// 首先将其中一个key分布相对较为均匀的RDD膨胀100倍。
JavaPairRDD<String, Row> expandedRDD = rdd1.flatMapToPair(
new PairFlatMapFunction<Tuple2<Long,Row>, String, Row>() {
private static final long serialVersionUID = 1L;
@Override
public Iterable<Tuple2<String, Row>> call(Tuple2<Long, Row> tuple)
throws Exception {
List<Tuple2<String, Row>> list = new ArrayList<Tuple2<String, Row>>();
for(int i = 0; i < 100; i++) {
list.add(new Tuple2<String, Row>(0 + "_" + tuple._1, tuple._2));
}
return list;
}
});
// 其次,将另一个有数据倾斜key的RDD,每条数据都打上100以内的随机前缀。
JavaPairRDD<String, String> mappedRDD = rdd2.mapToPair(
new PairFunction<Tuple2<Long,String>, String, String>() {
private static final long serialVersionUID = 1L;
@Override
public Tuple2<String, String> call(Tuple2<Long, String> tuple)
throws Exception {
Random random = new Random();
int prefix = random.nextInt(100);
return new Tuple2<String, String>(prefix + "_" + tuple._1, tuple._2);
}
});
// 将两个处理后的RDD进行join即可。
JavaPairRDD<String, Tuple2<String, Row>> joinedRDD = mappedRDD.join(expandedRDD);
解决方案八:多种方案组合使用
在实践中发现,很多情况下,如果只是处理较为简单的数据倾斜场景,那么使用上述方案中的某一种基本就可以解决。但是如果要处理一个较为复杂的数据倾斜场景,那么可能需要将多种方案组合起来使用。比如说,我们针对出现了多个数据倾斜环节的Spark作业,可以先运用解决方案一和二,预处理一部分数据,并过滤一部分数据来缓解;其次可以对某些shuffle操作提升并行度,优化其性能;最后还可以针对不同的聚合或join操作,选择一种方案来优化其性能。大家需要对这些方案的思路和原理都透彻理解之后,在实践中根据各种不同的情况,灵活运用多种方案,来解决自己的数据倾斜问题。
调优概述
大多数Spark作业的性能主要就是消耗在了shuffle环节,因为该环节包含了大量的磁盘IO、序列化、网络数据传输等操作。因此,如果要让作业的性能更上一层楼,就有必要对shuffle过程进行调优。但是也必须提醒大家的是,影响一个Spark作业性能的因素,主要还是代码开发、资源参数以及数据倾斜,shuffle调优只能在整个Spark的性能调优中占到一小部分而已。因此大家务必把握住调优的基本原则,千万不要舍本逐末。下面我们就给大家详细讲解shuffle的原理,以及相关参数的说明,同时给出各个参数的调优建议。
ShuffleManager发展概述
在Spark的源码中,负责shuffle过程的执行、计算和处理的组件主要就是ShuffleManager,也即shuffle管理器。而随着Spark的版本的发展,ShuffleManager也在不断迭代,变得越来越先进。
在Spark 1.2以前,默认的shuffle计算引擎是HashShuffleManager。该ShuffleManager而HashShuffleManager有着一个非常严重的弊端,就是会产生大量的中间磁盘文件,进而由大量的磁盘IO操作影响了性能。
因此在Spark 1.2以后的版本中,默认的ShuffleManager改成了SortShuffleManager。SortShuffleManager相较于HashShuffleManager来说,有了一定的改进。主要就在于,每个Task在进行shuffle操作时,虽然也会产生较多的临时磁盘文件,但是最后会将所有的临时文件合并(merge)成一个磁盘文件,因此每个Task就只有一个磁盘文件。在下一个stage的shuffle read task拉取自己的数据时,只要根据索引读取每个磁盘文件中的部分数据即可。
下面我们详细分析一下HashShuffleManager和SortShuffleManager的原理。
HashShuffleManager运行原理
未经优化的HashShuffleManager
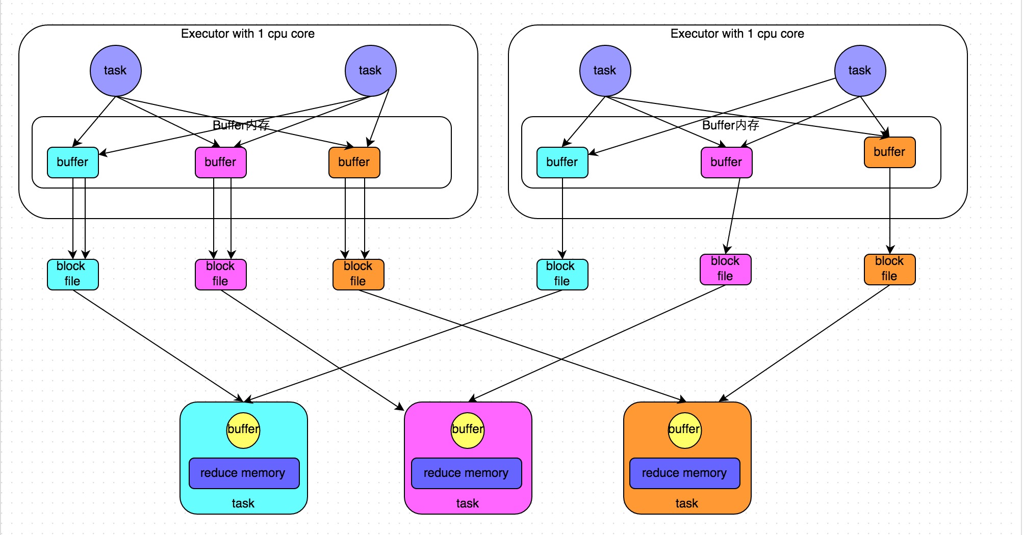
下图说明了未经优化的HashShuffleManager的原理。这里我们先明确一个假设前提:每个Executor只有1个CPU core,也就是说,无论这个Executor上分配多少个task线程,同一时间都只能执行一个task线程。
我们先从shuffle write开始说起。shuffle write阶段,主要就是在一个stage结束计算之后,为了下一个stage可以执行shuffle类的算子(比如reduceByKey),而将每个task处理的数据按key进行“分类”。所谓“分类”,就是对相同的key执行hash算法,从而将相同key都写入同一个磁盘文件中,而每一个磁盘文件都只属于下游stage的一个task。在将数据写入磁盘之前,会先将数据写入内存缓冲中,当内存缓冲填满之后,才会溢写到磁盘文件中去。
那么每个执行shuffle write的task,要为下一个stage创建多少个磁盘文件呢?很简单,下一个stage的task有多少个,当前stage的每个task就要创建多少份磁盘文件。比如下一个stage总共有100个task,那么当前stage的每个task都要创建100份磁盘文件。如果当前stage有50个task,总共有10个Executor,每个Executor执行5个Task,那么每个Executor上总共就要创建500个磁盘文件,所有Executor上会创建5000个磁盘文件。由此可见,未经优化的shuffle write操作所产生的磁盘文件的数量是极其惊人的。
接着我们来说说shuffle read。shuffle read,通常就是一个stage刚开始时要做的事情。此时该stage的每一个task就需要将上一个stage的计算结果中的所有相同key,从各个节点上通过网络都拉取到自己所在的节点上,然后进行key的聚合或连接等操作。由于shuffle write的过程中,task给下游stage的每个task都创建了一个磁盘文件,因此shuffle read的过程中,每个task只要从上游stage的所有task所在节点上,拉取属于自己的那一个磁盘文件即可。
shuffle read的拉取过程是一边拉取一边进行聚合的。每个shuffle read task都会有一个自己的buffer缓冲,每次都只能拉取与buffer缓冲相同大小的数据,然后通过内存中的一个Map进行聚合等操作。聚合完一批数据后,再拉取下一批数据,并放到buffer缓冲中进行聚合操作。以此类推,直到最后将所有数据到拉取完,并得到最终的结果。

img
优化后的HashShuffleManager
下图说明了优化后的HashShuffleManager的原理。这里说的优化,是指我们可以设置一个参数,spark.shuffle.consolidateFiles。该参数默认值为false,将其设置为true即可开启优化机制。通常来说,如果我们使用HashShuffleManager,那么都建议开启这个选项。
开启consolidate机制之后,在shuffle write过程中,task就不是为下游stage的每个task创建一个磁盘文件了。此时会出现shuffleFileGroup的概念,每个shuffleFileGroup会对应一批磁盘文件,磁盘文件的数量与下游stage的task数量是相同的。一个Executor上有多少个CPU core,就可以并行执行多少个task。而第一批并行执行的每个task都会创建一个shuffleFileGroup,并将数据写入对应的磁盘文件内。
当Executor的CPU core执行完一批task,接着执行下一批task时,下一批task就会复用之前已有的shuffleFileGroup,包括其中的磁盘文件。也就是说,此时task会将数据写入已有的磁盘文件中,而不会写入新的磁盘文件中。因此,consolidate机制允许不同的task复用同一批磁盘文件,这样就可以有效将多个task的磁盘文件进行一定程度上的合并,从而大幅度减少磁盘文件的数量,进而提升shuffle write的性能。
假设第二个stage有100个task,第一个stage有50个task,总共还是有10个Executor,每个Executor执行5个task。那么原本使用未经优化的HashShuffleManager时,每个Executor会产生500个磁盘文件,所有Executor会产生5000个磁盘文件的。但是此时经过优化之后,每个Executor创建的磁盘文件的数量的计算公式为:CPU core的数量 * 下一个stage的task数量。也就是说,每个Executor此时只会创建100个磁盘文件,所有Executor只会创建1000个磁盘文件。

img
SortShuffleManager运行原理
SortShuffleManager的运行机制主要分成两种,一种是普通运行机制,另一种是bypass运行机制。当shuffle read task的数量小于等于spark.shuffle.sort.bypassMergeThreshold参数的值时(默认为200),就会启用bypass机制。
普通运行机制
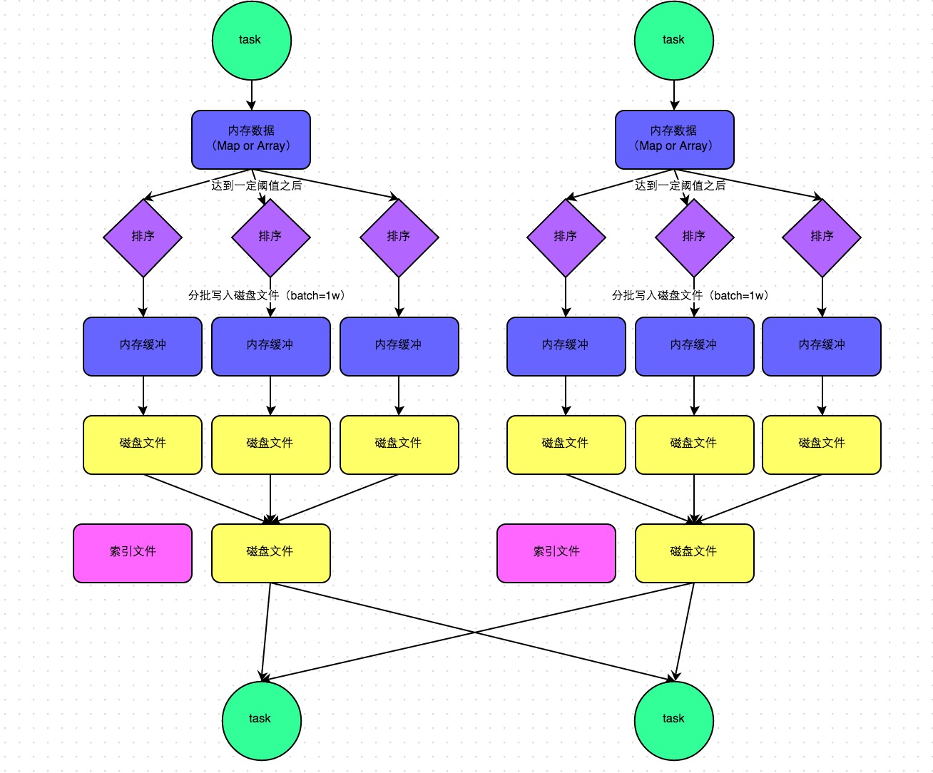
下图说明了普通的SortShuffleManager的原理。在该模式下,数据会先写入一个内存数据结构中,此时根据不同的shuffle算子,可能选用不同的数据结构。如果是reduceByKey这种聚合类的shuffle算子,那么会选用Map数据结构,一边通过Map进行聚合,一边写入内存;如果是join这种普通的shuffle算子,那么会选用Array数据结构,直接写入内存。接着,每写一条数据进入内存数据结构之后,就会判断一下,是否达到了某个临界阈值。如果达到临界阈值的话,那么就会尝试将内存数据结构中的数据溢写到磁盘,然后清空内存数据结构。
在溢写到磁盘文件之前,会先根据key对内存数据结构中已有的数据进行排序。排序过后,会分批将数据写入磁盘文件。默认的batch数量是10000条,也就是说,排序好的数据,会以每批1万条数据的形式分批写入磁盘文件。写入磁盘文件是通过Java的BufferedOutputStream实现的。BufferedOutputStream是Java的缓冲输出流,首先会将数据缓冲在内存中,当内存缓冲满溢之后再一次写入磁盘文件中,这样可以减少磁盘IO次数,提升性能。
一个task将所有数据写入内存数据结构的过程中,会发生多次磁盘溢写操作,也就会产生多个临时文件。最后会将之前所有的临时磁盘文件都进行合并,这就是merge过程,此时会将之前所有临时磁盘文件中的数据读取出来,然后依次写入最终的磁盘文件之中。此外,由于一个task就只对应一个磁盘文件,也就意味着该task为下游stage的task准备的数据都在这一个文件中,因此还会单独写一份索引文件,其中标识了下游各个task的数据在文件中的start offset与end offset。
SortShuffleManager由于有一个磁盘文件merge的过程,因此大大减少了文件数量。比如第一个stage有50个task,总共有10个Executor,每个Executor执行5个task,而第二个stage有100个task。由于每个task最终只有一个磁盘文件,因此此时每个Executor上只有5个磁盘文件,所有Executor只有50个磁盘文件。

bypass运行机制
下图说明了bypass SortShuffleManager的原理。bypass运行机制的触发条件如下: * shuffle map task数量小于spark.shuffle.sort.bypassMergeThreshold参数的值。 * 不是聚合类的shuffle算子(比如reduceByKey)。
此时task会为每个下游task都创建一个临时磁盘文件,并将数据按key进行hash然后根据key的hash值,将key写入对应的磁盘文件之中。当然,写入磁盘文件时也是先写入内存缓冲,缓冲写满之后再溢写到磁盘文件的。最后,同样会将所有临时磁盘文件都合并成一个磁盘文件,并创建一个单独的索引文件。
该过程的磁盘写机制其实跟未经优化的HashShuffleManager是一模一样的,因为都要创建数量惊人的磁盘文件,只是在最后会做一个磁盘文件的合并而已。因此少量的最终磁盘文件,也让该机制相对未经优化的HashShuffleManager来说,shuffle read的性能会更好。
而该机制与普通SortShuffleManager运行机制的不同在于:第一,磁盘写机制不同;第二,不会进行排序。也就是说,启用该机制的最大好处在于,shuffle write过程中,不需要进行数据的排序操作,也就节省掉了这部分的性能开销。

shuffle相关参数调优
以下是Shffule过程中的一些主要参数,这里详细讲解了各个参数的功能、默认值以及基于实践经验给出的调优建议。
spark.shuffle.file.buffer
-
默认值:32k
-
参数说明:该参数用于设置shuffle write task的BufferedOutputStream的buffer缓冲大小。将数据写到磁盘文件之前,会先写入buffer缓冲中,待缓冲写满之后,才会溢写到磁盘。
-
调优建议:如果作业可用的内存资源较为充足的话,可以适当增加这个参数的大小(比如64k),从而减少shuffle write过程中溢写磁盘文件的次数,也就可以减少磁盘IO次数,进而提升性能。在实践中发现,合理调节该参数,性能会有1%~5%的提升。
spark.reducer.maxSizeInFlight
-
默认值:48m
-
参数说明:该参数用于设置shuffle read task的buffer缓冲大小,而这个buffer缓冲决定了每次能够拉取多少数据。
-
调优建议:如果作业可用的内存资源较为充足的话,可以适当增加这个参数的大小(比如96m),从而减少拉取数据的次数,也就可以减少网络传输的次数,进而提升性能。在实践中发现,合理调节该参数,性能会有1%~5%的提升。
spark.shuffle.io.maxRetries
-
默认值:3
-
参数说明:shuffle read task从shuffle write task所在节点拉取属于自己的数据时,如果因为网络异常导致拉取失败,是会自动进行重试的。该参数就代表了可以重试的最大次数。如果在指定次数之内拉取还是没有成功,就可能会导致作业执行失败。
-
调优建议:对于那些包含了特别耗时的shuffle操作的作业,建议增加重试最大次数(比如60次),以避免由于JVM的full gc或者网络不稳定等因素导致的数据拉取失败。在实践中发现,对于针对超大数据量(数十亿~上百亿)的shuffle过程,调节该参数可以大幅度提升稳定性。
spark.shuffle.io.retryWait
-
默认值:5s
-
参数说明:具体解释同上,该参数代表了每次重试拉取数据的等待间隔,默认是5s。
-
调优建议:建议加大间隔时长(比如60s),以增加shuffle操作的稳定性。
spark.shuffle.memoryFraction
-
默认值:0.2
-
参数说明:该参数代表了Executor内存中,分配给shuffle read task进行聚合操作的内存比例,默认是20%。
-
调优建议:在资源参数调优中讲解过这个参数。如果内存充足,而且很少使用持久化操作,建议调高这个比例,给shuffle read的聚合操作更多内存,以避免由于内存不足导致聚合过程中频繁读写磁盘。在实践中发现,合理调节该参数可以将性能提升10%左右。
spark.shuffle.manager
-
默认值:sort
-
参数说明:该参数用于设置ShuffleManager的类型。Spark 1.5以后,有三个可选项:hash、sort和tungsten-sort。HashShuffleManager是Spark 1.2以前的默认选项,但是Spark 1.2以及之后的版本默认都是SortShuffleManager了。tungsten-sort与sort类似,但是使用了tungsten计划中的堆外内存管理机制,内存使用效率更高。
-
调优建议:由于SortShuffleManager默认会对数据进行排序,因此如果你的业务逻辑中需要该排序机制的话,则使用默认的SortShuffleManager就可以;而如果你的业务逻辑不需要对数据进行排序,那么建议参考后面的几个参数调优,通过bypass机制或优化的HashShuffleManager来避免排序操作,同时提供较好的磁盘读写性能。这里要注意的是,tungsten-sort要慎用,因为之前发现了一些相应的bug。
spark.shuffle.sort.bypassMergeThreshold
-
默认值:200
-
参数说明:当ShuffleManager为SortShuffleManager时,如果shuffle read task的数量小于这个阈值(默认是200),则shuffle write过程中不会进行排序操作,而是直接按照未经优化的HashShuffleManager的方式去写数据,但是最后会将每个task产生的所有临时磁盘文件都合并成一个文件,并会创建单独的索引文件。
-
调优建议:当你使用SortShuffleManager时,如果的确不需要排序操作,那么建议将这个参数调大一些,大于shuffle read task的数量。那么此时就会自动启用bypass机制,map-side就不会进行排序了,减少了排序的性能开销。但是这种方式下,依然会产生大量的磁盘文件,因此shuffle write性能有待提高。
spark.shuffle.consolidateFiles
-
默认值:false
-
参数说明:如果使用HashShuffleManager,该参数有效。如果设置为true,那么就会开启consolidate机制,会大幅度合并shuffle write的输出文件,对于shuffle read task数量特别多的情况下,这种方法可以极大地减少磁盘IO开销,提升性能。
-
调优建议:如果的确不需要SortShuffleManager的排序机制,那么除了使用bypass机制,还可以尝试将spark.shffle.manager参数手动指定为hash,使用HashShuffleManager,同时开启consolidate机制。在实践中尝试过,发现其性能比开启了bypass机制的SortShuffleManager要高出10%~30%。
本文分别讲解了开发过程中的优化原则、运行前的资源参数设置调优、运行中的数据倾斜的解决方案、为了精益求精的shuffle调优。希望大家能够在阅读本文之后,记住这些性能调优的原则以及方案,在Spark作业开发、测试以及运行的过程中多尝试,只有这样,我们才能开发出更优的Spark作业,不断提升其性能。
1359

被折叠的 条评论
为什么被折叠?



