源码编号:B-E86
项目名称;基于servlet的环保材料装修公司管理系统
当前版本:V1.0版本
用户类型:多角色(普通员工、经理、管理员可以添加角色)
项目架构:B/S架构
主要技术:Java、Layui、C3P0、JSP、Servlet
运行环境:Win7及以上、JDK1.8及以上
数 据 库:MySQL5.5及以上版本
运行服务器:Tomcat7.0及以上版本
运行工具:Eclipse/MyEclipse/IDEA,默认Eclipse。
数据库表数量:5张表
是否有毕业论文:有毕业论文和任务书,毕业论文字数15352字,页数55页
适用场景:适合做Java毕业设计和Java课程设计,对学Java的同学来说非常适合学习。
项目简介:本系统可以添加多个角色,主要的功能模块有注册、登录、用户管理、角色管理、采购管理、项目消耗统计管理、项目管理、采购信息查看等功能模块。
项目功能结构图

项目内容

项目骨架


注册

登录

用户管理

新增角色

角色管理

环保材料

采购管理

项目消耗统计

项目管理

摘要

目录


主要技术

需求分析

系统设计

系统实现

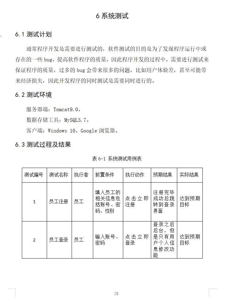
系统测试

912

被折叠的 条评论
为什么被折叠?



