源码编号:B-E75
项目名称:基于JSP+Servlet的医院病房管理系统
用户类型:角色(病人、医生、管理员)
项目架构:B/S架构
主要技术:Java、Bootstrap、C3P0、JSP、Servlet
运行环境:Win7及以上、JDK1.8及以上
数 据 库:MySQL5.5及以上版本
运行服务器:Tomcat7.0及以上版本
运行工具:Eclipse/MyEclipse/IDEA,默认Eclipse。
数据库表数量:6张表
是否有毕业论文:有论文和开题报告,论文字数12817字,页数50
适用场景:适合做Java毕业设计和Java课程设计,对学Java的同学来说非常适合学习。
项目简介:本系统主要的功能模块有登录、病人管理、公告管理、科室管理、医生管理、病房管理、病人登记管理、用药管理、病人费用管理等功能模块。
系统结构图

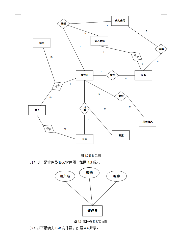
E-R

个人信息修改

科室信息列表

目录

目录2

数据库

数据库物理表

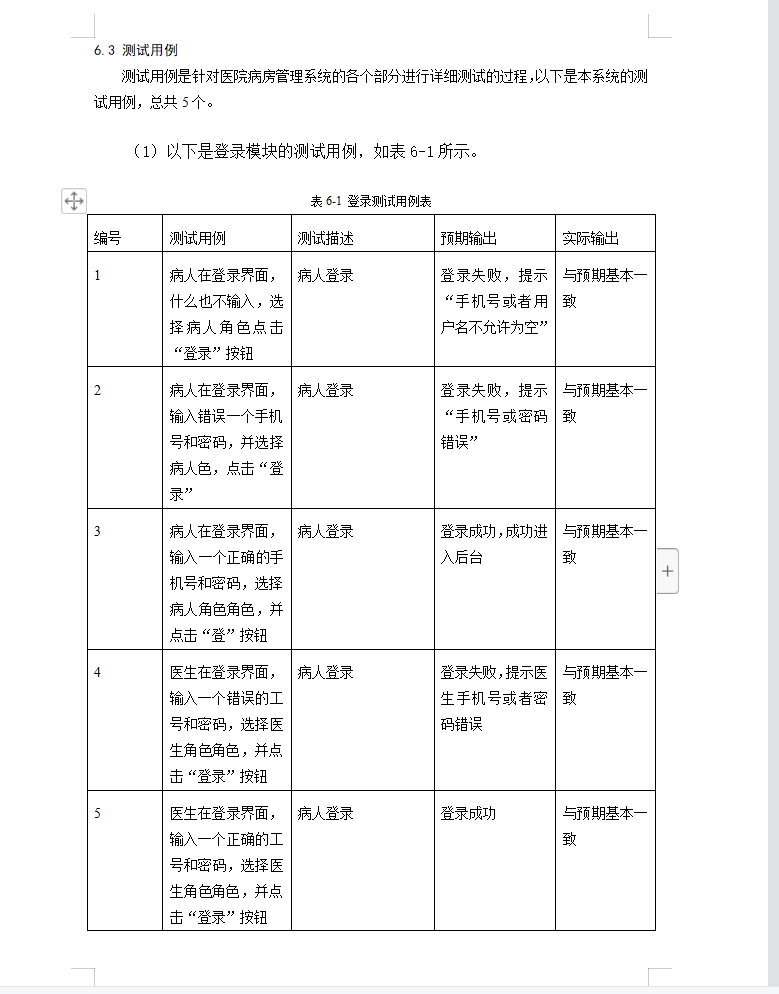
系统测试


系统结构图

系统设计

系统实现,

项目骨架

项目内容

新增病房

新增病人登记

新增病人费用

新增公告

修改医生信息

要求分析

绪论

用户登录

用户列表

用药列表

摘要

注册

该项目是一个B/S架构的医院病房管理系统,使用Java、Bootstrap、C3P0等技术,支持病人、医生和管理员角色。包括登录、病人管理、公告、科室、医生、病房、费用等多个功能模块,适用于Java学习者的毕业或课程设计。系统包含6张数据库表,提供论文和开题报告,总字数12817字。

被折叠的 条评论
为什么被折叠?



