套餐一:源码、数据库、毕业论文相关、讲解视频、包调试
套餐二:源码、数据库、毕业论文相关、讲解视频、PPT、答辩常见问题整理、包调试和售后答疑等
源码编号;D39
源码名称:基于SSM的动物园云领养管理系统
项目类型:Java web(SSM框架)
用户类型:双角色,用户、管理员
主要技术:Java、JSP、SSM、BootStrap
运行环境:win10/win7、JDK1.8及以上
运行工具:IDEA
数 据 库:MySQL5.5及以上版本
运行服务器:Tomcat7.0及以上版本
是否基于Maven环境:是
数据库表数量:7张表
是否有代码注释:有注释
是否有毕业论文:有(页数32页,字数9136)
适用场景:Java毕业设计学习参考。
项目简介:基于SSM的动物园领养管理系统是一款关于领养动物的系统。系统主要分为前台和后台,前台是用户,用户注册登录系统后,可以在系统进行申请领养动物,对动物进行爱心捐款等,后台是管理员,管理员登录后,对系统进行管理,主要有,个人信息管理,用户管理,动物类别管理,动物管理,领养申请管理,爱心捐款管理,评论管理,以及管理员权限内的查看,删除,修改等功能。
项目内容

项目骨架

数据库

登录

首页

用户管理

新增用户

动物类别管理

动物管理

捐款

爱心捐款管理

动物领养申请列表

领养申请

评论

评论管理

新增动物

以下是论文部分截图
摘要

目录1

目录2

系统功能结构图

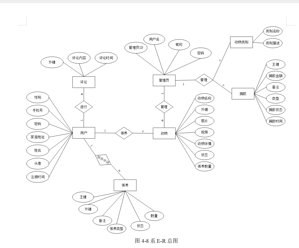
E-R图

系统分析

系统设计



9907

被折叠的 条评论
为什么被折叠?



