主要内容:免费功能设计、开题报告、任务书、中期检查PPT、系统功能实现、代码编写、论文编写和辅导、论文降重、长期答辩答疑辅导、一对一专业讲解辅导答辩、模拟答辩演练、和理解代码逻辑思路。
🍅文末获取源码联系🍅
源码编号;D-I25
项目类型:Java web项目(SSM)
项目名称:基于SSM的大学生助学贷款管理系统
当前版本:V1.0版本
用户类型:四个角色(学生、银行人员、学校人员、管理员)
项目架构:B/S架构
主要技术:Layui、JSP、SSM框架等技术、maven、Java
运行环境:Win10、JDK1.8
数 据 库:MySQL5.5/5.7/8.0版本都可以运行
运行服务器:Tomcat7.0及以上版本都可以运行
运行工具:默认IDEA
数据库表数量:6张表
是否有讲解视频:有讲解视频
是否有毕业论文:有毕业论文和任务书,论文字数8942字左右,页数34页
适用场景:适合Java课程设计实训项目,对学Java的同学来说非常适合学习。
项目简介:基于SSM的大学生助学贷款管理系统.学生端功能有;学生注册、学生登录、贷款申请。学校人员端,有学校负责人登录、个人信息管理:查看和修改学校人员的个人信息,贷款申请:对学生的助学贷款申请进行审核。银行员工端有,登录、助学贷款管理、贷款申请管理。管理员端有;学生信息、学校人员、银行人员、个人信息等功能模块的管理。
主要功能

![]()
项目内容

![]()
项目骨架

![]()
数据库

![]()
注册界面

![]()
登录界面

![]()
学生信息管理

![]()
修改学校人员

![]()
申请贷款产品

![]()
查看贷款产品

![]()
贷款申请列表

![]()
贷款申请审核

![]()
新增贷款产品

![]()
新增银行工作人员

![]()
以下是升级部分的功能

助学金申请

论文部分截图论文字数8942字,页数34页
摘要

![]()
目录

![]()

![]()
需求分析

![]()
系统设计

![]()
系统实现

![]()
E-R图

![]()
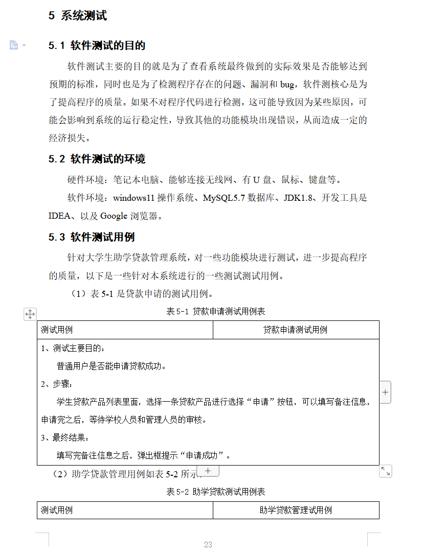
软件测试部分

![]()

248

被折叠的 条评论
为什么被折叠?



