文章目录
一.概要
ST-LINK V2是ST意法半导体为评估、开发STM8/STM32系列MCU而设计的集在线仿真与下载为一体的开发工具,支持JTAG/SWD/SWIM三种模式。
支持所有带SWIM接口的STM8系列单片机
持所有带JTAG/SWD接口的STM32系列单片机
STLINK的功能类似于JLINK V9、ULINK2同类下载器,能支持在Keil uVision5软件里烧录和调试。除此之外,STLINK还能支持ST系列的其他开发工具,比如:ST-Link Utility、IAR Embedded Workbench、STM32CubeProgrammer等。它还可以应用于多款单片机:STM32系列单片机,GD32兆易创新系列单片机,还有其他一些国产的ARM Cortex内核的单片机都可以进行程序下载和调试。
二.ST-LINK V2产品种类
目前常用的ST-LINK V2有两种,一种是白色塑料壳的ST-LINK V2,一种是金属壳的简易ST-LINK V2,两者用起来差不多,都可以用SWD方式对STM32单片机进行程序烧录和调试。目前两种下载器的电源脚都可以对外输出3.0V电压,一般ST-LINK V2连接上单片机后就会对单片机进行供电。
1.ST-LINK V2产品及PCB板子照片


2.ST-LINK V2引脚定义
ST-LINK V2有20针,下图靠近缺口的左上角(VTref)是第1脚

3.简易ST-LINK V2产品及PCB板子照片


4.简易ST-LINK V2引脚定义
ST-LINK V2有10针,下图靠近缺口的左上角(RST)是第1脚

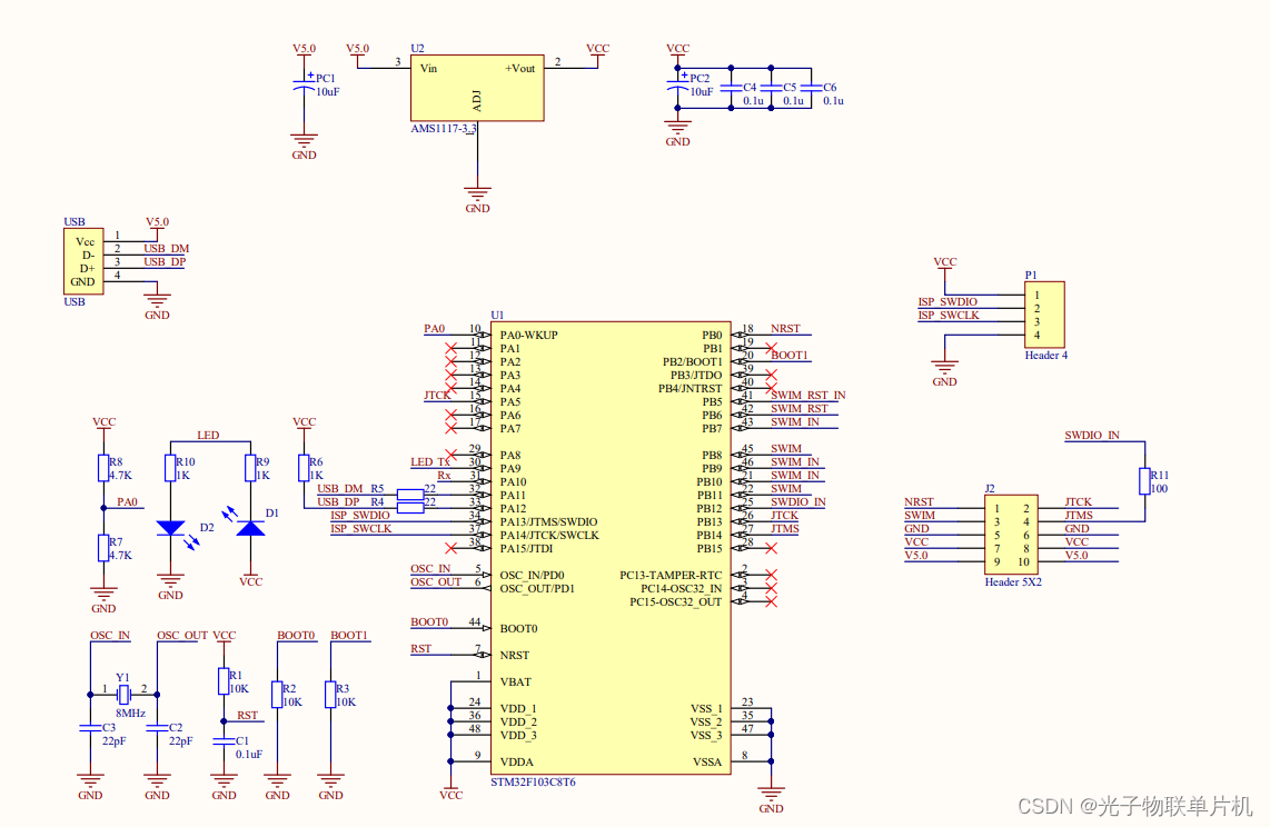
5.ST-LINK V2原理图
ST-LINK V2内部就是一块基于stm32f103c8t6的一块小板子,出厂前,厂家已经烧录了下载协议的代码

三.ST-LINK V2与开发板/小系统板连接
1.ST-LINK V2用排线如何与开发板连线

2.ST-LINK V2用杜邦线如何与小系统板连线

3.简易ST-LINK V2用杜邦线如何与开发板连线
`
4.简易ST-LINK V2用杜邦线如何与小系统板连线

5.ST-LINK V2与STM32单片机板子接线总结
STLINK与单片机板子一般都是连接4条线就能下载调试,如下图

四.ST-LINK驱动程序安装
ST-LINK驱动安装包下载解压后双击stlink_winusb_install进行安装,如图所示:

安装完成后,电脑插上ST-LINK后电脑设备管理器能发现该设备,说明驱动安装成功。

五.如何判断ST-LINK与单片机连接成功
如图所示,打开KEIL5的例程,单击Options for Target(如箭头1所示),再点击箭头2 指示的Debug,箭头3边上是Use框选择ST-link Debugger,再单击箭头3指示的Settings。

会跳出如下图箭头指示,查看箭头指示IDCODE有显示一串16进制数字,边上的Device Name有Arm CoreSight SW-DP显示,说明已经找到芯片内核,ST-LINK与板子连接正确,可以进行下一步下载调试。

六.ST-LINK与单片机连接失败问题排查方法
如果上述操作没有同样内容显示,需要排查硬件连线,驱动程序安装,SWD下载方式Port: SW配置是否正确如下图这些点去排除。附件资源中的《STLINK下载器调试过程中常见问题排查.pdf》里面有更详细描述。

小结
在stm32的单片机学习过程中,下载调试器是必不可少的工具,特别是单步调试,变量内存的查看对自己写的软件代码问题排查能提供不少帮助。
2595

被折叠的 条评论
为什么被折叠?



