(免费领源码+springboot校园互帮互助平台)|可做计算机毕设Java、Python、PHP、小程序APP、C#、爬虫大数据、单片机、文案

校园互帮互助平台的设计与实现

摘要:随着信息技术的快速发展和校园互助需求的增长,构建一个高效、便捷的校园互帮互助平台变得尤为重要。本系统旨在通过整合学生用户与管理员的功能模块,解决传统校园互助模式中资源分散、管理不便及用户体验差的问题。学生用户能够访问首页获取推荐的服务与需求信息,利用交流论坛进行沟通,发布个人需求或提供服务,并在个人中心管理自己的活动。此外,还支持在线沟通、新闻资讯浏览等功能。管理员则负责后台管理,包括用户管理、需求和服务审核、资源管理等,确保平台内容的质量与安全。系统采用Java语言基于Spring Boot框架开发后端,MySQL数据库用于数据存储,前端使用现代Web技术实现,实现了前后端分离,提高了系统的扩展性和可维护性。通过这一平台,不仅提升了学生的互助效率,也增强了校园生活的互动性和丰富性。

关键词:Spring Boot;校园互帮互助平台;Java

Design and implementation of a campus mutual aid platform

Abstract:With the rapid development of information technology and the growth of campus mutual aid demand, it has become particularly important to build an efficient and convenient campus mutual help platform. This system aims to solve the problems of scattered resources, inconvenient management and poor user experience in the traditional campus mutual aid model by integrating the functional modules of student users and administrators. Student users can access the homepage for recommended services and needs, use the communication forums to communicate, post personal needs or services, and manage their activities in their personal account. In addition, it also supports online communication, news and information browsing and other functions. The administrator is responsible for back-end management, including user management, demand and service review, resource management, etc., to ensure the quality and security of the platform's content. The system uses Java language based on Spring Boot framework to develop the backend, MySQL database is used for data storage, and the front-end is implemented using modern Web technology, which realizes the separation of the front and back ends, and improves the scalability and maintainability of the system. Through this platform, it not only improves the efficiency of students' mutual assistance, but also enhances the interaction and richness of campus life.

Key Words:Spring Boot; Campus mutual help platform; Java

1绪论

1.1 研究背景

1.2 研究意义

1.3 国内外发展现状

1.4 本文主要工作

2关键技术

2.1 Java编程语言

2.2 Spring Boot框架

2.3 MySQL数据库

2.4 B/S模式

3 系统分析

3.1 系统流程分析

3.1.1 用户登录流程

3.2.2 添加信息流程

3.2.3 修改信息流程

3.2.4 删除信息流程

3.2 可行性分析

3.2.1 技术可行性

3.2.2 经济可行性

3.2.3 操作可行性

3.3 系统需求分析

3.3.1 功能性分析

3.3.2 性能需求分析

4 系统设计

4.1 系统架构设计

4.2 系统功能模块设计

4.3 数据库设计

4.3.1 数据库概念结构设计

4.3.2 数据库逻辑结构设计

5 系统实现

5.1 系统环境分析

5.2 前台功能模块的实现

5.2.1 前台首页界面

5.2.2 用户注册界面

5.2.3 用户登录界面

5.2.4 在线沟通界面

5.2.5 需求发布界面

5.2.6 服务提供界面

5.2.7 个人中心界面

5.3 管理员后台模块

5.3.1 系统用户界面

5.3.2 需求发布管理界面

5.3.3 服务提供管理界面

5.3.4 服务类型管理界面

5.3.5 交流管理界面

6 系统测试

6.1 测试目的

6.2 测试方法

6.3 测试用例

6.4 测试结果

结   论

致   谢

附     录


1 绪论

1.1研究背景

在当今数字化迅速发展的时代,校园生活与学习方式正经历着深刻的变革[1]。信息技术的普及不仅改变了知识传播的方式,也对传统教育模式提出了新的挑战与机遇。特别是在高校环境中,学生之间的互助合作需求日益增加,这不仅体现在学术上的互相支持,还涵盖了日常生活中的各种帮助。然而,传统的互帮互助机制往往依赖于线下的人际网络,这种方式效率低下且资源分配不均,难以满足现代学生的多样化需求[2]。

面对上述现状,现有的解决方案显得捉襟见肘。一方面,信息不对称导致了资源浪费,许多有意愿提供帮助的学生找不到合适的对象,而需要帮助的学生又不知道向谁求助。另一方面,缺乏有效的管理机制使得互助活动的质量参差不齐,甚至可能出现安全隐患。此外,传统平台的设计通常忽略了用户体验的重要性,界面设计不够友好,操作流程繁琐,这些都极大地影响了用户的参与积极性。

鉴于此,构建一个高效、便捷的校园互帮互助平台成为了解决这些问题的关键所在[3]。当前,虽然市面上已经存在一些类似的平台,但它们大多侧重于某一特定领域或功能,并未形成全面覆盖校园生活的服务体系。同时,随着技术的进步,特别是云计算、大数据等新兴技术的发展,为打造更加智能化、个性化的服务平台提供了可能[4]。本项目正是基于这样的背景应运而生,旨在通过整合线上线下资源,利用先进的Web技术和数据库管理系统,创建一个既能够满足学生日常互助需求,又能为管理员提供强大后台支持的综合性平台[5]。该系统不仅促进了校园内人际网络的紧密连接,也为提升整体校园生活质量贡献了一份力量。

1.2研究意义

本校园互帮互助平台的研究与开发具有重要的现实意义,它不仅促进了学生之间的资源共享和互助合作,增强了校园社区的凝聚力,同时也为高校提供了一种有效的管理工具,有助于提升校园生活质量及教育服务效率。通过整合线上交流与线下活动,该平台能够弥补传统互助模式中的不足,如信息不对称、资源浪费等问题,从而构建一个更加和谐、高效的学习生活环境。

从理论角度来看,本系统的设计与实现是对现代信息技术在教育领域应用的一次积极探索。基于Java和Spring Boot框架的后端架构设计,结合MySQL数据库的数据存储解决方案,展示了如何利用先进的软件工程技术来解决实际问题[6]。此外,系统对用户行为数据的收集与分析也为后续研究提供了宝贵的数据支持,有助于深化对于在线教育平台运作机制及其社会影响的理解。通过这一项目,我们不仅验证了相关技术在特定场景下的适用性,也为未来类似系统的开发提供了参考案例。

在实际应用方面,本系统为学生提供了一个便捷的互助服务平台,使得他们可以轻松发布需求、提供帮助或参与讨论,极大地丰富了课外生活,提升了学习效率。同时,管理员后台的强大功能确保了平台内容的质量与安全性,便于及时处理违规信息和服务请求,维护良好的网络环境。通过促进校内人际网络的紧密连接,本平台不仅优化了资源配置,减少了信息孤岛现象,还激发了学生的积极性和创造力,为构建智慧校园奠定了坚实的基础[7]。

1.3国内外发展现状

随着信息技术的飞速发展和互联网应用的广泛普及,校园互帮互助平台作为一种新兴的教育辅助工具,在国内外受到了越来越多的关注。这种平台不仅能够促进学生之间的资源共享与合作交流,还能增强校园社区的凝聚力,提升整体教育服务的质量与效率[8]。然而,由于各国教育体系、文化背景及技术环境的不同,国内外在这一领域的研究路径和重点也呈现出显著差异。

在国内,校园互帮互助平台的研究起步相对较晚,但近年来得到了迅速的发展。初期的研究主要集中在探索如何利用现有社交网络和技术手段搭建基础服务平台,以满足学生的日常学习和生活需求[9]。随着移动互联网技术的进步以及大数据分析能力的提升,当前的研究更加注重个性化推荐系统和服务质量优化,旨在通过智能化的方式提高平台的用户体验和互动效率。此外,国内学者还特别关注如何将此类平台与智慧校园建设相结合,推动教育资源的均衡分配和高效利用[10]。

国外对于校园互帮互助平台的研究则更早地聚焦于构建开放共享的学习社区,强调跨文化交流与全球化视野的重要性[11]。早期项目多围绕开源软件和社会计算理论展开,致力于打造包容性强、易于访问的在线协作空间。随着时间推移,研究重点逐渐转向了平台的安全性、隐私保护机制及其对学术诚信的影响等方面。尤其是在欧美国家,相关研究不仅探讨了技术支持下的教学创新模式,还深入分析了这些平台如何影响学生的自主学习能力和团队协作精神。与此同时,一些前沿研究开始探索人工智能在个性化辅导中的应用,力求为用户提供更加精准的服务体验[12]。

1.4本文主要工作

本文的主要研究工作聚焦于设计并实现一个高效、便捷的校园互帮互助平台,旨在解决当前校园内学生互助过程中遇到的信息不对称、资源浪费及管理不便等问题。通过采用Java与Spring Boot框架进行后端开发,并结合MySQL数据库存储数据,我们构建了一个功能全面、易于扩展的系统架构。该平台不仅支持学生用户发布需求和服务、参与交流论坛、在线沟通等操作,还为管理员提供了强大的后台管理功能,包括用户管理、内容审核、资源管理等,确保平台运行的安全性和高效性。

此外,本文还深入探讨了如何利用现代Web技术提升用户体验,通过对前端界面的设计优化以及前后端分离架构的应用,使得平台具备良好的响应速度和交互性能。同时,基于对用户行为数据的分析,我们实现了个性化推荐服务,帮助用户更快找到所需信息或潜在的帮助者。本研究不仅验证了相关技术在校园互助场景下的适用性,也为后续类似系统的开发提供了宝贵的经验和参考案例,对于推动智慧校园建设具有重要意义。


2 关键技术

2.1 Java编程语言

Java[13]是一种广泛使用的面向对象编程语言,具有平台独立性、跨平台能力和广泛的应用场景。通过Java虚拟机(JVM),Java程序能够运行在不同的操作系统上,有效证明了其跨平台特性。Java的核心特性体现在其面向对象的编程范式上,注重实现封装、继承及多态性,这些特点极大地促进了代码的可重用性和维护便利性。内置自动内存管理机制,减少了开发者对内存管理的负担;对多线程的支持使得开发高效并发程序成为可能;丰富的标准库和开源框架(如Spring、Hibernate)提供了强大的开发支持。这些特点使得Java[14]成为企业级应用、Web开发、移动应用和大数据处理等领域的首选语言,并且在大规模系统和企业应用中得到广泛应用。

2.2 Spring Boot框架

Spring Boot [15]框架是基于Spring框架的开源项目,简化Java应用程序的开发过程。通过自动配置和约定优于配置的原则,它大大减少了配置工作,帮助开发者快速构建应用。Spring Boot具有独立运行的能力,内嵌Web服务器(如Tomcat、Jetty),无需外部应用服务器。它提供开箱即用的默认设置和starter依赖,使开发者能够轻松开始开发,并支持与Spring Cloud集成,适用于微服务架构。此外,Spring Boot [16]提供了简化部署的功能,将应用打包为独立的可执行JAR文件,提升了部署便利性。它也支持开发模式下的自动重启和热部署,进一步加速开发进程。

2.3 MySQL数据库

MySQL[17]是一种开源关系型数据库管理系统,广泛应用于Web应用和企业级数据存储。MySQL支持多种存储引擎,可以根据需求选择不同的引擎,如InnoDB和MyISAM。InnoDB支持ACID事务,保障数据的一致性和完整性。

MySQL[18]还提供了主从复制、分区等技术,确保高可用性和负载均衡。开发者可以通过完善的文档和社区获得技术支持,且其备份和恢复机制简便。虽然在复杂查询性能上有所限制,但凭借简洁架构和易用性,MySQL依然是中小型应用的首选数据库系统。

2.4 B/S模式

B/S模式[19](浏览器/服务器模式)为系统提供了极大的便利性和可扩展性。采用这种架构,用户无需下载任何客户端软件,只需通过浏览器即可访问系统,无论是在PC端还是移动端都能轻松使用。这种模式使得系统的维护和更新变得更加简便,因为所有的操作都集中在服务器端,前端浏览器仅需显示和交互数据。

在本系统中,B/S模式将用户界面和数据处理、存储分开,浏览器负责显示内容和接收用户输入,服务器则处理数据的存储、检索、分析和用户请求。这样一来,用户能够实时查看模块信息,而后台则确保所有数据的安全存储和高效处理。尤其在校园互帮互助平台中,管理员能够通过后台轻松管理用户账户、模块信息、检索信息等,系统的扩展性和易维护性都得到了提升[20]。

B/S模式三层结构图如图2-1所示。

图2-1  B/S模式三层结构图


3 系统分析

3.1 系统流程分析

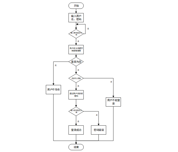
3.1.1 用户登录流程

用户输入用户名和密码后,系统先检查输入是否为空,再验证用户名是否存在,若存在则通过用户名获取密码并校验。若密码正确则登录成功,否则提示密码错误。若用户名不存在或无法登录,提示用户操作无效。如图3-1所示。

图3-1 登录流程图

3.2.2 添加信息流程

管理员可以添加信息,用户添加可以自己权限内的信息,输入信息后,要想利用这个软件来进行系统的安全管理,首先需要登录到该软件中。添加信息流程如图3-2所示。

图3-2 添加信息流程图

3.2.3 修改信息流程

用户首先选择需要修改的记录,输入修改后的数据,系统判断输入数据是否合法。若数据不合法,提示重新输入;若数据合法,则将修改后的数据写入数据库,完成操作后流程结束。修改信息流程图如图3-3所示。

图3-3 修改信息流程图

3.2.4 删除信息流程

用户选择需要删除的记录后,系统判断是否确认删除。若未确认,返回选择环节;若确认删除,则更新数据库,删除对应记录,完成操作后流程结束。删除信息流程图如图3-4所示。

图3-4 删除信息流程图

3.2 可行性分析

3.2.1 技术可行性

从技术角度来看,Spring Boot作为一种轻量级、快速构建的Java框架,能够提高开发效率,降低系统的复杂程度,易于维护和升级。同时,MySQL作为关系型数据库,能够支持平台数据的存储与管理,保障系统的稳定性和高效性。因此,本系统具有技术可行性。

3.2.2 经济可行性

从经济角度来看,基于Spring Boot搭建校园互帮互助平台的投入成本相对较低,因为Spring Boot本身是一个免费、开源的框架,可以节省开发成本。同时,使用MySQL作为数据库也具有成本效益高的优势。因此,本系统具有经济可行性。

3.2.3 操作可行性

从操作角度来看,Spring Boot的简洁性和高度集成的特点使得系统的部署和运行相对简单,容易维护和管理的同时,能够提供一个界面直观友好和操作简单高效的系统,能满足用户的各项要求,方便用户快速上手使用。因此,本系统具有操作可行性。

3.3 系统需求分析

3.3.1 功能性分析

在统一建模语言(UML)中,用例图是一种行为图,用于描述系统功能需求以及系统与外部参与者之间的交互关系。通过展示用例与参与者之间的关联,用例图能够清晰地呈现系统所提供的服务和功能。其核心元素涵盖参与者、用例、系统边界以及它们之间的关系,旨在帮助开发人员和利益相关者深入理解系统需求和功能交互。用例图通常应用于需求分析阶段,用于明确系统的功能范围。本文将基于角色模块对系统进行功能需求分析。

(1)学生用户功能:

首页:展示推荐的服务与需求、最新公告及新闻资讯,为学生提供一站式的信息概览。

交流论坛:允许学生发表帖子讨论学习、生活中的问题,促进校园内的信息交流与互助。

系统公告:发布重要通知和更新信息,确保学生能够及时了解平台的最新动态。

新闻资讯:提供校内外的最新消息和活动信息,丰富学生的课余生活并拓宽视野。

在线沟通:支持即时通讯功能,方便学生之间进行一对一或群组聊天,增强互动性。

需求发布:让学生可以详细描述并发布自己的帮助需求,如寻找家教、求助课程难题等。

服务提供:使学生能够列出自己可提供的服务项目,如辅导、维修技能分享等,供有需要的同学选择。

我的账户:管理个人信息设置,包括修改密码、绑定邮箱等功能,保障账户安全。

个人中心:集中展示用户的活动记录,如已发布的需求和服务、收藏的内容以及评论历史,便于管理和回顾。

学生用户角色用例如图3-5所示。

图3-5 学生用户角色用例图

(2)管理员功能:

后台首页:提供系统整体运行状态的概览,包括用户数量、需求和服务发布情况等统计数据。

系统用户:管理平台上的所有用户信息,支持查看、编辑或删除用户资料以维护平台秩序。

需求发布管理:审核学生发布的帮助需求,确保内容合法合规,并能对不适当的需求进行处理。

服务提供管理:监督学生提供的服务项目,保证服务质量,同时可以对违规服务进行调整或删除。

服务类型管理:定义和维护平台上可提供的服务种类,便于分类管理和用户快速查找所需服务。

系统管理:配置系统的基本设置,如界面风格、功能模块等,确保系统的稳定运行和持续优化。

系统公告管理:发布与管理系统公告,及时向用户传达重要通知和更新信息,保持沟通畅通。

资源管理:负责新闻资讯、资讯分类等内容的添加、修改及删除,为用户提供有价值的信息资源。

交流管理:监控和管理交流论坛中的帖子和评论,促进健康的讨论氛围,防止不良信息传播。

管理员角色用例如图3-6所示。

图3-6 管理员角色用例图

3.3.2 性能需求分析

性能需求分析是系统设计的重要组成部分,其目标是确保系统在各种负载条件下的高效、稳定和可靠。对于校园互帮互助平台的设计与实现,下面是系统性能分析表:

表3-1 性能需求表

项目

内容

响应时间

系统对用户请求的响应时间需在500ms以内

并发用户数

系统需要支持多个并发用户同时访问

吞吐量

系统每秒需要处理大量请求

可用性

系统需要保证一定的可用性

数据安全

用户敏感数据需要加密存储,并支持数据库备份和恢复

数据一致性

系统中的数据操作需保证ACID特性,确保数据一致性

扩展性

系统需要支持水平扩展,能够方便地添加服务器节点以应对高请求量

可维护性

系统代码需要清晰易懂、结构良好,方便团队成员维护和修改

日志记录

系统需要记录用户操作日志、异常日志以及系统运行日志

监控报警

系统需要实时监控运行状态,当系统异常时能够及时发送警报通知相关人员

缓存设置

针对频繁使用的数据,系统需要进行合适的缓存


4 系统设计

4.1 系统架构设计

本系统设计的架构是分层架构体系,分别为数据层、计算层、服务层和应用层,各层之间相互协作,共同进行数据存储到分析可视化的过程,来保证系统有高效的和可扩展的性能。这种四层架构的设计可以分离数据存储、计算、业务逻辑和前端展示功能,可以满足当前对校园互帮互助平台的需求,还能让系统具有功能扩展和性能优化的能力。

图4-1 系统架构图

4.2 系统功能模块设计

功能模块设计是系统开发过程中的重要阶段,它旨在将系统划分为不同的模块,每个模块负责完成特定的功能或任务。校园互帮互助平台由多个功能模块组成,每个模块下又包含具体的功能操作。根据前文功能需求分析,可以得出功能模块图如下图所示。

图4-2 系统功能结构图

4.3 数据库设计

在进行数据库设计时,概念设计帮助明确系统的整体结构和需求。在这一阶段,需要确定实体、属性以及它们之间的关系,为后续的数据库表设计奠定基础。接下来,将深入探讨数据库表设计的具体细节,实现更高效的数据存储和管理。

4.3.1 数据库概念结构设计

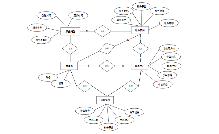
概念设计是数据库设计的第一步,其主要目标是对系统的数据需求进行全面的理解和抽象。在这一阶段,通过建立实体-关系模型(ER模型)来识别系统中的关键实体、属性及其相互关系。概念设计的输出是一个清晰的ER图,作为后续数据库表设计的基础。以下将展示系统的全局E-R图。

图4-3 系统总E-R关系图

4.3.2 数据库逻辑结构设计

这一阶段的重点是将概念模型转换为实际的数据库结构,包括表的创建、字段的定义及数据类型的选择。每个实体通常对应于数据库中的一张表,而实体的属性则转化为表的列。以下是系统的数据库表设计展示。

表 4-1 student_users(学生用户)

编号

字段名

类型

长度

是否非空

是否主键

注释

1

student_users_id

int

学生用户ID

2

student_name

varchar

64

学生姓名

3

student_phone_number

varchar

64

学生电话

4

student_gender

varchar

64

学生性别

5

student_grade

varchar

64

学生年级

6

student_professional

varchar

64

学生专业

7

student_number

varchar

64

学生学号

8

examine_state

varchar

16

审核状态

9

user_id

int

用户ID

表 4-2 demand_release(需求发布)

编号

字段名

类型

长度

是否非空

是否主键

注释

1

demand_release_id

int

需求发布ID

2

student_account_number

int

学生账号

3

demand_theme

varchar

64

需求主题

4

cover_image

varchar

255

封面图片

5

service_type

varchar

64

服务类型

6

demand_status

varchar

64

需求状态

7

requirements_description

longtext

4294967295

需求说明

8

hits

int

点击数

9

praise_len

int

点赞数

10

collect_len

int

收藏数

11

comment_len

int

评论数

12

examine_state

varchar

16

审核状态

13

examine_reply

varchar

255

审核回复

表 4-3 service_provision(服务提供)

编号

字段名

类型

长度

是否非空

是否主键

注释

1

service_provision_id

int

服务提供ID

2

student_users

int

学生用户

3

service_name

varchar

64

服务名称

4

cover_image

varchar

255

封面图片

5

service_type

varchar

64

服务类型

6

service_time

varchar

64

服务时间

7

service_content

longtext

4294967295

服务内容

8

hits

int

点击数

9

praise_len

int

点赞数

10

collect_len

int

收藏数

11

comment_len

int

评论数

12

examine_state

varchar

16

审核状态

13

examine_reply

varchar

255

审核回复

表 4-4 user_chat_friend(聊天用户好友)

编号

字段名

类型

长度

是否非空

是否主键

注释

1

user_chat_friend_id

int

ID

2

user_id

int

用户ID

3

friend_user_id

int

用户好友ID

4

friend_user_name

varchar

255

好友名称

表 4-5 user_chat_group(聊天用户群聊)

编号

字段名

类型

长度

是否非空

是否主键

注释

1

user_chat_group_id

int

ID

2

group_id

int

群聊ID

3

group_name

varchar

255

群聊名称

4

user_id

int

用户ID

表 4-6 user_chat_read(聊天用户消息)

编号

字段名

类型

长度

是否非空

是否主键

注释

1

user_chat_read_id

varchar

255

ID

2

user_id

int

接收人ID

3

send_user_id

int

发送人ID

4

group_id

int

群聊ID

5

type

int

类型1-点对点消息,2-群聊消息

6

create_time

timestamp

时间

7

message

text

65535

消息


5 系统实现

5.1 系统环境分析

考虑到校园互帮互助平台主要面对部分人群,网站的访问量不大。系统处理、统计分析工作简单,Tomcat服务器能够满足中小型网络用户的数据处理,通过互联网Internet 接入及MySQL 5.6以上的数据库应用的需求点。系统具体开发环境如下表所示:

表5-1系统环境表

项目

开发环境

操作系统

Windows 11、Windows 10、Windows 8、Windows 7

开发语言

Java

使用框架

Spring Boot

体系结构

三层B/S体系结构

开发工具

IDEA(2020版)/MyEclipse(2017)/Eclipse、Vs Code

数据库

MySQL 5.6以上

数据库管理工具

Navicat

JDK版本

Java 1.8

Maven

apache-maven 3.6.1-bin

Tomcat

apache-tomcat-7.0.88

5.2 前台功能模块的实现

5.2.1 前台首页界面

用户登录系统前台后,首先进入前台首页界面,该界面主要提供系统搜索功能、系统功能导航栏以及系统信息概览,展示平台的轮播图、最新动态和推荐信息等内容界面设计如下图所示。前台首页界面展示如下图5-1所示。

图5-1 前台界面图

5.2.2 用户注册界面

用户点击注册,进入注册页面,填写好账号、密码、确认密码、昵称、邮箱、身份:注册用户、用户姓名、用户性别、用户电话等字段值,点击下方注册按钮,提示注册成功后,系统将自动跳转回到登录页面。用户注册界面展示如下图5-2所示。

图5-2 用户注册界面图

5.2.3 用户登录界面

用户点击“登录”按钮,输入用户名、密码、验证码登录系统,登录时前端会自动校验用户名与密码以及该用户是否审核通过,审核通过的用户输入正确登录成功,输入错误会有提示信息。用户登录界面展示如下图5-3所示。

图5-3 用户登录界面图

5.2.4 在线沟通界面

在线沟通模块是促进学生之间即时交流的核心功能。该模块支持一对一聊天及群组讨论,用户可以通过简单的操作发起对话,并实时接收消息通知。在线沟通界面展示如下图5-4所示。

图5-4 在线沟通界面图

5.2.5 需求发布界面

需求发布模块允许学生详细描述并提交自己的帮助请求,学生的需求将显示在平台上供其他有能力的学生查看和响应。同时,用户还可以对已发布的需求进行编辑或删除操作,以便及时更新状态。需求发布界面展示如下图5-5所示。

图5-5 需求发布界面图

5.2.6 服务提供界面

服务提供模块使学生能够轻松列出自己愿意提供的服务项目。用户需要指定服务名称、类别和服务时间等基本信息,并详细描述可以提供的具体内容。服务提供界面展示如下图5-6所示。

图5-6 服务提供界面图

5.2.7 个人中心界面

个人中心作为用户的个性化空间,集成了账户设置、活动记录查看等多项实用功能。在这里,用户不仅可以修改个人信息如头像、昵称等,还能管理自己的需求发布历史、收藏夹以及评论记录。通过清晰的界面布局,用户可以便捷地追踪所有互动情况,掌握最新动态。个人中心界面展示如下图5-7所示。

图5-7 个人中心界面图

需求发布界面展示如下图5-8所示。

图5-8 需求发布界面图

发布服务提供界面展示如下图5-9所示。

图5-9 发布服务提供界面图

5.3 管理员后台模块

5.3.1 系统用户界面

系统用户管理模块允许管理员执行用户账号的添加、编辑和删除操作,确保系统内用户信息的准确性和时效性。系统用户界面展示如下图5-10所示。

图5-10 系统用户界面图

5.3.2 需求发布管理界面

需求发布管理模块旨在帮助管理员有效监督学生发布的各类需求信息。通过直观的操作界面,管理员可以轻松浏览待审核的需求列表,查看详细内容并作出批准或拒绝决定。需求发布审核界面展示如下图5-11所示。

图5-11 需求发布审核界面图

5.3.3 服务提供管理界面

服务提供管理模块使管理员能够高效地审查和管理平台上提供的各种服务项目。管理员可通过分类筛选迅速找到需审核的服务,仔细评估其合法性、准确性和适宜性后作出相应处理。服务提供管理界面展示如下图5-12所示。

图5-12 服务提供管理界面图

5.3.4 服务类型管理界面

服务类型管理模块允许管理员定义和维护平台上的服务种类,确保各类服务有序分类和易于检索。服务类型管理界面如下图5-13所示。

图5-13 服务类型管理界面图

5.3.5 交流管理界面

管理员可以通过该模块实时查看最新的发帖和回复情况,对不当内容及时采取措施,如隐藏、删除或警告发布者。交流管理界面展示如下图5-14所示。

图5-14 交流管理界面图

6 系统测试

6.1 测试目的

软件测试的目的在于识别系统缺陷,验证软件对需求的符合程度,使其功能、性能和安全性达到设计标准。在开发过程中,测试能够及时发现潜在问题,降低发布后出现故障的风险。测试不仅关注系统的正常运行,还模拟各种异常情况,评估在不同环境和边界条件下的表现,从而提升软件的可靠性和稳定性,为用户提供更高质量的产品体验,增强信任感。测试过程中的数据和经验积累能完善测试策略,改进开发流程,成为后续项目的参考。软件测试贯穿开发生命周期,是实现产品质量和发布标准的重要环节。

6.2 测试方法

黑盒测试:黑盒测试是一种主要关注软件外部行为的测试方法。在黑盒测试中,我们不用了解软件内部的代码、结构或实现方式,而是基于软件的功能需求,通过设计测试用例模拟用户的实际操作。测试时可以通过提供不同的输入,同时观察系统的输出和响应,以此验证了软件是否正常运行。该方法能够有效检测软件功能上的缺陷和问题,确保系统的各项功能能够满足用户需求。

白盒测试:白盒测试是一种依赖于软件内部架构和代码细节的测试技术,要求测试者深入理解系统的源代码、逻辑流程及具体实现方式。在此过程中,测试人员通过分析代码的执行路径、逻辑分支和条件判断等,设计测试用例来检查软件内部是否存在缺陷或潜在问题。白盒测试通常用于验证代码的正确性、覆盖率、性能以及安全性,能够帮助发现一些仅通过外部测试无法察觉的逻辑错误或漏洞。

6.3 测试用例

(1)用户注册功能测试

用户注册功能测试用例如下表所示。

表6.1 用户注册功能测试表

测试编号

测试描述

预期结果

测试方法

测试结果

TC_01

正常用户注册

用户注册成功,跳转至登录页面

输入所有必填项并提交

符合预期

TC_02

注册时用户名已存在

提示“用户名已被注册”

输入已存在的用户名

符合预期

TC_03

注册时邮箱格式错误

提示“邮箱格式不正确”

输入错误格式的邮箱

符合预期

TC_04

必填项未填写

提示“请填写所有必填信息”

不填写必要信息

符合预期

(2)用户登录功能测试

用户登录功能测试用例如下表所示。

表6.2 用户登录功能测试表

测试编号

测试描述

预期结果

测试方法

测试结果

TC_01

正常用户登录

用户成功登录,进入用户首页

输入有效的用户名和密码

符合预期

TC_02

输入错误密码进行登录

提示“用户名或密码错误”

输入有效用户名,错误密码

符合预期

TC_03

输入未注册的用户名登录

提示“用户不存在”

输入未注册的用户名

符合预期

TC_04

密码为空时登录

提示“请填写密码”

仅输入用户名

符合预期

(3)需求发布管理功能测试

需求发布管理功能测试用例如下表所示。

表6.3 需求发布管理功能测试表

测试编号

测试描述

预期结果

测试方法

测试结果

TC_01

查看需求发布列表

成功显示所有需求发布内容

进入需求发布管理页面

符合预期

TC_02

用户添加新需求发布内容

成功添加需求发布内容并提示“信息已添加”

进入需求发布添加界面,输入需求发布并提交

符合预期

TC_03

搜索特定需求发布内容

成功显示符合条件的需求发布内容

输入需求发布名称进行搜索

符合预期

TC_04

删除需求发布内容

成功删除需求发布,并提示“信息已删除”

选择需求发布内容并执行删除操作

符合预期

TC_05

编辑需求发布内容

成功编辑需求发布内容并提示“修改成功”

进入详情页界面,修改某一需求发布内容并提交

符合预期

(4)服务提供管理功能测试

服务提供管理功能测试用例如下表所示。

表6.4 服务提供管理功能测试表

测试编号

测试描述

预期结果

测试方法

测试结果

TC_01

查看服务提供列表

成功显示所有服务提供内容

进入服务提供管理页面

符合预期

TC_02

用户添加新服务提供内容

成功添加服务提供内容并提示“信息已添加”

进入服务提供添加界面,输入服务提供内容并提交

符合预期

TC_03

搜索特定服务提供内容

成功显示符合条件的服务提供内容

输入服务提供名称进行搜索

符合预期

TC_04

删除服务提供内容

成功删除服务提供内容,并提示“信息已删除”

选择服务提供并执行删除操作

符合预期

TC_05

编辑服务提供内容

成功编辑服务提供并提示“修改成功”

进入详情页界面,修改某一服务提供内容并提交

符合预期

6.4 测试结果

在本次测试中主要对用户注册、用户登录、需求发布管理、服务提供管理等模块业务流程操作进行测试分析,并编写测试用例。经过严格的测试,全部测试用例都已通过,并验证所有操作都能够正确无误,因此能够保证本次设计且已实现的功能能够正常运行,操作简单,使用流畅,性能良好,能够满足管理业务需求,同时确保相关数据库的信息也同样正确无误,实现了本论文开始时所作要求和期望。

结   论

本校园互帮互助平台毕业设计项目已成功落下帷幕,这一成果不仅是对开发者技术实力与业务理解能力的全面展现,也是对校园管理领域数字化转型的一次积极探索。

本次毕业设计充分利用了Spring Boot框架的灵活性与高效性,通过模块化设计,实现了需求发布和服务提供的全面管理、精准搜索与便捷互帮互助管理等功能。系统界面友好直观,操作流程简洁明了,为用户提供了极佳的使用体验。同时,通过深入挖掘用户需求,系统不仅满足了用户的实际需求,为管理者的监测和决策支持提供了有力工具。通过对数据库索引、缓存机制等精心优化,系统性能得到了显著提升,确保了高并发场景下的稳定运行。而且通过实施严格的数据加密策略、访问控制机制及日志审计功能,系统有效防范了数据泄露与非法访问等安全风险。

总的来说,通过本次研究,成功基于Spring Boot搭建了一套功能齐全且操作简便的校园互帮互助平台,实现了丰富的功能并取得了一定的成果。在未来的发展中,将继续优化系统功能和用户体验,实现更加个性化的模块,不断提升系统的性能和稳定性,为校园互帮互助平台的长期发展和用户需求提供更好的服务和支持。

参 考 文 献

[1]刘洁然.基于大数据分析的精准智能服务平台设计[J].电脑编程技巧与维护,2025,(03):115-118.

[2]史巍,柴楚倩,魏曦.服务设计视角下校园服务平台设计研究——以“校帮帮”APP为例[J].工业设计,2025,(01):103-107.

[3]李欣蔚,徐子俊.大学校园互帮互助机制的构建研究[J].景德镇学院学报,2021,36(02):42-46.

[4]曹璐.数字化时代科技助力高校校园安全管理的刍议[J].中国战略新兴产业,2025,(09):11-13.

[5]肖银健.数字化时代高职院校智慧校园建设研究与实践[J].数字通信世界,2025,(03):186-188.

[6]顾淑晴,赵玥鑫,江金祥,等.基于互联网+的大学校园互助平台——师也[J].今日财富,2021,(20):109-111.

[7]徐初,迟玉,刚陆国平.南京大学智慧校园服务平台设计与实现[J].中国教育网络,2024,(10):71-73.

[8]鲁志豪.大数据背景下校园服务平台性能提升策略[J].华东科技,2024,(10):101-103.

[9]严耀西,王昕,陈秋怡.大学校园互助平台设计[J].电脑编程技巧与维护,2022,(12):14-16+47.

[10]Chen H ,Li H ,Sun X , et al.Innovation of University Management Model under the Background of Intelligent Campus Platform Services[J].Contemporary Education and Teaching Research,2024,5(02):

[11]Chaoman X .Construction of Smart Campus Cloud Service Platform Based on Big Data Computer System[J].Procedia Computer Science,2022,208583-589.

[12]Weigang F .Application Analysis of One-stop Service Platform for Smart Campus of Mobile Terminal[J].Journal of Physics: Conference Series,2021,2037(1):

[13]陈敬宗.计算机软件Java编程特点与技术应用分析[J].中国信息界,2025,(01):162-164.

[14]柯灵.Java编程语言在计算机软件开发中的应用与问题处理探析[J].电脑知识与技术,2024,20(27):45-47.

[15]王志亮,纪松波.基于SpringBoot的Web前端与数据库的接口设计[J].工业控制计算机,2023,36(03):51-53.

[16]李兴华,马云涛.Spring开发实战[M].人民邮电出版社:202303.381.

[17]李艳杰.MySQL数据库下存储过程的综合运用研究[J].现代信息科技,2023,7(11):80-82+88.

[18]肖睿,李鲲程,范效亮,等.MySQL数据库应用技术及实践[M].人民邮电出版社:202206.228.

[19]黄维.基于B/S模式的虚拟网络实验室安全管理体系分析[J].信息系统工程,2024,(05):4-7.

[20]吴云峰.B/S架构下,重构考核指标体系[J].人力资源,2022,(04):120-121.


致   谢

在完成本次校园互帮互助平台毕业设计的过程中,我收获了诸多宝贵的经验,也感受到了成长的喜悦,也深刻体会到理论与实践相结合的重要性。在这里我特别感谢我毕设的导师。在整个毕设过程中老师不但给我指明方向也给予我专业的指导,给了我很大的帮助也让我在探索中不断突破自我不断提升我的专业能力,更让我学会了如何以科学的方法解决问题。

我也感谢学校为我提供了一个良好的学习环境和丰富的资源支持。让我得以接触到前沿的技术知识和开发工具,为毕业设计的顺利开展奠定了坚实基础。在开发过程中,我遇到了许多技术难题,但通过查阅大量文献资料和反复实践,我逐渐找到了解决方法。这一过程不仅锻炼了我的自主学习能力,也让我深刻体会到知识的力量。

最后我要感谢我的家人和亲朋们。在我为毕业设计忙碌的日子里,他们始终给予我无条件的支持和鼓励。他们的理解让我能够在紧张的学习中保持良好的心态,专注于项目的每一个细节。这份毕业设计是我大顾客用户活的完美收官,也是我人生旅程中的一个重要里程碑。我将带着这份成长和感恩,继续在未来的道路上努力前行。

免费领取项目源码,请点赞❤️关注收藏并私信博主,谢谢

免费领取项目源码,请点赞❤️关注收藏并私信博主,谢谢

免费领取项目源码,请点赞❤️关注收藏并私信博主,谢谢

评论
添加红包

请填写红包祝福语或标题

红包个数最小为10个

红包金额最低5元

当前余额3.43前往充值 >
需支付:10.00
成就一亿技术人!
领取后你会自动成为博主和红包主的粉丝 规则
hope_wisdom
发出的红包
实付
使用余额支付
点击重新获取
扫码支付
钱包余额 0

抵扣说明:

1.余额是钱包充值的虚拟货币,按照1:1的比例进行支付金额的抵扣。
2.余额无法直接购买下载,可以购买VIP、付费专栏及课程。

余额充值