摘 要
本研究设计并实现了一款基于Spring Boot框架的校园二手市场系统,采用Java语言进行开发,并借助MySQL数据库实现高效的数据管理。该系统旨在满足校园内注册用户、卖家及管理员三大核心用户群体的多样化需求。对于注册用户,系统提供了简洁直观的商品浏览界面,支持便捷的搜索、筛选及订单跟踪功能,显著提升了二手交易的用户体验。卖家用户则能够轻松发布商品信息,并高效处理客户订单,优化运营流程。管理员则通过强大的后台管理功能,负责用户权限调配、商品审核、订单管理以及深度数据统计分析,确保系统的稳定运行和持续优化。系统架构采用模块化与分层设计,保障了数据交互的高效性与业务逻辑的清晰性,同时引入JWT技术实现严格的用户认证与授权,全方位守护数据安全与用户隐私。经过多轮测试与优化,系统展现出高度的稳定性和可靠性,为校园二手市场提供了一套创新且实用的解决方案,有望推动校园二手交易的信息化发展,助力校园经济的可持续发展。
关键词:校园二手市场系统;SpringBoot框架;Java语言;MySQL数据库
Abstract
This study designed and implemented a campus second-hand market system based on the Spring Boot framework, developed in Java language, and efficiently managed data using MySQL database. This system aims to meet the diverse needs of three core user groups on campus: registered users, sellers, and administrators. For registered users, the system provides a simple and intuitive product browsing interface, supporting convenient search, filtering, and order tracking functions, significantly improving the user experience of second-hand transactions. Seller users can easily publish product information, efficiently process customer orders, and optimize operational processes. Administrators are responsible for user permission allocation, product review, order management, and in-depth data analysis through powerful backend management functions, ensuring the stable operation and continuous optimization of the system. The system architecture adopts modular and layered design, ensuring the efficiency of data interaction and the clarity of business logic. At the same time, JWT technology is introduced to achieve strict user authentication and authorization, comprehensively safeguarding data security and user privacy. After multiple rounds of testing and optimization, the system has demonstrated high stability and reliability, providing an innovative and practical solution for the campus second-hand market. It is expected to promote the informatization development of campus second-hand transactions and help the sustainable development of the campus economy.
Keywords: campus second-hand market system; SpringBoot framework; Java language; MySQL database
目 录
第1章 绪 论
1.1 项目背景
随着移动互联网技术的飞速发展,校园二手物品交易的需求日益增长。然而,传统的线下交易方式存在诸多问题,如信息不对称、交易效率低下、缺乏统一管理等,这些问题严重影响了校园二手市场的健康发展。此外,现有的二手交易平台多面向社会大众,专门针对校园场景的解决方案较少,难以满足学生群体的特殊需求。
鉴于此,本研究选题聚焦于设计并实现一个基于Spring Boot框架的校园二手市场系统。该系统采用Java语言进行开发,结合MySQL数据库实现高效的数据管理,支持用户、卖家用户和管理员的多角色操作。通过Spring Boot框架的高效开发特性,系统能够快速响应用户需求,同时借助MySQL数据库的稳定性,确保数据的安全性和一致性。本选题旨在通过技术手段解决校园二手交易中的痛点,为学生提供一个便捷、高效、安全的二手物品交易环境,促进校园资源的循环利用,同时也为校园二手市场信息化发展提供新的思路。
1.2研究目的及意义
本研究旨在设计并实现一个基于Spring Boot框架的校园二手市场系统,通过提供用户注册与登录、物品发布与搜索、交易管理、信息展示与筛选等核心功能,构建一个高效、安全、易用的在线交易平台。该系统将满足校园内注册用户、卖家及管理员的多样化需求,促进校园内资源的循环利用,降低生活成本,同时培养学生的环保意识。
本研究不仅具有重要的实践意义,还具有一定的理论价值。实践上,通过开发校园二手物品交易平台,能够有效促进校园内资源的循环利用,减少浪费,同时为学生提供经济实惠的购物选择,培养节约意识和环保意识。理论上,该研究可以探索互联网技术在校园二手市场应用的新模式,为类似平台的构建提供理论依据和实践参考,丰富电子商务和信息系统领域的研究内容。
综上所述,该系统通过优化交易流程和提升用户体验,能够有效降低消费者对二手商品质量的疑虑,规范卖家行为,杜绝虚假交易和欺诈行为。同时,作为电子商务的一种重要形式,该研究有助于推动校园信息化建设,为校园二手市场的发展提供新的思路和方法。
1.3 国内外研究现状
1.3.1 国内研究现状
近年来,随着互联网技术的快速发展,校园二手交易市场的需求日益增长。国内学者和开发者针对校园二手交易平台的设计与实现展开了广泛的研究和实践。崔臣等人在《基于SpringBoot的校园二手交易系统研究》[1]中,详细探讨了Spring Boot框架在校园二手交易系统中的应用,分析了系统的技术架构和功能设计。他们指出,Spring Boot的轻量级特性和高效的开发效率使其成为校园二手交易平台的理想选择。郭林盛等人在《基于微信云开发实现校园二手交易的平台设计》[2]中,提出了利用微信云开发技术构建校园二手交易平台的方案。该研究强调了平台的便捷性和用户体验,通过微信小程序的形式,为校园二手交易提供了新的解决方案。武晓朦等人在《“互联网+”背景下大学生校内二手交易平台的构建》[3]中,探讨了“互联网+”背景下校园二手交易平台的构建思路,提出了结合线上线下资源的混合模式,以提高平台的交易效率和用户满意度。周佳敏在《二手交易平台用户感知价值对满意度的影响研究》[4]中,从用户感知的角度出发,分析了二手交易平台对用户满意度的影响因素。研究指出,平台的易用性、安全性和交易效率是影响用户满意度的关键因素。这些研究为校园二手交易平台的设计提供了重要的理论支持。
综上所述,国内关于基于Spring Boot的校园二手市场系统的研究已取得显著进展。研究主要集中在技术架构设计、用户体验优化和平台安全性等方面。Spring Boot框架因其高效性和灵活性,成为校园二手交易平台开发的首选技术之一。然而,随着校园二手交易市场的不断发展,仍需进一步优化平台的功能和性能,提升用户体验,加强数据安全保护。未来的研究可以进一步探索如何结合新兴技术来提升平台的智能化水平和交易安全性。
1.3.2 国外研究现状
近年来,随着互联网技术的快速发展,校园二手交易市场逐渐成为研究热点。国外学者在这一领域开展了广泛的研究,提出了多种技术方案和平台设计思路。Yuan等人在《Research on design and implementation of campus second-hand platform based on WeChat mini program》[5]中,探讨了基于微信小程序的校园二手交易平台的设计与实现。该研究指出,传统校园二手交易过程繁琐且效率低下,而基于微信小程序的平台通过实名注册、安全便捷的交易方式,以及无需安装、易于传播的特点,实现了校园二手资源的高效回收。Liu在《Campus Second-Hand Textbook Trading Platform based on Vue 3 and Spring Boot》[6]中,提出了一个基于Vue 3和Spring Boot的校园二手教材交易平台。该平台利用Spring Boot的高效开发特性和Vue 3的前端框架,实现了用户友好的界面和高效的后端处理,为校园二手教材交易提供了新的解决方案。Yuru等人在《Impact of Community-Based Governance Mechanisms on Transaction Intention on a Second-Hand Trading Platform》[7]中,研究了社区治理机制对二手交易平台交易意愿的影响。研究表明,社区治理机制能够显著提升用户的交易意愿和平台的信任度,为校园二手交易平台的运营提供了理论支持。Yang在《A Study of Blockchain Based on Used Car Trading System》[8]中,探讨了区块链技术在二手车交易系统中的应用。该研究指出,区块链技术能够有效解决交易过程中的信任问题,提升交易的透明度和安全性,为校园二手交易平台的进一步发展提供了新的思路。
综上所述,国外在校园二手交易平台的研究中,已经从传统的线下交易模式转向基于移动互联网和新兴技术的线上解决方案。这些研究不仅关注平台的技术实现,还深入探讨了用户行为、社区治理和交易安全等关键问题。未来的研究可以进一步结合先进技术,优化平台的用户体验和运营效率,推动校园二手交易市场的可持续发展。
1.4 主要研究内容
在基于Spring Boot的校园二手市场系统设计与实现的研究中,主要聚焦于构建一个高效、便捷且功能完备的在线交易平台。研究内容涵盖了技术选型、系统架构设计以及功能模块开发等多个方面。系统采用Java语言作为后端开发语言,并结合Spring Boot框架来简化复杂的业务逻辑和数据操作,显著提升了开发效率,同时确保了系统的高性能和可扩展性。在数据存储和管理方面,系统选择MySQL数据库,凭借其强大的功能和易用性,实现了高效的数据操作,有效提升了用户体验。系统的主要功能模块包括后台首页、系统用户管理、通知公告管理、资源管理以及商城管理等,同时还提供了个人信息修改和密码修改等个性化服务,以满足不同用户的需求。这些功能的集成,使得校园二手市场系统成为一个全面、高效的在线交易和管理平台,为校园二手交易提供了有力的技术支持。
第2章 开发环境及技术架构
2.1 开发环境与工具
校园二手市场系统使用Java语言作为主要语言,前端使用Vue.js框架,后端基于SpringBoot框架开发而成,存储数据使用的是使用较为广泛的MySQL数据库。系统所使用的系统开发环境如下表2-1所示。
表2-1系统开发环境
操作系统版本: | Win10 |
数据库环境: | MySQL5.7 |
JDK版本: | JDK1.8.0_191 |
主要技术: | Springboot、Apache Tomcat8.5、Vue.js、Element UI、Navicat…… |
浏览器: | Chrome |
(1) MySQL
是一款广受欢迎的关系数据库管理系统,它能够高效地存储和处理大量的数据。MySQL在Web应用程序中有着卓越的表现,是众多开发者的首选。MySQL遵循SQL语言的标准,这是一种通用的数据库操作语言,简单易学,功能强大。结合Apache
Tomcat是一种免费的服务器,它能够有效地处理大量的网络访问,特别是在访问量较少的情况下。当将Tomcat安装在电脑上时,它能够自动分析前端HTML页面的请求,从而提高网络的性能。事实上,Tomcat是对Apache的一种延伸,但它与Apache之间的关系更加紧密,因为它们在不同的进程中运行,而且它们之间也有着自己的独立性。
Vue.js是一个轻量级的、用于构建用户界面的渐进式框架。它与其他大型框架不同,Vue.js采用了自底向上的设计思想,可以逐层地应用到项目中。Vue.js的核心库只关注视图层,易于上手,也便于与第三方库或现有项目集成。另一方面,Vue.js也可以与现代化的工具链和各种支持库结合使用,从而实现复杂的单页应用程序。
2.2 技术架构
本系统是基于SpringBoot、Mysql、Vue的前后端完全分离的后台管理系统。
2.2.1 B/S模式
B/S模式,即浏览器/服务器模式,是一种常见的网络应用架构模式。在B/S模式中,用户通过浏览器作为客户端与服务器进行交互。在浏览器/服务器(browser / Server Architecture)系统中,用户只需通过浏览器,就能够轻松地向分布在网络各处的众多服务器发送海量的请求。B/S系统大大地简化了客户端的工作,让用户体验更加便捷。
2.2.2 SpringBoot框架
Spring是一个知名的开源框架,它于2003年诞生于Rod Johnson的《Expert One-on-One Java EE Development and Design》一书中。Spring的初衷是为了解决企业级应用开发的复杂性,它让简单的JavaBean也能够实现原本只有EJB才能做到的功能。Spring不仅适用于服务器端的开发,它还能够为任何Java应用程序带来简洁、可测试和低耦合的优势。尽管Spring的组件代码很轻量级,但是它的配置却很繁琐。最初,Spring是使用XML配置的,但是随着项目的增长,XML配置也变得越来越多。
为了改进和优化Spring的缺点,SpringBoot框架应运而生,它基于约定优于配置的理念,让开发者无需编写大量的配置文件,只需遵循一些简单的规则即可。SpringBoot使开发者能够专注于业务逻辑的编码,而不用在配置和业务之间切换思维,这在很大程度上提高了开发效率,缩短了项目开发周期。
第3章 需求分析
3.1 可行性分析
通过综合考虑经济、操作、技术等因素,可以对基于SpringBoot的校园二手市场系统的可行性进行全面评估。这将有助于确定项目的成功概率,并为项目规划提供坚实的基础。
3.1.1 经济可行性分析
经济可行性在此仅代表平台的运维成本,开发成本不在此考虑。目前该模式下的相关系统的数量日益增多,信息管理系统的平民化、普及化使用户人数呈上升趋势,当用户人数庞大了,运维成本可以由广告费进行填补,包括开发成本。所以经济可行性没有问题。
3.1.2 操作可行性分析
此次项目设计参考了几个该模式下系统的开发案例,对他们的操作界面分析,将众多案例结合在一起,突出以人为本简化操作,所以具有基本计算机知识的人都会操作本项目。因此操作可行性也没有问题。
3.1.3 技术可行性分析
技术可行性指的是对于搭建框架的可行性,以及有更优秀的技术出现时系统的技术更新换代的纳新性如何,开发时间成本费用比如何。现有的开发技术和语言能够迎合所有系统的搭建。开发这个家具销售平台的时候我采用了Java+SpringBoot+Vue 用以运行整体程序。技术可行性也没有问题。
3.2 功能需求分析
通过对应的功能做了需求分析以后该校园二手市场系统各角色主要包括的功能说明如下:
(1)用户角色:
① 普通用户:可以在线交流沟通,浏览公告和二手商城列表,搜索二手商城,下单购买支付商品,查看订单状态,评论等功能。
② 卖家用户:具备对二手商城的发布、编辑、下架等,并进行订单审核、售后回复等操作。
③ 管理员:具备对用户、二手商城、评论、订单、资讯等所有管理功能权限,同时可以处理异常情况,查看销售统计,管理系统配置,更新维护系统等。
(2)基础功能:这个模块包括了系统的一些基本设置,如系统参数、日志管理、数据备份、数据恢复等。这些功能可以保证系统的正常运行和安全性。
(3)二手商城管理:卖家用户对二手商城的发布、编辑、下架等操作,支持多种二手商城分类和标签。
(4)交易流程:用户注册与登录功能,支持第三方登录和快速注册。下单评论及购买流程,包括下单数量选择、地址填写、提交订单、支付等功能。订单管理,包括订单状态跟踪、评价功能等。
(5)用户体验:适配不同终端设备。用户通过选择,支持关键词搜索、筛选等。
(6)身份验证功能:这个模块包括了用户的注册、登录、修改密码、找回密码等功能。这些功能可以保证用户的身份和权限的正确性和安全性。
(7)安全与权限:用户权限管理,确保不同角色用户只能访问其具备权限的功能。数据安全保护,包括用户信息加密存储、支付信息安全等。
根据使用该系统的用户角色可以划分为普通用户、卖家用户和管理员,具体如下所示。
校园二手市场系统普通用户角色用例图如下所示。
图3-1 普通用户角色用例图
校园二手市场系统卖家用户角色用例图如下所示。
图3-2卖家用户角色用例图
图3-3 管理员角色用例图
3.3 性能需求分析
用户操作响应时间:系统应保证用户在操作平台时的响应速度,例如浏览商品、下单等操作应该迅速响应。
系统稳定性:平台应具备一定的容错能力和稳定性,防止因为意外情况导致系统崩溃。
数据安全:用户信息、交易记录等敏感数据需要加密存储,确保数据安全性。
系统并发能力:平台应考虑到可能大量用户同时访问的情况,保证系统的并发处理能力。
日志记录:系统需要记录用户操作日志、异常日志等,便于排查问题和分析用户行为。
基于以上性能需求将确保校园二手市场系统能够稳定、高效地运行,能够很好地满足用户和管理员的需求。
3.4 系统流程分析
3.4.1 用户注册流程图
注册的过程,第一部分是账号的注册,第二部分是信息完善。在业务开展过程中,管理员可对用户信息进行修改等管理操作,注册流程如图3-4用户注册流程图所示。
图3-4 用户注册流程图
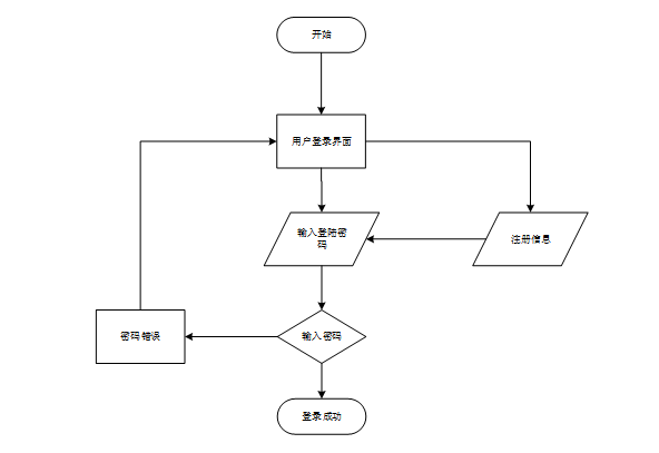
3.4.2 用户登录流程图
登录时,用户填写用户名、密码、选择身份进行登录,在登录过程中后端会对发送过来的信息进行验证和判断,具体的登录流程如图3-5用户登录流程图所示。
图3-5 用户登录流程图
3.4.3 业务流程图
业务流程图既反映了内部业务间的相互联系,又反映了二手商城交易和信息流动情况。校园二手市场系统须支撑整个机构不同层面的多种职能,而各功能模块间存在着多种关联信息,组成一个有机整体,并针对商城交易信息自身特点和面临的现实条件,对系统进行业务流程图设计。系统通过流程的顺畅和高效,实现了二手商城交易需求的满足和系统管理的便捷,提升了系统的运行效率和用户体验。校园二手市场系统的业务流程如下图所示。
用户购买商品业务流程如下图所示。
图3-6 用户购买商品业务流程图
第4章 系统设计
4.1 系统功能设计
4.1.1 前台功能模块
基于SpringBoot校园二手市场系统程序采用前后端分离的设计,游客可以浏览系统前台信息,注册成为普通用户,登录后才可进行其他操作。普通用户登录后,可搜索和浏览校园资讯、二手商城等信息,可以收藏、下单购买商品、并对订单进行支付、评论和申请售后等操作。系统前台功能模块图如下图所示。
图4-1系统前台功能模块图
4.1.2 后台功能模块
后台功能主要为管理员和卖家用户模块,管理员是系统最高权限拥有者,可管理用户、订单、评论、公告、资讯等信息,并保证及时更新系统信息,维护系统正常运行。卖家用户对二手商城的发布、编辑、下架等,并进行订单审核、和售后回复等操作。系统后台功能模块图如下图所示。
图4-2系统后台功能模块图
4.2 数据库设计
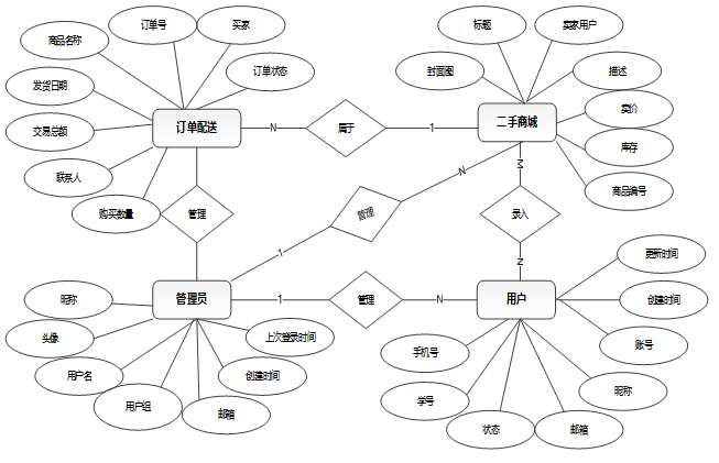
数据库的设计是系统的设计中比较重要的一部分内容,数据库设计是一切系统设计的基础,首先需要进行概念模型E-R图的设计,然后进行关系模型物理模型的建立。
4.2.1 概念模型
本文在系统分析阶段就抽取了一些实体,根据实体之间的关系,经过分析进行系统E-R图的设计。校园二手市场系统总体E-R图如下图所示。
图4-7系统总体E-R图
4.2.2 物理模型
本系统采MySQL数据库管理系统对数据进行管理。下面是对各个表中的表中各个字段数据类型、大小等做简短描述。校园二手市场系统所需要的部分数据结构表如下表所示。
表access_token (登陆访问时长)
编号 | 名称 | 数据类型 | 长度 | 小数位 | 允许空值 | 主键 | 默认值 | 说明 |
1 | token_id | int | 10 | 0 | N | Y | 临时访问牌ID | |
2 | token | varchar | 64 | 0 | Y | N | 临时访问牌 | |
3 | info | text | 65535 | 0 | Y | N | ||
4 | maxage | int | 10 | 0 | N | N | 2 | 最大寿命:默认2小时 |
5 | create_time | timestamp | 19 | 0 | N | N | CURRENT_TIMESTAMP | 创建时间: |
6 | update_time | timestamp | 19 | 0 | N | N | CURRENT_TIMESTAMP | 更新时间: |
7 | user_id | int | 10 | 0 | N | N | 0 | 用户编号: |
编号 | 名称 | 数据类型 | 长度 | 小数位 | 允许空值 | 主键 | 默认值 | 说明 |
1 | address_id | int | 10 | 0 | N | Y | 收货地址: | |
2 | name | varchar | 32 | 0 | Y | N | 姓名: | |
3 | phone | varchar | 13 | 0 | Y | N | 手机: | |
4 | postcode | varchar | 8 | 0 | Y | N | 邮编: | |
5 | address | varchar | 255 | 0 | N | N | 地址: | |
6 | user_id | mediumint | 8 | 0 | N | N | 用户ID:[0,8388607]用户获取其他与用户相关的数据 | |
7 | create_time | timestamp | 19 | 0 | N | N | CURRENT_TIMESTAMP | 创建时间: |
8 | update_time | timestamp | 19 | 0 | N | N | CURRENT_TIMESTAMP | 更新时间: |
9 | default | bit | 1 | 0 | N | N | 0 | 默认判断 |
编号 | 名称 | 数据类型 | 长度 | 小数位 | 允许空值 | 主键 | 默认值 | 说明 |
1 | article_id | mediumint | 8 | 0 | N | Y | 文章id:[0,8388607] | |
2 | title | varchar | 125 | 0 | N | Y | 标题:[0,125]用于文章和html的title标签中 | |
3 | type | varchar | 64 | 0 | N | N | 0 | 文章分类:[0,1000]用来搜索指定类型的文章 |
4 | hits | int | 10 | 0 | N | N | 0 | 点击数:[0,1000000000]访问这篇文章的人次 |
5 | praise_len | int | 10 | 0 | N | N | 0 | 点赞数 |
6 | create_time | timestamp | 19 | 0 | N | N | CURRENT_TIMESTAMP | 创建时间: |
7 | update_time | timestamp | 19 | 0 | N | N | CURRENT_TIMESTAMP | 更新时间: |
8 | source | varchar | 255 | 0 | Y | N | 来源:[0,255]文章的出处 | |
9 | url | varchar | 255 | 0 | Y | N | 来源地址:[0,255]用于跳转到发布该文章的网站 | |
10 | tag | varchar | 255 | 0 | Y | N | 标签:[0,255]用于标注文章所属相关内容,多个标签用空格隔开 | |
11 | content | longtext | 2147483647 | 0 | Y | N | 正文:文章的主体内容 | |
12 | img | varchar | 255 | 0 | Y | N | 封面图 | |
13 | description | text | 65535 | 0 | Y | N | 文章描述 |
编号 | 名称 | 数据类型 | 长度 | 小数位 | 允许空值 | 主键 | 默认值 | 说明 |
1 | type_id | smallint | 5 | 0 | N | Y | 分类ID:[0,10000] | |
2 | display | smallint | 5 | 0 | N | N | 100 | 显示顺序:[0,1000]决定分类显示的先后顺序 |
3 | name | varchar | 16 | 0 | N | N | 分类名称:[2,16] | |
4 | father_id | smallint | 5 | 0 | N | N | 0 | 上级分类ID:[0,32767] |
5 | description | varchar | 255 | 0 | Y | N | 描述:[0,255]描述该分类的作用 | |
6 | icon | text | 65535 | 0 | Y | N | 分类图标: | |
7 | url | varchar | 255 | 0 | Y | N | 外链地址:[0,255]如果该分类是跳转到其他网站的情况下,就在该URL上设置 | |
8 | create_time | timestamp | 19 | 0 | N | N | CURRENT_TIMESTAMP | 创建时间: |
9 | update_time | timestamp | 19 | 0 | N | N | CURRENT_TIMESTAMP | 更新时间: |
编号 | 名称 | 数据类型 | 长度 | 小数位 | 允许空值 | 主键 | 默认值 | 说明 |
1 | auth_id | int | 10 | 0 | N | Y | 授权ID: | |
2 | user_group | varchar | 64 | 0 | Y | N | 用户组: | |
3 | mod_name | varchar | 64 | 0 | Y | N | 模块名: | |
4 | table_name | varchar | 64 | 0 | Y | N | 表名: | |
5 | page_title | varchar | 255 | 0 | Y | N | 页面标题: | |
6 | path | varchar | 255 | 0 | Y | N | 路由路径: | |
7 | parent | varchar | 64 | 0 | Y | N | 父级菜单 | |
8 | parent_sort | int | 10 | 0 | N | N | 0 | 父级菜单排序 |
9 | position | varchar | 32 | 0 | Y | N | 位置: | |
10 | mode | varchar | 32 | 0 | N | N | _blank | 跳转方式: |
11 | add | tinyint | 3 | 0 | N | N | 1 | 是否可增加: |
12 | del | tinyint | 3 | 0 | N | N | 1 | 是否可删除: |
13 | set | tinyint | 3 | 0 | N | N | 1 | 是否可修改: |
14 | get | tinyint | 3 | 0 | N | N | 1 | 是否可查看: |
15 | field_add | text | 65535 | 0 | Y | N | 添加字段: | |
16 | field_set | text | 65535 | 0 | Y | N | 修改字段: | |
17 | field_get | text | 65535 | 0 | Y | N | 查询字段: | |
18 | table_nav_name | varchar | 500 | 0 | Y | N | 跨表导航名称: | |
19 | table_nav | varchar | 500 | 0 | Y | N | 跨表导航: | |
20 | option | text | 65535 | 0 | Y | N | 配置: | |
21 | create_time | timestamp | 19 | 0 | N | N | CURRENT_TIMESTAMP | 创建时间: |
22 | update_time | timestamp | 19 | 0 | N | N | CURRENT_TIMESTAMP | 更新时间: |
编号 | 名称 | 数据类型 | 长度 | 小数位 | 允许空值 | 主键 | 默认值 | 说明 |
1 | cart_id | int | 10 | 0 | N | Y | 购物车ID: | |
2 | title | varchar | 64 | 0 | Y | N | 标题: | |
3 | img | varchar | 255 | 0 | N | N | 0 | 图片: |
4 | user_id | int | 10 | 0 | N | N | 0 | 用户ID: |
5 | create_time | timestamp | 19 | 0 | N | N | CURRENT_TIMESTAMP | 创建时间: |
6 | update_time | timestamp | 19 | 0 | N | N | CURRENT_TIMESTAMP | 更新时间: |
7 | state | int | 10 | 0 | N | N | 0 | 状态:使用中,已失效 |
8 | price | double | 9 | 2 | N | N | 0.00 | 单价: |
9 | price_ago | double | 9 | 2 | N | N | 0.00 | 原价: |
10 | price_count | double | 11 | 2 | N | N | 0.00 | 总价: |
11 | num | int | 10 | 0 | N | N | 1 | 数量: |
12 | goods_id | mediumint | 8 | 0 | N | N | 商品id:[0,8388607] | |
13 | type | varchar | 64 | 0 | N | N | 未分类 | 商品分类: |
14 | description | varchar | 255 | 0 | Y | N | 描述:[0,255]用于产品规格描述 |
编号 | 名称 | 数据类型 | 长度 | 小数位 | 允许空值 | 主键 | 默认值 | 说明 |
1 | code_token_id | int | 10 | 0 | N | Y | ||
2 | token | varchar | 255 | 0 | Y | N | ||
3 | code | varchar | 255 | 0 | Y | N | 验证码 | |
4 | expire_time | timestamp | 19 | 0 | N | N | CURRENT_TIMESTAMP | 失效时间 |
5 | create_time | timestamp | 19 | 0 | N | N | CURRENT_TIMESTAMP | 创建时间 |
6 | update_time | timestamp | 19 | 0 | N | N | CURRENT_TIMESTAMP | 更新时间: |
编号 | 名称 | 数据类型 | 长度 | 小数位 | 允许空值 | 主键 | 默认值 | 说明 |
1 | collect_id | int | 10 | 0 | N | Y | 收藏ID: | |
2 | user_id | int | 10 | 0 | N | N | 0 | 收藏人ID: |
3 | source_table | varchar | 255 | 0 | Y | N | 来源表: | |
4 | source_field | varchar | 255 | 0 | Y | N | 来源字段: | |
5 | source_id | int | 10 | 0 | N | N | 0 | 来源ID: |
6 | title | varchar | 255 | 0 | Y | N | 标题: | |
7 | img | varchar | 255 | 0 | Y | N | 封面: | |
8 | create_time | timestamp | 19 | 0 | N | N | CURRENT_TIMESTAMP | 创建时间: |
9 | update_time | timestamp | 19 | 0 | N | N | CURRENT_TIMESTAMP | 更新时间: |
编号 | 名称 | 数据类型 | 长度 | 小数位 | 允许空值 | 主键 | 默认值 | 说明 |
1 | comment_id | int | 10 | 0 | N | Y | 评论ID: | |
2 | user_id | int | 10 | 0 | N | N | 0 | 评论人ID: |
3 | reply_to_id | int | 10 | 0 | N | N | 0 | 回复评论ID:空为0 |
4 | content | longtext | 2147483647 | 0 | Y | N | 内容: | |
5 | nickname | varchar | 255 | 0 | Y | N | 昵称: | |
6 | avatar | varchar | 255 | 0 | Y | N | 头像地址:[0,255] | |
7 | create_time | timestamp | 19 | 0 | N | N | CURRENT_TIMESTAMP | 创建时间: |
8 | update_time | timestamp | 19 | 0 | N | N | CURRENT_TIMESTAMP | 更新时间: |
9 | source_table | varchar | 255 | 0 | Y | N | 来源表: | |
10 | source_field | varchar | 255 | 0 | Y | N | 来源字段: | |
11 | source_id | int | 10 | 0 | N | N | 0 | 来源ID: |
编号 | 名称 | 数据类型 | 长度 | 小数位 | 允许空值 | 主键 | 默认值 | 说明 |
1 | goods_id | mediumint | 8 | 0 | N | Y | 产品id:[0,8388607] | |
2 | title | varchar | 125 | 0 | Y | N | 标题:[0,125]用于产品和html的<title>标签中 | |
3 | img | text | 65535 | 0 | Y | N | 封面图:用于显示于产品列表页 | |
4 | description | varchar | 255 | 0 | Y | N | 描述:[0,255]用于产品规格描述 | |
5 | price_ago | double | 8 | 2 | N | N | 0.00 | 原价:[1] |
6 | price | double | 8 | 2 | N | N | 0.00 | 卖价:[1] |
7 | sales | int | 10 | 0 | N | N | 0 | 销量:[0,1000000000] |
8 | inventory | int | 10 | 0 | N | N | 0 | 商品库存 |
9 | type | varchar | 64 | 0 | N | N | 商品分类: | |
10 | hits | int | 10 | 0 | N | N | 0 | 点击量:[0,1000000000]访问这篇产品的人次 |
11 | content | longtext | 2147483647 | 0 | Y | N | 正文:产品的主体内容 | |
12 | img_1 | text | 65535 | 0 | Y | N | 主图1: | |
13 | img_2 | text | 65535 | 0 | Y | N | 主图2: | |
14 | img_3 | text | 65535 | 0 | Y | N | 主图3: | |
15 | img_4 | text | 65535 | 0 | Y | N | 主图4: | |
16 | img_5 | text | 65535 | 0 | Y | N | 主图5: | |
17 | create_time | timestamp | 19 | 0 | N | N | CURRENT_TIMESTAMP | 创建时间: |
18 | update_time | timestamp | 19 | 0 | N | N | CURRENT_TIMESTAMP | 更新时间: |
19 | customize_field | text | 65535 | 0 | Y | N | 自定义字段 | |
20 | source_table | varchar | 255 | 0 | Y | N | 来源表: | |
21 | source_field | varchar | 255 | 0 | Y | N | 来源字段: | |
22 | source_id | int | 10 | 0 | N | N | 0 | 来源ID: |
23 | user_id | int | 10 | 0 | Y | N | 0 | 添加人 |
编号 | 名称 | 数据类型 | 长度 | 小数位 | 允许空值 | 主键 | 默认值 | 说明 |
1 | type_id | int | 10 | 0 | N | Y | 商品分类ID: | |
2 | father_id | smallint | 5 | 0 | N | N | 0 | 上级分类ID:[0,32767] |
3 | name | varchar | 255 | 0 | Y | N | 商品名称: | |
4 | desc | varchar | 255 | 0 | Y | N | 描述: | |
5 | icon | varchar | 255 | 0 | Y | N | 图标: | |
6 | source_table | varchar | 255 | 0 | Y | N | 来源表: | |
7 | source_field | varchar | 255 | 0 | Y | N | 来源字段: | |
8 | create_time | timestamp | 19 | 0 | N | N | CURRENT_TIMESTAMP | 创建时间: |
9 | update_time | timestamp | 19 | 0 | N | N | CURRENT_TIMESTAMP | 更新时间: |
编号 | 名称 | 数据类型 | 长度 | 小数位 | 允许空值 | 主键 | 默认值 | 说明 |
1 | hits_id | int | 10 | 0 | N | Y | 点赞ID: | |
2 | user_id | int | 10 | 0 | N | N | 0 | 点赞人: |
3 | create_time | timestamp | 19 | 0 | N | N | CURRENT_TIMESTAMP | 创建时间: |
4 | update_time | timestamp | 19 | 0 | N | N | CURRENT_TIMESTAMP | 更新时间: |
5 | source_table | varchar | 255 | 0 | Y | N | 来源表: | |
6 | source_field | varchar | 255 | 0 | Y | N | 来源字段: | |
7 | source_id | int | 10 | 0 | N | N | 0 | 来源ID: |
编号 | 名称 | 数据类型 | 长度 | 小数位 | 允许空值 | 主键 | 默认值 | 说明 |
1 | logistics_delivery_id | int | 10 | 0 | N | Y | 物流配送ID | |
2 | order_number | varchar | 64 | 0 | Y | N | 订单号 | |
3 | product_name | varchar | 64 | 0 | Y | N | 商品名称 | |
4 | purchase_quantity | varchar | 64 | 0 | Y | N | 购买数量 | |
5 | total_transaction_amount | double | 11 | 2 | Y | N | 0.00 | 交易总额 |
6 | the_date_of_issuance | date | 10 | 0 | Y | N | 发货日期 | |
7 | delivery_number | varchar | 30 | 0 | Y | N | 配送订单 | |
8 | ordinary_users | int | 10 | 0 | Y | N | 0 | 普通用户 |
9 | shipping_address | varchar | 64 | 0 | Y | N | 收货地址 | |
10 | delivery_status | varchar | 64 | 0 | Y | N | 配送状态 | |
11 | signing_status | varchar | 64 | 0 | Y | N | 签收状态 | |
12 | recommend | int | 10 | 0 | N | N | 0 | 智能推荐 |
13 | contact_name | varchar | 255 | 0 | Y | N | 联系人名字 | |
14 | merchant_id | int | 10 | 0 | Y | N | 商家id | |
15 | create_time | datetime | 19 | 0 | N | N | CURRENT_TIMESTAMP | 创建时间 |
16 | update_time | timestamp | 19 | 0 | N | N | CURRENT_TIMESTAMP | 更新时间 |
编号 | 名称 | 数据类型 | 长度 | 小数位 | 允许空值 | 主键 | 默认值 | 说明 |
1 | message_id | int | 10 | 0 | N | Y | 留言板ID: | |
2 | user_id | int | 10 | 0 | N | N | 0 | 用户ID: |
3 | title | varchar | 64 | 0 | Y | N | 标题: | |
4 | content | longtext | 2147483647 | 0 | N | N | 内容: | |
5 | nickname | varchar | 32 | 0 | N | N | 昵称: | |
6 | avatar | varchar | 255 | 0 | Y | N | 头像: | |
7 | | varchar | 125 | 0 | Y | N | 留言者邮箱 | |
8 | phone | varchar | 11 | 0 | Y | N | 留言者手机号码 | |
9 | create_time | timestamp | 19 | 0 | N | N | CURRENT_TIMESTAMP | 创建时间: |
10 | update_time | timestamp | 19 | 0 | N | N | CURRENT_TIMESTAMP | 更新时间: |
11 | reply | longtext | 2147483647 | 0 | Y | N | 回复 | |
12 | reply_state | tinyint | 4 | 0 | Y | N | 0 | 回复状态 |
编号 | 名称 | 数据类型 | 长度 | 小数位 | 允许空值 | 主键 | 默认值 | 说明 |
1 | notice_id | mediumint | 8 | 0 | N | Y | 公告id: | |
2 | title | varchar | 125 | 0 | N | N | 标题: | |
3 | content | longtext | 2147483647 | 0 | Y | N | 正文: | |
4 | create_time | timestamp | 19 | 0 | N | N | CURRENT_TIMESTAMP | 创建时间: |
5 | update_time | timestamp | 19 | 0 | N | N | CURRENT_TIMESTAMP | 更新时间: |
编号 | 名称 | 数据类型 | 长度 | 小数位 | 允许空值 | 主键 | 默认值 | 说明 |
1 | operation_log_id | int | 10 | 0 | N | Y | 操作日志ID | |
2 | user_group | varchar | 64 | 0 | Y | N | 用户角色 | |
3 | user_name | varchar | 64 | 0 | Y | N | 用户账号 | |
4 | routes | varchar | 64 | 0 | Y | N | 模块名称 | |
5 | create_time | datetime | 19 | 0 | N | N | CURRENT_TIMESTAMP | 创建时间 |
6 | update_time | timestamp | 19 | 0 | N | N | CURRENT_TIMESTAMP | 更新时间 |
编号 | 名称 | 数据类型 | 长度 | 小数位 | 允许空值 | 主键 | 默认值 | 说明 |
1 | order_id | int | 10 | 0 | N | Y | 订单ID: | |
2 | order_number | varchar | 64 | 0 | Y | N | 订单号: | |
3 | goods_id | mediumint | 8 | 0 | N | N | 商品id:[0,8388607] | |
4 | title | varchar | 255 | 0 | Y | N | 商品标题: | |
5 | img | varchar | 255 | 0 | Y | N | 商品图片: | |
6 | price | double | 10 | 2 | N | N | 0.00 | 价格: |
7 | price_ago | double | 10 | 2 | N | N | 0.00 | 原价: |
8 | num | int | 10 | 0 | N | N | 1 | 数量: |
9 | price_count | double | 8 | 2 | N | N | 0.00 | 总价: |
10 | norms | varchar | 255 | 0 | Y | N | 规格: | |
11 | type | varchar | 64 | 0 | N | N | 未分类 | 商品分类: |
12 | contact_name | varchar | 32 | 0 | Y | N | 联系人姓名: | |
13 | contact_email | varchar | 125 | 0 | Y | N | 联系人邮箱: | |
14 | contact_phone | varchar | 11 | 0 | Y | N | 联系人手机: | |
15 | contact_address | varchar | 255 | 0 | Y | N | 收件地址: | |
16 | postal_code | varchar | 9 | 0 | Y | N | 邮政编码: | |
17 | user_id | int | 10 | 0 | N | N | 0 | 买家ID: |
18 | merchant_id | mediumint | 8 | 0 | N | N | 0 | 商家ID: |
19 | create_time | timestamp | 19 | 0 | N | N | CURRENT_TIMESTAMP | 创建时间: |
20 | update_time | timestamp | 19 | 0 | N | N | CURRENT_TIMESTAMP | 更新时间: |
21 | description | varchar | 255 | 0 | Y | N | 描述:[0,255]用于产品规格描述 | |
22 | state | varchar | 16 | 0 | N | N | 待付款 | 订单状态:待付款,待发货,待签收,已签收,待退款,已退款,已拒绝,已完成 |
23 | remark | text | 65535 | 0 | Y | N | 订单备注 | |
24 | delivery_state | varchar | 16 | 0 | Y | N | 未配送 | 发货状态:未配送,已配送 |
25 | vip_discount | double | 11 | 2 | Y | N | 0.00 | 折扣 |
编号 | 名称 | 数据类型 | 长度 | 小数位 | 允许空值 | 主键 | 默认值 | 说明 |
1 | order_after_sale_id | int | 10 | 0 | N | Y | 订单售后id | |
2 | order_id | int | 10 | 0 | N | N | 订单ID | |
3 | order_number | varchar | 64 | 0 | Y | N | 订单号 | |
4 | goods_id | mediumint | 8 | 0 | N | N | 商品id:[0,8388607] | |
5 | title | varchar | 255 | 0 | Y | N | 商品标题 | |
6 | price | double | 10 | 2 | N | N | 0.00 | 价格 |
7 | price_ago | double | 10 | 2 | N | N | 0.00 | 原价 |
8 | num | int | 10 | 0 | N | N | 1 | 数量 |
9 | price_count | double | 8 | 2 | N | N | 0.00 | 总价 |
10 | user_id | int | 10 | 0 | N | N | 0 | 买家ID |
11 | merchant_id | mediumint | 8 | 0 | N | N | 0 | 商家ID |
12 | state | varchar | 16 | 0 | N | N | 待付款 | 订单状态:待付款,待发货,待签收,已签收,待退款,已退款,已拒绝,已完成 |
13 | after_state | varchar | 16 | 0 | Y | N | 未审核 | 售后状态:未审核,未通过,已通过 |
14 | after_state_reply | varchar | 255 | 0 | Y | N | 售后回复 | |
15 | type | varchar | 255 | 0 | Y | N | 售后类型 | |
16 | content_desc | varchar | 255 | 0 | Y | N | 售后内容 | |
17 | imgs | varchar | 1000 | 0 | Y | N | 售后凭证 | |
18 | create_time | timestamp | 19 | 0 | N | N | CURRENT_TIMESTAMP | 创建时间 |
19 | update_time | timestamp | 19 | 0 | N | N | CURRENT_TIMESTAMP | 更新时间 |
编号 | 名称 | 数据类型 | 长度 | 小数位 | 允许空值 | 主键 | 默认值 | 说明 |
1 | praise_id | int | 10 | 0 | N | Y | 点赞ID: | |
2 | user_id | int | 10 | 0 | N | N | 0 | 点赞人: |
3 | create_time | timestamp | 19 | 0 | N | N | CURRENT_TIMESTAMP | 创建时间: |
4 | update_time | timestamp | 19 | 0 | N | N | CURRENT_TIMESTAMP | 更新时间: |
5 | source_table | varchar | 255 | 0 | Y | N | 来源表: | |
6 | source_field | varchar | 255 | 0 | Y | N | 来源字段: | |
7 | source_id | int | 10 | 0 | N | N | 0 | 来源ID: |
8 | status | bit | 1 | 0 | N | N | 1 | 点赞状态:1为点赞,0已取消 |
编号 | 名称 | 数据类型 | 长度 | 小数位 | 允许空值 | 主键 | 默认值 | 说明 |
1 | registered_user_id | int | 10 | 0 | N | Y | 注册用户ID | |
2 | user_name | varchar | 64 | 0 | Y | N | 用户姓名 | |
3 | user_gender | varchar | 64 | 0 | Y | N | 用户性别 | |
4 | contact_information | varchar | 16 | 0 | Y | N | 联系方式 | |
5 | examine_state | varchar | 16 | 0 | N | N | 已通过 | 审核状态 |
6 | user_id | int | 10 | 0 | N | N | 0 | 用户ID |
7 | create_time | datetime | 19 | 0 | N | N | CURRENT_TIMESTAMP | 创建时间 |
8 | update_time | timestamp | 19 | 0 | N | N | CURRENT_TIMESTAMP | 更新时间 |
编号 | 名称 | 数据类型 | 长度 | 小数位 | 允许空值 | 主键 | 默认值 | 说明 |
1 | schedule_id | smallint | 5 | 0 | N | Y | 日程ID:[0,32767] | |
2 | content | varchar | 255 | 0 | Y | N | 日程内容 | |
3 | scheduled_time | datetime | 19 | 0 | Y | N | 计划时间 | |
4 | user_id | int | 10 | 0 | N | N | 用户id | |
5 | create_time | datetime | 19 | 0 | Y | N | 创建时间 | |
6 | update_time | datetime | 19 | 0 | Y | N | 更新时间 |
编号 | 名称 | 数据类型 | 长度 | 小数位 | 允许空值 | 主键 | 默认值 | 说明 |
1 | score_id | int | 10 | 0 | N | Y | 评分ID: | |
2 | user_id | int | 10 | 0 | N | N | 0 | 评分人: |
3 | nickname | varchar | 64 | 0 | Y | N | 昵称: | |
4 | score_num | double | 5 | 2 | N | N | 0.00 | 评分: |
5 | create_time | timestamp | 19 | 0 | N | N | CURRENT_TIMESTAMP | 创建时间: |
6 | update_time | timestamp | 19 | 0 | N | N | CURRENT_TIMESTAMP | 更新时间: |
7 | source_table | varchar | 255 | 0 | Y | N | 来源表: | |
8 | source_field | varchar | 255 | 0 | Y | N | 来源字段: | |
9 | source_id | int | 10 | 0 | N | N | 0 | 来源ID: |
表second_hand_shopping_mall (二手商城)
编号 | 名称 | 数据类型 | 长度 | 小数位 | 允许空值 | 主键 | 默认值 | 说明 |
1 | second_hand_shopping_mall_id | int | 10 | 0 | N | Y | 二手商城ID | |
2 | seller_customers | int | 10 | 0 | Y | N | 0 | 卖家用户 |
3 | seller_name | varchar | 64 | 0 | Y | N | 卖家姓名 | |
4 | phone_number | varchar | 64 | 0 | Y | N | 手机号码 | |
5 | product_code | varchar | 64 | 0 | Y | N | 商品编号 | |
6 | product_condition | varchar | 64 | 0 | Y | N | 商品成色 | |
7 | hits | int | 10 | 0 | N | N | 0 | 点击数 |
8 | collect_len | int | 10 | 0 | N | N | 0 | 收藏数 |
9 | comment_len | int | 10 | 0 | N | N | 0 | 评论数 |
10 | examine_state | varchar | 16 | 0 | N | N | 未审核 | 审核状态 |
11 | examine_reply | varchar | 16 | 0 | Y | N | 审核回复 | |
12 | recommend | int | 10 | 0 | N | N | 0 | 智能推荐 |
13 | cart_title | varchar | 125 | 0 | Y | N | 标题:[0,125]用于产品html的标签中 | |
14 | cart_img | text | 65535 | 0 | Y | N | 封面图:用于显示于产品列表页 | |
15 | cart_description | varchar | 255 | 0 | Y | N | 描述:[0,255]用于产品规格描述 | |
16 | cart_price_ago | double | 8 | 2 | N | N | 0.00 | 原价:[1] |
17 | cart_price | double | 8 | 2 | N | N | 0.00 | 卖价:[1] |
18 | cart_inventory | int | 10 | 0 | N | N | 0 | 商品库存 |
19 | cart_type | varchar | 64 | 0 | N | N | 未分类 | 商品分类: |
20 | cart_content | longtext | 2147483647 | 0 | Y | N | 正文:产品的主体内容 | |
21 | cart_img_1 | text | 65535 | 0 | Y | N | 主图1: | |
22 | cart_img_2 | text | 65535 | 0 | Y | N | 主图2: | |
23 | cart_img_3 | text | 65535 | 0 | Y | N | 主图3: | |
24 | cart_img_4 | text | 65535 | 0 | Y | N | 主图4: | |
25 | cart_img_5 | text | 65535 | 0 | Y | N | 主图5: | |
26 | create_time | datetime | 19 | 0 | N | N | CURRENT_TIMESTAMP | 创建时间 |
27 | update_time | timestamp | 19 | 0 | N | N | CURRENT_TIMESTAMP | 更新时间 |
编号 | 名称 | 数据类型 | 长度 | 小数位 | 允许空值 | 主键 | 默认值 | 说明 |
1 | seller_customers_id | int | 10 | 0 | N | Y | 卖家用户ID | |
2 | seller_name | varchar | 64 | 0 | Y | N | 卖家姓名 | |
3 | phone_number | varchar | 16 | 0 | Y | N | 手机号码 | |
4 | examine_state | varchar | 16 | 0 | N | N | 已通过 | 审核状态 |
5 | user_id | int | 10 | 0 | N | N | 0 | 用户ID |
6 | create_time | datetime | 19 | 0 | N | N | CURRENT_TIMESTAMP | 创建时间 |
7 | update_time | timestamp | 19 | 0 | N | N | CURRENT_TIMESTAMP | 更新时间 |
编号 | 名称 | 数据类型 | 长度 | 小数位 | 允许空值 | 主键 | 默认值 | 说明 |
1 | slides_id | int | 10 | 0 | N | Y | 轮播图ID: | |
2 | title | varchar | 64 | 0 | Y | N | 标题: | |
3 | content | varchar | 255 | 0 | Y | N | 内容: | |
4 | url | varchar | 255 | 0 | Y | N | 链接: | |
5 | img | varchar | 255 | 0 | Y | N | 轮播图: | |
6 | hits | int | 10 | 0 | N | N | 0 | 点击量: |
7 | create_time | timestamp | 19 | 0 | N | N | CURRENT_TIMESTAMP | 创建时间: |
8 | update_time | timestamp | 19 | 0 | N | N | CURRENT_TIMESTAMP | 更新时间: |
编号 | 名称 | 数据类型 | 长度 | 小数位 | 允许空值 | 主键 | 默认值 | 说明 |
1 | upload_id | int | 10 | 0 | N | Y | 上传ID | |
2 | name | varchar | 64 | 0 | Y | N | 文件名 | |
3 | path | varchar | 255 | 0 | Y | N | 访问路径 | |
4 | file | varchar | 255 | 0 | Y | N | 文件路径 | |
5 | display | varchar | 255 | 0 | Y | N | 显示顺序 | |
6 | father_id | int | 10 | 0 | Y | N | 0 | 父级ID |
7 | dir | varchar | 255 | 0 | Y | N | 文件夹 | |
8 | type | varchar | 32 | 0 | Y | N | 文件类型 |
编号 | 名称 | 数据类型 | 长度 | 小数位 | 允许空值 | 主键 | 默认值 | 说明 |
1 | user_id | int | 10 | 0 | N | Y | 用户ID:[0,8388607]用户获取其他与用户相关的数据 | |
2 | state | smallint | 5 | 0 | N | N | 1 | 账户状态:[0,10](1可用|2异常|3已冻结|4已注销) |
3 | user_group | varchar | 32 | 0 | Y | N | 所在用户组:[0,32767]决定用户身份和权限 | |
4 | login_time | timestamp | 19 | 0 | N | N | CURRENT_TIMESTAMP | 上次登录时间: |
5 | phone | varchar | 11 | 0 | Y | N | 手机号码:[0,11]用户的手机号码,用于找回密码时或登录时 | |
6 | phone_state | smallint | 5 | 0 | N | N | 0 | 手机认证:[0,1](0未认证|1审核中|2已认证) |
7 | username | varchar | 16 | 0 | N | N | 用户名:[0,16]用户登录时所用的账户名称 | |
8 | nickname | varchar | 16 | 0 | Y | N | 昵称:[0,16] | |
9 | password | varchar | 64 | 0 | N | N | 密码:[0,32]用户登录所需的密码,由6-16位数字或英文组成 | |
10 | | varchar | 64 | 0 | Y | N | 邮箱:[0,64]用户的邮箱,用于找回密码时或登录时 | |
11 | email_state | smallint | 5 | 0 | N | N | 0 | 邮箱认证:[0,1](0未认证|1审核中|2已认证) |
12 | avatar | varchar | 255 | 0 | Y | N | 头像地址:[0,255] | |
13 | open_id | varchar | 255 | 0 | Y | N | 针对获取用户信息字段 | |
14 | create_time | timestamp | 19 | 0 | N | N | CURRENT_TIMESTAMP | 创建时间: |
编号 | 名称 | 数据类型 | 长度 | 小数位 | 允许空值 | 主键 | 默认值 | 说明 |
1 | group_id | mediumint | 8 | 0 | N | Y | 用户组ID:[0,8388607] | |
2 | display | smallint | 5 | 0 | N | N | 100 | 显示顺序:[0,1000] |
3 | name | varchar | 16 | 0 | N | N | 名称:[0,16] | |
4 | description | varchar | 255 | 0 | Y | N | 描述:[0,255]描述该用户组的特点或权限范围 | |
5 | source_table | varchar | 255 | 0 | Y | N | 来源表: | |
6 | source_field | varchar | 255 | 0 | Y | N | 来源字段: | |
7 | source_id | int | 10 | 0 | N | N | 0 | 来源ID: |
8 | register | smallint | 5 | 0 | Y | N | 0 | 注册位置: |
9 | create_time | timestamp | 19 | 0 | N | N | CURRENT_TIMESTAMP | 创建时间: |
10 | update_time | timestamp | 19 | 0 | N | N | CURRENT_TIMESTAMP | 更新时间: |
第5章系统实现
5.1 系统实现概述
本文研究的校园二手市场系统基于SpringBoot框架开发,旨在提供用户便捷的买卖交易体验。系统支持用户注册和登录,浏览二手商城,进行收藏、购买和交易管理。用户可以通过搜索和分类查找二手商城商品,进行收藏和评论。卖家用户发布家具商品信息、回复售后等。平台还包括管理员功能,用于管理用户、公告、资讯等信息。整体设计追求简洁高效,以提升用户体验和平台运行效率为目标。
本设计的前端系统每个页面都具备必要的交互设计,较好地呈现了校园二手市场系统的基础功能。组件的构建上思路清晰,易于理解,扁平风格突出简洁,配色清新。游客注册成为普通用户即可登录系统前台实现各项操作。
前台登录界面布局如下图:

图5-1 前台登录界面
登录关键代码如下:
/** * 登录 * @param data * @param httpServletRequest * @return */ @PostMapping("login") public Map<String, Object> login(@RequestBody Map<String, String> data, HttpServletRequest httpServletRequest) { log.info("[执行登录接口]"); String username = data.get("username"); String email = data.get("email"); String phone = data.get("phone"); String password = data.get("password"); List resultList = null; Map<String, String> map = new HashMap<>(); if(username != null && "".equals(username) == false){ map.put("username", username); resultList = service.selectBaseList(service.select(map, new HashMap<>())); } else if(email != null && "".equals(email) == false){ map.put("email", email); resultList = service.selectBaseList(service.select(map, new HashMap<>())); } else if(phone != null && "".equals(phone) == false){ map.put("phone", phone); resultList = service.selectBaseList(service.select(map, new HashMap<>())); }else{ return error(30000, "账号或密码不能为空"); } if (resultList == null || password == null) { return error(30000, "账号或密码不能为空"); } |
前台注册界面布局如下图:

图5-2 前台注册界面
注册关键代码如下:
/** * 注册 * @param user * @return */ @PostMapping("register") public Map<String, Object> signUp(@RequestBody User user) { // 查询用户 Map<String, String> query = new HashMap<>(); Map<String,Object> map = JSON.parseObject(JSON.toJSONString(user)); query.put("username",user.getUsername()); List list = service.selectBaseList(service.select(query, new HashMap<>())); if (list.size()>0){ return error(30000, "用户已存在"); } map.put("password",service.encryption(String.valueOf(map.get("password")))); service.insert(map); return success(1); } |
前台首页模块是系统的主入口,为用户提供导航和重要信息展示。通过清晰的界面布局和内容展示,为用户提供良好的导航菜单、轮播图、通知公告和二手商城浏览体验,引导用户进行登录、注册及系统内相关操作。
前台首页界面布局如下图:

图5-3 前台首页界面
管理员和卖家用户登录系统后首先进入后台首页界面。管理员除后台导航外,可在后台首页查看订单信息统计数据分析图表。卖家用户只能查看自己的订单信息统计数据分析图表。
后台首页界面布局如下图:

图5-4 管理员后台首页界面
5.2 系统功能模块的实现
5.2.1 校园资讯模块
用户可以通过筛选分类或者关键字搜索等查询相关的资讯详情,亦可对资讯信息进行点赞、收藏和评论。界面布局如下图:

图5-5 校园资讯界面
5.2.2 二手商城模块
二手商城模块是系统中主要的模块,主要用于用户在平台上买卖二手商品。普通用户可查看发布的所有二手商城信息详情,支持商品名称、商品分类、排序搜索,可进行点赞、收藏和评论,并可加入购物车、下单操作,填写订单信息提交下单信息。二手商城详情界面布局如下图:

图5-6 二手商城详情界面
例如,用户选好商品可进行购买下单,或者加入购物车,下单购买界面布局如下图:

图5-7 二手商城下单界面
5.2.3 商城管理模块
普通用户可查看商城管理我的购物车、我的订单、修改我的地址等操作。
例如,我的订单信息界面布局如下图:

图5-8 我的订单信息界面
例如,我的地址信息界面布局如下图:

图5-9 我的地址信息界面
5.2.4 二手商城管理员模块
卖家用户可对所有二手商城进行管理和查看其信息详情,进行增改删查操作。二手商城管理添加界面布局如下图:

图5-10二手商城添加界面
卖家用户可以审核售后信息并进行回复等操作,如下图:

图5-11审核售后界面
5.2.5 资源管理模块
管理员可对校园资讯和资讯分类信息进行管理,校园资讯添加管理界面布局如下图:

图5-12 资源管理界面
资源管理代码如下:

5.2.6 系统管理模块
管理员可对前台所有轮播图进行增删改查操作。系统管理界面布局如下图:

5.2.7 系统用户模块
管理员负责管理系统中的所有用户,包括管理员、普通用户和卖家用户的账户创建和账户管理。系统用户界面布局如下图:

图5-14 系统用户界面
第6章 系统测试
6.1 测试目的
在对该系统进行完详细设计和编码之后,就要对校园二手市场系统的程序进行测试,检测程序是否运行无误,反复进行测试和修改,使之最后成为完整的软件,满足用户的需求,实现预期的功能。系统测试的目的在于确保软件正常运作,并实现其应有的功能,促进行中出现的错误和逻辑问题。系统测试不但可以找见程序运行中的系统错误,还可以找见程序运行的需要改进的地方,并去协助改良程序运行使其获得最高幅度的完备。世界一流的安装测试员可以增加软件品质,将软件系统错误概率降至最少。
6.2 功能测试
本系统的主要功能就是普通用户登录后,可搜索和浏览二手商城,并可加入购物车和下单,管理员登录系统后台后可对二手商城进行管理,包括增改删查操作。测试设计如下所示:
用户登录前首先需注册成为系统用户,使用账号和密码可进行登录。用户登录功能测试用例设计如下表所示:
表6-1 用户登录功功能测试用例
测试编号 | 测试目的 | 测试步骤 | 预期结果 | 实际结果 | 是否通过 |
TC001 | 验证有效登录 | 1. 输入正确的用户名和密码 <br> 2. 点击登录按钮 | 显示登录成功,跳转至用户首页 | 登录成功,跳转至用户首页 | 通过 |
TC002 | 验证空用户名登录 | 1. 不输入用户名,输入正确密码 <br> 2. 点击登录按钮 | 显示用户名不能为空提示信息 | 显示用户名不能为空提示信息 | 通过 |
TC003 | 验证空密码登录 | 1. 输入正确用户名,不输入密码 <br> 2. 点击登录按钮 | 显示密码不能为空提示信息 | 显示密码不能为空提示信息 | 通过 |
TC004 | 验证错误用户名登录 | 1. 输入错误的用户名和正确密码 <br> 2. 点击登录按钮 | 显示用户名或密码错误提示信息 | 显示用户名或密码错误提示信息 | 通过 |
TC005 | 验证错误密码登录 | 1. 输入正确用户名和错误密码 <br> 2. 点击登录按钮 | 显示用户名或密码错误提示信息 | 显示用户名或密码错误提示信息 | 通过 |
(2)二手商城模块功能测试
二手商城模块测试包括二手商城展示功能测试、二手商城添加功能测试、二手商城搜索功能测试、二手商城下单功能测试、二手商城评论功能测试。二手商城模块测试用例如表6.2-6.6所示。
二手商城展示功能测试用例设计如下表所示:
表6-2 二手商城展示功能测试用例
测试编号 | 测试目的 | 测试步骤 | 预期结果 | 实际结果 | 是否通过 |
TC001 | 验证正常展示二手商城 | 1. 进入二手商城展示页面 <br> 2. 浏览展示的二手商城内容 | 能够正常显示二手商城内容 | 二手商城内容正常显示 | 通过 |
TC002 | 验证二手商城链接跳转 | 1. 进入二手商城展示页面 <br> 2. 点击二手商城链接 | 能够跳转至相应二手商城详情页面 | 成功跳转至二手商城详情页面 | 通过 |
TC003 | 验证搜索功能 | 1. 进入二手商城展示页面 <br> 2. 使用搜索功能搜索二手商城 | 显示符合搜索条件的二手商城列表 | 显示符合搜索条件的二手商城列表 | 通过 |
TC004 | 验证商品分类展示 | 1. 进入二手商城展示页面 <br> 2. 选择商品分类 | 显示该分类下的二手商城列表 | 成功显示该分类下的二手商城列表 | 通过 |
TC005 | 验证二手商城的评论功能 | 1. 进入二手商城详情展示页面 <br> 2. 查看二手商城并发表评论 | 评论成功显示在二手商城页面 | 评论成功显示在二手商城页面 | 通过 |
TC006 | 验证二手商城评论页面跳转 | 1. 进入二手商城详情展示页面 <br> 2. 点击二手商城评论按钮 | 能够跳转至相应二手商城评论页面 | 成功跳转至二手商城评论页面 | 通过 |
TC007 | 验证二手商城下单页面跳转 | 1. 进入二手商城详情展示页面 <br> 2. 点击二手商城下单按钮 | 能够跳转至相应二手商城下单页面 | 成功跳转至二手商城下单页面 | 通过 |
二手商城添加功能测试用例设计如下表所示:
表6-3 二手商城添加功能测试用例
测试编号 | 测试目的 | 测试步骤 | 预期结果 | 实际结果 | 是否通过 |
TC001 | 验证添加二手商城 | 1. 进入二手商城添加界面 <br> 2. 输入二手商城信息 <br> 3. 点击添加按钮 | 二手商城成功添加到系统页面中 | 二手商城成功添加到系统页面中 | 通过 |
TC002 | 验证二手商城商品分类选择 | 1. 进入二手商城添加界面 <br> 2. 选择商品分类 <br> 3. 输入二手商城信息 <br> 4. 提交二手商城信息 | 根据选择的二手商城商品分类成功添加二手商城 | 根据选择的二手商城类型成功添加二手商城 | 通过 |
TC003 | 验证二手商城内容输入 | 1. 进入二手商城添加界面 <br> 2. 输入正确二手商城内容和答案 <br> 3. 点击添加按钮 | 二手商城内容成功录入系统 | 二手商城内容成功录入系统 | 通过 |
TC004 | 验证二手商城图片上传 | 1. 进入二手商城添加界面 <br> 2. 上传二手商城相关图片 <br> 3. 点击添加按钮 | 图片成功上传并与二手商城关联 | 图片成功上传并与二手商城关联 | 通过 |
二手商城搜索功能测试用例设计如下表所示:
表6-4 二手商城搜索功能测试用例
测试编号 | 测试目的 | 测试步骤 | 预期结果 | 实际结果 | 是否通过 |
TC001 | 验证二手商城输入商品名称搜索 | 1. 进入二手商城搜索界面 <br> 2. 输入商品名称 <br> 3. 确认并搜索 | 根据选择的商品名称关键词显示相关二手商城信息 | 根据选择的商品名称关键词成功显示相关二手商城信息 | 通过 |
TC002 | 验证二手商城输入商品分类搜索 | 1. 进入二手商城搜索界面 <br> 2. 输入商品分类 <br> 3. 确认并搜索 | 根据选择的商品分类关键词显示相关二手商城信息 | 根据选择的商品分类关键词成功显示相关二手商城信息 | 通过 |
TC003 | 验证二手商城选择审核状态搜索 | 1. 进入二手商城搜索界面 <br> 2. 输入审核状态 <br> 3. 确认并搜索 | 根据选择的审核状态关键词显示相关二手商城信息 | 根据选择的审核状态关键词成功显示相关二手商城信息 | 通过 |
二手商城评论功能测试用例设计如下表所示:
表6-5 二手商城评论功能测试用例
测试编号 | 测试目的 | 测试步骤 | 预期结果 | 实际结果 | 是否通过 |
TC001 | 验证二手商城输入评论内容 | 1. 进入二手商城评论界面 <br> 2. 输入正确的买家内容信息 <br> 3. 点击提交按钮 | 成功将评论信息发送至系统页面中 | 二手商城评论成功 | 通过 |
TC002 | 验证二手商城未输入评论内容 | 1. 进入二手商城评论界面 <br> 2.不输入某一资讯内容信息 <br> 3. 点击提交按钮 | 提示请输入完整 | 提示请输入完整 | 通过 |
二手商城下单功能测试用例设计如下表所示:
表6-6 二手商城下单功能测试用例
测试编号 | 测试目的 | 测试步骤 | 预期结果 | 实际结果 | 是否通过 |
TC001 | 验证未输入订单数量,点击提交 | 1. 进入二手商城下单界面 <br> 2.未输入订单数量,点击提交 <br> 3. 点击提交按钮 | 提示请输入订单数量 | 提示请输入订单数量 | 通过 |
TC002 | 验证未输入收获地址,点击提交 | 1. 进入二手商城下单界面 <br> 2.未输入收获地址,点击提交 <br> 3. 点击提交按钮 | 提示请输入收获地址 | 提示请输入收获地址 | 通过 |
TC003 | 验证未输入订单备注,点击提交 | 1. 进入二手商城下单界面 <br> 2.未输入订单备注,点击提交 <br> 3. 点击提交按钮 | 提示请输入订单备注 | 提示请输入订单备注 | 通过 |
6.3 性能测试
(1)兼容性测试
表6-7 兼容性测试用例
用例编号 | 测试类型 | 测试目标 | 操作过程 | 预期结果 |
兼容性_01 | 设备兼容性 | 测试系统在不同设备上的表现 | 在多种设备上访问系统并记录表现 | 系统在各种设备上都能正常加载和显示页面 |
兼容性_02 | 浏览器兼容性 | 测试系统在不同浏览器上的表现 | 在多种浏览器中访问系统并记录表现 | 系统在各种主流浏览器上都能正常加载和显示页面 |
兼容性_03 | 分辨率兼容性 | 测试系统在不同分辨率下的显示效果 | 在不同分辨率的设备上访问系统并记录表现 | 系统在各种分辨率下都能适应并正常显示内容 |
兼容性_04 | 操作系统兼容性 | 测试系统在不同操作系统上的运行情况 | 在不同操作系统上访问系统并记录表现 | 系统能够在常用操作系统上正常运行和显示 |
(2)性能测试
表6-8 性能测试用例
用例编号 | 测试类型 | 测试目标 | 操作过程 | 预期结果 |
性能_01 | 负载测试 | 测试系统在正常负载下的性能 | 逐步增加用户数来模拟不同的负载情况 | 系统能够稳定处理并响应不同数量的用户请求 |
性能_02 | 压力测试 | 测试系统在极端负载下的性能 | 以超过系统承受极限的用户数来测试系统 | 系统能够在高负载情况下仍然保持正常运行 |
性能_03 | 并发测试 | 测试系统能同时处理多少并发用户请求 | 同时发送多个并发用户请求来测试系统性能 | 系统能够有效地处理多个并发请求 |
性能_04 | 数据量测试 | 测试系统在大数据量下的性能 | 向系统添加大量数据并测试系统响应时间 | 系统能够在大数据量情况下保持较快的响应时间 |
6.4 测试结果
全部测试用例都已通过,且不存在漏洞,实现了本论文开始时所作要求和期望。本系统运行稳定,使用流畅,可以满足客户需求。试运行后进行系统评估,可以认为该系统达到预定的目标要求,可以满足用户的需求,也满足了系统开发前所作目标。系统在经过大量重复测试后运行十分稳定,安全实用,功能模块已经达到预定目标所需。在规定的时间内实现系统的大部分功能,且满足要求,节省开发成本,有助于提高科学管理水平,符合本人经济情况。
简而言之,经过严格的测试,可以发现该系统的功能和性能非常出色,它的精度、可靠性、稳健性都达到了极高的水平,而且它还支持快速、精细的点击操作,使用者的使用感受更加良好。此外,它还支持各种主流浏览器,满足不同的使用要求。
第7章 总结与展望
在基于Spring Boot框架的校园二手市场系统设计与实现过程中,我们通过划分普通用户、卖家用户和管理员等角色,构建了多层次的用户体系和完善的权限控制机制。系统涵盖了二手商城、订单管理等核心功能模块,为用户提供便捷高效的交易体验。同时,通过引入资源管理、评论管理、申请售后管理等功能,进一步增强了平台的交互性和用户满意度,有效保障了交易的公平性和平台的稳定运行。这些功能不仅丰富了平台的内容,也促进了用户之间的信息交流与互动。
在未来的发展中,我们将进一步优化系统的响应速度和用户体验,加强对用户行为的分析与挖掘,以实现个性化推荐和精准营销。同时,我们将重点加强系统的安全性防护和隐私保护,确保用户信息的安全与私密性,维护良好的用户口碑和品牌形象。
通过本次项目,我深入理解了Spring Boot框架的应用和校园二手市场系统的设计思路,并积累了丰富的实际开发经验。未来,我将继续优化系统的稳定性和安全性,引入更多智能化和个性化的功能,以更好地满足用户的多样化需求,推动校园二手市场系统的持续发展,使其成为用户信赖和选择的首要平台之一。
参考文献
[1]崔臣,宋甲旭.基于SpringBoot的校园二手交易系统研究[J].无线互联科技,2023,20(18):31-34.
[2]郭林盛,张晓艳,赵妍,等.基于微信云开发实现校园二手交易的平台设计[J].现代计算机,2024,30(22):185-190.
[3]武晓朦,赵嘉阳,赵晓静,等.“互联网+”背景下大学生校内二手交易平台的构建[J].商展经济,2022,(12):60-62.
[4]周佳敏.二手交易平台用户感知价值对满意度的影响研究[D].哈尔滨商业大学,2024,(03):45-47.
[5]Yuan J ,Zhang Y ,Wang Y .Research on design and implementation of campus second-hand platform based on WeChat mini program[J].Advances in Computer, Signals and Systems,2024,8(4):66-68.
[6]Liu Y .Campus Second-Hand Textbook Trading Platform based on Vue 3 and Spring Boot[J].International Core Journal of Engineering,2024,10(6):
[7]Yuru L ,Yan W ,Jun K .Impact of Community-Based Governance Mechanisms on Transaction Intention on a Second-Hand Trading Platform[J].Journal of Theoretical and Applied Electronic Commerce Research,2023,18(1):689-705.
[9]董美雯.信息生态视角下线上二手交易平台用户持续使用意愿研究[D].湖北大学,2024,(17):12-14.
[10]孙丽,王皓,戴璐,等.大学校园二手交易平台构建与运营——以E大学“花梨闲转”微信小程序为例[J].科技与创新,2024,(04):12-16.
[11]饶锎月.可持续商业模式下垂直类二手交易平台服务设计研究[D].江南大学,2023,(20):34-36.
[12]曹振兴,刘亚娇,邹敏,等.绿色校园背景下的校园二手交易平台[J].数字通信世界,2023,(01):75-77.
[13]高耀,许诺,李博,等.基于Web的新型校园二手交易平台实践研究——以“校易集市”为例[J].中国商论,2023,(01):130-132.
[14]李馨雅,吴茂琳,许婕益,等.互联网下大学生二手交易平台的物流网络优化研究[J].中国储运,2023,(01):197-198.
[15]郭童贤.关于建立二手交易平台调研及可行性分析[J].现代商业,2022,(32):31-34.
[16]张宇航,刘琪,陈攀龙,等.“互联网+”大学校园交易二手互助平台发展规划[J].商业经济,2022,(12):182-184.
[17]Pedro H ,David S ,Begoña G .Drivers of Consumer Participation in Online Second-Hand Transactions †[J].Sustainability,2022,14(7):4318-4318.
[18]陈冰.基于SpringBoot的校园二手商品交易系统的设计与实现[D].华中师范大学,2021,(03):39-41.
[19]刘珉彤,朱敏娜,潘柯文,等.社区闲置交易系统开发实施的前景分析[J].经济研究导刊,2024,(10):54-57.
[20]殷梅雨,肖月,周慧珍.基于“互联网+”的校园二手交易平台发展对策研究[J].现代商贸工业,2023,44(23):23-25.
致 谢
在完成本论文的研究与写作过程中,我深切感受到了来自各方的帮助和支持。在此,我衷心地向所有给予我帮助的人表示最诚挚的感谢。
我要特别感谢我的导师,不仅在学术上给予我无私的指导,而且在生活上给予我关怀和支持。是您严谨的学术态度和勤奋的工作精神将永远激励我不断前进。
我要感谢所有教导过我的老师们,是你们的教学知识和深入的指导为我的研究工作提供了宝贵的知识和灵感。
我还要感谢我的家人,他们的理解和支持是我完成学业的坚强后盾。在我遇到困难和挑战时,他们总是给予我鼓励和力量。
我也要感谢我的朋友和同学们,你们的陪伴和帮助使我的研究生活更加丰富多彩。我们共同度过的时光将成为我一生中宝贵的回忆。
最后,我要感谢所有支持本项目,为本项目提供建设性意见的人员,没有他们的协助,本论文无法顺利完成,虽然这次项目结束了,我的大学生涯也即将结束,但是在这过程中所经历的都将是我宝贵的财富,所有收获与挫折都将鼓励我继续前进,未来可期。
免费领取项目源码,请关注❤点赞收藏并私信博主,谢谢