摘要
本文研究了物流跟踪系统的开发与实现,旨在通过现代化的信息技术手段提升物流服务的效率与透明度。系统采用 Java 编程语言,基于 Spring Boot 框架构建,结合 MySQL 数据库实现数据的高效存储与管理。用户可以通过系统查看详细的物流站点信息,并进行下单操作,实时跟踪包裹的运输状态;商家能够添加和更新物流站点信息,并提交订单数据,确保物流信息的准确性与实时性;管理员则负责审核商家提交的站点信息,管理用户权限,以及维护系统的正常运行。系统设计注重用户体验,界面简洁直观,操作便捷高效,能够满足用户、商家和管理员等多角色的需求。通过物流跟踪系统的开发与实现,有效提高了物流服务的质量和效率,为物流行业的数字化转型提供了有力支持。
关键词:物流跟踪系统; Java ; SpringBoot; MySQL
Abstract
This article studies the development and implementation of a logistics tracking system, aiming to improve the efficiency and transparency of logistics services through modern information technology means. The system uses Java programming language, built on the Spring Boot framework, and combined with MySQL database to achieve efficient storage and management of data. Users can view detailed logistics station information through the system, place orders, and track the real-time transportation status of packages; Merchants can add and update logistics site information, and submit order data to ensure the accuracy and real-time nature of logistics information; Administrators are responsible for reviewing the site information submitted by merchants, managing user permissions, and maintaining the normal operation of the system. The system design focuses on user experience, with a simple and intuitive interface, convenient and efficient operation, and can meet the needs of multiple roles such as users, merchants, and administrators. The development and implementation of a logistics tracking system have effectively improved the quality and efficiency of logistics services, providing strong support for the digital transformation of the logistics industry.
Keywords: logistics tracking system; Java ; SpringBoot; MySQL
目录
1绪论
1.1研究背景与意义
1.1.1研究背景
随着电子商务的蓬勃发展,物流行业作为其核心支撑,面临着巨大的机遇与挑战。在传统物流模式下,用户往往难以实时获取包裹的准确位置和运输状态,导致信息不透明,容易引发焦虑和投诉。同时,商家在物流信息录入和更新方面存在操作繁琐、效率低下的问题,而物流站点信息的频繁变动也增加了管理难度。物流数据的分散存储和缺乏统一管理,使得信息整合和共享困难,难以满足现代物流对高效、透明服务的需求。这些问题不仅影响了用户的满意度,也制约了物流行业的进一步发展。
针对上述问题,本选题提出开发一套基于 Java 的物流跟踪系统。该系统采用 Spring Boot 框架构建,结合 MySQL 数据库实现数据的高效存储与管理。系统将为用户提供实时的物流跟踪功能,方便其查看包裹的运输状态;为商家提供便捷的物流站点信息录入和物流信息管理功能,提升操作效率;同时,为管理员提供站点信息审核、用户权限管理和数据维护功能,确保物流信息的准确性和安全性。通过该系统,旨在优化物流服务流程,提升用户体验,增强商家运营效率,推动物流行业的数字化和智能化发展,为现代物流服务提供更高效、透明的解决方案。
1.1.2研究意义
物流跟踪系统的开发与实现具有重要的理论和现实意义。从理论角度来看,本研究深入探讨了物流信息管理与现代信息技术的深度融合,为物流行业的数字化转型提供了新的理论视角和实践方法。通过采用 Java 编程语言、Spring Boot 框架以及 MySQL 数据库等先进技术,本研究不仅丰富了物流信息系统的开发实践,还为相关领域的技术应用提供了有益的参考。系统的设计与实现过程涉及多角色的协同工作,为研究物流行业中的用户、商家和管理员之间的互动关系提供了新的思路,进一步完善了物流信息管理的理论体系。
从现实意义来看,物流跟踪系统的开发与实现能够显著提升物流服务的质量和效率。对于用户而言,实时获取包裹的运输状态和物流站点信息,能够有效减少信息不对称带来的焦虑感,提升用户满意度和忠诚度。对于商家来说,便捷的站点信息录入和实时跟踪管理功能,能够提高运营效率,降低管理成本,增强市场竞争力。对于管理员而言,系统的站点信息审核、用户权限管理和数据维护功能,能够确保物流信息的准确性和安全性,提升管理效率。系统的开发与实现还有助于推动物流行业的数字化转型,促进物流行业的智能化发展,为现代物流服务提供更高效、透明的解决方案,具有广泛的应用前景和推广价值。
1.2国内外研究现状
1.2.1国内研究现状
近年来,国内物流跟踪系统的研究在多个方面取得了显著进展。例如,顺丰速运的物流跟踪系统通过引入地理信息系统(GIS)技术,实现了包裹运输路径的可视化展示,用户可以直观地看到包裹的实时位置和运输轨迹,极大地提升了用户体验。在物流站点信息管理方面,京东物流通过智能算法优化站点布局,实现了站点信息的自动化更新和优化,提高了物流配送效率。同时,在物流跟踪系统的多角色协同功能方面,菜鸟网络通过优化商家与管理员之间的信息交互机制,提升了物流信息管理的效率和准确性。一些物流平台还利用先进技术分析物流数据,为物流企业提供决策支持,进一步提升了物流服务的智能化水平。然而,尽管这些研究在提升物流跟踪系统的功能和用户体验方面取得了显著成果,但在系统集成、数据安全以及跨平台应用等方面仍存在进一步提升的空间。
综上所述,国内物流跟踪系统的研究在信息可视化、站点信息管理、多角色协同和数据分析等方面取得了重要进展,但仍需在系统整体性和安全性方面继续深化研究,以更好地满足现代物流行业的发展需求。
1.2.2国外研究现状
近年来,国外物流跟踪系统的研究和应用取得了显著进展,展现出高度的成熟度和创新性。例如,美国联邦快递公司(FedEx)通过条形码扫描、司机个人电脑和全国无线通信网等技术,实现了快速且无差错的信息传输,托运人或收货人可以直接查询货物状态。欧洲的物流企业通过供应链集成模式,采用电子数据交换(EDI)、射频标识技术(RFID)和互联网技术,优化了物流管理。在实时运输可视化方面,project44 连续四年被评为 Gartner 魔力象限的领导者,其技术能够支持多种运输模式的追踪,包括零担运输、整车运输、铁路运输和多式联运。同时,Shippabo 通过其预测引擎和实时转运数据,为团队提供了动态监控和管理风险的能力,帮助用户优化流程并降低成本。然而,尽管国外物流跟踪系统在技术应用和功能实现方面取得了巨大成就,但仍有部分企业对跟踪信息化的普及不够广泛,许多企业仍停留在传统功能的实现上,缺乏高效的增值服务。
综上所述,国外物流跟踪系统在技术创新、功能实现和应用范围等方面都处于领先地位,但仍有进一步提升的空间,特别是在推动物流跟踪信息化的普及和增值服务的优化方面。
1.3论文组织结构
本论文共分为七个主要章节,具体结构如下:
1. 绪论:介绍研究背景与意义,回顾国内外研究现状,并概述论文的组织结构。
2. 相关技术介绍:详细介绍与本研究相关的技术,包括Java语言、B/S框架、SpringBoot框架、Vue技术和MySQL数据库。
3. 需求分析:对系统的功能需求和非功能需求进行分析,明确用户和管理员的需求,并进行可行性分析,包括技术、操作和经济可行性。
4. 系统设计:涵盖系统架构设计、总体流程设计和功能设计,并进行数据库的概念设计与表设计。
5. 系统实现:具体描述各个功能模块的实现过程,展示系统如何根据需求进行开发。
6. 系统测试:阐述测试的目的、方法和内容,分析测试结果并得出结论,以验证系统的稳定性和功能完整性。
7. 总结:总结研究的主要成果和贡献,指出存在的不足及未来的研究方向。
2 相关技术介绍
2.1Java语言
Java语言是一种广泛使用的高级编程语言,具有平台无关性、面向对象特性和丰富的标准库[1]。Java通过Java虚拟机(JVM)实现跨平台运行,开发者可以编写一次代码,在任何支持JVM的环境中执行。Java的面向对象特性使得代码复用和模块化变得更加容易,促进了软件的维护和扩展。Java支持多线程编程,允许开发者在同一程序中同时执行多个任务,提升了应用程序的性能。
Java语言的语法结构简洁且易于理解,吸引了大量开发者[2]。Java的标准库包含数据结构、输入输出处理、网络编程等众多功能模块。这使得开发者在构建应用程序时能够高效利用已有工具,减少重复劳动。Java广泛应用于企业级应用、移动应用、Web开发和大数据处理等领域。
2.2 B/S框架
B/S(Browser/Server)架构是一种基于浏览器和服务器的系统架构模式,用户通过浏览器与服务器进行交互。B/S架构简化了客户端的部署和管理,用户无需在本地安装复杂的软件,只需使用标准浏览器即可访问应用程序。服务器端负责处理业务逻辑和数据存储,客户端则主要负责展示用户界面和数据交互[3]。B/S架构的设计使得系统更新和维护集中在服务器端,降低了维护成本。
B/S架构通常采用Web技术进行实现,包括HTML、CSS和JavaScript等。用户在浏览器中发起请求,服务器响应并返回数据。数据传输通常通过HTTP或HTTPS协议进行,B/S架构的灵活性使其适用于在线购物、信息管理系统和社交网络等各类应用场景[4]。由于其易于扩展性,B/S架构可以方便地支持大规模用户访问,适应不断变化的业务需求。
2.3 SpringBoot框架
SpringBoot框架是基于Spring框架的开源项目,简化Java应用程序的开发过程。SpringBoot通过约定优于配置的理念,减少了传统Spring应用的繁琐配置,开发者可以快速搭建和部署应用程序。框架提供了一系列默认配置,支持自动化配置,简化了应用启动的复杂性[5]。SpringBoot内置了嵌入式Web服务器,使得开发者能够独立运行Java应用,无需外部容器。
SpringBoot支持微服务架构,开发者可以轻松创建和管理多个微服务。框架集成了丰富的功能模块,包括安全、数据访问和消息中间件等,支持RESTful API和JSON数据格式的处理[6]。SpringBoot还提供了强大的监控和管理功能,允许开发者实时监控应用的健康状态和性能指标。借助SpringBoot,开发者能够高效构建和维护现代企业级应用,满足复杂业务需求。
2.4 Vue技术
Vue是一种渐进式JavaScript框架,专注于构建用户界面。Vue采用组件化的开发模式,允许开发者将应用程序拆分为独立的、可重用的组件,从而提高了开发效率和代码的可维护性[7]。框架的核心库专注于视图层,支持数据绑定和DOM操作,提供了简洁的API。Vue的虚拟DOM机制提升了应用的性能,减少了实际DOM操作的次数。
Vue支持双向数据绑定,能够自动更新视图与模型之间的变化。开发者可以通过Vue的指令系统,简化数据展示和事件处理。Vue还支持路由管理和状态管理,使得开发复杂单页面应用变得更加容易[8]。借助Vue的生态系统,开发者能够使用多种工具和库来扩展功能,满足不同的业务需求。Vue在前端开发中逐渐成为主流选择,受到广泛关注和应用。
2.5 MySQL数据库
MySQL是一种开源关系型数据库管理系统,广泛应用于Web应用和企业级数据存储。MySQL支持结构化查询语言,允许开发者通过标准语句进行数据的创建、读取、更新和删除操作[9]。数据库通过表格形式组织数据,支持数据完整性和约束条件的定义。MySQL的存储引擎机制使得用户可以根据具体需求选择不同的存储引擎,以优化性能和功能。
MySQL具有高性能和可扩展性,支持大规模数据存储和高并发访问。系统提供了丰富的用户权限管理和数据加密安全特性。MySQL能够与多种编程语言和框架兼容,广泛应用于内容管理系统、电子商务平台和数据分析等各种场景。
3 需求分析
3.1功能需求分析
UML(统一建模语言)用例图是需求分析阶段常用的工具,通过直观的图形方式表示系统的功能需求和参与者。每个用例图包含一系列用例,即系统能够执行的特定功能,以及与之交互的参与者。本文将对系统按照角色模块进行需求分析。
3.1.1用户功能
用户:首页、通知公告、物流资讯、站点信息、我的(个人首页、预约下单、物流信息、实时跟踪、收藏、评论管理)等功能。
商家用户:后台首页、站点信息管理、预约下单管理、物流信息管理、实时跟踪管理等功能。
商家用户用例图如图3-2所示。
图3-2 商家用户用例图
3.1.2管理员功能
管理员:后台首页、系统用户(用户、商家、管理员)、站点信息管理、预约下单管理、物流信息管理、实时跟踪管理、系统管理(轮播图)、通知公告管理、资源管理(物流资讯、资讯分类)等功能。
管理员用例图如图3-3所示。
图3-3 管理员用例图
3.2非功能需求分析
1. 可用性
系统应具备高可用性,用户在任何时间都能顺畅访问。系统的正常运行时间应达到99.9%以上,用户不会因系统故障而影响操作体验。用户界面设计应简洁明了,降低操作复杂性。
2. 可靠性
系统需要具备高可靠性,在故障发生时能够快速恢复。数据应定期备份,在意外情况下不丢失。系统应具备故障检测机制,自动识别并处理潜在问题。
3. 安全性
系统应实现严格的安全控制,保护用户数据的隐私和完整性。用户信息应加密存储,传输过程中的数据也需采用加密协议,防止数据泄露。系统应具备权限管理功能,不同用户只能访问相应的数据和功能。
4. 可扩展性
系统设计应具备良好的可扩展性,模块化设计使得新功能可以方便地集成,系统能够支持更高的用户负载而无需重构基础架构。
5. 性能
系统的响应时间应控制在合理范围内,通常不超过2秒。
3.3可行性分析
3.3.1技术可行性
系统采用当前主流的SpringBoot和Vue.js开发框架,具备良好的技术基础。这些技术已被广泛应用于多种商业项目,具备成熟的文档和社区支持,便于开发获取必要的资源与解决方案。个人拥有丰富的相关技术经验,能够有效应对潜在技术挑战。所需的软硬件资源易于获取,且具备良好的兼容性,降低了技术实现的难度。
3.3.2操作可行性
系统具备直观友好的用户界面,支持简便的导航和功能访问,极大地提升了用户的使用体验。系统提供了自定义的工作流程和角色权限管理,使不同层级的用户能够快速上手,完成各自的任务。。
3.3.3经济可行性
系统所使用的软件为开源技术,降低了使用费用,同时硬件成本较低,使得整体初始投入相对合理,具备较高性价比。因此,系统在经济上是完全可行的。
4 系统设计
4.1系统架构设计
系统采用SpringBoot 框架开发,该系统分为VIEW层、Controller层、Model层、DAO层和持久化数据存储层,VIEW层支持电脑浏览器访问系统。VIEW 层与 Controller 层紧密结合并系协同工作,共同完成前台页面的数据展示;Controller层为控制层,通过接收前端请求的参数进行业务处理,返回指定的路径或数据;Model层主要是服务层,用于业务逻辑处理;DAO 和持久化层,主要用于访问数据库和持久化数据[10]。整个系统架构如图4-1所示。
图4-1 系统架构图
4.2系统总体流程设计
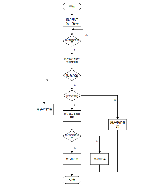
4.2.1用户登录流程
用户输入用户名和密码后,系统先检查输入是否为空,再验证用户名是否存在,若存在则通过用户名获取密码并校验。若密码正确则登录成功,否则提示密码错误。若用户名不存在或无法登录,提示用户操作无效。如图4-2所示。
图4-2登录流程图
4.2.2添加信息流程
管理员可以添加信息,用户添加可以自己权限内的信息,输入信息后,要想利用这个软件来进行系统的安全管理,首先需要登录到该软件中。添加信息流程如图4-3所示。
图4-3添加信息流程图
4.2.3修改信息流程
用户首先选择需要修改的记录,输入修改后的数据,系统判断输入数据是否合法。若数据不合法,提示重新输入;若数据合法,则将修改后的数据写入数据库,完成操作后流程结束。修改信息流程图如图4-4所示。
图4-4修改信息流程图
4.2.4删除信息流程
用户选择需要删除的记录后,系统判断是否确认删除。若未确认,返回选择环节;若确认删除,则更新数据库,删除对应记录,完成操作后流程结束。删除信息流程图如图4-5所示。
图4-5删除信息流程图
4.3系统总体功能设计
系统功能结构图如图4-6所示。
图4-6系统功能结构图
4.4数据库设计
在进行数据库设计时,概念设计帮助明确系统的整体结构和需求。在这一阶段,需要确定实体、属性以及它们之间的关系,为后续的数据库表设计奠定基础。接下来,将深入探讨数据库表设计的具体细节,实现更高效的数据存储和管理。
系统全局E-R图如图4-7所示。
图4-7系统E-R图
用户实体图如图4-8所示。
图4-8 用户实体图
站点信息实体图如图4-9所示。
图4-9 站点信息实体图
物流信息实体图如图4-10所示。
图4-10 物流信息实体图
4.4.1概念设计
概念设计是数据库设计的第一步,其主要目标是对系统的数据需求进行全面的理解和抽象[11]。在这一阶段,通过建立实体-关系模型(ER模型)来识别系统中的关键实体、属性及其相互关系。概念设计的输出是一个清晰的ER图,作为后续数据库表设计的基础。以下将展示系统的全局E-R图以及各个实体的属性图。
4.4.2数据库表设计
这一阶段的重点是将概念模型转换为实际的数据库结构,包括表的创建、字段的定义及数据类型的选择。每个实体通常对应于数据库中的一张表,而实体的属性则转化为表的列[12]。以下是系统的数据库表设计展示。
用户表:用于保存用户登录信息及相关数据。如表4-1所示。
表 4-1-access_token(登陆访问时长)
编号 | 字段名 | 类型 | 长度 | 是否非空 | 是否主键 | 注释 |
1 | token_id | int | 是 | 是 | 临时访问牌ID | |
2 | token | varchar | 64 | 否 | 否 | 临时访问牌 |
3 | info | text | 65535 | 否 | 否 | 信息 |
4 | maxage | int | 是 | 否 | 最大寿命:默认2小时 | |
5 | create_time | timestamp | 是 | 否 | 创建时间 | |
6 | update_time | timestamp | 是 | 否 | 更新时间 | |
7 | user_id | int | 是 | 否 | 用户编号 |
表 4-2-article(文章)
编号 | 字段名 | 类型 | 长度 | 是否非空 | 是否主键 | 注释 |
1 | article_id | mediumint | 是 | 是 | 文章id | |
2 | title | varchar | 125 | 是 | 是 | 标题 |
3 | type | varchar | 64 | 是 | 否 | 文章分类 |
4 | hits | int | 是 | 否 | 点击数 | |
5 | praise_len | int | 是 | 否 | 点赞数 | |
6 | create_time | timestamp | 是 | 否 | 创建时间 | |
7 | update_time | timestamp | 是 | 否 | 更新时间 | |
8 | source | varchar | 255 | 否 | 否 | 来源 |
9 | url | varchar | 255 | 否 | 否 | 来源地址 |
10 | tag | varchar | 255 | 否 | 否 | 标签 |
11 | content | longtext | 4294967295 | 否 | 否 | 正文 |
12 | img | varchar | 255 | 否 | 否 | 封面图 |
13 | description | text | 65535 | 否 | 否 | 文章描述 |
表 4-3-article_type(文章分类)
编号 | 字段名 | 类型 | 长度 | 是否非空 | 是否主键 | 注释 |
1 | type_id | smallint | 是 | 是 | 分类ID | |
2 | display | smallint | 是 | 否 | 显示顺序 | |
3 | name | varchar | 16 | 是 | 否 | 分类名称 |
4 | father_id | smallint | 是 | 否 | 上级分类ID | |
5 | description | varchar | 255 | 否 | 否 | 描述 |
6 | icon | text | 65535 | 否 | 否 | 分类图标 |
7 | url | varchar | 255 | 否 | 否 | 外链地址 |
8 | create_time | timestamp | 是 | 否 | 创建时间 | |
9 | update_time | timestamp | 是 | 否 | 更新时间 |
表 4-4-auth(用户权限管理)
编号 | 字段名 | 类型 | 长度 | 是否非空 | 是否主键 | 注释 |
1 | auth_id | int | 是 | 是 | 授权ID | |
2 | user_group | varchar | 64 | 否 | 否 | 用户组 |
3 | mod_name | varchar | 64 | 否 | 否 | 模块名 |
4 | table_name | varchar | 64 | 否 | 否 | 表名 |
5 | page_title | varchar | 255 | 否 | 否 | 页面标题 |
6 | path | varchar | 255 | 否 | 否 | 路由路径 |
7 | parent | varchar | 64 | 否 | 否 | 父级菜单 |
8 | parent_sort | int | 是 | 否 | 父级菜单排序 | |
9 | position | varchar | 32 | 否 | 否 | 位置 |
10 | mode | varchar | 32 | 是 | 否 | 跳转方式 |
11 | add | tinyint | 是 | 否 | 是否可增加 | |
12 | del | tinyint | 是 | 否 | 是否可删除 | |
13 | set | tinyint | 是 | 否 | 是否可修改 | |
14 | get | tinyint | 是 | 否 | 是否可查看 | |
15 | field_add | text | 65535 | 否 | 否 | 添加字段 |
16 | field_set | text | 65535 | 否 | 否 | 修改字段 |
17 | field_get | text | 65535 | 否 | 否 | 查询字段 |
18 | table_nav_name | varchar | 500 | 否 | 否 | 跨表导航名称 |
19 | table_nav | varchar | 500 | 否 | 否 | 跨表导航 |
20 | option | text | 65535 | 否 | 否 | 配置 |
21 | create_time | timestamp | 是 | 否 | 创建时间 | |
22 | update_time | timestamp | 是 | 否 | 更新时间 |
表 4-5-business_user(商家用户)
编号 | 字段名 | 类型 | 长度 | 是否非空 | 是否主键 | 注释 |
1 | business_user_id | int | 是 | 是 | 商家用户ID | |
2 | merchant_name | varchar | 64 | 否 | 否 | 商家名称 |
3 | merchant_phone_number | varchar | 16 | 否 | 否 | 商家电话 |
4 | business_license | varchar | 255 | 否 | 否 | 商家执照 |
5 | examine_state | varchar | 16 | 是 | 否 | 审核状态 |
6 | user_id | int | 是 | 否 | 用户ID | |
7 | create_time | datetime | 是 | 否 | 创建时间 | |
8 | update_time | timestamp | 是 | 否 | 更新时间 |
表 4-6-code_token(验证码)
编号 | 字段名 | 类型 | 长度 | 是否非空 | 是否主键 | 注释 |
1 | code_token_id | int | 是 | 是 | 验证码ID | |
2 | token | varchar | 255 | 否 | 否 | 令牌 |
3 | code | varchar | 255 | 否 | 否 | 验证码 |
4 | expire_time | timestamp | 是 | 否 | 失效时间 | |
5 | create_time | timestamp | 是 | 否 | 创建时间 | |
6 | update_time | timestamp | 是 | 否 | 更新时间 |
表 4-7-collect(收藏)
编号 | 字段名 | 类型 | 长度 | 是否非空 | 是否主键 | 注释 |
1 | collect_id | int | 是 | 是 | 收藏ID | |
2 | user_id | int | 是 | 是 | 收藏人ID | |
3 | source_table | varchar | 255 | 否 | 否 | 来源表 |
4 | source_field | varchar | 255 | 否 | 否 | 来源字段 |
5 | source_id | int | 是 | 否 | 来源ID | |
6 | title | varchar | 255 | 否 | 否 | 标题 |
7 | img | varchar | 255 | 否 | 否 | 封面 |
8 | create_time | timestamp | 是 | 否 | 创建时间 | |
9 | update_time | timestamp | 是 | 否 | 更新时间 |
表 4-8-comment(评论)
编号 | 字段名 | 类型 | 长度 | 是否非空 | 是否主键 | 注释 |
1 | comment_id | int | 是 | 是 | 评论ID | |
2 | user_id | int | 是 | 是 | 评论人ID | |
3 | reply_to_id | int | 是 | 否 | 回复评论ID | |
4 | content | longtext | 4294967295 | 否 | 否 | 内容 |
5 | nickname | varchar | 255 | 否 | 否 | 昵称 |
6 | avatar | varchar | 255 | 否 | 否 | 头像地址 |
7 | create_time | timestamp | 是 | 否 | 创建时间 | |
8 | update_time | timestamp | 是 | 否 | 更新时间 | |
9 | source_table | varchar | 255 | 否 | 否 | 来源表 |
10 | source_field | varchar | 255 | 否 | 否 | 来源字段 |
11 | source_id | int | 是 | 否 | 来源ID |
表 4-9-hits(用户点击)
编号 | 字段名 | 类型 | 长度 | 是否非空 | 是否主键 | 注释 |
1 | hits_id | int | 是 | 是 | 点赞ID | |
2 | user_id | int | 是 | 否 | 点赞人 | |
3 | create_time | timestamp | 是 | 否 | 创建时间 | |
4 | update_time | timestamp | 是 | 否 | 更新时间 | |
5 | source_table | varchar | 255 | 否 | 否 | 来源表 |
6 | source_field | varchar | 255 | 否 | 否 | 来源字段 |
7 | source_id | int | 是 | 否 | 来源ID |
表 4-10-logistics_information(物流信息)
编号 | 字段名 | 类型 | 长度 | 是否非空 | 是否主键 | 注释 |
1 | logistics_information_id | int | 是 | 是 | 物流信息ID | |
2 | registered_user | int | 否 | 否 | 注册用户 | |
3 | user_name | varchar | 64 | 否 | 否 | 用户姓名 |
4 | user_phone | varchar | 64 | 否 | 否 | 用户 电话 |
5 | business_user | int | 否 | 否 | 商家用户 | |
6 | site_name | varchar | 64 | 否 | 否 | 站点名称 |
7 | distribution_type | varchar | 64 | 否 | 否 | 配送类型 |
8 | recipient_name | varchar | 64 | 否 | 否 | 收件人姓名 |
9 | recipients_phone | varchar | 16 | 否 | 否 | 收件人电话 |
10 | item_name | varchar | 64 | 否 | 否 | 物品名称 |
11 | logistics_document_number | varchar | 64 | 否 | 否 | 物流单号 |
12 | logistics_details | text | 65535 | 否 | 否 | 物流详情 |
13 | real_time_tracking_limit_times | int | 是 | 否 | 跟踪限制次数 | |
14 | create_time | datetime | 是 | 否 | 创建时间 | |
15 | update_time | timestamp | 是 | 否 | 更新时间 | |
16 | source_table | varchar | 255 | 否 | 否 | 来源表 |
17 | source_id | int | 否 | 否 | 来源ID | |
18 | source_user_id | int | 否 | 否 | 来源用户 |
表 4-11-make_an_appointment_to_place_an_order(预约下单)
编号 | 字段名 | 类型 | 长度 | 是否非空 | 是否主键 | 注释 |
1 | make_an_appointment_to_place_an_order_id | int | 是 | 是 | 预约下单ID | |
2 | registered_user | int | 否 | 否 | 注册用户 | |
3 | user_name | varchar | 64 | 否 | 否 | 用户姓名 |
4 | user_phone | varchar | 64 | 否 | 否 | 用户 电话 |
5 | business_user | int | 否 | 否 | 商家用户 | |
6 | site_name | varchar | 64 | 否 | 否 | 站点名称 |
7 | distribution_type | varchar | 64 | 否 | 否 | 配送类型 |
8 | recipient_name | varchar | 64 | 否 | 否 | 收件人姓名 |
9 | recipients_phone | varchar | 16 | 否 | 否 | 收件人电话 |
10 | address | varchar | 64 | 否 | 否 | 收件地址 |
11 | item_name | varchar | 64 | 否 | 否 | 物品名称 |
12 | order_quantity | double | 否 | 否 | 下单数量 | |
13 | order_time | datetime | 否 | 否 | 下单时间 | |
14 | ordering_remarks | text | 65535 | 否 | 否 | 下单备注 |
15 | examine_state | varchar | 16 | 是 | 否 | 审核状态 |
16 | logistics_information_limit_times | int | 是 | 否 | 物流限制次数 | |
17 | create_time | datetime | 是 | 否 | 创建时间 | |
18 | update_time | timestamp | 是 | 否 | 更新时间 | |
19 | source_table | varchar | 255 | 否 | 否 | 来源表 |
20 | source_id | int | 否 | 否 | 来源ID | |
21 | source_user_id | int | 否 | 否 | 来源用户 |
表 4-12-notice(公告)
编号 | 字段名 | 类型 | 长度 | 是否非空 | 是否主键 | 注释 |
1 | notice_id | mediumint | 是 | 是 | 公告ID | |
2 | title | varchar | 125 | 是 | 否 | 标题 |
3 | content | longtext | 4294967295 | 否 | 否 | 正文 |
4 | create_time | timestamp | 是 | 否 | 创建时间 | |
5 | update_time | timestamp | 是 | 否 | 更新时间 |
表 4-13-praise(点赞)
编号 | 字段名 | 类型 | 长度 | 是否非空 | 是否主键 | 注释 |
1 | praise_id | int | 是 | 是 | 点赞ID | |
2 | user_id | int | 是 | 是 | 点赞人 | |
3 | create_time | timestamp | 是 | 否 | 创建时间 | |
4 | update_time | timestamp | 是 | 否 | 更新时间 | |
5 | source_table | varchar | 255 | 否 | 否 | 来源表 |
6 | source_field | varchar | 255 | 否 | 否 | 来源字段 |
7 | source_id | int | 是 | 否 | 来源ID | |
8 | status | tinyint | 是 | 否 | 点赞状态:1为点赞,0已取消 |
表 4-14-real_time_tracking(实时跟踪)
编号 | 字段名 | 类型 | 长度 | 是否非空 | 是否主键 | 注释 |
1 | real_time_tracking_id | int | 是 | 是 | 实时跟踪ID | |
2 | registered_user | int | 否 | 否 | 注册用户 | |
3 | user_name | varchar | 64 | 否 | 否 | 用户姓名 |
4 | user_phone | varchar | 64 | 否 | 否 | 用户 电话 |
5 | business_user | int | 否 | 否 | 商家用户 | |
6 | site_name | varchar | 64 | 否 | 否 | 站点名称 |
7 | distribution_type | varchar | 64 | 否 | 否 | 配送类型 |
8 | recipient_name | varchar | 64 | 否 | 否 | 收件人姓名 |
9 | recipients_phone | varchar | 16 | 否 | 否 | 收件人电话 |
10 | item_name | varchar | 64 | 否 | 否 | 物品名称 |
11 | logistics_document_number | varchar | 64 | 否 | 否 | 物流单号 |
12 | schedule_time | date | 否 | 否 | 进度时间 | |
13 | logistics_status | varchar | 64 | 否 | 否 | 物流状态 |
14 | logistics_progress | text | 65535 | 否 | 否 | 物流进度 |
15 | create_time | datetime | 是 | 否 | 创建时间 | |
16 | update_time | timestamp | 是 | 否 | 更新时间 | |
17 | source_table | varchar | 255 | 否 | 否 | 来源表 |
18 | source_id | int | 否 | 否 | 来源ID | |
19 | source_user_id | int | 否 | 否 | 来源用户 |
表 4-15-registered_user(注册用户)
编号 | 字段名 | 类型 | 长度 | 是否非空 | 是否主键 | 注释 |
1 | registered_user_id | int | 是 | 是 | 注册用户ID | |
2 | user_name | varchar | 64 | 否 | 否 | 用户姓名 |
3 | user_phone | varchar | 16 | 否 | 否 | 用户电话 |
4 | user_gender | varchar | 64 | 否 | 否 | 用户性别 |
5 | examine_state | varchar | 16 | 是 | 否 | 审核状态 |
6 | user_id | int | 是 | 否 | 用户ID | |
7 | create_time | datetime | 是 | 否 | 创建时间 | |
8 | update_time | timestamp | 是 | 否 | 更新时间 |
表 4-16-site_information(站点信息)
编号 | 字段名 | 类型 | 长度 | 是否非空 | 是否主键 | 注释 |
1 | site_information_id | int | 是 | 是 | 站点信息ID | |
2 | business_user | int | 否 | 否 | 商家用户 | |
3 | site_name | varchar | 64 | 否 | 否 | 站点名称 |
4 | site_number | varchar | 64 | 否 | 否 | 站点编号 |
5 | distribution_type | varchar | 64 | 否 | 否 | 配送类型 |
6 | site_picture | varchar | 255 | 否 | 否 | 站点图片 |
7 | charging_standard | text | 65535 | 否 | 否 | 收费标准 |
8 | site_details | text | 65535 | 否 | 否 | 站点详情 |
9 | hits | int | 是 | 否 | 点击数 | |
10 | praise_len | int | 是 | 否 | 点赞数 | |
11 | collect_len | int | 是 | 否 | 收藏数 | |
12 | comment_len | int | 是 | 否 | 评论数 | |
13 | make_an_appointment_to_place_an_order_limit_times | int | 是 | 否 | 下单限制次数 | |
14 | create_time | datetime | 是 | 否 | 创建时间 | |
15 | update_time | timestamp | 是 | 否 | 更新时间 |
表 4-17-slides(轮播图)
编号 | 字段名 | 类型 | 长度 | 是否非空 | 是否主键 | 注释 |
1 | slides_id | int | 是 | 是 | 轮播图ID | |
2 | title | varchar | 64 | 否 | 否 | 标题 |
3 | content | varchar | 255 | 否 | 否 | 内容 |
4 | url | varchar | 255 | 否 | 否 | 链接 |
5 | img | varchar | 255 | 否 | 否 | 轮播图 |
6 | hits | int | 是 | 否 | 点击量 | |
7 | create_time | timestamp | 是 | 否 | 创建时间 | |
8 | update_time | timestamp | 是 | 否 | 更新时间 |
表 4-18-upload(文件上传)
编号 | 字段名 | 类型 | 长度 | 是否非空 | 是否主键 | 注释 |
1 | upload_id | int | 是 | 是 | 上传ID | |
2 | name | varchar | 64 | 否 | 否 | 文件名 |
3 | path | varchar | 255 | 否 | 否 | 访问路径 |
4 | file | varchar | 255 | 否 | 否 | 文件路径 |
5 | display | varchar | 255 | 否 | 否 | 显示顺序 |
6 | father_id | int | 否 | 否 | 父级ID | |
7 | dir | varchar | 255 | 否 | 否 | 文件夹 |
8 | type | varchar | 32 | 否 | 否 | 文件类型 |
表 4-19-user(用户账户)
编号 | 字段名 | 类型 | 长度 | 是否非空 | 是否主键 | 注释 |
1 | user_id | int | 是 | 是 | 用户ID | |
2 | state | smallint | 是 | 否 | 账户状态:(1可用|2异常|3已冻结|4已注销) | |
3 | user_group | varchar | 32 | 否 | 否 | 所在用户组 |
4 | login_time | timestamp | 是 | 否 | 上次登录时间 | |
5 | phone | varchar | 11 | 否 | 否 | 手机号码 |
6 | phone_state | smallint | 是 | 否 | 手机认证:(0未认证|1审核中|2已认证) | |
7 | username | varchar | 16 | 是 | 否 | 用户名 |
8 | nickname | varchar | 16 | 否 | 否 | 昵称 |
9 | password | varchar | 64 | 是 | 否 | 密码 |
10 | | varchar | 64 | 否 | 否 | 邮箱 |
11 | email_state | smallint | 是 | 否 | 邮箱认证:(0未认证|1审核中|2已认证) | |
12 | avatar | varchar | 255 | 否 | 否 | 头像地址 |
13 | open_id | varchar | 255 | 否 | 否 | 针对获取用户信息字段 |
14 | create_time | timestamp | 是 | 否 | 创建时间 |
表 4-20-user_group(用户组)
编号 | 字段名 | 类型 | 长度 | 是否非空 | 是否主键 | 注释 |
1 | group_id | mediumint | 是 | 是 | 用户组ID | |
2 | display | smallint | 是 | 否 | 显示顺序 | |
3 | name | varchar | 16 | 是 | 否 | 名称 |
4 | description | varchar | 255 | 否 | 否 | 描述 |
5 | source_table | varchar | 255 | 否 | 否 | 来源表 |
6 | source_field | varchar | 255 | 否 | 否 | 来源字段 |
7 | source_id | int | 是 | 否 | 来源ID | |
8 | register | smallint | 否 | 否 | 注册位置 | |
9 | create_time | timestamp | 是 | 否 | 创建时间 | |
10 | update_time | timestamp | 是 | 否 | 更新时间 |
5 系统实现
5.1用户功能实现
5.1.1用户注册
用户注册功能允许新用户创建账户,系统会收集基本信息如账号、密码、邮箱和角色(用户或管理员)。注册过程包括填写表单、验证邮箱、设置密码和身份。其界面图如下。
图5-1 注册界面
5.1.2用户登录
用户登录功能允许已业主用户访问系统。用户通过输入用户名和密码进行身份验证,系统对凭据进行比对,成功后进入系统前台首页。登录过程包括输入凭据、验证身份、设置会话状态,并提供忘记密码功能,以确保用户账户的安全性和便捷性。其界面图如下。
图5-2 登录界面
5.1.3首页
普通用户可以快速浏览到最新的站点信息、通知公告等,以及快速访问物流资讯模块。首页设计简洁直观,方便用户快速获取重要信息和进行常用功能的访问。其界面图如下。
图5-3 首页界面
5.1.4站点信息
用户可以浏览系统中的站点信息,包括站点的详细描述、站点名称、配送类型等。用户还可以对感兴趣的站点信息进行收藏和评论和预约下单等操作。其界面图如下。
图5-4 站点信息界面
5.1.5通知公告
用户可以查看平台发布的最新公告和活动通知,及时了解平台动态。其界面图如下。
图5-5 通知公告界面
5.1.6物流资讯
提供与物流相关的行业资讯,按类别分类展示,支持搜索和筛选功能,用户可收藏感兴趣的资讯,帮助其了解行业动态。其界面图如下。
图5-6 新闻资讯界面
5.1.7个人中心
展示用户的个人首页、预约下单、物流信息、实时跟踪、收藏、评论管理等信息,提供个性化的用户体验。其界面图如下。
图5-7 个人中心界面
5.1.8站点信息管理
商家用户可以上传和管理站点信息,包括站点图片、描述、站点名称、配送类型等,确保站点数据的准确性和时效性。其界面图如下。
图5-8站点信息管理界面
5.1.9物流信息管理
商家用户可以查看所有物流订单的详细信息,包括状态、物流单号和运输轨迹;更新订单状态,提交包裹实时位置信息,确保物流信息准确。其界面图如下。
图5-9物流信息管理界面
5.2管理员功能实现
5.2.1后台首页
展示管理员的主要操作入口和重要信息概览,包括系统运行状态、待处理任务等,帮助管理员快速了解系统整体情况。其界面图如下。
图5-10 后台首页界面
5.2.2用户管理
包括管理员、普通用户和商家用户的账户管理,允许管理员进行用户信息的查看、编辑、权限分配和角色管理。其界面图如下。
5.2.3站点信息管理
管理员可以查看和管理所有站点信息,支持增删改查等操作。确保站点内容的合规性和准确性。其界面图如下。
图5-12站点信息管理界面
5.2.4系统管理
轮播图模块为管理员提供管理首页展示内容的功能,支持上传图片、设置链接地址以及调整显示顺序。管理员可以通过该模块灵活更新平台的宣传内容,吸引更多用户关注。系统通过后端接口将数据存储至数据库,确保前端展示效果与后台配置一致。其界面图如下。
图5-13系统管理界面
5.2.5通知公告管理
管理员可以发布、编辑和删除公告信息,确保用户及时获取重要信息。其界面图如下。
图5-14通知公告管理界面
5.2.6资源管理
管理员可以在新闻资讯管理页面上传和管理平台所需的图片、文档等信息。管理员可以对资讯进行分类、删除或替换,确保平台内容的及时更新。其界面图如下。
6 系统测试
6.1测试目的
测试的主要目的是确保系统的功能和性能满足预期的需求,同时识别和修复潜在的缺陷。通过系统测试,可以验证各个功能模块的正确性和稳定性,确保系统在不同使用场景下的表现符合设计要求。测试目的包括确认系统功能的完整性、验证数据处理的准确性、评估系统的性能和安全性。测试还可以提高用户满意度,保证用户在使用系统时获得流畅和可靠的体验。通过全面的测试,可以降低后期维护成本,减少系统上线后出现故障的风险,从而保障系统的长期稳定运行。
6.2测试方法
在本系统中,测试方法主要依赖于测试用例的设计与执行。测试用例是根据系统需求文档编写的,覆盖所有功能模块及其边界情况。每个测试用例包含输入数据、预期结果和实际结果的对比,以验证系统的功能是否按预期工作。
常见的测试用例包括功能测试用例、边界测试用例和异常测试用例[13]。功能测试用例针对系统的各项功能进行验证;边界测试用例则侧重于输入数据的边界条件,验证系统在极端情况下是否能够稳定运行;异常测试用例则用于验证系统在处理错误输入或异常情况时的反应。本文选择功能测试用例进行系统测试。
在测试执行过程中,记录每个用例的执行结果,并根据实际结果与预期结果的对比,判断系统是否存在缺陷。通过系统化的测试用例执行,可以有效提高测试的覆盖率和效率,为系统的最终上线提供保障。
6.3测试内容
下表是系统登录功能测试用例,检测了用户名和密码的不同的输入情况,观察系统的响应情况。得出该功能达到了设计目标。
表6.1系统登录功能测试用例
功能描述 | 用于系统登录 | |
测试目的 | 检测登录时的合法性检查 | |
测试数据以及操作 | 预期结果 | 实际结果 |
输入的用户名和密码带有非法字符 | 提示用户名或者密码错误 | 与预期结果一致 |
输入的用户名或者密码为空 | 提示用户名或者密码错误 | 与预期结果一致 |
输入的用户名和密码不存在 | 提示用户名或者密码错误 | 与预期结果一致 |
输入正确的用户名和密码 | 登录成功 | 与预期结果一致 |
下表是注册功能测试用例,检测了各种数据的输入情况,观察系统的响应情况。得出该功能达到了设计目标。
表6.2注册功能测试用例
功能描述 | 用于用户注册 | |
测试目的 | 检测用户注册时的合法性检查 | |
测试数据以及操作 | 预期结果 | 实际结果 |
输入的手机号不合法 | 提示请输入正确的手机号码 | 与预期结果一致 |
输入的字段为空 | 提示必填项不能为空 | 与预期结果一致 |
输入的密码少于6位 | 提示密码必须为6-12位 | 与预期结果一致 |
输入的密码大于12位 | 提示密码必须为6-12位 | 与预期结果一致 |
下表是新闻资讯管理功能的测试用例,检测了新闻资讯管理中对资讯信息的增加,删除,修改,查询操作是否成功运行。观察系统的响应情况,得出该功能也达到了设计目标,系统运行正确。
前置条件;管理员登录系统。
表6.3新闻资讯管理的测试用例
功能描述 | 用于新闻资讯 | |
测试目的 | 检测新闻资讯时的各种操作的运行情况 | |
测试数据以及操作 | 预期结果 | 实际结果 |
点击添加新闻资讯,必填项合法输入,点击保存 | 提示添加成功 | 与预期结果一致 |
点击添加新闻资讯,必填项输入不合法,点击保存 | 提示必填项不能为空 | 与预期结果一致 |
点击修改新闻资讯,必填项修改为空,点击保存 | 提示必填项不能为空 | 与预期结果一致 |
点击修改新闻资讯,必填项输入不合法,点击保存 | 提示必填项不能为空 | 与预期结果一致 |
点击删除新闻资讯,选择资讯信息删除 | 提示删除成功 | 与预期结果一致 |
点击搜索新闻资讯,输入存在的资讯信息名 | 查找出相应资讯信息 | 与预期结果一致 |
点击搜索新闻资讯,输入不存在的资讯信息名 | 不显示资讯信息 | 与预期结果一致 |
下表是通知公告管理功能的测试用例,检测了通知公告管理中对公告信息的增加,删除,修改,查询操作是否成功运行。观察系统的响应情况,得出该功能也达到了设计目标,系统运行正确。
前置条件;管理员登录系统。
表6.4通知公告管理的测试用例
功能描述 | 用于通知公告 | |
测试目的 | 检测通知公告时的各种操作的运行情况 | |
测试数据以及操作 | 预期结果 | 实际结果 |
点击添加通知公告,必填项合法输入,点击保存 | 提示添加成功 | 与预期结果一致 |
点击添加通知公告,必填项输入不合法,点击保存 | 提示必填项不能为空 | 与预期结果一致 |
点击修改通知公告,必填项修改为空,点击保存 | 提示必填项不能为空 | 与预期结果一致 |
点击修改通知公告,必填项输入不合法,点击保存 | 提示必填项不能为空 | 与预期结果一致 |
点击删除通知公告,选择通知公告删除 | 提示删除成功 | 与预期结果一致 |
点击搜索通知公告,输入存在的通知公告名 | 查找出相应通知公告信息 | 与预期结果一致 |
点击搜索通知公告,输入不存在的通知公告名 | 不显示通知公告信息 | 与预期结果一致 |
下表是系统管理功能的测试用例,检测了系统管理中对轮播图的增加,删除,修改,查询操作是否成功运行。观察系统的响应情况,得出该功能也达到了设计目标,系统运行正确。
前置条件;管理员登录系统。
表6.5轮播图管理的测试用例
功能描述 | 用于轮播图管理 | |
测试目的 | 检测轮播图管理时的各种操作的运行情况 | |
测试数据以及操作 | 预期结果 | 实际结果 |
点击添加轮播图,必填项合法输入,点击保存 | 提示添加成功 | 与预期结果一致 |
点击添加轮播图,必填项输入不合法,点击保存 | 提示必填项不能为空 | 与预期结果一致 |
点击修改数据轮播图,必填项修改为空,点击保存 | 提示必填项不能为空 | 与预期结果一致 |
点击修改轮播图,必填项输入不合法,点击保存 | 提示必填项不能为空 | 与预期结果一致 |
点击删除轮播图,选择轮播图删除 | 提示删除成功 | 与预期结果一致 |
点击搜索轮播图,输入存在的轮播图名 | 查找出相应轮播图信息 | 与预期结果一致 |
点击搜索轮播图,输入不存在的轮播图名 | 不显示轮播图信息 | 与预期结果一致 |
6.4测试分析
本物流跟踪系统开发与设计满足相关信息的管理需求,在设计时借鉴了国内外优秀网站的优点,从界面到系统设计都保证了管理员以及用户能够方便操作。系统的主要特点和优点归纳如下:
(1)本系统用的移置性和针对性都比较高,因为针对性高可以提供更好的服务而移置性可以在多个系统上运行,更给客户带来了极大的方便。
(2)该物流跟踪系统开发与设计内容全面,管理方便可以及时的全面的处理各种错误,异常,这样避免了很多因用户的马虎操作而出现的失误,其操作方便,用户界面友好,能够上网的人都可以很好的进行操作。
经过对上述的测试结果分析,所有基本功能齐全,操作简单,系统运行性能良好,系统安全可靠,能促进物流跟踪系统的发展,发展前景广阔。
7 总结
本文基于 Spring Boot 和 Vue 技术栈设计并实现了一个物流跟踪系统,旨在解决传统物流服务中存在的信息不透明、更新延迟以及用户体验不足等问题。通过对国内外物流行业现状和发展趋势的分析,本文总结了当前物流行业的痛点,并明确了系统的设计目标。系统采用前后端分离架构,后端使用 Spring Boot 框架实现业务逻辑,前端使用 Vue.js 构建用户界面,数据库选用 MySQL 进行数据存储。系统功能涵盖用户、商家和管理员三大模块:用户可通过平台查看物流站点信息、下单、实时跟踪包裹状态、提交评论与反馈;商家可管理物流站点信息、处理订单、更新物流信息;管理员则负责整体运营管理,包括用户管理、站点信息审核、内容发布等。
经过功能测试,系统各项功能运行正常,达到了预期设计目标。系统的实现为物流服务提供了一个高效、透明且用户友好的平台。通过优化信息传播流程和简化操作流程,系统显著提升了用户体验和平台运营效率。同时,系统的模块化设计和可扩展性为未来功能升级提供了便利。测试结果表明,系统在功能完整性、操作流畅性及数据安全性方面均表现良好。
未来,可进一步引入更多个性化推荐功能,以增强系统的用户体验和内容精准度。还可以考虑引入物联网技术以实现更精准的物流跟踪,进一步提升平台的竞争力。本文的研究为物流跟踪系统的数字化转型提供了参考,具有一定的理论价值和实践意义。
参考文献
[1]冯志林.Java EE程序设计与开发实践教程[M].机械工业出版社:202105.353.
[2]尹应荆.JAVA编程语言在计算机软件开发中的应用[J].石河子科技,2023,(05):45-47.
[3]刘江涛,王亮亮,吴庆茹,等.基于B/S模式的铁路勘测设计案例信息化管理系统设计与实现[J].铁路计算机应用,2021,30(03):32-35.
[4]张丹丹,李弘.基于B/S架构的办公管理系统设计与开发[J].铁路通信信号工程技术,2024,21(09):44-48+106.
[5]王志亮,纪松波.基于SpringBoot的Web前端与数据库的接口设计[J].工业控制计算机,2023,36(03):51-53.
[6]熊永平.基于SpringBoot框架应用开发技术的分析与研究[J].电脑知识与技术,2021,15(36):76-77.
[7]赵媛.基于Vue的Web系统前端性能优化分析[J].电脑编程技巧与维护,2024,(09):44-46.
[8]秦冬.浅析Vue框架在前端开发中的应用[J].信息与电脑(理论版),2024,36(13):61-63.
[9]李艳杰.MySQL数据库下存储过程的综合运用研究[J].现代信息科技,2023,7(11):80-82+88.
[10]陈倩怡,何军.Vue+Springboot+MyBatis技术应用解析[J].电脑编程技巧与维护,2020,(01):14-15+28.
[11]周晓玉,崔文超.基于Web技术的数据库应用系统设计[J].信息与电脑(理论版),2023,35(09):189-191.
[12]马艳艳,吴晓光.计算机软件与数据库的设计策略分析[J].电子技术,2024,53(05):104-105.
[13]李俊萌.计算机软件测试技术与开发应用策略分析[J].信息记录材料,2023,24(03):50-52.
[14]韦干.数字化和智能化物流管理系统对物流效率的影响与优化[J].中国物流与采购,2025,(01):161-162.
[15]王雅楠.基于供应链系统的物流管理研究[J].中国管理信息化,2024,27(23):112-115.
[16]WilczewskaM ,NazarkoJ .Developing Grounded Theory Systematic Approach for Logistics and Supply Chain Management Research[J].Journal of Business Logistics,2024,45(4):e12396-e12396.
[17]关旭升.炼钢智能物流跟踪与管理系统研究[J].华东科技,2024,(09):54-57.
[18]Lin Q ,Hu Y ,Yan Q , et al.Realization of Logistics ERP Management System Interface Design Based on Online Intelligent Design Platform[J].Advances in Computer, Signals and Systems,2024,8(3):34-36.
[19]Kozhamkulova Z ,Kuntunova L ,Amanzholova S , et al.Development of Intellectual Decision Making System for Logistic Business Process Management[J].International Journal of Advanced Computer Science and Applications (IJACSA),2024,15(1):82-84.
[20]严盈盈.基于物联网技术的储运物流信息实时跟踪系统[J].中国储运,2021,(09):72-73.
致谢
在本项目的实施过程中,许多人给予了我无私的支持和帮助,令我深感感谢。
我要衷心感谢我的指导老师。不仅在项目的初期提供了宝贵的建议,还在整个过程中给予了我细致入微的指导。专业知识和严谨态度始终激励着我,让我在遇到困难时能够保持信心,继续前行。每一次的讨论都让我对项目有了更深刻的理解,帮助我克服了许多技术难题。
我也要感谢参与用户测试的同学们。你们的反馈和建议为我们系统的优化提供了重要的参考,帮助我们更好地理解用户需求。正是因为有了你们的参与,我们才能够不断改进,提升系统的用户体验。感谢所有支持我的家人和朋友。你们的理解与鼓励让我在项目的紧张时刻始终能够保持积极的心态,成为我前进的动力。每当我遇到挑战时,想到你们的支持,我就能够重新振作,继续努力。最后,我要感谢所有在我职业发展过程中给予帮助的人。每一次的交流与分享都让我受益匪浅,拓宽了我的视野,让我在这条道路上走得更加坚定。
项目的完成不仅是我个人努力的结果,更是许多人共同支持与协作的成果。在此,我再次向所有关心和支持我的人表达衷心的感谢。希望未来我们能够继续携手,共同创造更多的价值和成就。
免费领取项目源码,请关注❤点赞收藏并私信博主,谢谢