摘要
本研究设计并实现了一款基于Web的求职招聘信息系统,旨在为求职者、企业用户和管理员提供高效便捷的交互平台。系统采用Java语言开发,以SpringBoot框架构建后端逻辑,结合MySQL数据库实现数据存储与管理。求职者能够注册账号,完善个人简历,搜索并投递心仪职位;企业用户可发布招聘信息,筛选简历,安排面试流程;管理员则负责系统维护、用户审核与数据安全监控。在功能实现上,系统通过模块化设计优化了用户界面与操作流程,同时引入了高效的简历匹配机制,根据求职者技能和企业岗位需求进行精准推荐。这种设计不仅提升了用户体验,还显著提高了数据处理效率,为求职招聘市场提供了一种创新的解决方案,满足了多方用户的需求,提升了招聘效率与质量。
关键词:求职招聘信息系统; Java ; SpringBoot; MySQL
Abstract
This study designed and implemented a web-based job search and recruitment information system, aiming to provide an efficient and convenient interactive platform for job seekers, enterprise users, and administrators. The system is developed in Java language, built with the SpringBoot framework for backend logic, and combined with MySQL database for data storage and management. Job seekers can register an account, complete their resume, search and submit their desired positions; Enterprise users can post recruitment information, screen resumes, and arrange interview processes; Administrators are responsible for system maintenance, user auditing, and data security monitoring. In terms of functional implementation, the system has optimized the user interface and operation process through modular design, and introduced an efficient resume matching mechanism to provide accurate recommendations based on job seekers' skills and enterprise job requirements. This design not only enhances user experience, but also significantly improves data processing efficiency, providing an innovative solution for the job recruitment market, meeting the needs of multiple users, and improving recruitment efficiency and quality.
Keywords: job search and recruitment information system; Java ; SpringBoot; MySQL
目录
1 绪论
1.1研究背景与意义
1.1.1研究背景
在当前的就业市场中,求职者与企业之间面临着诸多挑战。求职者在寻找合适工作时,常常需要在多个平台之间切换,耗费大量时间和精力,且信息整合难度较大。企业则面临招聘成本高、筛选简历效率低、信息传递不及时等问题,导致招聘周期延长。同时,传统招聘方式缺乏有效的信息管理和监督机制,容易出现信息不对称和管理混乱的情况。
为解决这些问题,本研究提出了一款基于Web的求职招聘信息系统的设计与实现方案。该系统采用Java语言开发,以SpringBoot框架构建后端逻辑,结合MySQL数据库实现数据存储与管理,为用户、企业用户和管理员提供了一个高效便捷的交互平台。通过模块化设计,系统能够满足求职者快速投递简历、企业高效筛选人才以及管理员进行系统维护和用户审核的需求,有效提升了招聘效率和用户体验,为求职招聘市场提供了一种创新的解决方案。
1.1.2研究意义
本研究设计并实现的基于Web的求职招聘信息系统在理论和实践方面均具有重要的意义和价值。从理论层面来看,该系统的设计与实现为Web应用开发提供了丰富的实践案例,特别是在Java语言、SpringBoot框架以及MySQL数据库的结合应用上,深入探讨了如何通过模块化设计和优化实现高效的数据处理和用户交互。这种研究有助于完善Web开发领域的理论体系,为后续相关研究提供参考和借鉴。
从实践角度来看,系统为求职者、企业用户和管理员提供了一个高效、便捷的交互平台,解决了求职与招聘过程中的信息不对称、效率低下等问题。它不仅提升了求职者的求职体验和企业的招聘效率,还通过严格的用户审核和数据管理机制,保障了平台的安全性和稳定性。这种实践探索为求职招聘行业的信息化发展提供了新的思路和解决方案,具有较高的应用价值和推广前景。
1.2国内外研究现状
1.2.1国内研究现状
随着互联网技术的飞速发展,国内的求职招聘市场也迎来了新的发展机遇。例如,前程无忧(51job)、智联招聘和拉勾网等平台,都通过不断优化其Web招聘系统,为求职者和企业提供了更加高效和个性化的服务。前程无忧(51job)作为国内较早的招聘平台之一,通过引入智能化的职位匹配算法,能够根据求职者的简历信息和企业岗位要求,实现精准的职位推荐。同时,前程无忧还提供了丰富的职业发展资源和培训课程,帮助求职者提升职业技能,增加就业机会。
智联招聘则通过构建完善的职位分类和标签体系,为求职者提供了更加直观和便捷的职位搜索体验。智联招聘还推出了移动端应用,使求职者可以随时随地查看职位信息和投递简历,提高了求职的灵活性和便捷性。拉勾网则专注于互联网行业的招聘,通过与各大互联网企业的深度合作,为求职者提供了大量的优质职位机会。拉勾网还通过举办线上线下的招聘活动,为求职者和企业搭建了直接沟通的桥梁,促进了人才的快速流动和匹配。
综上所述,国内基于Web的求职招聘信息系统在功能优化、用户体验提升和安全保障等方面已经取得了显著进展。以51job、智联招聘和拉勾网为代表的平台,通过不断创新和改进,为求职者和企业提供了更加高效、便捷的招聘服务,推动了整个招聘行业的数字化发展。
1.2.2国外研究现状
在国外,求职招聘领域的研究和实践已经相对成熟,尤其是在招聘流程的优化和招聘渠道的拓展方面。许多国际知名企业已经构建了完善的招聘体系,通过综合运用多种评估工具和方法,如心理测试、行为面试和情境模拟等,来筛选出最适合公司文化的候选人。例如,谷歌的招聘流程以其科学性和全面性著称,通过多轮评估确保候选人不仅具备专业技能,还与公司的价值观相契合。
在招聘渠道方面,LinkedIn、Indeed和Glassdoor等平台已经成为全球企业招聘的首选工具。这些平台不仅提供了丰富的职位信息和求职者简历库,还通过数据分析和推荐算法,帮助企业和求职者更高效地匹配。社交媒体在招聘中的作用也日益凸显,越来越多的企业通过社交媒体平台进行人才搜索和品牌推广。
综上所述,国外在求职招聘领域的研究和实践已经取得了显著的成果,特别是在招聘流程的科学化、招聘渠道的多元化以及招聘技术的创新方面。这些经验为国内求职招聘系统的设计与实现提供了重要的参考和借鉴。
1.3论文组织结构
本论文共分为七个主要章节,具体结构如下:
1. 绪论:介绍研究背景与意义,回顾国内外研究现状,并概述论文的组织结构。
2. 相关技术介绍:详细介绍与本研究相关的技术,包括Java语言、B/S框架、SpringBoot框架、Vue技术和MySQL数据库。
3. 需求分析:对系统的功能需求和非功能需求进行分析,明确用户和管理员的需求,并进行可行性分析,包括技术、操作和经济可行性。
4. 系统设计:涵盖系统架构设计、总体流程设计和功能设计,并进行数据库的概念设计与表设计。
5. 系统实现:具体描述各个功能模块的实现过程,展示系统如何根据需求进行开发。
6. 系统测试:阐述测试的目的、方法和内容,分析测试结果并得出结论,以验证系统的稳定性和功能完整性。
7. 总结:总结研究的主要成果和贡献,指出存在的不足及未来的研究方向。
2 相关技术介绍
2.1Java语言
Java语言是一种广泛使用的高级编程语言,具有平台无关性、面向对象特性和丰富的标准库[1]。Java通过Java虚拟机(JVM)实现跨平台运行,开发者可以编写一次代码,在任何支持JVM的环境中执行。Java的面向对象特性使得代码复用和模块化变得更加容易,促进了软件的维护和扩展。Java支持多线程编程,允许开发者在同一程序中同时执行多个任务,提升了应用程序的性能。
Java语言的语法结构简洁且易于理解,吸引了大量开发者[2]。Java的标准库包含数据结构、输入输出处理、网络编程等众多功能模块。这使得开发者在构建应用程序时能够高效利用已有工具,减少重复劳动。Java广泛应用于企业级应用、移动应用、Web开发和大数据处理等领域。
2.2 B/S框架
B/S(Browser/Server)架构是一种基于浏览器和服务器的系统架构模式,用户通过浏览器与服务器进行交互。B/S架构简化了客户端的部署和管理,用户无需在本地安装复杂的软件,只需使用标准浏览器即可访问应用程序。服务器端负责处理业务逻辑和数据存储,客户端则主要负责展示用户界面和数据交互[3]。B/S架构的设计使得系统更新和维护集中在服务器端,降低了维护成本。
B/S架构通常采用Web技术进行实现,包括HTML、CSS和JavaScript等。用户在浏览器中发起请求,服务器响应并返回数据。数据传输通常通过HTTP或HTTPS协议进行,B/S架构的灵活性使其适用于在线购物、信息管理系统和社交网络等各类应用场景[4]。由于其易于扩展性,B/S架构可以方便地支持大规模用户访问,适应不断变化的业务需求。
2.3 SpringBoot框架
SpringBoot框架是基于Spring框架的开源项目,简化Java应用程序的开发过程。SpringBoot通过约定优于配置的理念,减少了传统Spring应用的繁琐配置,开发者可以快速搭建和部署应用程序。框架提供了一系列默认配置,支持自动化配置,简化了应用启动的复杂性[5]。SpringBoot内置了嵌入式Web服务器,使得开发者能够独立运行Java应用,无需外部容器。
SpringBoot支持微服务架构,开发者可以轻松创建和管理多个微服务。框架集成了丰富的功能模块,包括安全、数据访问和消息中间件等,支持RESTful API和JSON数据格式的处理[6]。SpringBoot还提供了强大的监控和管理功能,允许开发者实时监控应用的健康状态和性能指标。借助SpringBoot,开发者能够高效构建和维护现代企业级应用,满足复杂业务需求。
2.4 Vue技术
Vue是一种渐进式JavaScript框架,专注于构建用户界面。Vue采用组件化的开发模式,允许开发者将应用程序拆分为独立的、可重用的组件,从而提高了开发效率和代码的可维护性[7]。框架的核心库专注于视图层,支持数据绑定和DOM操作,提供了简洁的API。Vue的虚拟DOM机制提升了应用的性能,减少了实际DOM操作的次数。
Vue支持双向数据绑定,能够自动更新视图与模型之间的变化。开发者可以通过Vue的指令系统,简化数据展示和事件处理。Vue还支持路由管理和状态管理,使得开发复杂单页面应用变得更加容易[8]。借助Vue的生态系统,开发者能够使用多种工具和库来扩展功能,满足不同的业务需求。Vue在前端开发中逐渐成为主流选择,受到广泛关注和应用。
2.5 MySQL数据库
MySQL是一种开源关系型数据库管理系统,广泛应用于Web应用和企业级数据存储。MySQL支持结构化查询语言,允许开发者通过标准语句进行数据的创建、读取、更新和删除操作[9]。数据库通过表格形式组织数据,支持数据完整性和约束条件的定义。MySQL的存储引擎机制使得用户可以根据具体需求选择不同的存储引擎,以优化性能和功能。
MySQL具有高性能和可扩展性,支持大规模数据存储和高并发访问。系统提供了丰富的用户权限管理和数据加密安全特性。MySQL能够与多种编程语言和框架兼容,广泛应用于内容管理系统、电子商务平台和数据分析等各种场景。
3 需求分析
3.1功能需求分析
UML(统一建模语言)用例图是需求分析阶段常用的工具,通过直观的图形方式表示系统的功能需求和参与者。每个用例图包含一系列用例,即系统能够执行的特定功能,以及与之交互的参与者。本文将对系统按照角色模块进行需求分析。
普通用户:首页、通知公告、招聘资讯、招聘信息、我的(个人首页、沟通信息、沟通回复、申请职位、面试邀请、面试结果、简历信息、收藏、评论管理)等功能。
图3-1 普通用户用例图
企业用户:首页、通知公告、招聘资讯、招聘信息、我的(个人首页、招聘信息、沟通信息、沟通回复、申请职位、面试邀请、面试结果、收藏、评论管理)等功能。
企业用户用例图如图3-2所示。
图3-2 企业用户用例图
3.1.2管理员功能
管理员:后台首页、系统用户(普通用户、企业用户、管理员)、招聘信息管理、沟通信息管理、沟通回复管理、申请职位管理、面试邀请管理、面试结果管理、简历分类管理、简历信息管理、系统管理(轮播图)、通知公告管理、资源管理(招聘资讯、资讯分类)等功能。
管理员用例图如图3-3所示。
图3-3 管理员用例图
3.2非功能需求分析
1. 可用性
系统应具备高可用性,用户在任何时间都能顺畅访问。系统的正常运行时间应达到99.9%以上,用户不会因系统故障而影响操作体验。用户界面设计应简洁明了,降低操作复杂性。
2. 可靠性
系统需要具备高可靠性,在故障发生时能够快速恢复。数据应定期备份,在意外情况下不丢失。系统应具备故障检测机制,自动识别并处理潜在问题。
3. 安全性
系统应实现严格的安全控制,保护用户数据的隐私和完整性。用户信息应加密存储,传输过程中的数据也需采用加密协议,防止数据泄露。系统应具备权限管理功能,不同用户只能访问相应的数据和功能。
4. 可扩展性
系统设计应具备良好的可扩展性,模块化设计使得新功能可以方便地集成,系统能够支持更高的用户负载而无需重构基础架构。
5. 性能
系统的响应时间应控制在合理范围内,通常不超过2秒。
3.3可行性分析
3.3.1技术可行性
系统采用当前主流的SpringBoot和Vue.js开发框架,具备良好的技术基础。这些技术已被广泛应用于多种商业项目,具备成熟的文档和社区支持,便于开发获取必要的资源与解决方案。个人拥有丰富的相关技术经验,能够有效应对潜在技术挑战。所需的软硬件资源易于获取,且具备良好的兼容性,降低了技术实现的难度。
3.3.2操作可行性
系统具备直观友好的用户界面,支持简便的导航和功能访问,极大地提升了用户的使用体验。系统提供了自定义的工作流程和角色权限管理,使不同层级的用户能够快速上手,完成各自的任务。。
3.3.3经济可行性
系统所使用的软件为开源技术,降低了使用费用,同时硬件成本较低,使得整体初始投入相对合理,具备较高性价比。因此,系统在经济上是完全可行的。
4 系统设计
4.1系统架构设计
系统采用SpringBoot 框架开发,该系统分为VIEW层、Controller层、Model层、DAO层和持久化数据存储层,VIEW层支持电脑浏览器访问系统。VIEW 层与 Controller 层紧密结合并系协同工作,共同完成前台页面的数据展示;Controller层为控制层,通过接收前端请求的参数进行业务处理,返回指定的路径或数据;Model层主要是服务层,用于业务逻辑处理;DAO 和持久化层,主要用于访问数据库和持久化数据[10]。整个系统架构如图4-1所示。
图4-1 系统架构图
4.2系统总体流程设计
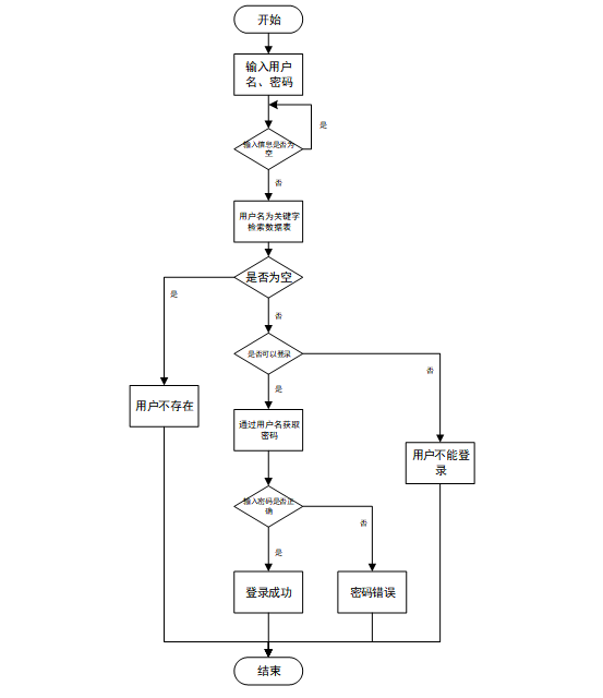
4.2.1用户登录流程
用户输入用户名和密码后,系统先检查输入是否为空,再验证用户名是否存在,若存在则通过用户名获取密码并校验。若密码正确则登录成功,否则提示密码错误。若用户名不存在或无法登录,提示用户操作无效。如图4-2所示。
图4-2登录流程图
4.2.2添加信息流程
管理员可以添加信息,用户添加可以自己权限内的信息,输入信息后,要想利用这个软件来进行系统的安全管理,首先需要登录到该软件中。添加信息流程如图4-3所示。
图4-3添加信息流程图
4.2.3修改信息流程
用户首先选择需要修改的记录,输入修改后的数据,系统判断输入数据是否合法。若数据不合法,提示重新输入;若数据合法,则将修改后的数据写入数据库,完成操作后流程结束。修改信息流程图如图4-4所示。
图4-4修改信息流程图
4.2.4删除信息流程
用户选择需要删除的记录后,系统判断是否确认删除。若未确认,返回选择环节;若确认删除,则更新数据库,删除对应记录,完成操作后流程结束。删除信息流程图如图4-5所示。
图4-5删除信息流程图
4.3系统总体功能设计
系统功能结构图如图4-6所示。
图4-6系统功能结构图
4.4数据库设计
在进行数据库设计时,概念设计帮助明确系统的整体结构和需求。在这一阶段,需要确定实体、属性以及它们之间的关系,为后续的数据库表设计奠定基础。接下来,将深入探讨数据库表设计的具体细节,实现更高效的数据存储和管理。
系统全局E-R图如图4-7所示。
图4-7系统E-R图
用户实体图如图4-8所示。
图4-8 用户实体图
招聘信息实体图如图4-9所示。
图4-9 招聘信息实体图
简历信息实体图如图4-10所示。
图4-10 简历信息实体图
4.4.1概念设计
概念设计是数据库设计的第一步,其主要目标是对系统的数据需求进行全面的理解和抽象[11]。在这一阶段,通过建立实体-关系模型(ER模型)来识别系统中的关键实体、属性及其相互关系。概念设计的输出是一个清晰的ER图,作为后续数据库表设计的基础。以下将展示系统的全局E-R图以及各个实体的属性图。
4.4.2数据库表设计
这一阶段的重点是将概念模型转换为实际的数据库结构,包括表的创建、字段的定义及数据类型的选择。每个实体通常对应于数据库中的一张表,而实体的属性则转化为表的列[12]。以下是系统的数据库表设计展示。
用户表:用于保存用户登录信息及相关数据。如表4-1所示。
表 4-1-access_token(登陆访问时长)
编号 | 字段名 | 类型 | 长度 | 是否非空 | 是否主键 | 注释 |
1 | token_id | int | 是 | 是 | 临时访问牌ID | |
2 | token | varchar | 64 | 否 | 否 | 临时访问牌 |
3 | info | text | 65535 | 否 | 否 | 信息 |
4 | maxage | int | 是 | 否 | 最大寿命:默认2小时 | |
5 | create_time | timestamp | 是 | 否 | 创建时间 | |
6 | update_time | timestamp | 是 | 否 | 更新时间 | |
7 | user_id | int | 是 | 否 | 用户编号 |
表 4-2-apply_for_a_position(申请职位)
编号 | 字段名 | 类型 | 长度 | 是否非空 | 是否主键 | 注释 |
1 | apply_for_a_position_id | int | 是 | 是 | 申请职位ID | |
2 | user_account | int | 否 | 否 | 用户账号 | |
3 | user_name | varchar | 64 | 否 | 否 | 用户姓名 |
4 | user_phone | varchar | 64 | 否 | 否 | 用户电话 |
5 | enterprise_account_number | int | 否 | 否 | 企业账号 | |
6 | name_of_enterprise | varchar | 64 | 否 | 否 | 企业名称 |
7 | job_title | varchar | 64 | 否 | 否 | 职位名称 |
8 | application_time | date | 否 | 否 | 申请时间 | |
9 | resume_file | varchar | 255 | 否 | 否 | 简历文件 |
10 | application_details | text | 65535 | 否 | 否 | 申请详情 |
11 | examine_state | varchar | 16 | 是 | 否 | 审核状态 |
12 | examine_reply | varchar | 255 | 否 | 否 | 审核回复 |
13 | interview_invitation_limit_times | int | 是 | 否 | 面试限制次数 | |
14 | create_time | datetime | 是 | 否 | 创建时间 | |
15 | update_time | timestamp | 是 | 否 | 更新时间 | |
16 | source_table | varchar | 255 | 否 | 否 | 来源表 |
17 | source_id | int | 否 | 否 | 来源ID | |
18 | source_user_id | int | 否 | 否 | 来源用户 |
表 4-3-article(文章)
编号 | 字段名 | 类型 | 长度 | 是否非空 | 是否主键 | 注释 |
1 | article_id | mediumint | 是 | 是 | 文章id | |
2 | title | varchar | 125 | 是 | 是 | 标题 |
3 | type | varchar | 64 | 是 | 否 | 文章分类 |
4 | hits | int | 是 | 否 | 点击数 | |
5 | praise_len | int | 是 | 否 | 点赞数 | |
6 | create_time | timestamp | 是 | 否 | 创建时间 | |
7 | update_time | timestamp | 是 | 否 | 更新时间 | |
8 | source | varchar | 255 | 否 | 否 | 来源 |
9 | url | varchar | 255 | 否 | 否 | 来源地址 |
10 | tag | varchar | 255 | 否 | 否 | 标签 |
11 | content | longtext | 4294967295 | 否 | 否 | 正文 |
12 | img | varchar | 255 | 否 | 否 | 封面图 |
13 | description | text | 65535 | 否 | 否 | 文章描述 |
表 4-4-article_type(文章分类)
编号 | 字段名 | 类型 | 长度 | 是否非空 | 是否主键 | 注释 |
1 | type_id | smallint | 是 | 是 | 分类ID | |
2 | display | smallint | 是 | 否 | 显示顺序 | |
3 | name | varchar | 16 | 是 | 否 | 分类名称 |
4 | father_id | smallint | 是 | 否 | 上级分类ID | |
5 | description | varchar | 255 | 否 | 否 | 描述 |
6 | icon | text | 65535 | 否 | 否 | 分类图标 |
7 | url | varchar | 255 | 否 | 否 | 外链地址 |
8 | create_time | timestamp | 是 | 否 | 创建时间 | |
9 | update_time | timestamp | 是 | 否 | 更新时间 |
表 4-5-auth(用户权限管理)
编号 | 字段名 | 类型 | 长度 | 是否非空 | 是否主键 | 注释 |
1 | auth_id | int | 是 | 是 | 授权ID | |
2 | user_group | varchar | 64 | 否 | 否 | 用户组 |
3 | mod_name | varchar | 64 | 否 | 否 | 模块名 |
4 | table_name | varchar | 64 | 否 | 否 | 表名 |
5 | page_title | varchar | 255 | 否 | 否 | 页面标题 |
6 | path | varchar | 255 | 否 | 否 | 路由路径 |
7 | parent | varchar | 64 | 否 | 否 | 父级菜单 |
8 | parent_sort | int | 是 | 否 | 父级菜单排序 | |
9 | position | varchar | 32 | 否 | 否 | 位置 |
10 | mode | varchar | 32 | 是 | 否 | 跳转方式 |
11 | add | tinyint | 是 | 否 | 是否可增加 | |
12 | del | tinyint | 是 | 否 | 是否可删除 | |
13 | set | tinyint | 是 | 否 | 是否可修改 | |
14 | get | tinyint | 是 | 否 | 是否可查看 | |
15 | field_add | text | 65535 | 否 | 否 | 添加字段 |
16 | field_set | text | 65535 | 否 | 否 | 修改字段 |
17 | field_get | text | 65535 | 否 | 否 | 查询字段 |
18 | table_nav_name | varchar | 500 | 否 | 否 | 跨表导航名称 |
19 | table_nav | varchar | 500 | 否 | 否 | 跨表导航 |
20 | option | text | 65535 | 否 | 否 | 配置 |
21 | create_time | timestamp | 是 | 否 | 创建时间 | |
22 | update_time | timestamp | 是 | 否 | 更新时间 |
表 4-6-code_token(验证码)
编号 | 字段名 | 类型 | 长度 | 是否非空 | 是否主键 | 注释 |
1 | code_token_id | int | 是 | 是 | 验证码ID | |
2 | token | varchar | 255 | 否 | 否 | 令牌 |
3 | code | varchar | 255 | 否 | 否 | 验证码 |
4 | expire_time | timestamp | 是 | 否 | 失效时间 | |
5 | create_time | timestamp | 是 | 否 | 创建时间 | |
6 | update_time | timestamp | 是 | 否 | 更新时间 |
表 4-7-collect(收藏)
编号 | 字段名 | 类型 | 长度 | 是否非空 | 是否主键 | 注释 |
1 | collect_id | int | 是 | 是 | 收藏ID | |
2 | user_id | int | 是 | 是 | 收藏人ID | |
3 | source_table | varchar | 255 | 否 | 否 | 来源表 |
4 | source_field | varchar | 255 | 否 | 否 | 来源字段 |
5 | source_id | int | 是 | 否 | 来源ID | |
6 | title | varchar | 255 | 否 | 否 | 标题 |
7 | img | varchar | 255 | 否 | 否 | 封面 |
8 | create_time | timestamp | 是 | 否 | 创建时间 | |
9 | update_time | timestamp | 是 | 否 | 更新时间 |
表 4-8-comment(评论)
编号 | 字段名 | 类型 | 长度 | 是否非空 | 是否主键 | 注释 |
1 | comment_id | int | 是 | 是 | 评论ID | |
2 | user_id | int | 是 | 是 | 评论人ID | |
3 | reply_to_id | int | 是 | 否 | 回复评论ID | |
4 | content | longtext | 4294967295 | 否 | 否 | 内容 |
5 | nickname | varchar | 255 | 否 | 否 | 昵称 |
6 | avatar | varchar | 255 | 否 | 否 | 头像地址 |
7 | create_time | timestamp | 是 | 否 | 创建时间 | |
8 | update_time | timestamp | 是 | 否 | 更新时间 | |
9 | source_table | varchar | 255 | 否 | 否 | 来源表 |
10 | source_field | varchar | 255 | 否 | 否 | 来源字段 |
11 | source_id | int | 是 | 否 | 来源ID |
表 4-9-communication_information(沟通信息)
编号 | 字段名 | 类型 | 长度 | 是否非空 | 是否主键 | 注释 |
1 | communication_information_id | int | 是 | 是 | 沟通信息ID | |
2 | user_account | int | 否 | 否 | 用户账号 | |
3 | user_name | varchar | 64 | 否 | 否 | 用户姓名 |
4 | user_phone | varchar | 64 | 否 | 否 | 用户电话 |
5 | enterprise_account_number | int | 否 | 否 | 企业账号 | |
6 | name_of_enterprise | varchar | 64 | 否 | 否 | 企业名称 |
7 | job_title | varchar | 64 | 否 | 否 | 职位名称 |
8 | communication_time | date | 否 | 否 | 沟通时间 | |
9 | communication_content | text | 65535 | 否 | 否 | 沟通内容 |
10 | communication_details | text | 65535 | 否 | 否 | 沟通详情 |
11 | communication_reply_limit_times | int | 是 | 否 | 回复限制次数 | |
12 | create_time | datetime | 是 | 否 | 创建时间 | |
13 | update_time | timestamp | 是 | 否 | 更新时间 | |
14 | source_table | varchar | 255 | 否 | 否 | 来源表 |
15 | source_id | int | 否 | 否 | 来源ID | |
16 | source_user_id | int | 否 | 否 | 来源用户 |
表 4-10-communication_reply(沟通回复)
编号 | 字段名 | 类型 | 长度 | 是否非空 | 是否主键 | 注释 |
1 | communication_reply_id | int | 是 | 是 | 沟通回复ID | |
2 | user_account | int | 否 | 否 | 用户账号 | |
3 | user_name | varchar | 64 | 否 | 否 | 用户姓名 |
4 | user_phone | varchar | 64 | 否 | 否 | 用户电话 |
5 | enterprise_account_number | int | 否 | 否 | 企业账号 | |
6 | name_of_enterprise | varchar | 64 | 否 | 否 | 企业名称 |
7 | job_title | varchar | 64 | 否 | 否 | 职位名称 |
8 | communication_time | date | 否 | 否 | 沟通时间 | |
9 | communication_content | text | 65535 | 否 | 否 | 沟通内容 |
10 | communication_details | text | 65535 | 否 | 否 | 沟通详情 |
11 | enterprise_response | text | 65535 | 否 | 否 | 企业回复 |
12 | create_time | datetime | 是 | 否 | 创建时间 | |
13 | update_time | timestamp | 是 | 否 | 更新时间 | |
14 | source_table | varchar | 255 | 否 | 否 | 来源表 |
15 | source_id | int | 否 | 否 | 来源ID | |
16 | source_user_id | int | 否 | 否 | 来源用户 |
表 4-11-enterprise_user(企业用户)
编号 | 字段名 | 类型 | 长度 | 是否非空 | 是否主键 | 注释 |
1 | enterprise_user_id | int | 是 | 是 | 企业用户ID | |
2 | name_of_enterprise | varchar | 64 | 否 | 否 | 企业名称 |
3 | enterprise_address | varchar | 64 | 否 | 否 | 企业地址 |
4 | enterprise_phone | varchar | 16 | 否 | 否 | 企业电话 |
5 | examine_state | varchar | 16 | 是 | 否 | 审核状态 |
6 | user_id | int | 是 | 否 | 用户ID | |
7 | create_time | datetime | 是 | 否 | 创建时间 | |
8 | update_time | timestamp | 是 | 否 | 更新时间 |
表 4-12-hits(用户点击)
编号 | 字段名 | 类型 | 长度 | 是否非空 | 是否主键 | 注释 |
1 | hits_id | int | 是 | 是 | 点赞ID | |
2 | user_id | int | 是 | 否 | 点赞人 | |
3 | create_time | timestamp | 是 | 否 | 创建时间 | |
4 | update_time | timestamp | 是 | 否 | 更新时间 | |
5 | source_table | varchar | 255 | 否 | 否 | 来源表 |
6 | source_field | varchar | 255 | 否 | 否 | 来源字段 |
7 | source_id | int | 是 | 否 | 来源ID |
表 4-13-interview_invitation(面试邀请)
编号 | 字段名 | 类型 | 长度 | 是否非空 | 是否主键 | 注释 |
1 | interview_invitation_id | int | 是 | 是 | 面试邀请ID | |
2 | user_account | int | 否 | 否 | 用户账号 | |
3 | user_name | varchar | 64 | 否 | 否 | 用户姓名 |
4 | user_phone | varchar | 64 | 否 | 否 | 用户电话 |
5 | enterprise_account_number | int | 否 | 否 | 企业账号 | |
6 | name_of_enterprise | varchar | 64 | 否 | 否 | 企业名称 |
7 | job_title | varchar | 64 | 否 | 否 | 职位名称 |
8 | interview_time | datetime | 否 | 否 | 面试时间 | |
9 | interview_location | varchar | 64 | 否 | 否 | 面试地点 |
10 | interview_information | varchar | 64 | 否 | 否 | 面试资料 |
11 | interview_details | text | 65535 | 否 | 否 | 面试详情 |
12 | interview_results_limit_times | int | 是 | 否 | 结果限制次数 | |
13 | create_time | datetime | 是 | 否 | 创建时间 | |
14 | update_time | timestamp | 是 | 否 | 更新时间 | |
15 | source_table | varchar | 255 | 否 | 否 | 来源表 |
16 | source_id | int | 否 | 否 | 来源ID | |
17 | source_user_id | int | 否 | 否 | 来源用户 |
表 4-14-interview_results(面试结果)
编号 | 字段名 | 类型 | 长度 | 是否非空 | 是否主键 | 注释 |
1 | interview_results_id | int | 是 | 是 | 面试结果ID | |
2 | user_account | int | 否 | 否 | 用户账号 | |
3 | user_name | varchar | 64 | 否 | 否 | 用户姓名 |
4 | user_phone | varchar | 64 | 否 | 否 | 用户电话 |
5 | enterprise_account_number | int | 否 | 否 | 企业账号 | |
6 | name_of_enterprise | varchar | 64 | 否 | 否 | 企业名称 |
7 | job_title | varchar | 64 | 否 | 否 | 职位名称 |
8 | interview_results | varchar | 64 | 否 | 否 | 面试结果 |
9 | note_information | text | 65535 | 否 | 否 | 备注信息 |
10 | create_time | datetime | 是 | 否 | 创建时间 | |
11 | update_time | timestamp | 是 | 否 | 更新时间 | |
12 | source_table | varchar | 255 | 否 | 否 | 来源表 |
13 | source_id | int | 否 | 否 | 来源ID | |
14 | source_user_id | int | 否 | 否 | 来源用户 |
表 4-15-notice(公告)
编号 | 字段名 | 类型 | 长度 | 是否非空 | 是否主键 | 注释 |
1 | notice_id | mediumint | 是 | 是 | 公告ID | |
2 | title | varchar | 125 | 是 | 否 | 标题 |
3 | content | longtext | 4294967295 | 否 | 否 | 正文 |
4 | create_time | timestamp | 是 | 否 | 创建时间 | |
5 | update_time | timestamp | 是 | 否 | 更新时间 |
表 4-16-praise(点赞)
编号 | 字段名 | 类型 | 长度 | 是否非空 | 是否主键 | 注释 |
1 | praise_id | int | 是 | 是 | 点赞ID | |
2 | user_id | int | 是 | 是 | 点赞人 | |
3 | create_time | timestamp | 是 | 否 | 创建时间 | |
4 | update_time | timestamp | 是 | 否 | 更新时间 | |
5 | source_table | varchar | 255 | 否 | 否 | 来源表 |
6 | source_field | varchar | 255 | 否 | 否 | 来源字段 |
7 | source_id | int | 是 | 否 | 来源ID | |
8 | status | tinyint | 是 | 否 | 点赞状态:1为点赞,0已取消 |
表 4-17-recruitment_information(招聘信息)
编号 | 字段名 | 类型 | 长度 | 是否非空 | 是否主键 | 注释 |
1 | recruitment_information_id | int | 是 | 是 | 招聘信息ID | |
2 | enterprise_account_number | int | 否 | 否 | 企业账号 | |
3 | name_of_enterprise | varchar | 64 | 否 | 否 | 企业名称 |
4 | enterprise_address | varchar | 64 | 否 | 否 | 企业地址 |
5 | enterprise_phone | varchar | 64 | 否 | 否 | 企业电话 |
6 | job_title | varchar | 64 | 否 | 否 | 职位名称 |
7 | picture_of_recruitment | varchar | 255 | 否 | 否 | 招聘图片 |
8 | salary_treatment | varchar | 64 | 否 | 否 | 薪资待遇 |
9 | place_of_work | varchar | 64 | 否 | 否 | 工作地点 |
10 | job_requirements | text | 65535 | 否 | 否 | 任职要求 |
11 | job_description | text | 65535 | 否 | 否 | 职位描述 |
12 | hits | int | 是 | 否 | 点击数 | |
13 | praise_len | int | 是 | 否 | 点赞数 | |
14 | collect_len | int | 是 | 否 | 收藏数 | |
15 | comment_len | int | 是 | 否 | 评论数 | |
16 | communication_information_limit_times | int | 是 | 否 | 沟通信息限制次数 | |
17 | apply_for_a_position_limit_times | int | 是 | 否 | 申请职位限制次数 | |
18 | create_time | datetime | 是 | 否 | 创建时间 | |
19 | update_time | timestamp | 是 | 否 | 更新时间 |
表 4-18-registered_user(注册用户)
编号 | 字段名 | 类型 | 长度 | 是否非空 | 是否主键 | 注释 |
1 | registered_user_id | int | 是 | 是 | 注册用户ID | |
2 | user_name | varchar | 64 | 否 | 否 | 用户姓名 |
3 | user_phone | varchar | 16 | 否 | 否 | 用户电话 |
4 | examine_state | varchar | 16 | 是 | 否 | 审核状态 |
5 | user_id | int | 是 | 否 | 用户ID | |
6 | create_time | datetime | 是 | 否 | 创建时间 | |
7 | update_time | timestamp | 是 | 否 | 更新时间 |
表 4-19-resume_classification(简历分类)
编号 | 字段名 | 类型 | 长度 | 是否非空 | 是否主键 | 注释 |
1 | resume_classification_id | int | 是 | 是 | 简历分类ID | |
2 | resume_classification | varchar | 64 | 否 | 否 | 简历分类 |
3 | create_time | datetime | 是 | 否 | 创建时间 | |
4 | update_time | timestamp | 是 | 否 | 更新时间 |
表 4-20-resume_information(简历信息)
编号 | 字段名 | 类型 | 长度 | 是否非空 | 是否主键 | 注释 |
1 | resume_information_id | int | 是 | 是 | 简历信息ID | |
2 | user_account | int | 否 | 否 | 用户账号 | |
3 | user_name | varchar | 64 | 否 | 否 | 用户姓名 |
4 | user_phone | varchar | 64 | 否 | 否 | 用户电话 |
5 | add_time | date | 否 | 否 | 添加时间 | |
6 | resume_classification | varchar | 64 | 否 | 否 | 简历分类 |
7 | resume_name | varchar | 64 | 否 | 否 | 简历名称 |
8 | basic_information | text | 65535 | 否 | 否 | 基本信息 |
9 | educational_background | text | 65535 | 否 | 否 | 教育背景 |
10 | work_experience | text | 65535 | 否 | 否 | 工作经历 |
11 | project_experience | text | 65535 | 否 | 否 | 项目经验 |
12 | skills_certificate | text | 65535 | 否 | 否 | 技能证书 |
13 | resume_details | text | 65535 | 否 | 否 | 简历详情 |
14 | create_time | datetime | 是 | 否 | 创建时间 | |
15 | update_time | timestamp | 是 | 否 | 更新时间 |
表 4-21-slides(轮播图)
编号 | 字段名 | 类型 | 长度 | 是否非空 | 是否主键 | 注释 |
1 | slides_id | int | 是 | 是 | 轮播图ID | |
2 | title | varchar | 64 | 否 | 否 | 标题 |
3 | content | varchar | 255 | 否 | 否 | 内容 |
4 | url | varchar | 255 | 否 | 否 | 链接 |
5 | img | varchar | 255 | 否 | 否 | 轮播图 |
6 | hits | int | 是 | 否 | 点击量 | |
7 | create_time | timestamp | 是 | 否 | 创建时间 | |
8 | update_time | timestamp | 是 | 否 | 更新时间 |
表 4-22-upload(文件上传)
编号 | 字段名 | 类型 | 长度 | 是否非空 | 是否主键 | 注释 |
1 | upload_id | int | 是 | 是 | 上传ID | |
2 | name | varchar | 64 | 否 | 否 | 文件名 |
3 | path | varchar | 255 | 否 | 否 | 访问路径 |
4 | file | varchar | 255 | 否 | 否 | 文件路径 |
5 | display | varchar | 255 | 否 | 否 | 显示顺序 |
6 | father_id | int | 否 | 否 | 父级ID | |
7 | dir | varchar | 255 | 否 | 否 | 文件夹 |
8 | type | varchar | 32 | 否 | 否 | 文件类型 |
表 4-23-user(用户账户)
编号 | 字段名 | 类型 | 长度 | 是否非空 | 是否主键 | 注释 |
1 | user_id | int | 是 | 是 | 用户ID | |
2 | state | smallint | 是 | 否 | 账户状态:(1可用|2异常|3已冻结|4已注销) | |
3 | user_group | varchar | 32 | 否 | 否 | 所在用户组 |
4 | login_time | timestamp | 是 | 否 | 上次登录时间 | |
5 | phone | varchar | 11 | 否 | 否 | 手机号码 |
6 | phone_state | smallint | 是 | 否 | 手机认证:(0未认证|1审核中|2已认证) | |
7 | username | varchar | 16 | 是 | 否 | 用户名 |
8 | nickname | varchar | 16 | 否 | 否 | 昵称 |
9 | password | varchar | 64 | 是 | 否 | 密码 |
10 | | varchar | 64 | 否 | 否 | 邮箱 |
11 | email_state | smallint | 是 | 否 | 邮箱认证:(0未认证|1审核中|2已认证) | |
12 | avatar | varchar | 255 | 否 | 否 | 头像地址 |
13 | open_id | varchar | 255 | 否 | 否 | 针对获取用户信息字段 |
14 | create_time | timestamp | 是 | 否 | 创建时间 |
表 4-24-user_group(用户组)
编号 | 字段名 | 类型 | 长度 | 是否非空 | 是否主键 | 注释 |
1 | group_id | mediumint | 是 | 是 | 用户组ID | |
2 | display | smallint | 是 | 否 | 显示顺序 | |
3 | name | varchar | 16 | 是 | 否 | 名称 |
4 | description | varchar | 255 | 否 | 否 | 描述 |
5 | source_table | varchar | 255 | 否 | 否 | 来源表 |
6 | source_field | varchar | 255 | 否 | 否 | 来源字段 |
7 | source_id | int | 是 | 否 | 来源ID | |
8 | register | smallint | 否 | 否 | 注册位置 | |
9 | create_time | timestamp | 是 | 否 | 创建时间 | |
10 | update_time | timestamp | 是 | 否 | 更新时间 |
5 系统实现
5.1用户功能实现
5.1.1用户注册
用户注册功能允许新用户创建账户,系统会收集基本信息如账号、密码、邮箱和角色(用户或管理员)。注册过程包括填写表单、验证邮箱、设置密码和身份。其界面图如下。
图5-1 注册界面
5.1.2用户登录
用户登录功能允许已业主用户访问系统。用户通过输入用户名和密码进行身份验证,系统对凭据进行比对,成功后进入系统前台首页。登录过程包括输入凭据、验证身份、设置会话状态,并提供忘记密码功能,以确保用户账户的安全性和便捷性。其界面图如下。
图5-2 登录界面
5.1.3首页
普通用户可以快速浏览到最新的通知公告、招聘信息等,以及快速访问招聘资讯模块。首页设计简洁直观,方便用户快速获取重要信息和进行常用功能的访问。其界面图如下。
图5-3 首页界面
5.1.4通知公告
用户可以查看管理员发布的所有通知公告,及时了解平台动态。其界面图如下。
图5-4 通知公告界面
5.1.5招聘资讯
提供与招聘相关的最新新闻、行业动态和政策解读,帮助用户了解招聘市场的最新趋势。其界面图如下。
图5-5招聘资讯界面
5.1.6招聘信息
展示企业发布的岗位信息,用户可以浏览、搜索和申请感兴趣的职位。其界面图如下。
图5-6 招聘信息界面
5.1.7个人中心
展示用户的个人首页、沟通信息、沟通回复、申请职位、面试邀请、面试结果、简历信息、收藏、评论管理等,提供个性化的用户体验。其界面图如下。
图5-7 个人中心界面
5.1.8招聘信息
企业用户可以发布、编辑和管理招聘信息,填写岗位详情并支持动态调整。系统提供岗位推荐功能,助力企业精准发布信息,吸引更多优质候选人。其界面图如下。
图5-8招聘信息管理界面
5.1.9沟通回复
企业用户可以查看与求职者的站内信、邮件等沟通记录,并回复求职者的咨询信息。帮助企业用户高效地与求职者进行互动,提升招聘效率和用户体验。其界面图如下。
图5-9沟通回复界面
5.2管理员功能实现
5.2.1用户管理
管理员可以对系统用户进行分类管理,包括普通用户、企业用户和管理员账号。支持查看、添加、编辑和删除用户信息,同时为管理员账号分配不同的操作权限,确保系统的安全性和灵活性。其界面图如下。
图5-10 用户管理界面
5.2.2招聘信息管理
管理员可查看、审核企业发布的招聘信息,确保信息的合法性和准确性。同时支持对招聘信息的增删改查等操作,提升信息展示效果。其界面图如下。
图5-11 招聘信息管理界面
5.2.3简历分类管理
管理员负责管理求职者简历的分类体系,优化简历标签和分类规则,确保简历信息的归类准确,方便企业用户快速筛选和查找合适的候选人,提升招聘效率。其界面图如下。
图5-12 简历分类管理界面
5.2.4系统管理
管理员可以对系统的基础设置进行管理,包括轮播图的上传、编辑和删除,系统管理功能确保平台的展示内容和运行参数符合企业需求。其界面图如下。
图5-13 系统管理界面
5.2.5资源管理
管理员可以在资源管理页面上传和管理平台所需的图片、文档等资讯。管理员可以对资源进行分类、删除或替换,确保平台内容的及时更新。其界面图如下。
5.2.6通知公告管理
管理员可以发布、编辑和删除通知公告,支持公告的分类管理。提升信息传递的效率和互动性。其界面图如下。
图5-15 通知公告管理界面
6 系统测试
6.1测试目的
测试的主要目的是确保系统的功能和性能满足预期的需求,同时识别和修复潜在的缺陷。通过系统测试,可以验证各个功能模块的正确性和稳定性,确保系统在不同使用场景下的表现符合设计要求。测试目的包括确认系统功能的完整性、验证数据处理的准确性、评估系统的性能和安全性。测试还可以提高用户满意度,保证用户在使用系统时获得流畅和可靠的体验。通过全面的测试,可以降低后期维护成本,减少系统上线后出现故障的风险,从而保障系统的长期稳定运行。
6.2测试方法
在本系统中,测试方法主要依赖于测试用例的设计与执行。测试用例是根据系统需求文档编写的,覆盖所有功能模块及其边界情况。每个测试用例包含输入数据、预期结果和实际结果的对比,以验证系统的功能是否按预期工作。
常见的测试用例包括功能测试用例、边界测试用例和异常测试用例[13]。功能测试用例针对系统的各项功能进行验证;边界测试用例则侧重于输入数据的边界条件,验证系统在极端情况下是否能够稳定运行;异常测试用例则用于验证系统在处理错误输入或异常情况时的反应。本文选择功能测试用例进行系统测试。
在测试执行过程中,记录每个用例的执行结果,并根据实际结果与预期结果的对比,判断系统是否存在缺陷。通过系统化的测试用例执行,可以有效提高测试的覆盖率和效率,为系统的最终上线提供保障。
6.3测试内容
招聘信息浏览功能测试用例表是用来验证用户能否正确浏览和筛选招聘信息的测试用例。招聘信息浏览功能测试用例表如表6-1所示。
表6-1 招聘信息浏览功能测试用例
测试项 | 测试用例 | 预期结果 | 结论 |
招聘信息浏览功能测试 | 1. 打开招聘信息浏览页面。 | 页面正常加载,显示招聘信息列表。 | 与预期结果一致。 |
招聘信息浏览功能测试 | 2. 选择筛选条件(如名称、地点、分类)。 | 筛选条件被成功选中。 | 与预期结果一致。 |
招聘信息浏览功能测试 | 3. 点击搜索按钮。 | 系统根据筛选条件进行搜索。 | 与预期结果一致。 |
招聘信息浏览功能测试 | 4. 查看筛选结果。 | 页面显示符合条件的招聘信息列表。 | 与预期结果一致。 |
添加招聘信息功能测试用例表是用来验证管理员能否正确添加招聘信息的测试用例。添加招聘信息功能测试用例表如表6-2所示。
表6-2 添加招聘信息功能测试用例
测试项 | 测试用例 | 预期结果 | 结论 |
添加招聘信息功能测试 | 1. 打开添加招聘信息页面。 | 页面正常加载,显示信息填写表单。 | 与预期结果一致。 |
添加招聘信息功能测试 | 2. 填写招聘基本信息(名称、分类、地点等)。 | 信息成功输入并保存。 | 与预期结果一致。 |
添加招聘信息功能测试 | 3. 上传招聘照片。 | 照片成功上传并显示预览。 | 与预期结果一致。 |
添加招聘信息功能测试 | 4. 点击提交按钮。 | 页面提示信息提交成功,并显示等待审核状态。 | 与预期结果一致。 |
申请职位功能测试用例表是用来验证用户能否正确提交申请职位的测试用例。申请职位功能测试用例表如表6-3所示。
表6-3 申请职位功能测试用例
测试项 | 测试用例 | 预期结果 | 结论 |
申请职位功能测试 | 1. 打开申请职位页面。 | 页面正常加载,显示目标招聘信息及申请表单。 | 与预期结果一致。 |
申请职位功能测试 | 2. 选择目标招聘。 | 目标招聘信息成功加载到申请表单中。 | 与预期结果一致。 |
申请职位功能测试 | 3. 填写申请职位表(个人信息、申请理由等)。 | 信息成功输入并保存。 | 与预期结果一致。 |
申请职位功能测试 | 4. 点击提交按钮。 | 页面提示申请提交成功,并显示申请状态为待审核。 | 与预期结果一致。 |
评论管理功能测试用例表是用来验证用户能否正确发表和管理评论的测试用例。评论管理功能测试用例表如表6-4所示。
表6-4 评论管理功能测试用例
测试项 | 测试用例 | 预期结果 | 结论 |
评论管理功能测试 | 1. 打开评论管理页面。 | 页面正常加载,显示评论列表及输入框。 | 与预期结果一致。 |
评论管理功能测试 | 2. 选择目标招聘。 | 目标招聘的评论列表成功加载。 | 与预期结果一致。 |
评论管理功能测试 | 3. 输入评论内容。 | 评论内容成功输入并显示在输入框中。 | 与预期结果一致。 |
评论管理功能测试 | 4. 点击提交按钮。 | 评论成功发布并显示在评论列表中。 | 与预期结果一致。 |
用户管理功能测试用例表是用来验证管理员能否正确管理用户信息的测试用例。用户管理功能测试用例表如表6-5所示。
表6-5 用户管理功能测试用例
测试项 | 测试用例 | 预期结果 | 结论 |
用户管理功能测试 | 1. 打开用户管理页面。 | 页面正常加载,显示用户列表及操作选项。 | 与预期结果一致。 |
用户管理功能测试 | 2. 选择目标用户。 | 目标用户信息成功加载到编辑界面。 | 与预期结果一致。 |
用户管理功能测试 | 3. 修改用户权限或状态。 | 用户权限或状态成功更新。 | 与预期结果一致。 |
用户管理功能测试 | 4. 点击保存按钮。 | 用户信息成功更新并显示在用户列表中。 | 与预期结果一致。 |
6.4测试结论
通过对招聘信息浏览功能的测试,系统能够正常加载招聘信息页面,用户可根据筛选条件成功搜索并查看符合条件的招聘信息列表,所有操作均与预期结果一致。添加招聘信息功能的测试结果表明,管理员能够顺利填写招聘基本信息并上传照片,提交后系统正确提示信息提交成功并显示等待审核状态。申请职位功能的测试验证了用户能够选择目标招聘并填写申请职位表,提交后系统提示申请成功且状态为待审核。评论管理功能的测试表明,用户能够选择目标招聘并发表评论,评论成功显示在评论列表中。用户管理功能的测试验证了管理员能够选择目标用户并修改其权限或状态,保存后用户信息成功更新并显示在列表中。所有功能测试结果均与预期一致,系统功能运行正常。
7 总结
本文基于Web技术设计并实现了一个求职招聘信息系统,旨在解决传统招聘流程中存在的信息分散、更新不及时以及用户互动性不足等问题。通过对国内外求职招聘系统的现状和发展趋势的分析,本文总结了当前行业的痛点,并明确了系统的设计目标。系统采用前后端分离架构,后端使用Spring Boot框架实现业务逻辑,前端使用Vue构建用户界面,数据库选用MySQL进行数据存储。系统功能涵盖普通用户、企业用户和管理员模块。普通用户可通过平台浏览招聘信息、招聘资讯,提交评论与反馈;企业用户则可管理招聘相关事务,包括发布招聘信息、筛选求职者简历、发送面试邀请等。管理员负责用户管理、招聘信息管理、资讯管理及系统管理等操作。
经过功能测试,系统各项功能运行正常,达到了预期设计目标。系统的实现为求职招聘活动提供了一个高效、透明且用户友好的平台。通过优化信息传播流程和简化操作流程,系统显著提升了用户体验和平台运营效率。同时,系统的模块化设计和可扩展性为未来功能升级提供了便利。测试结果表明,系统在功能完整性、操作流畅性及数据安全性方面均表现良好。
未来,可进一步引入更多个性化推荐功能,以增强系统的用户体验和内容精准度。本文的研究为求职招聘信息系统的数字化转型提供了参考,具有一定的理论价值和实践意义。
参考文献
[1]冯志林.Java EE程序设计与开发实践教程[M].机械工业出版社:202105.353.
[2]尹应荆.JAVA编程语言在计算机软件开发中的应用[J].石河子科技,2023,(05):45-47.
[3]刘江涛,王亮亮,吴庆茹,等.基于B/S模式的铁路勘测设计案例信息化管理系统设计与实现[J].铁路计算机应用,2021,30(03):32-35.
[4]张丹丹,李弘.基于B/S架构的办公管理系统设计与开发[J].铁路通信信号工程技术,2024,21(09):44-48+106.
[5]王志亮,纪松波.基于SpringBoot的Web前端与数据库的接口设计[J].工业控制计算机,2023,36(03):51-53.
[6]熊永平.基于SpringBoot框架应用开发技术的分析与研究[J].电脑知识与技术,2021,15(36):76-77.
[7]赵媛.基于Vue的Web系统前端性能优化分析[J].电脑编程技巧与维护,2024,(09):44-46.
[8]秦冬.浅析Vue框架在前端开发中的应用[J].信息与电脑(理论版),2024,36(13):61-63.
[9]李艳杰.MySQL数据库下存储过程的综合运用研究[J].现代信息科技,2023,7(11):80-82+88.
[10]陈倩怡,何军.Vue+Springboot+MyBatis技术应用解析[J].电脑编程技巧与维护,2020,(01):14-15+28.
[11]周晓玉,崔文超.基于Web技术的数据库应用系统设计[J].信息与电脑(理论版),2023,35(09):189-191.
[12]马艳艳,吴晓光.计算机软件与数据库的设计策略分析[J].电子技术,2024,53(05):104-105.
[13]李俊萌.计算机软件测试技术与开发应用策略分析[J].信息记录材料,2023,24(03):50-52.
[14]张召强.人力资源信息系统在招聘流程中的应用效果评估[J].市场瞭望,2024,(03):163-165.
[15]熊春雨,刘先红.基于招聘数据的信管专业人才需求分析及培养启示[J].江苏科技信息,2024,41(02):20-24.
[16]Xiaoguang T ,Robert P ,Henry H , et al.A machine learning-based human resources recruitment system for business process management: using LSA, BERT and SVM[J].Business Process Management Journal,2023,29(1):202-222.
[17]Yasemin B ,Mert B .A Novel Approach for the Recruitment Process in Human Resources Management: Decision Support System Based on Formal Concept Analysis[J].International Journal of Decision Support System Technology (IJDSST),2022,14(1):1-20.
[18]唐韵清,王一诺,马瑞,等.基于Web的网上求职招聘系统[J].网络安全技术与应用,2021,(06):29-31.
[19]Cheng F .Talent Recruitment Management System for Small and Micro Enterprises Based on Springboot Framework[J].Advances in Educational Technology and Psychology,2021,5(2):34-36.
[20]王磊.高校校园招聘信息服务系统设计与实现[D].电子科技大学,2021,(02):94-96.
致谢
在本项目的实施过程中,许多人给予了我无私的支持和帮助,令我深感感谢。
我要衷心感谢我的指导老师。不仅在项目的初期提供了宝贵的建议,还在整个过程中给予了我细致入微的指导。专业知识和严谨态度始终激励着我,让我在遇到困难时能够保持信心,继续前行。每一次的讨论都让我对项目有了更深刻的理解,帮助我克服了许多技术难题。
我也要感谢参与用户测试的同学们。你们的反馈和建议为我们系统的优化提供了重要的参考,帮助我们更好地理解用户需求。正是因为有了你们的参与,我们才能够不断改进,提升系统的用户体验。感谢所有支持我的家人和朋友。你们的理解与鼓励让我在项目的紧张时刻始终能够保持积极的心态,成为我前进的动力。每当我遇到挑战时,想到你们的支持,我就能够重新振作,继续努力。最后,我要感谢所有在我职业发展过程中给予帮助的人。每一次的交流与分享都让我受益匪浅,拓宽了我的视野,让我在这条道路上走得更加坚定。
项目的完成不仅是我个人努力的结果,更是许多人共同支持与协作的成果。在此,我再次向所有关心和支持我的人表达衷心的感谢。希望未来我们能够继续携手,共同创造更多的价值和成就。
免费领取项目源码,请关注❤点赞收藏并私信博主,谢谢