自定义博客皮肤VIP专享

*博客头图:

格式为PNG、JPG,宽度*高度大于1920*100像素,不超过2MB,主视觉建议放在右侧,请参照线上博客头图

请上传大于1920*100像素的图片!

博客底图:

图片格式为PNG、JPG,不超过1MB,可上下左右平铺至整个背景

栏目图:

图片格式为PNG、JPG,图片宽度*高度为300*38像素,不超过0.5MB

主标题颜色:

RGB颜色,例如:#AFAFAF

Hover:

RGB颜色,例如:#AFAFAF

副标题颜色:

RGB颜色,例如:#AFAFAF

自定义博客皮肤

-+
  • 博客(113)
  • 资源 (1)
  • 收藏
  • 关注

原创 electron-vue框架的替代开源框架electron-vue-new

本框架作为弃用 electron-vue 框架的最新替代品,electron-vue弃用原因:框架作者长时间没更新,一些东西已经老旧,项目工程结构也不一样,使用起来问题很多故此,本人自行使用当前最新版本electron,结合vue2独立搭建的electron桌面版框架使用electron v28.2.7+vue2+cli4 构建的electron桌面版项目模板使用的node版本为v18.19.0,项目中自带vue-Tools功能。

2024-03-27 17:30:59 1746 2

原创 从购买云服务器开始到成功部署网站并且可以正常外网访问整个体系流程(从0到1的过程)

安装需要用到的东西,比如nginx,git等等,具体根据自己搭建需求进行扩充即可,这里就只说nginx和git的前期安装,因为目前我这里只用到这两个,后台一些相关的暂时没用到,基本都一样,有需要者自行查阅资料即可。这个配置项是用来控制是否允许使用密码登录,no表示关闭,但前提是第三步中没有任何问题,不然可能会ssh登录不成功,当然了,如果不成功,则在网页端,进行VNC登录进去,先把。登录成功后,添加新用户,以后使用此用户进行操作,避免root登录,具体如何添加新用户,

2022-11-21 02:41:33 2610

原创 electron在线升级更新的两种方式(整体更新和部分更新)及我是如何实现electron在线升级热更新功能的?(企业级项目已上线)

这篇主要以讲解部分资源在线热更新的实现为核心,electron自带的整体更新的实现较简单,简单说一下即可,如有疑问点的可以自行查阅相关资料或在下面留言给我即可一.electron的在线升级更新方式都有哪些?1. electron自带的整体更新方式这种方式为electron官方的升级更新方式,主要是通过主进程中的autoUpdater模块进行检测升级更新的,此方式也是大家常见的大多数electron应用程序的更新方式。不过,此方式有一个瑕疵就是,每次更新都是整体更新软件,安装包资源比较大,下载安装.

2022-03-24 15:48:00 8799 2

原创 electron-vue通过修改配置来打包win32位和win64位不同位系统的安装包(亲测有效~)

项目package.json中:"win": { "icon": "icons/icon.png", "target": [ "nsis" ]},修改为:"win": { "icon": "icons/icon.ico", "target": [ { "target": "nsis", "arch": [ // 这个意思是打出来32 bit + 64 bit的包。这样打包出来的安装包体积比较大,建议直接打32的安装包。 "

2022-03-18 14:53:58 5762 5

原创 在electron-vue项目中使用websocket和vue中的provide及inject实现在线离线状态的检测

实现思路:先通过在APP.vue根组件中去全局创建websocket连接到服务器,通过服务器推送的那内容来区分在线或离线,拿到内容并判断出状态后,再通过provide和inject通信方式将状态值传送到需要显示在线或离线状态的页面组件中并显示即可。官方文档:provide / inject引用提示:provide 和 inject 绑定并不是可响应的。这是刻意为之的。然而,如果你传入了一个可监听的对象,那么其对象的 property 还是可响应的。核心代码:APP.vue根组件://APP.

2022-03-09 18:23:11 3805

原创 小程序自定义导航栏设置背景图片并在正确位置显示标题

问题:自定义导航栏设置背景显示图片可以,但要正确显示标题文字的位置方案:获取不同设备对应的状态栏高度,进行计算即可正确显示到对应的位置代码:节点代码:<view class="headBg"> <image src="/static/makeMoney/makeMoneyHead.png" class="makeMoneyBgImg" mode="scaleToFill"></image> <view class="title_block" :sty

2021-07-20 18:10:11 2357

原创 vue后台管理系统在同一浏览器登录不同权限角色cookie被覆盖刷新页面问题(简单有效!!!)

在同一浏览器,登录同一个系统,打开两个标签页,登录不同角色权限的账号,会出现先登录的cookie会被后来登录的cookie给覆盖掉。从而导致,原来打开的页面就会带着新的token信息去请求后台,但页面显示的还是之前权限角色范围内的信息,这样是有问题的,按道理,原来的页面应该变成后面登录角色的权限范围内应该展示的页面及内容。 cookie刷新问题

2020-09-28 19:36:17 3924

原创 vue前端刷新token实现(亲测有效)

实现思路这里用的请求框架是axios,所以我在这里主要是在请求拦截器里实现token刷新逻辑处理的。先大概说一下整个思路:我们这里是在token即将过期的时候进行token刷新,而不是已经过期了才去刷新,这里即将过期的时间设置的是10分钟(这里有一个特别的点,就是我这里和后台协商,如果过期了20分钟内也让刷新token,超过过期20分钟,则判断为已过期,退出登录。所以这里请根据自身需求进行修改即可),这个时间在下面代码判断中可以根据自己项目情况自行调整。一般一个页面同时会有很多个请求,所以我们需要建一

2020-09-27 14:32:04 11529 11

原创 利用echarts中的map地图中的中国地图,并使中国地图显示效果为轮廓显示到市级级别效果(真实项目中亲测有效~)

echarts中map使用中国地图显示级别到市级级别轮廓地图显示

2020-06-16 17:34:06 8677 41

原创 云服务器上拉取github代码报错 Permission denied (publickey)解决方案(亲测!100%解决!!!)

首先说一下网上的各种解决方案,如下:第一种: 说让在本地生成新的公钥,然后复制到github上的设置里的 SSH keys里保存即可。解释: 首先,这个说法没错,但是网上说的都是本地电脑用ssh方法拉不下来代码,用这个办法,并不是我们所说的问题。实际上我们本地不管用ssh方式还是https方式拉取代码,都可以成功拉取的。(前提是本地已经有生成的公钥私钥,并已经将本地的公钥配置到了github上...

2020-02-18 21:34:20 1668 2

原创 阿里云CentOS7环境下之修改服务器登陆(安全防护)

使用新添加的普通用户登录服务器,登录成功后运行以下命令:$ sudo vim /etc/ssh/sshd_config在打开的文件里找到如下配置项,修改成如下的样子:# The default is to check both .ssh/authorized_keys and .ssh/authorized_keys2# but this is overridden so install...

2020-01-01 22:32:51 591

原创 阿里云CentOS7环境下之利用ssh密钥实现本地免密登录

SSH密钥对概述阿里云SSH密钥对是一种安全便捷的登录认证方式,由公钥和私钥组成,仅支持Linux实例。SSH密钥对介绍SSH密钥对通过加密算法生成一对密钥,默认采用RSA 2048位的加密方式。要使用SSH密钥对登录Linux实例,您必须先创建一个密钥对,并在创建实例时指定密钥对或者创建实例后绑定密钥对,然后使用私钥连接实例。成功创建SSH密钥对后:阿里云会保存SSH密钥对的...

2020-01-01 21:35:50 1969

原创 阿里云CentOS7环境下之添加新用户并授权root权限

说明#: 表示root用户操作$: 表示普通用户操作USERNAME: 表示创建的普通用户名创建用户# adduser USERNAME# passwd USERNAME上面两个命令即可创建一个新的用户,并为新创建的这个用户设置一个较强的密码。为何要给新创建的用户授权?因为个人用户的权限只可以在本home下有完整权限,如果要操作其他目录,则需要sudo来提升权限...

2020-01-01 18:57:01 2067 4

原创 electron项目中实现视频下载保存到本地

electron下载视频保存到本地,dialog.showOpenDialog,app.getPath

2024-07-18 10:22:33 931

原创 vue脚手架创建项目失败,报错淘宝镜像地址证书过期问题解决

使用vue-cli脚手架创建vue新项目时,控制台报错,创建失败。最终发现,本地有一个.vuerc文件,里面有个配置项。,这个的值改为false即可。

2024-03-09 17:59:22 1790 3

原创 移动端原生实现列表列固定横向滚动功能

在移动端开发中,会用到列表作为信息展示方式,一般希望上下滚动时,可以固定表头,左右滚动时,可以固定最左列。是列排序功能,与此文章无关,实现代码未贴出,除此之外,其他未贴出的代码均与此文章所讲功能无关,忽略即可。2、表头数组与列表数据数组之间互相联系,表头属性可以控制列表列排序、列表宽度、是否为固定列等;3、四个dom之间增加联动,使用@scroll、scrollLeft、scrollTop;3、左右滚动时,可以固定左边一列或多列可以固定显示;2、上下滚动时,可以固定表头在最顶端显示;

2023-12-11 17:07:00 1020

原创 移动端Vant中的Calendar日历增加显示农历(节日、节气)功能

内部使用原生calendar.js, 中国农历(阴阳历)和西元阳历即公历互转JavaScript库,具体实现感兴趣的可自行查看其实现源码。使用 vue-jlunar-datepicker 依赖插件实现即可,具体样式可以自己根据需求进行修改处理。使用 js-calendar-converter 库实现。在main.js文件中引入。

2023-12-11 16:04:48 2416 2

原创 vue实现大转盘抽奖

本案例为在小程序中实现的转盘抽奖,其他手机端项目思路类似。注意: 转盘上的东西是由后台web项目里的配置页进行配置的,可以配置每个位置的奖品,中奖概率等。此文章只讲了抽奖转盘的实现,配置可根据真实需求进行开发即可,这里不作叙述。真实上线的时候,只需要将其中的转盘奖品信息,中奖位置索引,中奖次数,活动说明,中奖记录改成后台接口调用即可,此处仅在代码里模拟数据。效果图如下:代码如下:上面所用到的图片资源文件截图(并非真实图片文件大小,真实需要可自行让UI设计制作即可):

2023-08-08 17:40:10 3567 11

原创 大数据可视化页面适配解决方案(实用有效)

大屏适配解决方案。项目中public文件夹里的入口文件。混入方式仅在大屏页面引入使用即可。里直接引入适配代码文件即可。autoResize.js代码。

2023-03-27 16:04:07 1133 4

原创 vue2初始化代码快捷生成自定义配置

2.如下图示配置文件,如没有,则新建即可。4.使用时,输入vue,回车即可。1.找到如下图所示位置点击。5.快捷生成结果示意图。3.配置代码如下所示。

2023-02-21 12:36:09 516

原创 防抖与节流

规定在一个单位时间内只能触发一次函数,如果在单位时间内触发多次,只执行一次。比如两秒内的点击事件,无论点多少次,两秒内只执行一次。一个搜索输入框, 用户不停的进行输入(这个时候就是抖动的过程), 等用户输入停止之后,再触发搜索。当事件被触发 n 秒后再执行回调,如果在 n 秒内又被触发,则重新计时。下拉加载更多(无限滚动)事件、浏览器的resize,scroll事件等等。频繁触发按钮点击事件、input框搜索等等。

2023-02-15 16:32:09 232

原创 vue配置文件中的 publicPath和路由里的配置参数base的作用及区别

一个针对的是项目部署的路径问题,一个针对的是页面路由url的路径问题,缺一不可。基础路由路径,会导致整个路由路径不对,所以,这里配置完后,每次重新登录或刷新页面都不会出现找不到页面的问题,刷新也不会出现url不对的问题。路径,如果是在history路由模式下,一般需要在服务器配置项目页面访问路径,否则刷新页面会出现404,找不到路径页面。这里面的base参数,在hash模式下,一般不需要配置,默认跟路由,如果在history模式下,由于项目配置了。,项目这里则需要与服务器上配置的项目路径保持一致,故。

2023-01-12 19:40:27 4854 4

原创 并发请求的实现(实际当中常用)

现在有一组请求,想让其依次每次执行一定的请求数量并发请求,直到请求到最后一个请求,直至完成所有请求,而且要求请求返回的结果顺序和请求时的顺序保持一致。

2022-12-16 11:03:49 573

原创 vue实现企业微信扫码登录后台管理系统

vue实现企业微信扫码登录后台管理系统。 1. 在登录页面构建内嵌式登录二维码(这种方式好处:无需跳转到企业微信域下登录后再返回,提升企业微信登录的流畅性与成功率) 2. 扫二维码之后,微信那边会跳转到redirect_uri你重定向的地址,后面会拼接code参数,一般重定向地址都是本页面(这里指的是是登录页面) 3. 在本页面获取url后面拼接的code,用code去请求后台接口 4. 后台接口服务那边用access_token和code去获取用户的企业微信号 5. 通过企业微信号查找数据库

2022-12-09 18:33:13 5042 12

原创 electron-vue中报错 Cannot use import statement outside a module解决方案(亲测有效!!!)

错误: Cannot use import statement outside a module(不能在模块之外使用导入语句)。原因: 安装的某个依赖包里使用了import语法,因为我们打包输出的是commonjs规范,所以不识别import语法而导致报错。可以从 .electron-vue/webpack.renderer.config.js目录文件中看到如下一段代码:上面图示中代码就可以看出打包输出的目标文件为commonjs规范,对es2015规范中import语法不识别。解决方案: 使用webpac

2022-12-07 16:35:34 11252

原创 elementUI el-upload组件直接上传到七牛云(亲测可用)

【代码】elementUI el-upload组件直接上传到七牛云(亲测可用)

2022-09-08 14:25:31 1849 2

原创 小程序页面栈10层限制问题解决方案处理(上线项目亲测实用)

问题:小程序页面跳转场景中,如果多次反复跳转业务场景下,会出现页面点击卡住无效的问题。原因:页面栈里已经达到了10层解决方案:使用到getCurrentPages()函数用于获取当前页面栈的实例,以数组形式按栈的顺序给出,第一个元素为首页,最后一个元素为当前页面。然后判断要跳转的页面是否存在于页面栈中,如果存在,则使用uni.navigateBack({ delta: 2 });进行跳转即可(这里的2只是示例数字,具体根据自己判断情况计算而得)。项目中使用实例:backPointsMall(

2022-05-10 17:32:32 3162

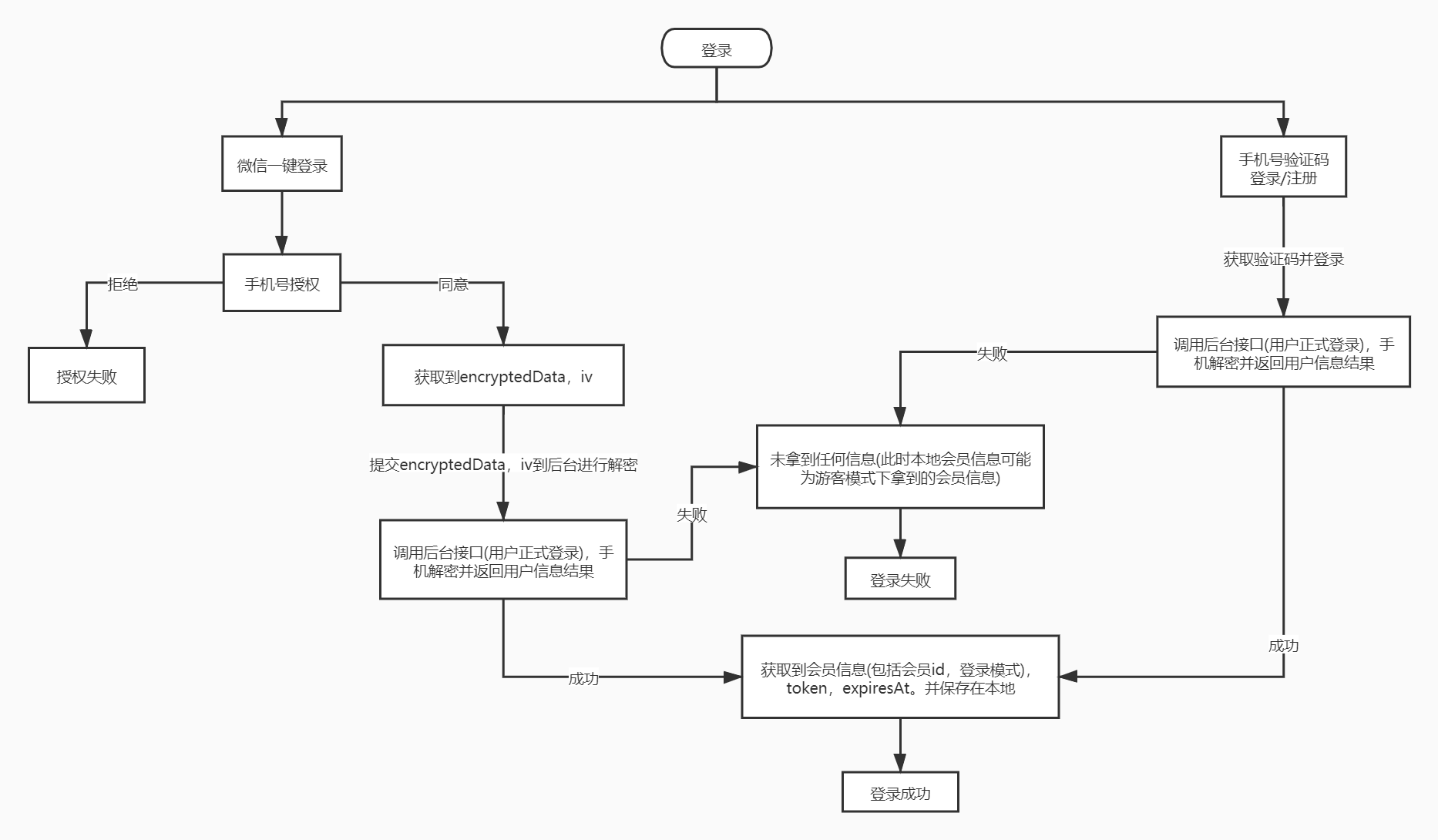
原创 小程序登录到初始进入小程序业务逻辑流程图解

一.登录注册二.初始进入小程序注意:初始进入小程序部分细节逻辑步骤可能需要结合自己的具体项目稍微改动,基本上整体逻辑流程类似。

2021-11-11 18:16:04 1371

原创 uni-app小程序分享自定义全局设置,分享朋友,分享朋友圈(亲测有效!!!)

在common下新建share.js文件:export default { data() { return { share: { title: '自定义标题', imageUrl: '../../static/share/share.png', //图片大小建议500*400 } } }, onShareAppMessage(res) { //发送给朋友 return { title: this.share.title, imageUrl: thi

2021-09-24 11:15:45 2714 11

原创 uni-app小程序优惠券镂空样式实现(完整代码!!!)

优惠券半圆镂空效果利用渐变实现,核心代码示例:background: radial-gradient(circle at left top, transparent 6px, #ffd7d7 0) top left / 50% 100% no-repeat, radial-gradient(circle at right top, transparent 6px, #ffd7d7 0) top right / 50% 100% no-repeat;效果图如下:完整代码如下:<temp

2021-08-03 18:28:26 3501 4

原创 在ios中,小程序自定义导航栏在页面滑动时会将自定义的导航栏一起拖动(已解决!!!)

问题:当前页面设置了"enablePullDownRefresh": false 禁止下拉刷新后,当前页面的自定义导航栏在android手机中没有问题, 但在ios手机中会出现页面滑动时会将自定义的导航栏一起拖动的问题。解决方案:在pages下当前页面配置项里加一行代码即可:"disableScroll": trueuni-app文档中:disableScroll微信小程序文档中:disableScroll...

2021-07-20 18:32:12 1387 4

原创 只允许输入非负整数,非负小数且最多保留两位小数正则规则

// 只允许输入非负整数,非负小数且最多保留两位小数 /^[1-9]+\d*(\.\d{1,2})?$|^(0|0\.\d{1,2})$/

2021-04-27 14:18:36 1130

原创 electron-vue中elementui在有数据情况下table表格显示空白问题(已解决!)

解决方案:在 .electron-vue目录下找到webpack.renderer.config.js文件,修改为下面一行代码:添加element-ui到白名单:let whiteListedModules = ['vue'] => let whiteListedModules = ['vue', 'element-ui']再重新运行项目,即可看到成功效果。...

2021-04-09 17:09:28 3219 2

原创 electron-vue中的路由跳转路径解析path.resolve结果与在浏览器中的web项目解析结果不一致问题解决办法!

在普通web项目中:console.log(this.basePath); // '/menuMg'console.log(routePath); // 'index'console.log(path.resolve(this.basePath, routePath)); // '/menuMg/index'在electron项目中:console.log(this.basePath); // '/menuMg'console.log(routePath); // 'index'

2021-04-09 16:30:29 2667 4

原创 electron-vue中加载render文件夹下的图片资源在开发环境下加载失败解决方案(亲测有效!!!)

原有的正常项目中的写法(在开发环境下加载会失败):<img :src="userInfo.companyLogo ? userInfo.companyLogo : '../../../assets/images/baseImg/companyLogo.png' " class="company-logo" />修改后的代码:<img :src="userInfo.companyLogo ? userInfo.companyLogo : img_companyLogo" class=

2021-04-09 12:03:12 1635 2

原创 阿里云CentOS7环境下之nginx重启及配置检查

进入nginx所在目录cd /etc如果要修改nginx配置文件nginx.confvim /etc/nginx/nginx.conf检查配置文件是否有问题#检查全部配置文件nginx -t#检查单个配置文件nginx -t -c /etc/nginx/nginx.confnginx配置重新加载及重启#重新加载systemctl reload nginx#重启systemctl restart nginx...

2021-03-31 15:54:41 1044 2

原创 electron v12.x.x版本报错process is not defined,Cannot read property ‘app‘ of undefined

Uncaught ReferenceError: process is not definedUncaught ReferenceError: require is not definedUncaught ReferenceError: module is not defined

2021-03-16 13:47:46 2602 2

原创 小程序登录流程图解

登录流程时序说明:调用 wx.login() 获取 临时登录凭证code ,并回传到开发者服务器。调用 auth.code2Session 接口,换取 用户唯一标识 OpenID 和 会话密钥 session_key。之后开发者服务器可以根据用户标识来生成自定义登录态,用于后续业务逻辑中前后端交互时识别用户身份。注意:会话密钥 session_key 是对用户数据进行 加密签名 的密钥。为了应用自身的数据安全,开发者服务器不应该把会话密钥下发到小程序,也不应该对外提供这个密钥。临时登录

2021-02-07 14:40:39 503 2

原创 elementUI表格数据动态生成(实用有效!!!)

直接上代码:// 第一种<el-table height="100%" :data="tableData"> <template v-for="(item, index) in tableHead"> <el-table-column align="center" :label="item.column_content" :key="index"> <template slot-scope="scope"> {{ s

2021-01-20 13:55:23 1438 2

原创 css自定义滚动条样式(修改原生滚动条样式)

可根据自己实际情况进行单独修改即可。代码如下:/* 整个滚动条 */.tableHeight .el-table--scrollable-y .el-table__body-wrapper::-webkit-scrollbar { width: 6px;}/* 滚动条轨道 */.tableHeight .el-table--scrollable-y .el-table__body-wrapper::-webkit-scrollbar-track { border-radi

2021-01-20 13:35:21 719

china-cities.json

城市地图数据

2021-08-17

空空如也

TA创建的收藏夹 TA关注的收藏夹

TA关注的人

提示
确定要删除当前文章?
取消 删除