摘 要
随着社会经济的快速发展和人们对生活质量要求的提升,家政服务行业逐渐成为日常生活中不可或缺的一部分。为了更好地满足不同用户的需求,提高服务的质量和效率,开发一个基于Vue.js和Express的家政服务管理系统显得尤为重要。本论文旨在设计与实现该系统,利用现代前端与后端技术优化家政服务的预约、管理和评价流程。系统包含三个主要角色:用户、服务人员和管理员。用户可以通过系统预约家政服务、查看服务资讯、管理个人账户以及对服务人员进行评价;服务人员可以接收并管理服务任务,查看用户反馈;管理员则负责系统的用户管理、服务信息管理、预约管理和新闻资讯发布等后台功能。系统前端使用Vue.js框架,后端则采用Express框架,保证了系统的高效性和稳定性。通过微服务架构设计,系统能够有效支持高并发访问,灵活扩展功能,提升用户体验。通过本系统的实现,家政服务行业的管理将更加智能化和高效化,推动行业的数字化转型,提升服务质量与客户满意度。
关键词:家政服务系统;express;MySQL;Node.js;
Abstract
With the rapid development of the social economy and the increasing demand for quality of life, the domestic service industry has gradually become an indispensable part of daily life. In order to better meet the needs of different users and improve the quality and efficiency of services, it is particularly important to develop a home service management system based on Vue.js and Express. The purpose of this paper is to design and implement a system that utilizes modern front-end and back-end technologies to optimize the appointment, management, and evaluation processes of household services. The system consists of three main roles: users, service personnel, and administrators. Users can book housekeeping services, view service information, manage personal accounts, and evaluate service personnel through the system; Service personnel can receive and manage service tasks, and view user feedback; Administrators are responsible for backend functions such as user management, service information management, appointment management, and news and information publishing in the system. The front-end of the system uses the Vue.js framework, while the back-end uses the Express framework, ensuring the efficiency and stability of the system. Through microservice architecture design, the system can effectively support high concurrency access, flexibly expand functions, and enhance user experience. Through the implementation of this system, the management of the home service industry will become more intelligent and efficient, promoting the digital transformation of the industry and improving service quality and customer satisfaction.
Keywords: Home service system; express; MySQL; Node.js;
目 录
1 前 言
1.1 研究背景
1.2 研究意义
1.3 国内外研究现状
1.3.1 国内研究现状
1.3.2 国外研究现状
1.4 论文结构与章节安排
2 关键技术
2.1 Node.JS开发语言
2.2 MySQL数据库
2.3 express开发框架
2.4 B/S模式
2.5 JavaScript脚本语言
3 系统分析
3.1 可行性分析
3.1.1 技术可行性
3.1.2 经济可行性
3.1.3 操作可行性
3.1.4 运行可行性
3.2 功能需求分析
3.3 系统性能分析
3.4 系统流程分析
3.4.1 程序操作流程
3.4.2 登录流程
3.4.3 注册流程
4 系统设计
4.1 总体设计
4.1.1 系统框架设计
4.1.2 功能模块设计
4.2 数据库设计
4.2.1 E-R图设计
4.2.1 数据库表设计
5 系统实现
5.1 系统环境分析
5.2 系统前台模块
5.2.1 用户登录界面
5.2.2 用户注册界面
5.2.3 前台首页界面
5.2.4 新闻资讯界面
5.2.6 个人中心界面
5.3 后台管理模块
5.3.1 后台首页界面
5.3.2 系统用户界面
5.3.3 家政服务管理界面
5.3.4 服务预约管理界面
5.3.5 评价反馈管理界面
5.3.6 系统管理界面
5.3.7 资源管理界面
6 系统测试
6.1 测试概述
6.2 测试用例
6.3 测试分析
7 结束语
参考文献
致 谢
1 前 言
1.1研究背景
随着社会经济的不断发展和城市化进程的加速,人民对家庭生活质量的要求不断提高。家政服务行业作为提高家庭生活质量的重要组成部分,逐渐受到大众的关注与重视。尤其是在现代快节奏的生活环境中,家政服务不仅解决了居民的日常琐事,还在提升家庭幸福感、减轻家庭负担方面发挥了重要作用。然而,传统的家政服务模式存在诸多问题,如信息不对称、服务质量参差不齐、管理效率低下等,难以满足日益增长的市场需求。因此,建设一个高效、便捷的家政服务平台,提升服务的管理水平和用户体验,已成为行业亟待解决的关键问题。
本研究通过设计与实现基于Vue.js和Express框架的家政服务系统,旨在为家政服务行业提供一种现代化、智能化的管理解决方案。该系统将实现用户、服务人员与管理员之间的高效互动,优化家政服务的预约、管理和评价流程,提高服务的透明度与质量,降低管理成本。系统的实现将推动家政服务行业向数字化、信息化方向发展,解决传统模式中存在的诸多问题,从而提高行业整体运营效率,满足用户日益增长的需求,促进家政服务行业的持续健康发展。同时,通过本研究所提出的技术方案和实践经验,也为其他行业的服务平台建设提供借鉴与参考。
国内家政服务行业近年来得到了迅速发展,然而仍存在许多管理和服务效率低下的问题。随着互联网技术的普及,越来越多的研究开始关注家政服务平台的建设与优化。部分国内研究致力于构建基于互联网的家政服务平台,通过信息化手段提高服务效率和质量。例如,一些研究提出了家政服务平台的在线预约系统,旨在通过电子化管理提升用户体验和服务效率。与此同时,许多研究着眼于家政服务的管理模式与运营策略,探讨如何通过互联网技术进行服务人员的管理、评价反馈的处理以及用户数据的优化应用。此外,也有部分研究关注家政行业中的标准化与规范化问题,提出通过平台化服务推动行业的标准化进程,提升整体服务水平。
在国外,家政服务行业的研究起步较早,尤其是在欧美和一些发达国家,家政服务平台的建设已相对成熟。国外的研究主要集中在如何通过互联网平台优化家政服务的管理流程、提升用户满意度及减少运营成本。许多国外平台已实现了线上预约、即时支付、评价反馈等一体化服务。研究还表明,家政服务平台的成功不仅仅依赖于技术的支持,还包括服务人员的培训与管理机制,以及如何平衡用户需求与服务质量。针对家政服务的运营管理,国外学者普遍关注如何利用系统化、智能化的手段实现高效的资源配置,提升用户体验。总体来看,国外家政服务领域的研究较为成熟,且已形成了较为完善的技术体系与运营模式。
总体来看,国内外对于家政服务系统的研究均围绕着提升服务效率、管理便捷性和用户体验展开,尤其是在互联网技术的支持下,许多研究提出了不同的解决方案。国内在技术创新和平台建设方面尚处于发展阶段,虽然已有不少成功的案例,但在系统化、标准化和行业规范化方面仍需进一步加强。相比之下,国外的家政服务平台较为成熟,研究多侧重于如何在已形成的技术框架下优化运营和提升服务质量。总体而言,国内外的研究为家政服务系统的设计和实现提供了宝贵的经验和理论支持,未来国内行业的发展将会借鉴国外成熟的技术与经验,逐步推动家政服务行业向更加智能化、信息化的方向发展。
1.4论文结构与章节安排
本文共分为七章,章节内容安排如下:
第一章:引言,主要介绍家政服务系统领域研究的背景和意义,概述研究的现状和系统特点。
第二章:关键技术,主要探讨和说明实现家政服务系统的关键技术。
第三章:系统分析,主要从家政服务系统的可行性、功能、性能等方面进行分析,为后续系统设计提供理论支持。
第四章:系统设计,主要对家政服务系统功能模块、数据库进行功能设计。
第五章:系统实现,主要介绍了家政服务系统各个用户的功能、系统界面的实现。
第六章:系统测试,主要对家政服务系统进行测试,验证功能完整性、稳定性和安全性,评估系统在实际运行中的性能表现。
第七章:结束语。总结全文研究内容,提出对家政服务系统领域未来发展的展望和建议,指出研究的不足和可优化之处,为相关领域的进一步探索提供参考。
2 关键技术
本家政服务系统采用Node.js作为开发语言[1],基于Express技术框架,实现后端逻辑处理,配合MySQL数据库进行数据存储和管理,确保系统数据的安全和高效访问[2];利用B/S架构,简化用户端部署和维护,实现高效数据交互;同时,前端部分使用JavaScript进行交互设计[3],提供一个用户友好、界面简洁的用户端交互界面。通过以上技术的结合,本家政服务系统实现了高效、便捷的管理功能,满足了不同用户的需求,为现代宠物寄存的信息化建设提供了重要的支持。
Node.js是一个开源的JavaScript运行环境,它能够在服务器端执行JavaScript代码。Node.js采用事件驱动和非阻塞I/O模型[4],使其在处理高并发时展现出优越的性能和吞吐量,特别适合构建网络应用。
MySQL是一种开源的关系型数据库管理系统,广泛应用于Web开发[5]。它使用结构化查询语言(SQL)来访问和管理数据。在项目中,MySQL主要用于存储各类系统信息和数据,并提供快速的信息数据检索和编辑功能,确保数据的一致性和完整性[6]。
Express是一个基于Node.js的快速、灵活且极简的Web框架[7],用于构建Web应用和API。它提供了一系列强大的特性,比如中间件支持、路由管理、请求处理等。通过Express,开发者能够快速构建出功能强大的Web应用并处理复杂的HTTP请求[8]。
B/S(Browser/Server)架构是一种现代的应用程序架构[9],将用户端的处理主要移至浏览器,从而简化客户端的部署和维护。在本系统中,用户通过浏览器访问服务管理平台,后端所有业务逻辑和数据管理均由服务器处理,形成高效的数据交互。
JavaScript是一种广泛使用的脚本语言,主要用于前端开发。它能够与HTML和CSS结合,实现动态网页效果和交互。在本项目中,JavaScript还用于与Express框架的后端API进行交互。
3 系统分析
3.1可行性分析
3.1.1技术可行性
从技术角度来看,Node使用Module模块去划分不同的功能,以简化应用的开发。而express作为一种简洁灵活、快速构建的Node.JS的Web应用框架,提供了一系列强大特性帮助创建各种 Web 应用和丰富的 HTTP 工具,可以快速地搭建一个完整功能的网站。同时,MySQL作为关系型数据库,能够支持平台数据的存储与管理,保障系统的稳定性和高效性。因此,本系统具有技术可行性。
从经济角度来看,基于express搭建家政服务系统的投入成本相对较低,因为express本身是一个免费、开源的框架,可以节省开发成本。同时,使用MySQL作为数据库也具有成本效益高的优势。因此,本系统具有经济可行性。
从操作角度来看,express的简洁性和高度集成的特点使得系统的部署和运行相对简单,容易维护和管理的同时,能够提供一个界面直观友好和操作简单高效的系统,能满足用户的各项要求,方便用户快速上手使用。因此,本系统具有操作可行性。
从运行角度来看,正因为本系统是在服务器的基础上开发的,系统开发成功以后,用户无需导航指导便可自己上手进行操作。系统一经开发测试后,在计算机移动客户端能上网的情况下,只需在浏览器里完成所有可用操作,也无需配置复杂的使用和运行环境,只需一个网址便可进入系统。因此,本系统具有运行可行性。
综合来看,基于express的家政服务系统的设计与实现在经济、技术、操作、运行等方面都具有较高的可行性,能够为用户提供便捷的服务,促进共建共享的理念。
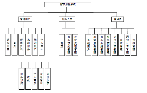
本家政服务系统采用前后端分离的设计,针对用户需求进行分析,可以划分为三个主要用户角色:普通用户和管理员及服务人员。以下是对每个角色的功能需求的详细描述。
前台用户端普通用户角色用例如下图所示。

图3.1普通用户用例图
系统前台普通用户具体功能说明如下所示。
- 注册登录:提供用户注册和登录功能,确保用户可以创建和访问自己的账户,以便使用网站功能,参与网站活动。
- 首页:首页展示了平台的主要功能模块和最新活动,用户可以通过首页快速浏览各类家政服务、热门推荐以及平台公告,帮助用户便捷地进入所需功能区,提升用户体验和操作便捷性。
- 通知公告:通知公告功能提供平台最新通知、活动信息、政策更新等内容,用户可以查看重要公告或最新资讯,确保用户及时获取有关平台运营、优惠活动和其他关键信息。
- 新闻资讯:新闻资讯功能提供与家政行业相关的新闻、行业动态、政策解读等内容,帮助用户了解行业发展趋势、市场热点及平台的新闻事件,增强平台的内容丰富性与用户粘性。
- 家政服务:家政服务功能展示了平台提供的各种家政服务种类,用户可以根据需求选择不同类别的服务(如清洁、保姆、月嫂等),查看服务详细信息、价格和服务人员资料,进行预约或咨询。
- 我的账户:我的账户功能允许用户查看和管理个人信息、账户设置、密码修改等内容,提供便捷的账户管理体验,并保证用户信息的安全性与隐私保护。
- 个人中心:个人中心作为用户的私人空间,提供了用户的个人首页、服务预约记录、评价与反馈管理等功能,帮助用户查看历史服务、管理预约内容、查看评价及提供反馈,提升用户的个性化管理体验。
后台管理端角色用例如下图所示。
、
图3.2管理员用例图
系统后台管理管理员具体功能说明如下所示。
- 后台首页:后台首页为服务人员和管理员提供了系统的概览,展示了平台的关键数据、任务提醒、活动通知等信息,帮助用户快速了解平台当前的运营状况,并提供便捷的入口进入各项管理功能。
- 服务预约管理:服务人员和管理员都可以通过服务预约管理查看和处理用户的预约请求,服务人员负责确认并安排具体服务,管理员则可审查预约情况,确保服务流程的顺畅和及时。
- 评价反馈管理:服务人员可以查看自己收到的用户评价与反馈,并根据反馈改进服务质量;管理员则可对所有服务人员的评价进行管理,确保平台的服务质量得到有效监督和提升。
- 系统用户管理:管理员可以管理平台上的所有用户信息,包括注册用户、服务人员和管理员的账户信息,进行权限分配、账户激活、禁用等操作,确保平台的用户数据安全和权限控制合理。
- 家政服务管理:管理员可以通过家政服务管理模块添加、编辑或删除平台上的家政服务项目,更新服务内容、价格及其他信息,确保平台服务种类的完整性和时效性。
- 服务分类管理:管理员负责对不同家政服务进行分类管理,确保用户能够根据自己的需求快速找到相应的服务类型,同时便于平台后续的服务优化和调整。
- 系统管理(轮播图管理):管理员可以通过系统管理模块管理平台首页的轮播图,及时更新展示内容,提升平台的广告效果和用户体验,确保网站视觉呈现的及时性和吸引力。
- 通知公告管理:管理员可发布平台的各类通知、活动公告等信息,通过通知公告管理模块向用户传达最新的服务动态、优惠活动和平台政策更新,确保信息及时传达给用户。
- 资源管理(新闻资讯、资讯分类):管理员通过资源管理模块管理新闻资讯和资讯分类,确保平台内容的丰富性与时效性,帮助用户了解行业动态,同时提升平台的内容价值和吸引力。
性能需求分析是系统设计的重要组成部分,其目标是确保系统在各种负载条件下的高效、稳定和可靠。对于家政服务系统的设计与实现,下面是系统性能分析表:
图3.3性能需求表
|
项目 |
内容 |
|
响应时间 |
系统对用户请求的响应时间需在500ms以内 |
|
并发用户数 |
系统需要支持多个并发用户同时访问 |
|
吞吐量 |
系统每秒需要处理大量请求 |
|
可用性 |
系统需要保证一定的可用性 |
|
数据安全 |
用户敏感数据需要加密存储,并支持数据库备份和恢复 |
|
数据一致性 |
系统中的数据操作需保证ACID特性,确保数据一致性 |
|
扩展性 |
系统需要支持水平扩展,能够方便地增加服务器节点以应对高请求量 |
|
可维护性 |
系统代码需要清晰易懂、结构良好,方便团队成员维护和修改 |
|
日志记录 |
系统需要记录用户操作日志、异常日志以及系统运行日志 |
|
监控报警 |
系统需要实时监控运行状态,当系统异常时能够及时发送警报通知相关人员 |
|
缓存设置 |
针对频繁使用的数据,系统需要进行合适的缓存 |
用户访问平台网站,可以选择进行注册或登录操作。注册成功后,用户可以使用注册的账号登录平台。登录后的用户可以进入系统功能界面,使用自己权限内的功能操作。程序操作流程图如下图所示。

图3.4程序操作流程图
用户访问平台的网站,进入登录页面页面,入其用户名和密码,后端服务接收登录请求,验证用户提供的用户名和密码是否匹配数据库中存储的信息,验证通过即可登录成功。登录流程图如下图所示。

图3.5登录流程图
未有账号的用户可进入注册界面进行注册操作,填写注册表格,包括用户名、密码、电子邮件等必要信息。后台系统验证并保存用户提交的信息。分配唯一用户标识符。注册成功后,用户可以使用账号密码进行登录。用户注册流程图如下图所示。

图3.6注册流程图
4 系统设计
B/S架构,即浏览器/服务器架构,是一种基于Web的分布式计算范式。在此架构中,应用程序的逻辑被巧妙地区分为客户端和服务器两部分。具体而言,客户端借助广泛使用的浏览器界面,进行应用访问与操作;而服务器端则肩负起业务逻辑处理、数据存储及管理的核心职责。值得一提的是,客户端无需安装特定的软件,用户仅需通过浏览器输入相应的URL地址,即可轻松访问应用程序,这一特性极大地提升了用户的使用便捷性和系统的维护效率。服务器端通常采用高性能的计算机和数据库系统,能够处理大量并发请求和复杂的业务逻辑。B/S架构的优势在于其跨平台性和易于维护性,开发者可以通过更新服务器端的代码来实现整个系统的升级和维护,而无需逐一更新客户端。

图4.1系统架构图
功能模块设计是系统开发过程中的重要阶段,它旨在将系统划分为不同的模块,每个模块负责完成特定的功能或任务。家政服务系统由多个功能模块组成,每个模块下又包含具体的功能操作。根据前文功能需求分析,可以得出功能模块图如下图所示。

图4.2系统功能模块图
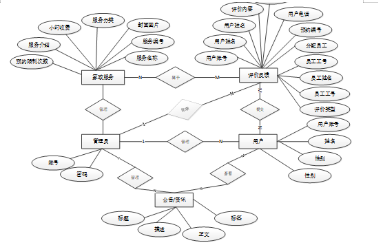
E-R图有助于理清系统中的数据结构和关系,为后续的数据库表结构设计提供指导。在进行数据库设计之前,首先需要先绘制实体-关系(E-R)图。E-R图将帮助我们理清业务中的实体(Entity)及它们之间的关系(Relationship),从而为后续的数据库表设计提供基础。根据前文可以得出本家政服务系统拥有多个实体,在此列举主要实体,各个实体之间联系总E-R图如下图所示。

图4.3系统总E-R图
在E-R图确定后,接下来可以根据实体和关系的属性设计数据库表结构。在E-R图明确了实体和它们之间的关系后,接下来可以开始设计数据库表结构。每个实体对应一个数据库表,每个属性对应表中的字段。如下列表格所示,在此列举主要数据表。
表 4-1-access_token(登陆访问时长)
|
编号 |
字段名 |
类型 |
长度 |
是否非空 |
是否主键 |
注释 |
|
1 |
token_id |
int |
是 |
是 |
临时访问牌ID | |
|
2 |
token |
varchar |
64 |
否 |
否 |
临时访问牌 |
|
3 |
info |
text |
65535 |
否 |
否 |
信息 |
|
4 |
maxage |
int |
是 |
否 |
最大寿命:默认2小时 | |
|
5 |
create_time |
timestamp |
是 |
否 |
创建时间 | |
|
6 |
update_time |
timestamp |
是 |
否 |
更新时间 | |
|
7 |
user_id |
int |
是 |
否 |
用户编号 |
表 4-2-article(文章)
|
编号 |
字段名 |
类型 |
长度 |
是否非空 |
是否主键 |
注释 |
|
1 |
article_id |
mediumint |
是 |
是 |
文章id | |
|
2 |
title |
varchar |
125 |
是 |
是 |
标题 |
|
3 |
type |
varchar |
64 |
是 |
否 |
文章分类 |
|
4 |
hits |
int |
是 |
否 |
点击数 | |
|
5 |
praise_len |
int |
是 |
否 |
点赞数 | |
|
6 |
create_time |
timestamp |
是 |
否 |
创建时间 | |
|
7 |
update_time |
timestamp |
是 |
否 |
更新时间 | |
|
8 |
source |
varchar |
255 |
否 |
否 |
来源 |
|
9 |
url |
varchar |
255 |
否 |
否 |
来源地址 |
|
10 |
tag |
varchar |
255 |
否 |
否 |
标签 |
|
11 |
content |
longtext |
4294967295 |
否 |
否 |
正文 |
|
12 |
img |
varchar |
255 |
否 |
否 |
封面图 |
|
13 |
description |
text |
65535 |
否 |
否 |
文章描述 |
表 4-3-article_type(文章分类)
|
编号 |
字段名 |
类型 |
长度 |
是否非空 |
是否主键 |
注释 |
|
1 |
type_id |
smallint |
是 |
是 |
分类ID | |
|
2 |
display |
smallint |
是 |
否 |
显示顺序 | |
|
3 |
name |
varchar |
16 |
是 |
否 |
分类名称 |
|
4 |
father_id |
smallint |
是 |
否 |
上级分类ID | |
|
5 |
description |
varchar |
255 |
否 |
否 |
描述 |
|
6 |
icon |
text |
65535 |
否 |
否 |
分类图标 |
|
7 |
url |
varchar |
255 |
否 |
否 |
外链地址 |
|
8 |
create_time |
timestamp |
是 |
否 |
创建时间 | |
|
9 |
update_time |
timestamp |
是 |
否 |
更新时间 |
表 4-4-auth(用户权限管理)
|
编号 |
字段名 |
类型 |
长度 |
是否非空 |
是否主键 |
注释 |
|
1 |
auth_id |
int |
是 |
是 |
授权ID | |
|
2 |
user_group |
varchar |
64 |
否 |
否 |
用户组 |
|
3 |
mod_name |
varchar |
64 |
否 |
否 |
模块名 |
|
4 |
table_name |
varchar |
64 |
否 |
否 |
表名 |
|
5 |
page_title |
varchar |
255 |
否 |
否 |
页面标题 |
|
6 |
path |
varchar |
255 |
否 |
否 |
路由路径 |
|
7 |
parent |
varchar |
64 |
否 |
否 |
父级菜单 |
|
8 |
parent_sort |
int |
是 |
否 |
父级菜单排序 | |
|
9 |
position |
varchar |
32 |
否 |
否 |
位置 |
|
10 |
mode |
varchar |
32 |
是 |
否 |
跳转方式 |
|
11 |
add |
tinyint |
是 |
否 |
是否可增加 | |
|
12 |
del |
tinyint |
是 |
否 |
是否可删除 | |
|
13 |
set |
tinyint |
是 |
否 |
是否可修改 | |
|
14 |
get |
tinyint |
是 |
否 |
是否可查看 | |
|
15 |
field_add |
text |
65535 |
否 |
否 |
添加字段 |
|
16 |
field_set |
text |
65535 |
否 |
否 |
修改字段 |
|
17 |
field_get |
text |
65535 |
否 |
否 |
查询字段 |
|
18 |
table_nav_name |
varchar |
500 |
否 |
否 |
跨表导航名称 |
|
19 |
table_nav |
varchar |
500 |
否 |
否 |
跨表导航 |
|
20 |
option |
text |
65535 |
否 |
否 |
配置 |
|
21 |
create_time |
timestamp |
是 |
否 |
创建时间 | |
|
22 |
update_time |
timestamp |
是 |
否 |
更新时间 |
表 4-5-code_token(验证码)
|
编号 |
字段名 |
类型 |
长度 |
是否非空 |
是否主键 |
注释 |
|
1 |
code_token_id |
int |
是 |
是 |
验证码ID | |
|
2 |
token |
varchar |
255 |
否 |
否 |
令牌 |
|
3 |
code |
varchar |
255 |
否 |
否 |
验证码 |
|
4 |
expire_time |
timestamp |
是 |
否 |
失效时间 | |
|
5 |
create_time |
timestamp |
是 |
否 |
创建时间 | |
|
6 |
update_time |
timestamp |
是 |
否 |
更新时间 |
表 4-6-collect(收藏)
|
编号 |
字段名 |
类型 |
长度 |
是否非空 |
是否主键 |
注释 |
|
1 |
collect_id |
int |
是 |
是 |
收藏ID | |
|
2 |
user_id |
int |
是 |
是 |
收藏人ID | |
|
3 |
source_table |
varchar |
255 |
否 |
否 |
来源表 |
|
4 |
source_field |
varchar |
255 |
否 |
否 |
来源字段 |
|
5 |
source_id |
int |
是 |
否 |
来源ID | |
|
6 |
title |
varchar |
255 |
否 |
否 |
标题 |
|
7 |
img |
varchar |
255 |
否 |
否 |
封面 |
|
8 |
create_time |
timestamp |
是 |
否 |
创建时间 | |
|
9 |
update_time |
timestamp |
是 |
否 |
更新时间 |
表 4-7-comment(评论)
|
编号 |
字段名 |
类型 |
长度 |
是否非空 |
是否主键 |
注释 |
|
1 |
comment_id |
int |
是 |
是 |
评论ID | |
|
2 |
user_id |
int |
是 |
是 |
评论人ID | |
|
3 |
reply_to_id |
int |
是 |
否 |
回复评论ID | |
|
4 |
content |
longtext |
4294967295 |
否 |
否 |
内容 |
|
5 |
nickname |
varchar |
255 |
否 |
否 |
昵称 |
|
6 |
avatar |
varchar |
255 |
否 |
否 |
头像地址 |
|
7 |
create_time |
timestamp |
是 |
否 |
创建时间 | |
|
8 |
update_time |
timestamp |
是 |
否 |
更新时间 | |
|
9 |
source_table |
varchar |
255 |
否 |
否 |
来源表 |
|
10 |
source_field |
varchar |
255 |
否 |
否 |
来源字段 |
|
11 |
source_id |
int |
是 |
否 |
来源ID |
表 4-8-evaluation_feedback(评价反馈)
|
编号 |
字段名 |
类型 |
长度 |
是否非空 |
是否主键 |
注释 |
|
1 |
evaluation_feedback_id |
int |
是 |
是 |
评价反馈ID | |
|
2 |
user_account |
int |
否 |
否 |
用户账号 | |
|
3 |
user_name |
varchar |
64 |
否 |
否 |
用户姓名 |
|
4 |
user_phone_number |
varchar |
64 |
否 |
否 |
用户电话 |
|
5 |
appointment_number |
varchar |
64 |
否 |
否 |
预约编号 |
|
6 |
assign_employees |
int |
否 |
否 |
分配员工 | |
|
7 |
employee_name |
varchar |
64 |
否 |
否 |
员工姓名 |
|
8 |
employee_work_number |
varchar |
64 |
否 |
否 |
员工工号 |
|
9 |
evaluation_type |
varchar |
64 |
否 |
否 |
评价类型 |
|
10 |
evaluation_time |
datetime |
否 |
否 |
评价时间 | |
|
11 |
evaluation_content |
text |
65535 |
否 |
否 |
评价内容 |
|
12 |
create_time |
datetime |
是 |
否 |
创建时间 | |
|
13 |
update_time |
timestamp |
是 |
否 |
更新时间 | |
|
14 |
source_table |
varchar |
255 |
否 |
否 |
来源表 |
|
15 |
source_id |
int |
否 |
否 |
来源ID | |
|
16 |
source_user_id |
int |
否 |
否 |
来源用户 |
表 4-9-hits(用户点击)
|
编号 |
字段名 |
类型 |
长度 |
是否非空 |
是否主键 |
注释 |
|
1 |
hits_id |
int |
是 |
是 |
点赞ID | |
|
2 |
user_id |
int |
是 |
否 |
点赞人 | |
|
3 |
create_time |
timestamp |
是 |
否 |
创建时间 | |
|
4 |
update_time |
timestamp |
是 |
否 |
更新时间 | |
|
5 |
source_table |
varchar |
255 |
否 |
否 |
来源表 |
|
6 |
source_field |
varchar |
255 |
否 |
否 |
来源字段 |
|
7 |
source_id |
int |
是 |
否 |
来源ID |
表 4-10-housekeeping_service(家政服务)
|
编号 |
字段名 |
类型 |
长度 |
是否非空 |
是否主键 |
注释 |
|
1 |
housekeeping_service_id |
int |
是 |
是 |
家政服务ID | |
|
2 |
service_name |
varchar |
64 |
否 |
否 |
服务名称 |
|
3 |
service_number |
varchar |
64 |
否 |
否 |
服务编号 |
|
4 |
cover_image |
varchar |
255 |
否 |
否 |
封面图片 |
|
5 |
service_classification |
varchar |
64 |
否 |
否 |
服务分类 |
|
6 |
hourly_charge |
double |
否 |
否 |
小时收费 | |
|
7 |
service_introduction |
longtext |
4294967295 |
否 |
否 |
服务介绍 |
|
8 |
hits |
int |
是 |
否 |
点击数 | |
|
9 |
praise_len |
int |
是 |
否 |
点赞数 | |
|
10 |
collect_len |
int |
是 |
否 |
收藏数 | |
|
11 |
comment_len |
int |
是 |
否 |
评论数 | |
|
12 |
service_reservation_limit_times |
int |
是 |
否 |
预约限制次数 | |
|
13 |
create_time |
datetime |
是 |
否 |
创建时间 | |
|
14 |
update_time |
timestamp |
是 |
否 |
更新时间 |
表 4-11-notice(公告)
|
编号 |
字段名 |
类型 |
长度 |
是否非空 |
是否主键 |
注释 |
|
1 |
notice_id |
mediumint |
是 |
是 |
公告ID | |
|
2 |
title |
varchar |
125 |
是 |
否 |
标题 |
|
3 |
content |
longtext |
4294967295 |
否 |
否 |
正文 |
|
4 |
create_time |
timestamp |
是 |
否 |
创建时间 | |
|
5 |
update_time |
timestamp |
是 |
否 |
更新时间 |
表 4-12-praise(点赞)
|
编号 |
字段名 |
类型 |
长度 |
是否非空 |
是否主键 |
注释 |
|
1 |
praise_id |
int |
是 |
是 |
点赞ID | |
|
2 |
user_id |
int |
是 |
是 |
点赞人 | |
|
3 |
create_time |
timestamp |
是 |
否 |
创建时间 | |
|
4 |
update_time |
timestamp |
是 |
否 |
更新时间 | |
|
5 |
source_table |
varchar |
255 |
否 |
否 |
来源表 |
|
6 |
source_field |
varchar |
255 |
否 |
否 |
来源字段 |
|
7 |
source_id |
int |
是 |
否 |
来源ID | |
|
8 |
status |
tinyint |
是 |
否 |
点赞状态:1为点赞,0已取消 |
表 4-13-registered_user(注册用户)
|
编号 |
字段名 |
类型 |
长度 |
是否非空 |
是否主键 |
注释 |
|
1 |
registered_user_id |
int |
是 |
是 |
注册用户ID | |
|
2 |
user_name |
varchar |
64 |
否 |
否 |
用户姓名 |
|
3 |
user_phone_number |
varchar |
64 |
否 |
否 |
用户电话 |
|
4 |
user_gender |
varchar |
64 |
否 |
否 |
用户性别 |
|
5 |
examine_state |
varchar |
16 |
是 |
否 |
审核状态 |
|
6 |
user_id |
int |
是 |
否 |
用户ID | |
|
7 |
create_time |
datetime |
是 |
否 |
创建时间 | |
|
8 |
update_time |
timestamp |
是 |
否 |
更新时间 |
表 4-14-service_classification(服务分类)
|
编号 |
字段名 |
类型 |
长度 |
是否非空 |
是否主键 |
注释 |
|
1 |
service_classification_id |
int |
是 |
是 |
服务分类ID | |
|
2 |
service_classification |
varchar |
64 |
否 |
否 |
服务分类 |
|
3 |
create_time |
datetime |
是 |
否 |
创建时间 | |
|
4 |
update_time |
timestamp |
是 |
否 |
更新时间 |
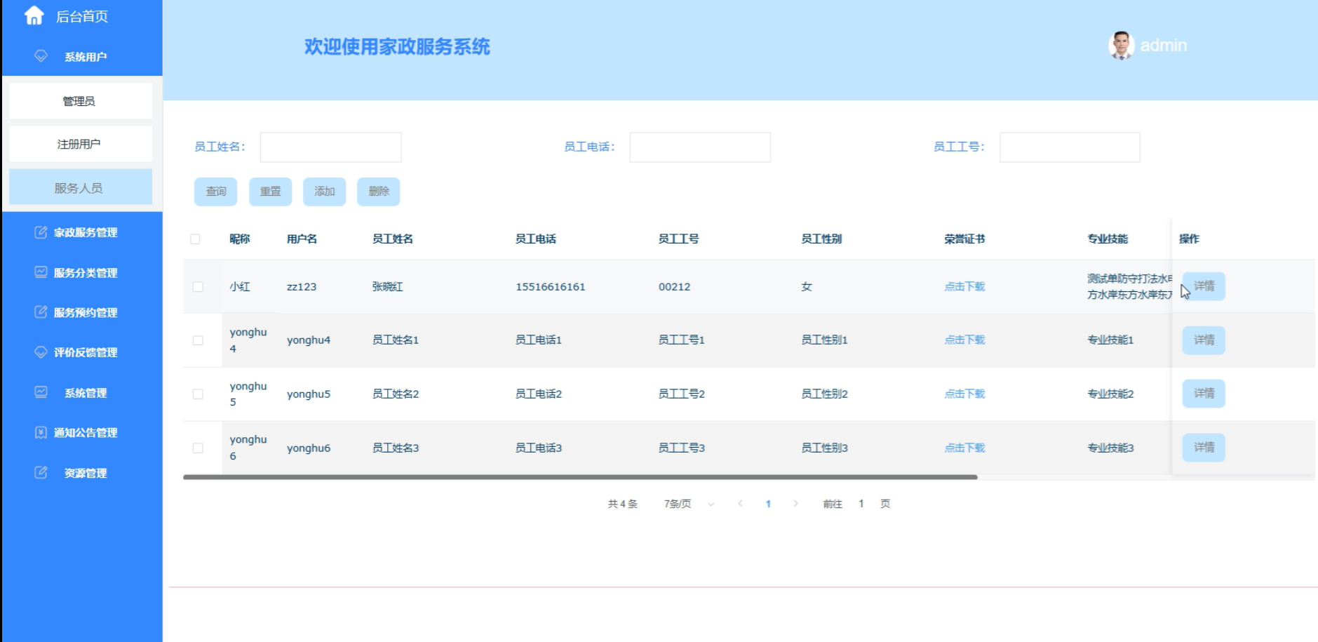
表 4-15-service_personnel(服务人员)
|
编号 |
字段名 |
类型 |
长度 |
是否非空 |
是否主键 |
注释 |
|
1 |
service_personnel_id |
int |
是 |
是 |
服务人员ID | |
|
2 |
employee_name |
varchar |
64 |
否 |
否 |
员工姓名 |
|
3 |
employee_phone |
varchar |
64 |
否 |
否 |
员工电话 |
|
4 |
employee_work_number |
varchar |
64 |
否 |
否 |
员工工号 |
|
5 |
employee_gender |
varchar |
64 |
否 |
否 |
员工性别 |
|
6 |
certificate_of_honor |
varchar |
255 |
否 |
否 |
荣誉证书 |
|
7 |
professional_skills |
text |
65535 |
否 |
否 |
专业技能 |
|
8 |
practitioner_experience |
text |
65535 |
否 |
否 |
从业经验 |
|
9 |
examine_state |
varchar |
16 |
是 |
否 |
审核状态 |
|
10 |
user_id |
int |
是 |
否 |
用户ID | |
|
11 |
create_time |
datetime |
是 |
否 |
创建时间 | |
|
12 |
update_time |
timestamp |
是 |
否 |
更新时间 |
表 4-16-service_reservation(服务预约)
|
编号 |
字段名 |
类型 |
长度 |
是否非空 |
是否主键 |
注释 |
|
1 |
service_reservation_id |
int |
是 |
是 |
服务预约ID | |
|
2 |
user_account |
int |
否 |
否 |
用户账号 | |
|
3 |
user_name |
varchar |
64 |
否 |
否 |
用户姓名 |
|
4 |
user_phone_number |
varchar |
64 |
否 |
否 |
用户电话 |
|
5 |
appointment_number |
varchar |
64 |
否 |
否 |
预约编号 |
|
6 |
service_name |
varchar |
64 |
否 |
否 |
服务名称 |
|
7 |
service_number |
varchar |
64 |
否 |
否 |
服务编号 |
|
8 |
hourly_charge |
double |
否 |
否 |
小时收费 | |
|
9 |
appointment_duration |
double |
否 |
否 |
预约时长 | |
|
10 |
total_expenses |
double |
否 |
否 |
合计费用 | |
|
11 |
appointment_time |
datetime |
否 |
否 |
预约时间 | |
|
12 |
service_location |
text |
65535 |
否 |
否 |
服务地点 |
|
13 |
assign_employees |
int |
否 |
否 |
分配员工 | |
|
14 |
employee_name |
varchar |
64 |
否 |
否 |
员工姓名 |
|
15 |
employee_phone |
varchar |
64 |
否 |
否 |
员工电话 |
|
16 |
employee_work_number |
varchar |
64 |
否 |
否 |
员工工号 |
|
17 |
service_status |
varchar |
64 |
否 |
否 |
服务状态 |
|
18 |
examine_state |
varchar |
16 |
是 |
否 |
审核状态 |
|
19 |
examine_reply |
varchar |
255 |
否 |
否 |
审核回复 |
|
20 |
pay_state |
varchar |
16 |
是 |
否 |
支付状态 |
|
21 |
pay_type |
varchar |
16 |
否 |
否 |
支付类型: 微信、支付宝、网银 |
|
22 |
evaluation_feedback_limit_times |
int |
是 |
否 |
评价限制次数 | |
|
23 |
create_time |
datetime |
是 |
否 |
创建时间 | |
|
24 |
update_time |
timestamp |
是 |
否 |
更新时间 | |
|
25 |
source_table |
varchar |
255 |
否 |
否 |
来源表 |
|
26 |
source_id |
int |
否 |
否 |
来源ID | |
|
27 |
source_user_id |
int |
否 |
否 |
来源用户 |
表 4-17-slides(轮播图)
|
编号 |
字段名 |
类型 |
长度 |
是否非空 |
是否主键 |
注释 |
|
1 |
slides_id |
int |
是 |
是 |
轮播图ID | |
|
2 |
title |
varchar |
64 |
否 |
否 |
标题 |
|
3 |
content |
varchar |
255 |
否 |
否 |
内容 |
|
4 |
url |
varchar |
255 |
否 |
否 |
链接 |
|
5 |
img |
varchar |
255 |
否 |
否 |
轮播图 |
|
6 |
hits |
int |
是 |
否 |
点击量 | |
|
7 |
create_time |
timestamp |
是 |
否 |
创建时间 | |
|
8 |
update_time |
timestamp |
是 |
否 |
更新时间 |
表 4-18-upload(文件上传)
|
编号 |
字段名 |
类型 |
长度 |
是否非空 |
是否主键 |
注释 |
|
1 |
upload_id |
int |
是 |
是 |
上传ID | |
|
2 |
name |
varchar |
64 |
否 |
否 |
文件名 |
|
3 |
path |
varchar |
255 |
否 |
否 |
访问路径 |
|
4 |
file |
varchar |
255 |
否 |
否 |
文件路径 |
|
5 |
display |
varchar |
255 |
否 |
否 |
显示顺序 |
|
6 |
father_id |
int |
否 |
否 |
父级ID | |
|
7 |
dir |
varchar |
255 |
否 |
否 |
文件夹 |
|
8 |
type |
varchar |
32 |
否 |
否 |
文件类型 |
表 4-19-user(用户账户)
|
编号 |
字段名 |
类型 |
长度 |
是否非空 |
是否主键 |
注释 |
|
1 |
user_id |
int |
是 |
是 |
用户ID | |
|
2 |
state |
smallint |
是 |
否 |
账户状态:(1可用|2异常|3已冻结|4已注销) | |
|
3 |
user_group |
varchar |
32 |
否 |
否 |
所在用户组 |
|
4 |
login_time |
timestamp |
是 |
否 |
上次登录时间 | |
|
5 |
phone |
varchar |
11 |
否 |
否 |
手机号码 |
|
6 |
phone_state |
smallint |
是 |
否 |
手机认证:(0未认证|1审核中|2已认证) | |
|
7 |
username |
varchar |
16 |
是 |
否 |
用户名 |
|
8 |
nickname |
varchar |
16 |
否 |
否 |
昵称 |
|
9 |
password |
varchar |
64 |
是 |
否 |
密码 |
|
10 |
|
varchar |
64 |
否 |
否 |
邮箱 |
|
11 |
email_state |
smallint |
是 |
否 |
邮箱认证:(0未认证|1审核中|2已认证) | |
|
12 |
avatar |
varchar |
255 |
否 |
否 |
头像地址 |
|
13 |
open_id |
varchar |
255 |
否 |
否 |
针对获取用户信息字段 |
|
14 |
create_time |
timestamp |
是 |
否 |
创建时间 |
表 4-20-user_group(用户组)
|
编号 |
字段名 |
类型 |
长度 |
是否非空 |
是否主键 |
注释 |
|
1 |
group_id |
mediumint |
是 |
是 |
用户组ID | |
|
2 |
display |
smallint |
是 |
否 |
显示顺序 | |
|
3 |
name |
varchar |
16 |
是 |
否 |
名称 |
|
4 |
description |
varchar |
255 |
否 |
否 |
描述 |
|
5 |
source_table |
varchar |
255 |
否 |
否 |
来源表 |
|
6 |
source_field |
varchar |
255 |
否 |
否 |
来源字段 |
|
7 |
source_id |
int |
是 |
否 |
来源ID | |
|
8 |
register |
smallint |
否 |
否 |
注册位置 | |
|
9 |
create_time |
timestamp |
是 |
否 |
创建时间 | |
|
10 |
update_time |
timestamp |
是 |
否 |
更新时间 |
5 系统实现
考虑到家政服务系统主要面对部分人群,网站的访问量不大。系统处理、统计分析工作简单,Tomcat服务器能够满足中小型网络用户的数据处理,通过互联网Internet 接入及MySQL 5.6以上的数据库应用的需求点。系统具体开发环境如下表所示:
表5.1系统环境表
|
项目 |
开发环境 |
|
操作系统 |
Windows 11、Windows 10、Windows 8、Windows 7 |
|
开发语言 |
Node.JS |
|
使用框架 |
express |
|
体系结构 |
三层B/S体系结构 |
|
开发工具 |
Vs Code/HbuildX |
|
数据库 |
MySQL 5.6以上 |
|
数据库管理工具 |
Navicat |
|
Maven |
node v16.9.1以上 |
|
Tomcat |
apache-tomcat-7.0.88 |
用户输入用户名和密码后,系统首先对这些输入进行基本的格式验证,确保用户名和密码符合系统设定的格式要求(如长度、特殊字符要求等)。系统接收到用户输入后,会根据用户名查找系统中存储的用户信息数据库或者其他持久化存储方式。系统需要验证密码的正确性,验证成功即可成功登录。界面设计如下图所示。

图5.1用户登录界面设计
登录关键代码如下:
Login.prototype.api = async function(req) {
var body = req.body;
var obj = await $.services["user"].get_obj({
username: body.username
},{like:false});
if (obj) {
var group = await $.services["user_group"].get_obj({
name:obj.user_group
})
if (group){
if (group.name!=="管理员"){
var sql = "select examine_state from "+ group.source_table +" WHERE user_id = " + obj.user_id;
var userExamine = await $.mysql.run(sql);
if (userExamine && userExamine.length > 0 && userExamine[0].examine_state!=="已通过"){
return {
error: {
code: 70000,
message: "该用户审核未通过"
},
};
}
}
if (obj.state!==1){
return {
error: {
code: 70000,
message: "用户非可用状态,不能登录"
},
};
}
var password = md5(body.password);
if (password === obj.password) {
req.session.user = obj;
var date = Date.parse(new Date());
var token = md5(obj.user_id + "_" + date);
await $.services["access_token"].add({
token,
info: JSON.stringify(obj),
user_id:obj.user_id
});
obj.token = token;
return {
result: {obj}
};
} else {
return {
error: {
code: 70000,
message: "密码错误"
},
};
}
}else {
return {
error: {
code: 70000,
message: "用户组不存在"
},
};
}
} else {
return {
error: {
code: 70000,
message: "账户不存在"
}
};
}
};
用户注册时,系统要求用户提供必要的信息,例如用户名、密码、电子邮件地址等。这些信息通常由用户在注册表单中输入,并通过前端验证确保格式的正确性。注册过程完成后,系统会为新用户创建一个账户。这包括分配一个唯一的用户ID和设置初始的权限或者角色。界面设计如下图所示。

图5.2用户注册界面设计
注册关键代码如下:
Register.prototype.index = async function(req,res) {
var group_list = await $.services["user_group"].get_list({}, Object.assign({}, this.config));
return await res.render(this.config.tpl + "index.html", {
group_list
});
};
Register.prototype.api = async function(req) {
var user = $.services.user;
var body = req.body;
var username = body.username;
var obj = await user.get_obj({
username
});
if (obj) {
return {
error: {
code: 70000,
message: "账户名已存在",
},
};
} else {
var password = md5(body.password);
var nickname = body.nickname;
var user_group = body.user_group;
var email = body.email;
var email_state= body.hasOwnProperty('email_state') ? body.email_state : 0;
var phone = body.phone;
var phone_state= body.hasOwnProperty('phone_state') ? body.phone_state : 0;
var bl_reg = await user.add({
username,
password,
nickname,
user_group,
email,
email_state,
phone,
phone_state
});
if (bl_reg) {
return {
result: "注册成功"
};
} else {
return {
error: {
code: 70000,
message: "注册失败",
},
};
}
}
}
首页展示了平台的主要功能模块和最新活动,用户可以通过首页快速浏览各类家政服务、热门推荐以及平台公告,帮助用户便捷地进入所需功能区,提升用户体验和操作便捷性。界面设计如下图所示。

图5.3前台首页界面设计
新闻资讯功能提供与家政行业相关的新闻、行业动态、政策解读等内容,帮助用户了解行业发展趋势、市场热点及平台的新闻事件,增强平台的内容丰富性与用户粘性。界面设计如下图所示。

图5.4新闻资讯界面设计
5.2.5家政服务界面
家政服务功能展示了平台提供的各种家政服务种类,用户可以根据需求选择不同类别的服务(如清洁、保姆、月嫂等),查看服务详细信息、价格和服务人员资料,进行预约或咨询。界面设计如下图所示。

图5.5家政服务详情页界面设计
服务预约:界面设计如下图所示。

图5.6服务预约界面设计
个人中心作为用户的私人空间,提供了用户的个人首页、服务预约记录、评价与反馈管理等功能,帮助用户查看历史服务、管理预约内容、查看评价及提供反馈,提升用户的个性化管理体验。界面设计如下图所示。

图5.7个人中心界面设计
后台首页为服务人员和管理员提供了系统的概览,展示了平台的关键数据、任务提醒、活动通知等信息,帮助用户快速了解平台当前的运营状况,并提供便捷的入口进入各项管理功能。界面设计如下图所示。

图5.8后台首页界面设计
管理员负责管理系统内的用户信息,包括管理员、注册用户和医生用户的创建、编辑、删除和权限设置等界面设计如下图所示。

图5.9系统用户界面设计
系统用户管理关键代码:
Service.prototype.get_list = async function(query, config) {
var sql = $.mysql.toGetSql(query, Object.assign({}, this.config, config || {}));
return await this.run(sql);
};
Service.prototype.add = async function(body, config, config) {
var sql = $.mysql.toAddSql(body, Object.assign({}, this.config, config || {}));
var ret = await this.run(sql);
return ret;
};
Service.prototype.set = async function(query, body, config) {
var sql = $.mysql.toSetSql(query, body, Object.assign({}, this.config, config || {}));
var ret = await this.run(sql);
return ret;
};
管理员可以通过家政服务管理模块添加、编辑或删除平台上的家政服务项目,更新服务内容、价格及其他信息,确保平台服务种类的完整性和时效性。界面设计如下图所示。

图5.10家政服务管理界面设计
添加家政服务关键代码如下:
Service.prototype.add = async function(body, config, config) {
var sql = $.mysql.toAddSql(body, Object.assign({}, this.config, config || {}));
var ret = await this.run(sql);
return ret;
};
上传图片关键代码如下:
Controller.prototype.upload = async function(req) {
var query = req.query;
var url = "";
if (req.files && req.files.file) {
var f = req.files.file;
const render = fs.createReadStream(f.tempFilePath);
var name = f.name;
var dir = f.dir || "";
var file = _dir + dir + name;
try {
if (fs.existsSync(file)) {
var arr = name.split(".");
name = arr[0];
var extension = arr[arr.length - 1];
var num = 10000;
for (var i = 0; i < num; i++) {
var na = name + "_" + (i + 1) + "." + extension;
file = path.join(_dir, na);
if (!fs.existsSync(file)) {
name = na;
break;
}
}
}
const upStream = fs.createWriteStream(file);
render.pipe(upStream);
url = _path + name;
} catch (e) {
console.log("上传失败:", e);
}
return {
result: {
url
}
};
} else {
return {
code: 10000,
message: "上传的文件(file)不能为空!",
};
}
};
服务人员和管理员都可以通过服务预约管理查看和处理用户的预约请求,服务人员负责确认并安排具体服务,管理员则可审查预约情况,确保服务流程的顺畅和及时。界面设计如下图所示。

图5.11服务预约管理界面设计
审核服务预约信息关键代码如下:
Service.prototype.set = async function(query, body, config) {
var sql = $.mysql.toSetSql(query, body, Object.assign({}, this.config, config || {}));
var ret = await this.run(sql);
return ret;
};
服务人员可以查看自己收到的用户评价与反馈,并根据反馈改进服务质量;管理员则可对所有服务人员的评价进行管理,确保平台的服务质量得到有效监督和提升。界面设计如下图所示。

图5.12评价反馈管理界面设计
管理员可以通过系统管理模块管理平台首页的轮播图,及时更新展示内容,提升平台的广告效果和用户体验,确保网站视觉呈现的及时性和吸引力。界面设计如下图所示。

图5.13系统管理界面设计
管理员通过资源管理模块管理新闻资讯和资讯分类,确保平台内容的丰富性与时效性,帮助用户了解行业动态,同时提升平台的内容价值和吸引力。界面设计如下图所示。

图5.14资源管理界面设计
审核回复资源信息关键代码如下:
Service.prototype.set = async function(query, body, config) {
var sql = $.mysql.toSetSql(query, body, Object.assign({}, this.config, config || {}));
var ret = await this.run(sql);
return ret;
};
6 系统测试
在软件开发生命周期中,系统测试占据着举足轻重的地位。通过进行全面而系统的测试,我们能够确保软件在实际使用环境中具备稳定运行的能力,从而满足用户的多样化需求,并显著提升软件的整体质量与可靠性。这一过程不仅有助于识别并修复潜在问题,还能为软件的持续优化提供有力支撑。
随着现代信息的快速发展,在社会各大领域中已经都开始应用网络信息技术,在应用网络技术的同时人们也开始把软件的质量问题作为了一个重要焦点来关注,因为一个软件的好与坏它决定着这个系统在市场上的生存,所以我们必须要把软件质量来做好,这样才有一定的生存能力。对于用户来说它们首先选用的都是保证这个系统软件的质量问题,因为一个系统的软件质量决定着用户在后期上成本经济的问题。图6.1就是纠错测试流程。

表6.1测试与纠错信息流程
在系统的功能验证阶段,我们将对全部的功能界面进行全面测试。具体而言,我们将模拟用户行为,输入各类数据并进行提交操作,随后仔细观察和分析每个页面的响应反馈。这一过程旨在验证系统的功能完整性,确保页面所呈现的功能与预期相符,并能够完全实现预设的交互逻辑。通过这种全面细致的测试方法,我们将确保系统在实际应用中能够稳定、准确地响应用户需求。
下表是系统登录功能测试用例,检测了用户名和密码的不同的输入情况,观察系统的响应情况。得出该功能达到了设计目标。
表6.2系统登录功能测试用例
|
功能描述 |
用于系统登录 | |
|
测试目的 |
检测登录时的合法性检查 | |
|
测试数据以及操作 |
预期结果 |
实际结果 |
|
输入的用户名和密码带有非法字符 |
提示用户名或者密码错误 |
与预期结果一致 |
|
输入的用户名或者密码为空 |
提示用户名或者密码错误 |
与预期结果一致 |
|
输入的用户名和密码不存在 |
提示用户名或者密码错误 |
与预期结果一致 |
|
输入正确的用户名和密码 |
登录成功 |
与预期结果一致 |
下表是用户注册功能测试用例,检测了各种数据的输入情况,观察系统的响应情况。得出该功能达到了设计目标。
表6.3用户注册功能测试用例
|
功能描述 |
用于用户注册 | |
|
测试目的 |
检测用户注册时的合法性检查 | |
|
测试数据以及操作 |
预期结果 |
实际结果 |
|
输入的手机号不合法 |
提示请输入正确的手机号码 |
与预期结果一致 |
|
输入的字段为空 |
提示必填项不能为空 |
与预期结果一致 |
|
输入的密码少于6位 |
提示密码必须为6-12位 |
与预期结果一致 |
|
输入的密码大于12位 |
提示密码必须为6-12位 |
与预期结果一致 |
下表是家政服务管理功能的测试用例,检测了家政服务中对家政服务的增加,删除,修改,查询操作是否成功运行。观察系统的响应情况,得出该功能也达到了设计目标,系统运行正确。
前置条件;管理员登录系统。
表6.4家政服务管理的测试用例
|
功能描述 |
用于家政服务管理 | |
|
测试目的 |
检测家政服务时的各种操作的运行情况 | |
|
测试数据以及操作 |
预期结果 |
实际结果 |
|
点击添加家政服务,必填项合法输入,点击提交 |
提示添加成功 |
与预期结果一致 |
|
点击添加家政服务,必填项输入不合法,点击提交 |
提示必填项不能为空 |
与预期结果一致 |
|
点击修改家政服务,必填项修改为空,点击提交 |
提示必填项不能为空 |
与预期结果一致 |
|
点击修改家政服务,必填项输入不合法,点击提交 |
提示必填项不能为空 |
与预期结果一致 |
|
点击删除家政服务,选择家政服务删除 |
提示删除成功 |
与预期结果一致 |
|
点击搜索家政服务,输入存在的家政服务名 |
查找出相应家政服务信息 |
与预期结果一致 |
|
点击搜索家政服务,输入不存在的家政服务名 |
不显示家政服务信息 |
与预期结果一致 |
下表服务预约管理功能的测试用例,检测了服务预约中对服务预约的查看,删除,审核,查询操作是否成功运行。观察系统的响应情况,得出该功能也达到了设计目标,系统运行正确。
前置条件;管理员登录系统。
表6.5服务预约管理的测试用例
|
功能描述 |
用于服务预约管理 | |
|
测试目的 |
检测服务预约时的各种操作的运行情况 | |
|
测试数据以及操作 |
预期结果 |
实际结果 |
|
点击查看服务预约,必填项合法输入,点击提交 |
提示查看成功 |
与预期结果一致 |
|
点击审核服务预约,必填项审核为空,点击提交 |
提示必填项不能为空 |
与预期结果一致 |
|
点击审核服务预约,必填项输入不合法,点击提交 |
提示必填项不能为空 |
与预期结果一致 |
|
点击删除服务预约,选择服务预约删除 |
提示删除成功 |
与预期结果一致 |
|
点击搜索服务预约,输入存在的服务预约名 |
查找出相应服务预约信息 |
与预期结果一致 |
|
点击搜索服务预约,输入不存在的服务预约名 |
不显示服务预约信息 |
与预期结果一致 |
下表新闻资讯管理功能的测试用例,检测了新闻资讯中对新闻资讯的增加,删除,修改,查询操作是否成功运行。观察系统的响应情况,得出该功能也达到了设计目标,系统运行正确。
前置条件;管理员登录系统。
表6.6新闻资讯管理的测试用例
|
功能描述 |
用于新闻资讯管理 | |
|
测试目的 |
检测新闻资讯时的各种操作的运行情况 | |
|
测试数据以及操作 |
预期结果 |
实际结果 |
|
点击添加新闻资讯,必填项合法输入,点击提交 |
提示添加成功 |
与预期结果一致 |
|
点击添加新闻资讯,必填项输入不合法,点击提交 |
提示必填项不能为空 |
与预期结果一致 |
|
点击修改新闻资讯,必填项修改为空,点击提交 |
提示必填项不能为空 |
与预期结果一致 |
|
点击修改新闻资讯,必填项输入不合法,点击提交 |
提示必填项不能为空 |
与预期结果一致 |
|
点击删除新闻资讯,选择新闻资讯删除 |
提示删除成功 |
与预期结果一致 |
|
点击搜索新闻资讯,输入存在的新闻资讯名 |
查找出相应新闻资讯信息 |
与预期结果一致 |
|
点击搜索新闻资讯,输入不存在的新闻资讯名 |
不显示新闻资讯信息 |
与预期结果一致 |
本家政服务系统开发与设计满足相关信息的管理需求,在设计时借鉴了国内外优秀网站的优点,从界面到系统设计都保证了管理员以及用户能够方便操作。系统的主要特点和优点归纳如下:
(1)本系统用的移置性和针对性都比较高,因为针对性高可以提供更好的服务而移置性可以在多个系统上运行,更给用户带来了极大的方便。
(2)该家政服务系统开发与设计内容全面,管理方便可以及时的全面的处理各种错误,异常,这样避免了很多因用户的马虎操作而出现的失误,其操作方便,用户界面友好,能够上网的人都可以很好的进行操作。
经过对上述的测试结果分析,所有基本功能齐全,操作简单,系统运行性能良好,系统安全可靠,能促进家政服务系统的发展,发展前景广阔。
7 结束语
通过对基于Vue+Node.js的家政服务系统的设计与实现进行研究和实践,系统有效地解决了传统家政服务管理中存在的信息不对称、服务质量不稳定和管理效率低下等问题。系统通过清晰的功能模块划分,提供了用户、服务人员和管理员的多层次操作界面,实现了家政服务的在线预约、实时管理、评价反馈等功能。采用Vue.js作为前端框架和Node.js作为后端技术,使得系统具备了高效、稳定和可扩展的特点。通过对系统进行优化,能够提升家政服务的效率和质量,改善用户体验,推动家政行业的数字化转型。总的来说,系统的实现不仅为家政服务平台的开发提供了可行的技术方案,也为行业的进一步发展提供了有力的支持。
参考文献
- 唐小燕,刘洪武.Node.js应用开发[M].人民邮电出版社:202111.308.
- 刘鼎立,许贵林,杨悦,等.基于MySQL协议的数据库运维代理系统设计[J].无线互联科技,2024,21(20):57-61.
- 周春吟.JavaScript技术在Web前端开发中的应用研究[J].软件,2024,45(11):175-177.
- 涂烺.基于Node.js的高并发性能优化研究与应用[D].西南科技大学,2024.DOI:10.27415/d.cnki.gxngc.2024.000994.
- 黑马程序员.Web前端模块化开发教程[M].人民邮电出版社:202109.230.
- 陈芳.基于MySQL数据库的数据录入系统设计研究[J].科技资讯,2024,22(20):35-37.DOI:10.16661/j.cnki.1672-3791.2405-5042-7194.
- 黎青霞.Node. js在Web开发中的应用研究[J].信息记录材料,2024,25(10):91-93+96.DOI:10.16009/j.cnki.cn13-1295/tq.2024.10.074.
- 张旭.Node.js+Express+Vue.js项目开发实战[M].机械工业出版社:202112.1060.
- 李菊,钟河金,郑嘉豪,等.基于B/S架构的实验设备维修管理系统设计与实现[J].信息与电脑(理论版),2023,35(16):106-110.
- 柯小龙,周春国.基于MVVM架构的解析木信息管理系统的开发[J].森林工程,2021,37(01):18-27.DOI:10.16270/j.cnki.slgc.2021.01.004.
- 路晓丹,洪文进.适老化智能安全服装服务系统构建[J].针织工业,2025,(03):46-50.
- 张林广.民航旅客服务系统的架构演变[J].民航学报,2025,9(02):101-106.
- Wu Y ,Wang L ,Li R , et al.A learning-based dual-population optimization algorithm for hybrid seru system scheduling with assembly[J].Swarm and Evolutionary Computation,2025,94101901-101901.
- Meng H ,Xiao Q ,Na Y .Warmhearted cues: A study of the impact of social mindfulness on trust repair by intelligent customer service in service recovery[J].International Journal of Hospitality Management,2025,128104131-104131.
- Zhao X ,Park S E ,Zhao J , et al.Evaluation of Differences in the Motivations of Elderly People to Use Senior Citizen Centers in Yeongdo-gu, Busan, Based on Old-Age Service Systems[J].Applied Sciences,2025,15(6):3292-3292.
- 杨波,曹敬青.纺织品使用说明移动智能服务系统的开发与应用[J].中国纤检,2025,(03):110-112.DOI:10.14162/j.cnki.11-4772/t.2025.03.021.
- Bury G ,Zajdel R ,Sośnica K .Design of the broadcast ephemerides for the Lunar Communication and Navigation Services system[J].Progress in Earth and Planetary Science,2025,12(1):20-20.
- 李宏滨,王凯文.基于深度学习的家政服务推荐系统设计[J].山西电子技术,2024,(02):88-90+96.
- 崔瀚铭.本地生活服务系统的设计与实现[D].南京大学,2021.DOI:10.27235/d.cnki.gnjiu.2021.001271.
- 深圳市人力资源和社会保障局关于印发《深圳市家政服务培训示范基地管理办法》的通知[J].深圳市人民政府公报,2020,(42):26-30.
- 项俊淇.基于联盟链的大众可信家政服务系统的设计与实现[D].重庆大学,2020.DOI:10.27670/d.cnki.gcqdu.2020.003989.
致 谢
在此,衷心感谢所有在本课题研究和系统开发过程中给予我支持和帮助的老师、同学以及朋友。特别感谢我的导师,在整个研究过程中提供了宝贵的指导和悉心的教诲。导师的严谨治学精神和深厚的专业素养,不仅为我的学术研究指引了方向,也让我在实践中不断成长。感谢团队成员在项目开发中的紧密合作与无私支持,大家的共同努力使得系统的设计和实现得以顺利完成。同时,感谢所有参与测试和反馈的用户,你们的宝贵意见和建议为系统的优化和改进提供了重要参考。最后,感谢家人的理解与支持,你们的鼓励和陪伴是我不断前行的动力。

被折叠的 条评论
为什么被折叠?



