金融App面临安全风险?解锁HMS Core安全检测服务解决方案

本文探讨了数字经济时代金融App所面临的安全风险,如设备环境威胁、网络异常和监管趋严。重点介绍了HMSCore安全检测服务如何提升金融App的安全能力,并提供了多维度的安全保障措施。

数字经济时代,金融类App成为人们理财、购买证券股票以及办理各项银行业务的重要载体。科技驱动着金融行业的转型升级,但在创新发展的同时,金融App面临的安全风险类型与场景也在持续增加。如何更好地规避安全风险呢?小编给金融App的开发者们支几招,帮您构建高效敏捷的应用安全能力。

金融App常见的安全风险场景

金融App普遍涉及用户的关键身份信息和财产安全,比如姓名、联系方式、住址和资产资金状况等。这导致金融App容易成为不法分子的攻击目标,面临着身份伪造、数据泄露等诸多安全风险隐患。

1. 金融App运行的设备可能会存在系统环境的风险。比如,客户买到被root的二手机、无意间安装了第三方root软件等。设备上的第三方软件获取root权限,就相当于掌握了手机的最高控制权,使设备上的其他应用和服务面临威胁。黑客能够通过第三方root软件访问设备上的金融类App,再通过非法手段获取App存储的文件、数据等敏感信息。
2. 金融App可能会面临网络环境异常的风险。同一台移动设备,会在不同的网络环境中切换4G网络、家庭Wi-Fi、公共区域Wi-Fi等。一些商场、餐厅等公共区域的开放Wi-Fi,本身安全性较弱,无需密码就能连接。黑客就会利用这些易攻击的网络,拦截用户传输的消息、正在输入的登录、交易支付密码等,造成用户和金融App背后企业的多方损失。

总而言之,金融App的安全隐患若被利用,不仅会导致用户个人信息泄露、资金受损,也将影响到应用本身的数字信息资产,造成负面舆情。

金融App面临的监管形势逐步趋严

2021年9月,央行发布了《关于发布金融行业标准加强移动金融客户端应用软件安全管理的通知》(以下简称“通知”)。针对移动金融App的安全问题,该通知从提升安全防护能力、加强个人金融信息保护、提高风险监测能力、健全投诉处理机制、强化行业自律管理5大方面进行了管理规范。作为责任的主体,金融App开发者需要考虑到外部环境面临的严峻考验,也要顾及到加强自身技术素质,以抵御繁多的安全隐患。

HMS Core安全检测服务已合作多个金融App

HMS Core安全检测服务(Safety Detect)用技术赋能网上银行、手机银行、直销银行等金融行业主体和业务系统,多方位提升金融App的安全风控能力,增强App对设备系统、网络环境、仿冒应用、钓鱼网站等风险的识别和处置能力。目前已经在国内外多个国家和地区得到了应用。

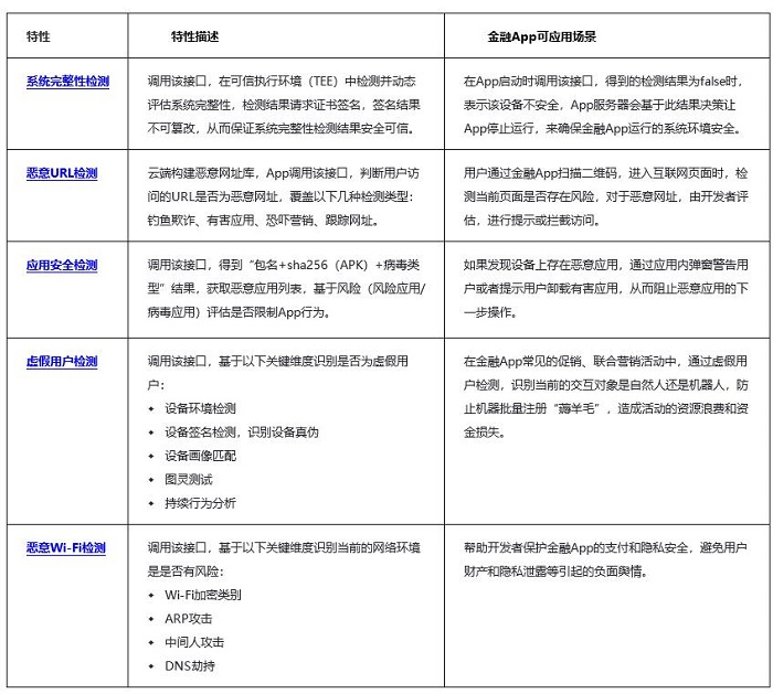
HMS Core安全检测服务为开发者提供多维度的安全服务,为金融App搭建基于设备环境、设备签名、设备画像匹配、持续行为分析等方面的安全能力。它兼具开发运营成本低、省时省力的优势,具体能力特性和应用场景见下表:

了解更多详情>>

访问华为开发者联盟官网
获取开发指导文档
华为移动服务开源仓库地址:GitHubGitee

关注我们,第一时间了解 HMS Core 最新技术资讯~

评论
添加红包

请填写红包祝福语或标题

红包个数最小为10个

红包金额最低5元

当前余额3.43前往充值 >
需支付:10.00
成就一亿技术人!
领取后你会自动成为博主和红包主的粉丝 规则
hope_wisdom
发出的红包
实付
使用余额支付
点击重新获取
扫码支付
钱包余额 0

抵扣说明:

1.余额是钱包充值的虚拟货币,按照1:1的比例进行支付金额的抵扣。
2.余额无法直接购买下载,可以购买VIP、付费专栏及课程。

余额充值