java-springboot社区资源分享管理系统 基于SpringBoot的邻里互助资源共享平台的设计与实现 Java微服务架构下的社区爱心物资流转系统构建计算机毕业设计

java-springboot社区资源分享管理系统e3tsvx46计算机毕业设计(配套有源码 程序 mysql数据库 论文)
本套源码可以在文本联xi,先看具体系统功能演示视频领取,可分享源码参考。

疫情之后,“共享”成了社区最暖的关键词:宝宝闲置推车、老年人轮椅、应急工具箱、课外图书……这些资源往往沉睡在储物间,却在关键时刻找不到。学生团队用SpringBoot+MySQL打造了一款“社区资源分享管理系统”,把“捐、借、聊”三件事装进浏览器,让物品在邻里之间高速流动,让温暖在楼宇之间无缝传递。

系统已落地的全部功能清单:

  1. 业主管理:注册/登录、个人资料、头像上传、密码修改、我的收藏

  2. 捐赠业主管理:注册/登录、个人资料、物资发布、分享记录、审核状态查看

  3. 物资类型管理:类型增删改、图标上传、类型树形层级

  4. 物资展示:物品编号、名称、图片、数量、品牌、详情、发布日期、点击/评论/收藏统计、关键字搜索、条件筛选、评论与回复、分享与申领入口

  5. 物资分享:捐赠者发起分享、填写数量、分享说明、审核流程、上架/下架

  6. 申领物资:业主提交申领、填写数量、备注、申领编号生成、审核流程、申领记录

  7. 论坛分类管理:板块增删改、图标、排序

  8. 论坛帖子:发帖、置顶、加精、审核、点赞/点踩、评论回复、收藏、点击统计

  9. 新闻资讯:资讯分类、图文发布、阅读量、点赞/收藏、轮播图

  10. 系统管理:轮播图、关于我们、系统简介、客服联系方式、操作日志

  11. 用户资料:统一头像裁剪、手机号绑定、实名信息、角色切换

  12. 收藏中心:一键收藏物品/帖子/资讯、取消收藏、收藏夹列表

  13. 消息提醒:申领结果、分享审核结果、帖子被回复、系统公告

  14. 数据看板:物资总量、分享次数、申领次数、活跃用户数、分类占比图表

一句话总结:把“闲置”变“暖流”,用代码让邻里之间“看得见、借得到、聊得开”,所有功能即开即用,系统上线即可让社区进入共享模式。

注:以上是纯课题毕业设计功能介绍,并非实际开发完成,最终开发完成的毕业设计程序以下面的的环境软件、功能图和界面为准。

系统所需要的环境软件:idea、eclipse+mysql5.7、8.0+Navicat+JDK1.8+tomcat7.0

3章 系统分析

本章主要从经济、技术和操作上对系统进行分析,由于本系统的特殊性,我们只需重点对技术和操作可行性进行分析,可以从一下几个方面进行分析。

3.1 系统可行性分析

3.1.1 经济可行性分析

由于开发本系统主要是为了测试自身的专业和设计能力,基本考虑经济效益和后来的发展方向,只注重自身水平和设计能力的提高,并且对自身经济的要求也不高,只要有一台普通电脑就可以了,所以不需要考虑经济问题。

3.1.2 技术可行性分析

系统主要采用JAVA技术进行设计, 系统基于B/S架构模式,有针对性地解决了架C/S构安装麻烦不便维护等一系列问题[11]因为本系统是采用MySQL数据库和B/S结构进行设计的一个小型网站,所以应用程序和数据库更是缺一不可,要想使用该程序,必须保证功能完整,操作简单且直观易懂的特点[9]。数据库的建立,对整体的完整和数据安全两方面必须得到保证。我们可以采用JAVA进行优化,加密函数,建立密库,这样可以有效的阻止在传输数据信息的过程中不易出现泄密状况,可以提高安全等级。在加密的同时我们可以开启JAVA安全模式,针对一些被执行命令和可以被使用的函数进行限制来提高系统的安全性[3]。在早期,我已将JAVA的基本知识有了深度的理解,并对MySQL进行了解。对软件工程测试、UML等相关课程大概了解和学习过,通过掌握这些课程有了一定的系统开发、检验和辨别。采用JAVA以及MySQL结合起来开发该系统,必定是可行的并且是高效的。

3.1.3 操作可行性分析

系统的登录界面和业务逻辑简洁明了,采用一般的界面窗口来登录界面,整个系统更加人性化,用户操作更加简洁方便。本系统在操作和管理上比较容易,还具有很好的交互性等特点,在操作上是非常简单的[8]。因此,本系统可以进行设计开发。通过电脑进行访问操作,用户一定能够很快就会对系统熟悉,稍微简单了解下本系统,就能很快上手。

3.2 系统现状分析

由于系统开发出来后使用的人数众多,对于这些用户在管理上会给系统带来繁重的工作量。最后通过前期的调研总结出对现有管理状况分析如下:

(1)缺少统筹规划

系统管理中对标准化、安全性、整体性等方面不够完善,不可避免要投入大量的时间精力和人力去规划好网站后续发展,要实现统一规划就必须引入信息规范化管理后才能实行,本系统充分考虑用户的体验感,突出重点慢慢推进。

(2)业务逻辑繁琐

随着互联网技术越来越成熟,社区资源分享管理系统不断更新迭代,现在许多社区资源分享管理系统的界面和业务逻辑都太追求复杂和技术,往往忽略了用户体验,一个好的系统不在于它的功能是否新颖,它的逻辑代码是否复杂,而是在于它是否有一个简洁的界面和简单的业务逻辑,让用户操作起来更简单。

(3)内容定位模糊

除了系统体验之外,好的内容才是各网民最在意的,现在许多社区资源分享管理系统是面向所有群体的,既然是面向所有的网民,那么各个网民想表达的想法也是层出不穷的,所以就会造成系统的文章内容是各式各样、参差不齐的,系统就没有自己的特点,没有内容特点也就没有了优势,所以系统的内容必须要有精确的定位。

(4)当前扩展性不高

设计本系统时考虑到开放性和兼容性上的问题,要在将来具备扩充的可行性。做到信息更新及时,能够解决系统信息更新迭代,增强用户的体验感。

对于以上陈述,对建设的目标要从实际工作中出发,具体表现如下:

一、系统集信息管理与测评为一体,信息及时更新,功能更强大;

二、系统使用更先进,技术架构成熟,能保证安全与稳定的运行;

三、系统内容定位精确;

四、系统业务逻辑简单易操作,通过详细论证来确定系统总体的需求。

3.3 系统用例分析

在设计系统的过程中,用例图是系统设计过程中必不可少的模型,用例图可以更为细致的,结合系统中人员的有关分配,能够从细节上描绘出系统中有关功能所完成的具体事件,确切的反映出某个操作以及它们相互之间的内部联系。

其中参与者就是和系统能够发生交互的外在实体,一般可以指系统的某个用户。一个用例图就能对应出系统中的一个功能过程,系统中完整的功能都是由许多不同的用例图所组成的。系统用例图如下所示:

(1)管理员可以对系统首页、业主管理、捐赠业主管理、物资类型管理、物资展示管理、物资分享管理、申领物资管理、论坛分类管理、论坛帖子管理、系统管理、用户资料等进行操作管理。其用例分析如图3-1所示。

图3-1 管理员用例图

(2)业主可以对个人中心、修改密码、申领物资、论坛帖子、我的收藏等进行基本的信息管理。业主用例分析如图3-2所示。

图3-2 业主用例图

(3)捐赠业主可以对个人中心、修改密码、物资分享、论坛帖子、我的收藏等进行基本的信息管理。捐赠业主用例分析如图3-3所示。

图3-3 捐赠业主用例图

3.4 系统流程分析

流程图就是用它已经特定的图形符号以及相应的线条,用来展现出系统在执行中的整个的过程。由于这种图形能够很方便的描绘系统的一系列流程,所以它的所有的图形符号是比较关键的,基本都是一个图形符号就能表示某个过程的一个单独的步骤。流程图不只是提供出比较完整、全面的执行过程,而且在整个团队的协作设计过程中,还可以发现其中有可能存在的缺陷以及不足,便于在后续的过程中能够及时的纠正和完善系统。

通过流程图可以对系统的需求和相关过程进行分析,能够详细的细分到每个部分的设计。对于设计者来说在开发过程中能够使用流程图作为基础,可以快速提高自身的逻辑思想,并且还能在后续的操作中能够有章可循,在系统的设计中最重要的就是程序的设计,然后才是程序的具体编写,流程图便是在设计过程中重要的工具,以下就是部分流程图设计。

登录模块有许多规则,这些规则是用来限制用户权限的,没有登录账号的用户除了浏览文章之外不可以对网站进行操作,用户进入系统前要进行登录,登录成功后方可对相关权限的操作。登录流程如下所示。

图3-4系统登录流程图

用户可以添加信息,内容没有问题之后按下确定键就添加成功了。添加信息的流程图如图3-5所示:

图3-5 添加信息流程图

用户可以选择把自己发布的信息删掉,选择要删除的文章确认之后,删除信息的操作就完成了。删除信息流程图如图3-6所示:

图3-6添加信息流程图

3.5 本章小结

本章主要是对系统进行分析,主要介绍了可行性分析、用例分析和流程分析等。


4章 系统设计

4.1 系统功能结构设计图

本次系统所涉及到的有关的功能,都是用功能结构图来简洁和清晰的表示出来,功能结构图就是能够把比较复杂的功能结构用图的形式清晰的描绘下来,并且为后续的设计以及测试等模块提供了明确的方向,在构思功能结构图的时候,便可以给设计的过程带来一定的思维导向,不至于在设计过程中有所遗漏,可以尽可能的明确系统所涉及到的功能。系统的功能结构图如图4-1所示。

图4-1 系统功能结构图

4.2 架构设计

架构设计目标如下

(1)可行性系统的开发一定架构的设计基础

(2)可靠性。对企事业单位的管理来讲,系统的可靠性非常重要,所以对系统架构设计上就必须具备相当高的可靠性。

(3)安全行。由于大量的数据都是存储在数据库中,这些数据价值高,所以对系统数据库的安全性要特别重视。

(4)可扩展性。在原有的技术上增加一些功能,这样能够逐渐完善网站

(5)可维护性。在可维护性方面体现在:一是跟踪现有的错误,二是导入新功能需求到系统上,以便减少运营成本。

(6)可升级性。系统能够进行更新迭代,使用户有更好的上网体验

下面我们将根据架构设计原则和目标来建立系统的架构设计模型。将信息系统中对象分层,可分为三层:用户界面层、业务层、数据访问层(如下图4-2所示),再把各层中的一些公共部分提出来:权限管理、异常处理,这样得到包图如图4-3所示:

图4-2  系统体系架构图

图4-3  系统功能模块包图

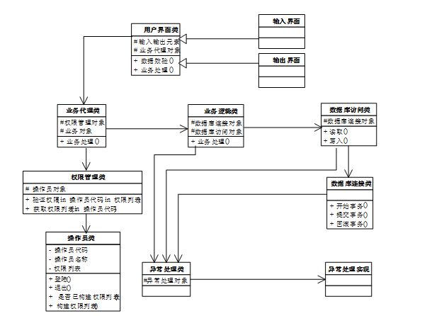
4.3 系统架构类图

展开包图,得到类图,它是静态结构图的架构,使各个种类之间的关系,表达了静态联系。系统类图如下图4-4所示。

图4-4 系统类图

4.4 数据库设计

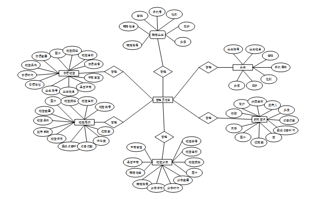
4.4.1 数据库E-R图

当前用户量最多的数据库是关系型数据库,属于面向对象系统设计。主要考虑的是怎样去对类映射到关系数据库的二维表上。目前可以采用数据库建模来实现。在系统中 “新闻资讯业主捐赠业主物资分享物资展示申领物资”等几个主要的实体属性进行布局,如图4-5所示:

4-5系统局部E-R图

第5章 系统实现

系统设计完成后需要对系统测试还有分析测试结果的各个指标,为了验证设计方案的可行性和正确性,需要进行统一的实际检测,包括开发工具性能的实用性检测和实际工作能力测试。

5.1前台功能实现

5.1.1系统首页页面

当人们打开系统的网址后,首先看到的就是首页界面。在这里,人们能够看到系统的导航条,通过导航条导航进入各功能展示页面进行操作。系统首页界面如图5-1所示:

图5-1 系统首页界面

在注册流程中,用户在Vue前端填写必要信息(如用户名、密码等)并提交。前端将这些信息通过HTTP请求发送到Java后端。后端处理这些信息,检查用户名是否唯一,并将新用户数据存入MySQL数据库。完成后,后端向前端发送注册成功的确认,前端随后通知业主完成注册。这个过程实现了新用户的数据收集、验证和存储。系统注册页面如图5-2所示:

图5-2系统注册页面

物资展示:在物资展示页面的输入栏中输入物资名称、物资编号、物资类型、物资数量、物资品牌、发布日期、点击次数进行查询,可以查看到物资展示详细信息,并进行分享、申领、评论或收藏操作;物资展示页面如图5-3所示:

图5-3物资展示详细页面

5.1.2业主个人中心

个人中心:在个人中心页面可以对个人中心、修改密码、申领物资、论坛帖子、我的收藏进行详细操作;如图5-4所示:

图5-4业主个人中心界面

5.1.3捐赠业主个人中心

个人中心:在个人中心页面可以对个人中心、修改密码、物资分享、论坛帖子、我的收藏进行详细操作;如图5-5所示:

图5-5捐赠业主个人中心界面

5.2系统管理员模块实现

在登录流程中,用户首先在Vue前端界面输入用户名和密码。这些信息通过HTTP请求发送到Java后端。后端接收请求,通过与MySQL数据库交互验证用户凭证。如果认证成功,后端返回给前端,允许用户访问系统。这个过程涵盖了从用户输入到系统验证和响应的全过程。管理员登录界面5-6所示。 

图5-6 管理员登录界面

管理员进入主页面,主要功能包括对系统首页、业主管理、捐赠业主管理、物资类型管理、物资展示管理、物资分享管理、申领物资管理、论坛分类管理、论坛帖子管理、系统管理、用户资料等进行操作。管理员主页面如图5-7所示:

图5-7管理员主界面

业主功能在视图层(view层)进行交互,比如点击“搜索、新增或删除”按钮或填写业主信息表单。这些业主表单动作被视图层捕获并作为请求发送给相应的控制器层(controller层)。控制器接收到这些请求后,调用服务层(service层)以执行相关的业务逻辑,例如验证输入数据的有效性和与数据库的交互。服务层处理完这些逻辑后,进一步与数据访问对象层(DAO层)交互,后者负责具体的数据操作如查看、修改或删除业主信息,并将操作结果返回给控制器。最终,控制器根据这些结果更新视图层,以便业主功能可以看到最新的信息或相应的操作反馈。业主界面如图5-8所示:

图5-8业主管理界面

捐赠业主功能在视图层(view层)进行交互,比如点击“搜索、新增或删除”按钮或填写捐赠业主信息表单。这些捐赠业主表单动作被视图层捕获并作为请求发送给相应的控制器层(controller层)。控制器接收到这些请求后,调用服务层(service层)以执行相关的业务逻辑,例如验证输入数据的有效性和与数据库的交互。服务层处理完这些逻辑后,进一步与数据访问对象层(DAO层)交互,后者负责具体的数据操作如查看、修改或删除捐赠业主信息,并将操作结果返回给控制器。最终,控制器根据这些结果更新视图层,以便捐赠业主功能可以看到最新的信息或相应的操作反馈。捐赠业主界面如图5-9所示:

图5-9捐赠业主管理界面

物资类型功能在视图层(view层)进行交互,比如点击“搜索、新增或删除”按钮或填写物资类型信息表单。这些物资类型表单动作被视图层捕获并作为请求发送给相应的控制器层(controller层)。控制器接收到这些请求后,调用服务层(service层)以执行相关的业务逻辑,例如验证输入数据的有效性和与数据库的交互。服务层处理完这些逻辑后,进一步与数据访问对象层(DAO层)交互,后者负责具体的数据操作如查看、修改或删除物资类型信息,并将操作结果返回给控制器。最终,控制器根据这些结果更新视图层,以便物资类型功能可以看到最新的信息或相应的操作反馈。物资类型界面如图5-10所示:

图5-10物资类型管理界面

物资展示功能在视图层(view层)进行交互,比如点击“搜索、新增或删除”按钮或填写物资展示信息表单。这些物资展示表单动作被视图层捕获并作为请求发送给相应的控制器层(controller层)。控制器接收到这些请求后,调用服务层(service层)以执行相关的业务逻辑,例如验证输入数据的有效性和与数据库的交互。服务层处理完这些逻辑后,进一步与数据访问对象层(DAO层)交互,后者负责具体的数据操作如查看、修改、查看评论或删除物资展示信息,并将操作结果返回给控制器。最终,控制器根据这些结果更新视图层,以便物资展示功能可以看到最新的信息或相应的操作反馈。物资展示界面如图5-11所示:

图5-11物资展示管理界面

物资分享功能在视图层(view层)进行交互,比如点击“搜索、删除或审核”按钮或填写物资分享信息表单。这些物资分享表单动作被视图层捕获并作为请求发送给相应的控制器层(controller层)。控制器接收到这些请求后,调用服务层(service层)以执行相关的业务逻辑,例如验证输入数据的有效性和与数据库的交互。服务层处理完这些逻辑后,进一步与数据访问对象层(DAO层)交互,后者负责具体的数据操作如查看、修改或删除物资分享信息,并将操作结果返回给控制器。最终,控制器根据这些结果更新视图层,以便物资分享功能可以看到最新的信息或相应的操作反馈。物资分享界面如图5-12所示:

图5-12物资分享管理界面

申领物资功能在视图层(view层)进行交互,比如点击“搜索、删除或审核”按钮或填写申领物资信息表单。这些申领物资表单动作被视图层捕获并作为请求发送给相应的控制器层(controller层)。控制器接收到这些请求后,调用服务层(service层)以执行相关的业务逻辑,例如验证输入数据的有效性和与数据库的交互。服务层处理完这些逻辑后,进一步与数据访问对象层(DAO层)交互,后者负责具体的数据操作如查看、修改或删除申领物资信息,并将操作结果返回给控制器。最终,控制器根据这些结果更新视图层,以便申领物资功能可以看到最新的信息或相应的操作反馈。申领物资界面如图5-13所示:

图5-13申领物资管理界面

论坛分类功能在视图层(view层)进行交互,比如点击“搜索、新增或删除”按钮或填写论坛分类信息表单。这些论坛分类表单动作被视图层捕获并作为请求发送给相应的控制器层(controller层)。控制器接收到这些请求后,调用服务层(service层)以执行相关的业务逻辑,例如验证输入数据的有效性和与数据库的交互。服务层处理完这些逻辑后,进一步与数据访问对象层(DAO层)交互,后者负责具体的数据操作如查看、修改或删除论坛分类信息,并将操作结果返回给控制器。最终,控制器根据这些结果更新视图层,以便论坛分类功能可以看到最新的信息或相应的操作反馈。论坛分类界面如图5-14所示:

图5-14论坛分类管理界面

论坛帖子功能在视图层(view层)进行交互,比如点击“搜索、删除或审核”按钮或填写论坛帖子信息表单。这些论坛帖子表单动作被视图层捕获并作为请求发送给相应的控制器层(controller层)。控制器接收到这些请求后,调用服务层(service层)以执行相关的业务逻辑,例如验证输入数据的有效性和与数据库的交互。服务层处理完这些逻辑后,进一步与数据访问对象层(DAO层)交互,后者负责具体的数据操作如查看、修改、查看评论或删除论坛帖子信息,并将操作结果返回给控制器。最终,控制器根据这些结果更新视图层,以便论坛帖子功能可以看到最新的信息或相应的操作反馈。论坛帖子界面如图5-14所示:

图5-14论坛帖子管理界面

源码无偿分享,文未领取

评论
添加红包

请填写红包祝福语或标题

红包个数最小为10个

红包金额最低5元

当前余额3.43前往充值 >
需支付:10.00
成就一亿技术人!
领取后你会自动成为博主和红包主的粉丝 规则
hope_wisdom
发出的红包
实付
使用余额支付
点击重新获取
扫码支付
钱包余额 0

抵扣说明:

1.余额是钱包充值的虚拟货币,按照1:1的比例进行支付金额的抵扣。
2.余额无法直接购买下载,可以购买VIP、付费专栏及课程。

余额充值