概述
Lucene是一个Java语言编写的利用倒排原理实现的文本检索类库
Solr是以Lucene为基础实现的文本检索应用服务。Solr部署方式有单机方式、多机Master-Slaver方式、Cloud方式
SolrCloud是基于Solr和Zookeeper的分布式搜索方案。在分布式索引中,原来的大索引,将会分成多个小索引,solr可以将这些小索引返回的结果合并,然后返回给客户端。solr的基本概念
·Cluster集群:一组Solr节点,逻辑上作为一个单元进行管理,整个集群使用同一套Schema和SolrConfig
·Node节点:一个运行Solr的JVM实例
·Collection:在SolrCloud集群中逻辑意义上的完整的索引,常常被划分为一个或多个Shard。这些Shard使用相同的config set,如果Shard数超过一个,那么索引方案就是分布式索引。
·Core:也就是Solr Core,一个Solr中包含一个或者多个SolrCore,每个Solr Core可以独立提供索引和查询功能,Solr Core的提出是为了增加管理灵活性和共用资源。SolrCloud中使用的配置是在Zookeeper中的,而传统的Solr Core的配置文件是在磁盘上的配置目录中。
·Config Set:Solr Core提供服务必须的一组配置文件,每个Config Set有一个名字。必须包含solrconfig.xml和schema.xml,除此之外,依据这两个文件的配置内容,可能还需要包含其他文件。Config Set存储在Zookeeper中,可以重新上传或者使用upconfig命令进行更新,可以用Solr的启动参数bootstrap_confdir进行初始化或者更新。
·Shard分片:Collection的逻辑分片。每个Shard被分成一个或者多个replicas,通过选举确定哪个是Leader。
·Replica:Shard的一个拷贝。每个Replica存在于Solr的一个Core中。
·Leader:赢得选举的Shard replicas,每个Shard有多个replicas,这几个Replicas需要选举确定一个Leader。选举可以发生在任何时间。当进行索引操作时,SolrCloud将索引操作请求传到此Shard对应的leader,leader再分发它们到全部Shard的replicas。SolrCloud中完整索引(Collection)的逻辑图
在SolrCloud模式下,Collection是访问Cluster的入口。Collection是一个逻辑存在的东西,可以跨Node,在任意节点上都可以访问Collection;Shard也是逻辑存在的,因此Shard也是可以跨Node的;一个Shard下面可以包含0个或者多个replica,但1个Shard下面只能包含一个leader。
SolrCloud的工作模式
SolrCloud中包含有多个Solr Instance,而每个Solr Instance中包含有多个Solr Core,Solr Core对应着一个可访问的Solr索引资源Replica,当Solr Client通过Collection访问Solr集群的时候,便可以通过Shard分片找到对应的replica即SolrCore,从而就可以访问索引文档了。
在SolrCloud模式下,同一个集群里所有Core的配置是统一的,Core有leader和replication两种角色,每个Core一定属于一个Shard,Core在Shard中扮演leader还是replication由Solr内部Zookeeper自动协调。
访问SolrCloud的过程:Solr Client向Zookeeper咨询Collection的地址,Zookeeper返回存活的节点地址供访问,插入数据的时候由SolrCloud内部协调数据分发(内部使用一致性哈希)。SolrCloud创建索引和更新索引
①不得不知道的索引存储细节
当Solr客户端发送add/update请求给CloudSolrServer,CloudSolrServer会连接至Zookeeper获取当前SolrCloud的集群状态,并会在/clusterstate.json 和/live_nodes中注册watcher,便于监视Zookeeper和SolrCloud,这样做的好处有以下两点:
1) CloudSolrServer获取到SolrCloud的状态后,它可直接将document发往SolrCloud的leader,从而降低网络转发消耗。
2) 注册watcher有利于建索引时候的负载均衡,比如如果有个节点leader下线了,那么CloudSolrServer会立马得知,那它就会停止往已下线的leader发送document。
此外,CloudSolrServer 在发送document时候需要知道发往哪个shard?对于建好的SolrCloud集群,每一个shard都会有一个Hash区间,当Document进行update的时候,SolrCloud就会计算这个Document的Hash值,然后根据该值和shard的hash区间来判断这个document应该发往哪个shard,Solr使用documentroute组件来进行document的分发。目前Solr有两个DocRouter类的子类CompositeIdRouter(Solr默认采用的)类和ImplicitDocRouter类,当然我们也可以通过继承DocRouter来定制化我们的document route组件。举例来说当Solr Shard建立时候,Solr会给每一个shard分配32bit的hash值的区间,比如SolrCloud有两个shard分别为A,B,那么A的hash值区间就为80000000-ffffffff,B的hash值区间为0-7fffffff。默认的CompositeIdRouter hash策略会根据document ID计算出唯一的Hash值,并判断该值在哪个shard的hash区间内。
SolrCloud对于Hash值的获取提出了以下两个要求:
1) hash计算速度必须快,因为hash计算是分布式创建索引的第一步。
2) hash值必须能均匀的分布于每一个shard,如果有一个shard的document数量大于另一个shard,那么在查询的时候前一个shard所花的时间就会大于后一个,SolrCloud的查询是先分后汇总的过程,也就是说最后每一个shard查询完毕才算完毕,所以SolrCloud的查询速度是由最慢的shard的查询速度决定的。
基于以上两点,SolrCloud采用了MurmurHash 算法以提高hash计算速度和hash值的均匀分布。②Solr创建索引可以分为5个步骤(如下图所示):
·用户可以把新建文档提交给任意一个Replica(Solr Core)。
·如果它不是leader,它会把请求转给和自己同Shard的Leader。
·Leader把文档路由给本Shard的每个Replica。
·如果文档基于路由规则(如取hash值)并不属于当前的Shard,leader会把它转交给对应Shard的Leader。
·对应Leader会把文档路由给本Shard的每个Replica。
需要注意的是,添加索引时,单个document的路由非常简单,但是SolrCloud支持批量添加索引,也就是说正常情况下可对N个document同时进行路由。这时SolrCloud会根据document路由的去向分开存放document,即对document进行分类,然后进行并发发送至相应的shard,这就需要较高的并发能力。
③更新索引的关键点:
· Leader接受到update请求后,先将update信息存放到本地的update log,同时Leader还会给document分配新的version,对于已存在的document,如果新的版本高就会抛弃旧版本,最后发送至replica。
·一旦document经过验证以及加入version后,就会并行的被转发至所有上线的replica。SolrCloud并不会关注那些已经下线的replica,因为当他们上线时候会有recovery进程对他们进行恢复。如果转发的replica处于recovering状态,那么这个replica就会把update放入updatetransaction 日志。
·当leader接受到所有的replica的反馈成功后,它才会反馈客户端成功。只要shard中有一个replica是active的,Solr就会继续接受update请求。这一策略其实是牺牲了一致性换取了写入的有效性。这其中有一个重要参数:leaderVoteWait参数,它表示当只有一个replica时候,这个replica会进入recovering状态并持续一段时间等待leader的重新上线。如果在这段时间内leader没有上线,那么他就会转成leader,其中可能会有一些document丢失。当然可以使用majority quorum来避免这个情况,这跟Zookeeper的leader选举策略一样,比如当多数的replica下线了,那么客户端的write就会失败。
·索引的commit有两种,一种是softcommit,即在内存中生成segment,document是可见的(可查询到)但是没写入磁盘,断电后数据会丢失。另一种是hardcommit,直接将数据写入磁盘且数据可见。④对Solr更新索引和创建索引的几点总结:
·leader转发的规则
请求来自leader转发:那么就只需要写到本地ulog,不需要转发给leader,也不需要转发给其它replicas。如果replica处于非active状态,就会将update请求接受并写入ulog,但不会写入索引。如果发现重复的更新就会丢弃旧版本的更新。
请求不是来自leader,但自己就是leader,那么就需要将请求写到本地,顺便分发给其他的replicas。
请求不是来自leader,但自己又不是leader,也就是该更新请求是最原始的更新请求,那么需要将请求写到本地ulog,顺便转发给leader,再由leader分发。每commit一次,就会重新生成一个ulog更新日志,当服务器挂掉,内存数据丢失的时候,数据就可以从ulog中恢复。
·建索引的时候最好使用CloudSolrServer,因为CloudSolrServer直接向leader发送update请求,从而避免网络开销。
·批量添加索引的时候,建议在客户端提前做好document的路由,在SolrCloud内进行文档路由,开销较大。SolrCloud索引的检索
在创建好索引的基础上,SolrCloud检索索引相对就比较简单了:
1) 用户的一个查询,可以发送到含有该Collection的任意Solr的Server,Solr内部处理的逻辑会转到一个Replica。
2) 此Replica会基于查询索引的方式,启动分布式查询,基于索引的Shard的个数,把查询转为多个子查询,并把每个子查询定位到对应Shard的任意一个Replica。
3) 每个子查询返回查询结果。
4) 最初的Replica合并子查询,并把最终结果返回给用户。SolrCloud中提供NRT近实时搜索:
SolrCloud支持近实时搜索,所谓的近实时搜索即在较短的时间内使得新添加的document可见可查,这主要基于softcommit机制(注意:Lucene是没有softcommit的,只有hardcommit)。上面提到Solr建索引时的数据是在提交时写入磁盘的,这是硬提交,硬提交确保了即便是停电也不会丢失数据;为了提供更实时的检索能力,Solr提供了一种软提交方式。软提交(soft commit)指的是仅把数据提交到内存,index可见,此时没有写入到磁盘索引文件中。在设计中一个通常的做法是:每1-10分钟自动触发硬提交,每秒钟自动触发软提交,当进行softcommit时候,Solr会打开新的Searcher从而使得新的document可见,同时Solr还会进行预热缓存及查询以使得缓存的数据也是可见的,这就必须保证预热缓存以及预热查询的执行时间必须短于commit的频率,否则就会由于打开太多的searcher而造成commit失败。SolrShard Splitting的具体过程
一般情况下,增加Shard和Replica的数量能提升SolrCloud的查询性能和容灾能力,但是我们仍然得根据实际的document的数量,document的大小,以及建索引的并发,查询复杂度,以及索引的增长率来统筹考虑Shard和Replica的数量。Solr依赖Zookeeper实现集群的管理,在Zookeeper中有一个Znode 是/clusterstate.json ,它存储了当前时刻下整个集群的状态。同时在一个集群中有且只会存在一个overseer,如果当前的overseer fail了那么SolrCloud就会选出新的一个overseer,就跟shard leader选取类似。
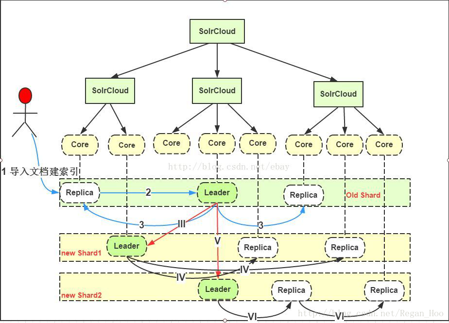
Shard分割的具体过程(old shard split为newShard1和newShard2)可以描述为:
a、在一个Shard的文档到达阈值,或者接收到用户的API命令,Solr将启动Shard的分裂过程。
b、此时,原有的Shard仍然会提供服务,Solr将会提取原有Shard并按路由规则,转到新的Shard做索引。同时,新加入的文档,用户可以把文档提交给任意一个Replica,并转交给Leader。Leader把文档路由给原有Shard的每个Replica,各自做索引。同时,会把文档路由给新的Shard的Leader。新Shard的Leader会路由文档到自己的Replica,各自做索引,在原有文档重新索引完成,系统会把分发文档路由切到对应的新的Leader上,原有Shard关闭。Shard只是一个逻辑概念,所以Shard的Splitting只是将原有Shard的Replica均匀的分不到更多的Shard的更多的Solr节点上去。Zookeeper:
①SolrCloud中使用ZooKeeper主要实现以下三点功能:
1)集中配置存储以及管理。
2)集群状态改变时进行监控以及通知。shard leader的选举。
①Znode与短链接
Zookeeper的组织结构类似于文件系统,每一层是一个Znode,每一个Znode存储了一些元数据例如创建时间,修改时间以及一些小量的数据。需要注意的是,Zookeeper并不支持存放大数据,它只支持小于1M大小的数据,因为性能原因,Zookeeper将数据存放在内存中。
Zookeeper另一个重要的概念是短链接,当Zookeeper客户端与Zookeeper建立一个短连接后会在Zookeeper新建一个Znode,客户端会一直与Zookeeper进行通信并保证这个Znode一直存在。如果当客户端与Zookeeper的短连接断开,这个Znode就会消失。在SolrCloud中,/live_nodes下存储了了所有客户端的短连接,表示有哪些Solr组成SolrCloud,具体来说就是当Solr跟Zookeeper保持短连接时,这些Solr主机就组成了SolrCloud,如果其中一个Solr的短连接断掉了,那么Live_nodes下就少了一个Znode,SolrCloud也就少了一个主机,于是Zookeeper就会告诉其他剩余的Solr有一个Solr挂掉了,那么在今后进行查询以及leader数据分发的时候就不用再经过刚才那个Solr了。Zookeeper是通过watch知道有Solr挂了的,而Zookeeper维护的集群状态数据是存放在solr/zoo_data目录下的。②SolrCloud配置Zookeeper集群的基本过程
事例1、单节点的Zookeeper,包含2个简单的Shard集群:把一个collection的索引数据分布到两个shard上去,并假定两个shard分别存储在两台Solr服务器上。
集群构建的基本流程:
先从第一台solr服务器说起:
1) 启动一个嵌入式的Zookeeper服务器,作为集群状态信息的管理者。
2) 将自己这个节点注册到/node_states/目录。
3) 同时将自己注册到/live_nodes/目录下。
4) 创建/overseer_elect/leader,为后续Overseer节点的选举做准备,新建一个Overseer。
5) 更新/clusterstate.json目录下json格式的集群状态信息
6) 本机从Zookeeper中更新集群状态信息,维持与Zookeeper上的集群信息一致。
7) 上传本地配置文件到Zookeeper中,供集群中其他solr节点使用。
8) 启动本地的Solr服务器
9) Solr启动完成后,Overseer会得知shard中有第一个节点进来,更新shard状态信息,并将本机所在节点设置为shard1的leader节点,并向整个集群发布最新的集群状态信息。
10) 本机从Zookeeper中再次更新集群状态信息,第一台solr服务器启动完毕。然后来看第二台solr服务器的启动过程:
1) 本机连接到集群所在的Zookeeper。
2) 将自己这个节点注册到/node_states/目录下。
3) 同时将自己注册到/live_nodes/目录下。
4) 本机从Zookeeper中更新集群状态信息,维持与Zookeeper上的集群信息一致。
5) 从集群中保存的配置文件加载Solr所需要的配置信息。
6) 启动本地solr服务器。
7) solr启动完成后,将本节点注册为集群中的shard,并将本机设置为shard2的Leader节点。
8) 本机从Zookeeper中再次更新集群状态信息,第二台solr服务器启动完毕。示例2、单节点的Zookeeper,包含2个shard的集群,每个shard中有replica节点。
如图所示,集群包含2个shard,每个shard中有两个solr节点,一个是leader,一个是replica节点, 但Zookeeper只有一个。
因为Replica节点,使得这个集群现在具备容错性了,背后的实质是集群的overseer会监测各个shard的leader节点,如果leader节点挂了,则会启动自动的容错机制,会从同一个shard中的其他replica节点集中重新选举出一个leader节点,甚至如果overseer节点自己也挂了,同样会自动在其他节点上启用新的overseer节点,这样就确保了集群的高可用性。示例3、包含2个shard的集群,带shard备份和zookeeper集群机制
示例2中存在的问题是:尽管solr服务器具有容错机制,但集群中只有一个Zookeeper服务器来维护集群的状态信息,单点的存在即是不稳定的根源。如果这个Zookeeper服务器挂了,那么分布式查询还是可以工作的,因为每个solr服务器都会在内存中维护最近一次由Zookeeper维护的集群状态信息,但新的节点无法加入集群,集群的状态变化也不可知了。
因此,为了解决这个问题,需要对Zookeeper服务器也设置一个集群,让其也具备高可用性和容错性。有两种方式可选,一种是提供一个外部独立的Zookeeper集群,另一种是每个solr服务器都启动一个内嵌的Zookeeper服务器,再将这些Zookeeper服务器组成一个集群。总结: 通过以上的介绍,可看出SolrCloud相比Solr而言,有了很多的新特性,保证了整个Solr应用的High Availability。
1) 集中式的配置信息
使用ZK进行集中配置。启动时可以指定把Solr的相关配置文件上传Zookeeper,多机器共用。这些ZK中的配置不会再拿到本地缓存,Solr直接读取ZK中的配置信息。另外配置文件的变动,所有机器都可以感知到, Solr的一些任务也是通过ZK作为媒介发布的,目的是为了容错,这使得Solr接收到任务,但在执行任务时崩溃的机器,在重启后,或者集群选出候选者时,可以再次执行这个未完成的任务。
2) SolrCloud对索引分片,并对每个分片创建多个Replication。每个Replication都可以对外提供服务。一个Replication挂掉不会影响索引服务,更强大的是,SolrCloud还能自动的在其它机器上帮你把失败机器上的索引Replication重建并投入使用。
3) 近实时搜索:立即推送式的replication(也支持慢推送),可以在秒内检索到新加入索引。
4) 查询时自动负载均衡:SolrCloud索引的多个Replication可以分布在多台机器上,均衡查询压力,如果查询压力大,可以通过扩展机器,增加shard来减缓。
5) 自动分发的索引和索引分片:发送文档到任何节点,SolrCloud都会转发到正确节点。
6) 事务日志:事务日志确保更新无丢失,即使文档没有索引到磁盘。除此之外,SolrCloud中还提供了其它一些特色功能:
1) 可将索引存储在HDFS上
2) 通过MR批量创建索引
3) 强大的RESTful API
优秀的管理界面:主要信息一目了然,可以清晰的以图形化方式看到SolrCloud的部署分布,当然还有不可或缺的Debug功能。

被折叠的 条评论
为什么被折叠?



