前言
工厂方法模式中考虑的是一类产品的生产,如畜牧场只养动物、电视机厂只生产电视机、计算机软件学院只培养计算机软件专业的学生等。
同种类称为同等级,也就是说:工厂方法模式中只考虑生产同等级的产品,但是在现实生活中许多工厂是综合型的工厂,能生产多等级(种类) 的产品,如农场里既养动物又种植物,电器厂既生产电视机又生产洗衣机或空调,大学既有软件专业又有生物专业等。
本节要介绍的抽象工厂模式将考虑多等级产品的生产,将同一个具体工厂所生产的位于不同等级的一组产品称为一个产品族,图 1 所示的是海尔工厂和 TCL 工厂所生产的电视机与空调对应的关系图。

模式的定义与特点
抽象工厂(AbstractFactory)模式的定义:是一种为访问类提供一个创建一组相关或相互依赖对象的接口,且访问类无须指定所要产品的具体类就能得到同族的不同等级的产品的模式结构。
使用抽象工厂模式一般要满足以下条件。
- 可以在类的内部对产品族中相关联的多等级产品共同管理,而不必专门引入多个新的类来进行管理。
- 当需要产品族时,抽象工厂可以保证客户端始终只使用同一个产品的产品组。
- 抽象工厂增强了程序的可扩展性,当增加一个新的产品族时,不需要修改原代码,满足开闭原则。
其缺点是:当产品族中需要增加一个新的产品时,所有的工厂类都需要进行修改。增加了系统的抽象性和理解难度。
模式的结构与实现
抽象工厂模式同工厂方法模式一样,也是由抽象工厂、具体工厂、抽象产品和具体产品等 4 个要素构成,但抽象工厂中方法个数不同,抽象产品的个数也不同。现在我们来分析其基本结构和实现方法。
模式的结构
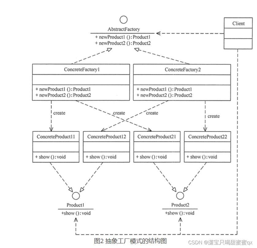
抽象工厂模式的主要角色如下。
-
抽象工厂(Abstract Factory):提供了创建产品的接口,它包含多个创建产品的方法 newProduct(),可以创建多个不同等级的产品。
-
具体工厂(Concrete Factory):主要是实现抽象工厂中的多个抽象方法,完成具体产品的创建。
-
抽象产品(Product):定义了产品的规范,描述了产品的主要特性和功能,抽象工厂模式有多个抽象产品。
-
具体产品(ConcreteProduct):实现了抽象产品角色所定义的接口,由具体工厂来创建,它同具体工厂之间是多对一的关系。
抽象工厂模式的主要角色如下。

本文介绍了抽象工厂模式,该模式允许创建相关产品族的多个等级,无需指定具体产品类。内容包括模式的定义、特点、适用条件以及主要角色分析,揭示了其增强程序可扩展性和满足开闭原则的能力,同时也指出当增加新产品时可能带来的修改问题。
609

被折叠的 条评论
为什么被折叠?



