Windows投影到计算机(win10 win11)

本文详细介绍了如何在Windows电脑上设置屏幕镜像和投影功能,包括启用无线显示、添加功能、安装步骤以及在不同设备间进行连接的方法。

1.Windows自带的操作指南是这样提示的:

 

 使用Edge自带的翻译器翻译内容大致如下:

 

屏幕镜像和投影到您的 PC
如果你在 Windows 电脑上工作,并且希望其他设备中的应用和内容显示在电脑屏幕上,则需要考虑镜像该设备的屏幕或将其投影到电脑。请注意,您需要一台支持 Miracast 的设备。下面介绍如何将另一个屏幕或项目镜像到你的电脑:

选择“开始>设置”>“系统>投影到此电脑”。
在“将”无线显示“可选功能添加到投影到此电脑”下,选择“可选功能”。
在添加可选功能旁边,选择查看功能,然后输入“无线显示”。
从结果列表中选择“无线显示”旁边的复选框,选择“下一步”,然后选择“安装”。
安装“无线显示”后,在“设置”的“投影到此电脑”页面上选择“上一步”以管理投影首选项。

在要投影到的电脑上,通过在任务栏上的搜索框中输入“无线显示”,然后在结果列表中选择“无线显示”来启动无线显示应用。
注意:无线显示应用在运行 Windows 11 版本 22H2 及更高版本的设备上可用。如果运行的是早期版本的 Windows,请在任务栏上的搜索框中输入“连接”,然后在结果列表中选择“连接”,以启动“连接”应用。

若要了解您运行的是哪个版本的 Windows,请参阅我运行的是哪个版本的 Windows 操作系统?

在你从中进行投影的设备上,转到屏幕镜像设置(有时称为投射设置),然后选择要连接到它的电脑。如果你从电脑进行投影,还可以选择“Windows 徽标键 + K”,然后选择要连接到的电脑。

附:

<1>.如果感觉Edge翻译不算准确,下附有英文原文(缺少编号):

Screen mirroring and projecting to your PC
If you’re working on a Windows PC and want the apps and content from another device to show on your PC screen, you’ll want to consider mirroring that device‘s screen or projecting it to your PC. Note that you’ll need a device that supports Miracast. Here’s how to mirror another screen or project to your PC: 

Select Start  > Settings  > System  > Projecting to this PC .
Under Add the “Wireless Display” optional feature to project to this PC, select Optional features. 
Next to Add an optional feature, select View features, then enter “wireless display.” 
Select the check box next to Wireless Display from the list of results, select Next, then select Install.
After “Wireless Display” is installed, select Back  to manage your projecting preferences on the Projecting to this PC page in Settings. 
On the PC you’re projecting to, launch the Wireless Display app by entering “wireless display” in the search box on the taskbar, and selecting Wireless Display in the list of results. 
Note: The Wireless Display app is available on devices running Windows 11 version 22H2 and newer. If you're running an earlier version of Windows, launch the Connect app by entering "connect" in the search box on the taskbar, and selecting Connect in the list of results.

To find out which version of Windows you're running, see Which version of Windows operating system am I running?

On the device you’re projecting from, go to the screen mirroring settings (sometimes called cast settings), and select your PC to connect to it. If you’re projecting from a PC, you can also select Windows logo key  + K and select the PC you’d like to connect to.

<2>.在哪找这个操作指南?

电脑的设置中,随便点一个子标题(案例中为屏幕)

最下方超链接"获取帮助"点开即可搜索问题(本案例中搜索问题为:投影到此计算机)

2.后续提供的指南

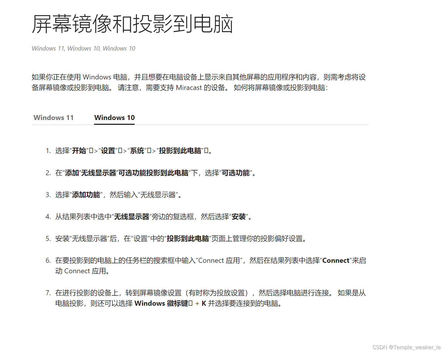
屏幕投影和投影到电脑:

下面是这段文字的粘贴内容:

选择“开始”>“设置”>“系统”>“投影到此电脑”。

在“添加‘无线显示器’可选功能投影到此电脑”下,选择“可选功能”。 

选择“添加功能”,然后输入“无线显示器”。 

从结果列表中选中“无线显示器”旁边的复选框,然后选择“安装”。 

安装“无线显示器”后,在“设置”中的“投影到此电脑”页面上管理你的投影偏好设置。 

在要投影到的电脑上的任务栏的搜索框中输入“Connect 应用”,然后在结果列表中选择“Connect”来启动 Connect 应用。 

在进行投影的设备上,转到屏幕镜像设置(有时称为投放设置),然后选择电脑进行连接。 如果是从电脑投影,则还可以选择 Windows 徽标键 + K 并选择要连接到的电脑。

附:可以在此处"查找搜索"中直接搜"投影设置",显示如下内容:

 连接到投影仪或电脑:

下面是这段文字的粘贴内容:

当你在会议室中需要投影时,使用房间中的电缆连接器连接电脑、按 Windows 徽标键 + P,然后选择以下四个选项之一:

仅电脑屏幕。 你将看到电脑上的所有内容。 (连接到无线投影仪时,该选项将更改为“断开连接”。)

复制。 你将在两个屏幕上看到相同的内容。

扩展。 你将跨两个屏幕看到所有内容,并且可以在两个屏幕之间拖动和移动项目。

仅第二屏幕。 你将在连接的屏幕上看到所有内容。 另一个屏幕将为空白。

同样,你甚至可能不需要电缆。 如果电脑和投影仪都支持 Miracast,则按 Windows 徽标键 + K,选择投影仪,然后一切就绪。

不确定你的电脑是否支持 Miracast? Windows 将为你解答。 只需按 Windows 徽标键 + K 进行检查。

 连接无线显示器连接到 Windows 电脑:

下面是这段文字的粘贴内容: 

打开你的电视或投影仪。 如果你使用的是 Miracast 硬件保护装置或适配器,请确保已将其插入屏幕。

在电脑上,确保 WLAN 已打开。

在任务栏右侧,选择"网络"图标>">选择显示器或适配器。

按照屏幕上的任何其他说明进行操作。 否则你已完成操作。

 3.免责声明(doge

本文只是搬运了微软对于该问题的相关解释,没有增加其他自己理解,可能不太能解决实际问题

以上所有图片,和除个别增添操作解释外的文字内容均由微软提供,版权所有均为微软

评论 1
添加红包

请填写红包祝福语或标题

红包个数最小为10个

红包金额最低5元

当前余额3.43前往充值 >
需支付:10.00
成就一亿技术人!
领取后你会自动成为博主和红包主的粉丝 规则
hope_wisdom
发出的红包
实付
使用余额支付
点击重新获取
扫码支付
钱包余额 0

抵扣说明:

1.余额是钱包充值的虚拟货币,按照1:1的比例进行支付金额的抵扣。
2.余额无法直接购买下载,可以购买VIP、付费专栏及课程。

余额充值