摘 要
随着互联网技术的快速发展,在线招聘平台在促进就业、尤其是大学生兼职方面发挥了重要作用。传统的兼职信息管理模式存在信息更新滞后、用户体验差等问题,亟需一种高效、便捷的管理系统来优化兼职信息发布与管理流程。本论文设计并实现了一种基于SpringBoot的大学生兼职信息管理系统,旨在通过信息化手段提高兼职招聘效率,改善学生与企业之间的互动,提升兼职信息管理的准确性和及时性。
系统采用SpringBoot框架进行开发,结合前后端分离的设计思想,实现了系统的高效运行与灵活扩展。系统主要分为学生用户、企业用户和管理员三类角色,分别提供个性化的功能模块。学生用户可以浏览招聘资讯、查看兼职岗位、提交申请、管理个人信息等;企业用户可以发布兼职岗位、查看申请记录、处理学生咨询、管理录取通知等;管理员则负责系统的整体管理,包括岗位信息管理、用户管理、咨询记录管理、投诉举报管理等。
本系统通过合理的权限管理和数据库设计,确保了数据的一致性与安全性。系统界面简洁易用,操作流程清晰,学生与企业的需求得到了有效满足。系统的实现不仅提高了大学生兼职信息的透明度,也优化了招聘企业的管理流程。通过系统的上线应用,极大地方便了学生与企业的对接,提升了兼职招聘的效率。
关键词:大学生兼职;Spring Boot;兼职招聘;系统设计
Abstract
With the rapid development of Internet technology, online recruitment platforms have played an important role in promoting employment, especially college students' part-time jobs. The traditional part-time information management model has problems such as lagging information updates and poor user experience, and urgently needs an efficient and convenient management system to optimize the process of part-time information release and management. This paper designs and implements a college part-time information management system based on SpringBoot, aiming to improve the efficiency of part-time recruitment through information technology, enhance the interaction between students and enterprises, and improve the accuracy and timeliness of part-time information management.
The system is developed using the SpringBoot framework, combined with the design concept of front-end and back-end separation, to achieve efficient operation and flexible expansion of the system. The system is mainly divided into three roles: student users, enterprise users, and administrators, each providing personalized functional modules. Student users can browse job postings, view part-time positions, submit applications, manage personal information, etc; Enterprise users can post part-time job positions, view application records, handle student inquiries, manage admission notices, etc; Administrators are responsible for the overall management of the system, including job information management, user management, consultation record management, complaint and reporting management, etc.
This system ensures data consistency and security through reasonable permission management and database design. The system interface is simple and easy to use, with clear operation procedures, effectively meeting the needs of students and enterprises. The implementation of the system not only improves the transparency of part-time job information for college students, but also optimizes the management process of recruitment enterprises. Through the online application of the system, it greatly facilitates the connection between students and enterprises, and improves the efficiency of part-time recruitment.
Keywords: Part time jobs for college students; Spring Boot; Part time recruitment; system design
1 前 言
1.1 研究背景和意义
1.2 国内外研究现状
1.3 论文结构与章节安排
2 关键技术
2.1 Java
2.2 MySQL
2.3 Spring Boot框架
2.4 B/S模式
3 系统分析
3.1 可行性分析
3.1.1 技术可行性
3.1.2 经济可行性
3.1.3 操作可行性
3.1.4 社会可行性
3.2 功能需求分析
3.3 系统性能分析
3.4 系统流程分析
4 系统设计
4.1 系统架构设计
4.2 功能模块设计
4.3 数据库设计
4.3.1 E-R图
4.3.2 数据库表结构设计
5 系统实现
5.1 学生用户模块
5.1.1 用户登录界面
5.1.2 用户注册界面
5.1.3 招聘资讯界面
5.1.4 岗位信息界面
5.1.5 咨询记录界面
5.1.6 申请记录界面
5.1.7 投诉举报界面
5.2 企业用户模块
5.2.1 岗位信息管理界面
5.2.2 咨询记录管理界面
5.2.3 申请记录管理界面
5.2.4 录取通知管理界面
5.3 后台管理员模块
5.3.1 系统用户界面
5.3.2 岗位分类管理界面
5.3.3 申请记录管理界面
5.3.4 评价反馈管理界面
5.3.5 系统管理界面
5.3.6 资源管理界面
6 系统测试
6.1 系统测试的目的
6.2 系统测试用例
6.3 系统测试结果
结束语
参考文献
致 谢
随着信息技术的快速发展和互联网的普及,网络招聘平台逐渐成为现代求职和招聘的重要渠道。尤其是对于大学生群体而言,兼职工作不仅能帮助他们减轻经济压力,还能积累社会经验,提升自我能力。然而,传统的兼职招聘方式往往存在着信息不对称、岗位选择有限、招聘效率低下等问题,导致许多大学生在兼职过程中遭遇困难。与此同时,招聘企业也面临着招聘效率不高、应聘者信息筛选困难等困境。因此,构建一个高效、便捷的大学生兼职信息管理系统显得尤为重要。
SpringBoot作为一种简洁、快速的开发框架,能够通过简化配置和自动化部署,帮助更快速地实现系统功能。采用SpringBoot进行系统开发,不仅能够提升系统的开发效率和稳定性,还能实现系统功能的模块化和可扩展性。因此,利用SpringBoot框架搭建一个高效的大学生兼职信息管理系统,为解决现有兼职招聘中的问题提供了一个新的思路和解决方案。
本系统通过实现学生、企业和管理员三方角色的功能模块,提供了从招聘信息发布、岗位申请到信息查询、用户管理等一系列完整的服务功能,极大地提升了兼职招聘的效率和透明度。学生可以通过系统快速浏览招聘岗位、提交申请、查看录取通知和评价反馈,企业则可以发布兼职岗位、查看申请记录、处理咨询记录,并管理录取通知。管理员则负责管理系统的整体运行,确保系统的稳定性与安全性。通过这种信息化、系统化的管理方式,不仅提高了兼职招聘的效率,还优化了大学生兼职信息的流通与管理,增强了学生和企业之间的互动与沟通。
因此,基于SpringBoot的大学生兼职信息管理系统的设计与实现,不仅具有重要的理论研究意义,也具有广泛的实践应用价值。它为大学生提供了一个更加便捷的兼职平台,为企业提供了高效的招聘工具,进一步促进了社会就业市场的优化和发展。此外,系统的实现也为类似信息管理系统的开发提供了有益的参考和借鉴,为今后更多相关系统的建设奠定了基础。
随着社会的发展和大学生群体日益增多,大学生兼职工作成为了学生群体的重要组成部分。大学生兼职不仅能够减轻经济压力,还能提高其社会实践能力,丰富个人经历。然而,大学生兼职市场中存在信息不对称、信息发布滞后、岗位选择有限等问题。因此,如何高效管理和发布兼职信息,成为了大学生兼职招聘领域的一个重要课题。
在国外,许多大学和企业已经开始探索大学生兼职信息管理系统的应用。例如,美国的“Handshake”平台就为大学生提供了一个整合兼职、实习和全职工作的综合平台[1]。学生可以通过平台浏览和申请各种兼职岗位,而企业也可以在平台上发布招聘信息,筛选合适的候选人[2]。通过这种信息化管理方式,学生和企业可以更加高效地对接,避免了传统招聘中存在的信息不对称问题,提升了招聘效率。类似的,欧洲的“StudentJob”平台为学生提供了丰富的兼职信息[3],学生通过该平台可以轻松找到适合自己的兼职工作,企业也能通过平台发布招聘信息,进行应聘者筛选和管理[4]。这些平台的成功经验表明,利用信息化手段能够显著提高招聘和求职的效率。
国内的大学生兼职信息管理系统也逐渐进入了快速发展的阶段。国内一些知名平台,如“兼职猫”和“斗米兼职”,通过线上系统为学生和企业提供便捷的兼职信息发布与管理服务[5]。学生可以通过平台浏览不同的兼职岗位,直接申请感兴趣的工作,而企业则可以通过平台发布岗位信息,筛选并联系合适的应聘者[6]。通过这种信息管理平台,大学生兼职招聘不再依赖传统的招聘模式,学生和企业之间的信息传递更加迅速和高效[7]。同时,一些高校也在积极推动基于校园的兼职信息管理系统[8],提供给学生更多的兼职机会和信息渠道。高校通过自己的平台发布校园内外的兼职信息,学生可以在平台上快速查看岗位详情,直接进行申请和面试,减少了中间环节。企业也可以通过平台发布招聘信息,快速筛选符合条件的学生,提升招聘效率。这类平台在高校的推广应用,方便了学生和企业的对接,也为学校提供了更好的管理手段。
总体来看,国内外的大学生兼职信息管理系统都在积极推动信息的高效流通和管理,减少了传统招聘方式中存在的问题,提升了学生和企业之间的互动与沟通。随着信息管理技术的不断完善,未来大学生兼职信息管理系统将更加便捷、高效,为学生和企业提供更好的服务。
本文共分为六章,章节内容安排如下:
第一章:前言,主要介绍大学生兼职信息管理系统领域研究的背景和意义,概述国内外研究的现状。
第二章:关键技术,主要探讨和说明实现大学生兼职信息管理系统的关键技术。
第三章:系统分析,主要从大学生兼职信息管理系统的可行性、功能、性能等方面进行分析,为后续系统设计提供理论支持。
第四章:系统设计,主要对大学生兼职信息管理系统功能模块、数据库进行功能设计。
第五章:系统实现,主要介绍了大学生兼职信息管理系统的功能、系统界面的实现。
第六章:系统测试,主要对大学生兼职信息管理系统进行测试,验证功能完整性、稳定性和安全性,评估系统在实际运行中的性能表现。
结束语。总结全文研究内容,提出对大学生兼职信息管理系统领域未来发展的展望和建议,指出研究的不足和可优化之处,为相关领域的进一步探索提供参考。
Java是一种跨平台的编程语言,广泛用于开发各种类型的应用程序,包括Web应用、移动应用和大型软件系统。在大学生兼职信息管理系统中,Java通常用于后端开发,提供强大的处理能力和稳定性。同时Java是一种面向对象的编程语言,支持封装、继承和多态等特性,使代码更易于维护和重用。还拥有丰富的标准库和第三方框架,如Spring、Hibernate等,可以大大提高开发效率。
MySQL是一种流行的开源关系型数据库管理系统,用于存储和管理数据。在大学生兼职信息管理系统中,MySQL可以用于数据存储、数据查询和数据管理等方面,用户可以免费使用和修改源代码,为平台提供可靠和高性能的数据库支持。MySQL支持多种存储引擎,如InnoDB和MyISAM,可以根据不同的应用场景选择合适的存储引擎,以提高性能;提供了多种数据安全机制,如用户权限管理、数据加密和备份恢复等,确保数据的安全性。
Spring Boot是一个用于构建微服务的Java框架,简化了Spring应用程序的开发和部署过程。Spring Boot通过自动配置和约定优于配置的理念,简化了Spring应用程序的开发过程,使开发者可以更快地构建和部署应用程序;拥有丰富的生态系统,如Spring Cloud、Spring Security等,可以满足各种企业级应用的需求。在大学生兼职信息管理系统中,Spring Boot可以快速搭建后端服务,并实现各种功能模块的集成和管理。
B/S模式,即浏览器/服务器模式,是一种常见的网络应用架构模式。在B/S模式中,用户通过浏览器作为客户端与服务器进行交互。在浏览器/服务器(browser / Server Architecture)系统中,用户只需通过浏览器,就能够轻松地向分布在网络各处的众多服务器发送海量的请求。B/S系统大大地简化了客户端的工作,让用户体验更加便捷。
从技术角度来看,Spring Boot作为一种轻量级、快速构建的Java框架,能够提高开发效率,降低系统的复杂程度,易于维护和升级。同时,MySQL作为关系型数据库,能够支持平台数据的存储与管理,保障系统的稳定性和高效性。因此,本系统具有技术可行性。
考虑到Springboot、Vue、MyBatis Plus及MySQL等均为开源技术,无需支付高昂的许可费用,大大降低了系统的开发成本。同时,这些技术拥有广泛的用户群体和成熟的社区支持,便于获取技术支持和资源共享。此外,系统的实施将显著提升用户体验,从而带来潜在的经济效益。因此,从经济角度来看,该系统的开发同样具备可行性。
系统设计应遵循用户友好原则,确保用户能够轻松上手并高效使用。通过合理的界面布局、直观的操作流程以及详尽的帮助文档,可以大大降低用户的学习成本,提高系统的操作可行性。此外,系统还应具备完善的权限管理和数据安全机制,确保操作的安全性和合规性。
大学生兼职信息管理系统具有良好的社会可行性。该系统能够有效解决大学生兼职信息不对称的问题,为学生提供便捷的求职平台,提升就业机会。同时,企业也能通过平台高效发布招聘信息,筛选合适的兼职人员,从而降低招聘成本。随着兼职市场需求的增加和信息技术的发展,系统符合当前社会的需求,有助于促进大学生就业、提升招聘效率,并推动社会经济的灵活就业发展。
从技术、经济、操作和社会四个维度来看,大学生兼职信息管理系统的开发均具备高度的可行性。
(一)学生用户角色用例如下图所示。

-
-
-
-
-
- 学生用户用例图
-
-
-
-
学生用户具体功能说明如下所示。
首页:展示系统最新动态、热门岗位推荐及用户关注信息,便于学生快速获取兼职信息。
招聘资讯:提供企业发布的兼职招聘信息,包括岗位需求、薪资待遇、工作地点等详细信息,帮助学生了解市场兼职动态。
岗位信息:按类别展示各类兼职岗位,学生可根据自身兴趣和专业背景筛选合适的岗位进行申请。
我的账户:学生用户可管理个人信息,包括修改密码、绑定联系方式等,确保账户安全。
个人中心:
个人首页:展示学生用户的个人信息。
咨询记录:记录学生用户与企业咨询记录,方便随时查阅。
申请记录:记录学生用户提交的岗位申请及申请状态,帮助学生跟踪求职进度。
评价反馈:学生用户可对已完成的兼职进行评价,为其他用户提供参考。
录取通知:企业录用学生后,系统将在个人中心发送录取通知,学生可在此查看并确认。
投诉举报:针对不良企业行为或虚假招聘信息,学生用户可进行投诉举报,维护自身权益。
收藏:学生用户可收藏感兴趣的岗位或企业,便于日后查找。
评论管理:管理学生用户对其他岗位或企业的评论,确保评论内容真实、客观。
(二)企业用户角色用例如下图所示。

-
-
-
-
-
- 企业用户用例图
-
-
-
-
企业用户具体功能说明如下所示。
后台首页:企业用户登录后,可直观查看系统概览。
岗位信息管理:企业可发布兼职岗位信息,包括岗位名称、职责、要求、薪资等,并管理已发布的岗位。
咨询记录管理:查看大学生用户的咨询记录,及时回复解答,提高沟通效率。
申请记录管理:浏览大学生对岗位的申请记录,查看申请详情,进行筛选与审核。
评价反馈管理:对已完成兼职的大学生进行评价,记录反馈,为后续招聘提供参考。
录取通知管理:向通过审核的大学生发送录取通知,管理通知状态,确保信息传达无误。
(三)管理员角色用例如下图所示。

-
-
-
-
-
- 管理员用例图
-
-
-
-
系统后台管理端管理员具体功能说明如下所示。
后台首页:展示系统概览,包括用户统计、岗位数量、最新申请等信息。
系统用户管理:负责用户账号的创建、编辑、删除及权限分配,确保用户信息的准确性和安全性。
岗位信息管理:发布、编辑和删除兼职岗位信息,包括岗位名称、职责、要求等,方便学生查找合适的兼职。
岗位分类管理:对岗位进行合理分类,如技术类、服务类、营销类等,提高岗位信息的检索效率。
咨询记录管理:查看并回复学生的咨询,解决学生在寻找兼职过程中的疑问。
申请记录管理:审核学生的兼职申请,根据岗位需求和申请者的条件进行匹配。
评价反馈管理:查看学生对兼职岗位的评价,收集反馈意见,优化岗位信息。
录取通知管理:向被录取的学生发送录取通知,确保信息的及时传达。
投诉举报管理:处理学生的投诉和举报,维护系统的公平性和安全性。
系统管理(轮播图):设置系统首页的轮播图,展示最新的招聘信息或活动信息,提高系统的吸引力。
资源管理(招聘资讯、资讯分类):发布和管理招聘资讯,包括资讯的创建、编辑、删除及分类,为学生提供最新的兼职信息。
对于大学生兼职信息管理系统的设计与实现,下面是系统性能分析表:
-
-
-
-
- 性能需求表
-
-
-
|
项目 |
内容 |
|
响应时间 |
系统对用户请求的响应时间需在500ms以内 |
|
并发用户数 |
系统需要支持1000个并发用户同时访问 |
|
吞吐量 |
系统每秒需要处理1000个请求 |
|
可用性 |
系统需要保证每月99.9%的可用性 |
|
数据安全 |
用户敏感数据需要加密存储,并支持数据库备份和恢复 |
|
数据一致性 |
系统中的数据操作需保证ACID特性,确保数据一致性 |
|
扩展性 |
系统需要支持水平扩展,能够方便地增加服务器节点以应对高请求量 |
|
可维护性 |
系统代码需要清晰易懂、结构良好,方便维护和修改 |
|
日志记录 |
系统需要记录用户操作日志、异常日志以及系统运行日志 |
|
监控报警 |
系统需要实时监控运行状态,当系统异常时能够及时发送警报通知相关人员 |
|
缓存设置 |
针对频繁使用的数据,系统需要进行合适的缓 |
(1)增加数据流程
系统中的所有用户(管理员、学生用户和企业用户)都可以实现增加数据功能,图3.4显示的就是在增加数据时的流程。

-
-
-
-
-
- 增加数据流程图
-
-
-
-
(2)修改数据流程
在录入系统信息的时候如果信息有错,可以对系统中的数据进行编辑。图3.5显示的就是修改数据的流程。

-
-
-
-
-
- 修改数据流程图
-
-
-
-
(3)删除数据流程
在系统中经常会出现一些过期的数据,那就可以直接删除这些数据,图3.6就是删除数据时的流程图。

-
-
-
-
-
- 删除数据流程图
-
-
-
-
(4)学生用户操作流程图
学生用户在使用系统时,首先可以访问首页,浏览最新的兼职招聘信息和行业动态,了解市场趋势。接着,学生可以进入招聘资讯模块,查看详细的兼职招聘信息,获取更多的就业机会。随后,学生可以进入我的账户,管理个人信息,确保资料准确无误。进入个人中心后,学生可以查看个人首页,了解自己的申请记录、咨询记录等内容,方便查看与企业的互动情况。浏览完相关信息后,学生可以浏览岗位信息,查看并申请感兴趣的兼职岗位。操作完成后,学生可以选择退出系统,结束使用。图3.7就是学生用户操作的流程图。

-
-
-
-
-
- 学生用户操作流程图
-
-
-
-
由于本系统在逻辑事务处理方面对数据库的操作比较频繁所以系统在底层连接数据库时并没有使用原生的JDBC,而是把JDBC进行了封装,封装之后相当于一个连接数据库的工具DB UTIL,这样使用起来会更加方便而且这样进行封装还可以降低系统中代码的冗余,当我们需要连接和使用数据库时只需要调用这个工具里面的一个方法就可以了。而且通过封装可以把对数据库的操作独立起来,当需要连接不同种类的数据库时只需要加以修改就可以达到目的。
DAO层本来并无这个类,它只是java中MVC构造里的一个model概念,主要就是里面的一些方法,而这些方法就是用来访问数据库的方法。我们在软件开发时DAO层我们一般都放接口和接口的实现类,用于来规范实现类的我们叫它接口,实现类重点用于对数据库的操纵。
MVC是一种系统研发的关键模型,M是Model模型,它是系统内部关键程序运行的核心,主要进行对数据库的各种操作。视图View是V也叫做视图,主要的作用是对一些数据进行显示。控制器Controller 是C执行从View的视图层来读取数据,然后控制用户的输入。
系统架构如下图所示。

功能模块设计是系统开发过程中的重要阶段,它旨在将系统划分为不同的模块,每个模块负责完成特定的功能或任务。大学生兼职信息管理系统由多个功能模块组成,每个模块下又包含具体的功能操作。功能模块图如下图所示。

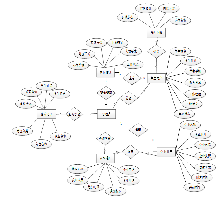
E-R图有助于理清系统中的数据结构和关系,为后续的数据库表结构设计提供指导。在进行数据库设计之前,首先需要先绘制实体-关系(E-R)图。E-R图将帮助我们理清业务中的实体(Entity)及它们之间的关系(Relationship),从而为后续的数据库表设计提供基础。根据前文可以得出本大学生兼职信息管理系统拥有多个实体,在此列举主要实体,各个实体之间联系总E-R图如下图所示。

在E-R图确定后,接下来可以根据实体和关系的属性设计数据库表结构。在E-R图明确了实体和它们之间的关系后,接下来可以开始设计数据库表结构。每个实体对应一个数据库表,每个属性对应表中的字段。如下列表格所示,在此列举主要数据表。
|
编号 |
名称 |
数据类型 |
长度 |
小数位 |
允许空值 |
主键 |
默认值 |
说明 |
|
1 |
token_id |
int |
10 |
0 |
N |
Y |
临时访问牌ID | |
|
2 |
token |
varchar |
64 |
0 |
Y |
N |
临时访问牌 | |
|
3 |
info |
text |
65535 |
0 |
Y |
N | ||
|
4 |
maxage |
int |
10 |
0 |
N |
N |
2 |
最大寿命:默认2小时 |
|
5 |
create_time |
timestamp |
19 |
0 |
N |
N |
CURRENT_TIMESTAMP |
创建时间: |
|
6 |
update_time |
timestamp |
19 |
0 |
N |
N |
CURRENT_TIMESTAMP |
更新时间: |
|
7 |
user_id |
int |
10 |
0 |
N |
N |
0 |
用户编号: |
|
编号 |
名称 |
数据类型 |
长度 |
小数位 |
允许空值 |
主键 |
默认值 |
说明 |
|
1 |
admission_notice_id |
int |
10 |
0 |
N |
Y |
录取通知ID | |
|
2 |
enterprise_users |
int |
10 |
0 |
Y |
N |
0 |
企业用户 |
|
3 |
student_users |
int |
10 |
0 |
Y |
N |
0 |
学生用户 |
|
4 |
notification_title |
varchar |
64 |
0 |
Y |
N |
通知标题 | |
|
5 |
notification_time |
date |
10 |
0 |
Y |
N |
通知时间 | |
|
6 |
release_personnel |
varchar |
64 |
0 |
Y |
N |
发布人员 | |
|
7 |
notification_content |
text |
65535 |
0 |
Y |
N |
通知内容 | |
|
8 |
create_time |
datetime |
19 |
0 |
N |
N |
CURRENT_TIMESTAMP |
创建时间 |
|
9 |
update_time |
timestamp |
19 |
0 |
N |
N |
CURRENT_TIMESTAMP |
更新时间 |
|
10 |
source_table |
varchar |
255 |
0 |
Y |
N |
来源表 | |
|
11 |
source_id |
int |
10 |
0 |
Y |
N |
来源ID | |
|
12 |
source_user_id |
int |
10 |
0 |
Y |
N |
来源用户 |
|
编号 |
名称 |
数据类型 |
长度 |
小数位 |
允许空值 |
主键 |
默认值 |
说明 |
|
1 |
application_record_id |
int |
10 |
0 |
N |
Y |
申请记录ID | |
|
2 |
enterprise_users |
int |
10 |
0 |
Y |
N |
0 |
企业用户 |
|
3 |
enterprise_name |
varchar |
64 |
0 |
Y |
N |
企业名称 | |
|
4 |
job_title |
varchar |
64 |
0 |
Y |
N |
岗位名称 | |
|
5 |
job_classification |
varchar |
64 |
0 |
Y |
N |
岗位分类 | |
|
6 |
work_location |
varchar |
64 |
0 |
Y |
N |
工作地点 | |
|
7 |
salary_and_benefits |
varchar |
64 |
0 |
Y |
N |
薪资待遇 | |
|
8 |
student_users |
int |
10 |
0 |
Y |
N |
0 |
学生用户 |
|
9 |
student_name |
varchar |
64 |
0 |
Y |
N |
学生姓名 | |
|
10 |
student_mobile_phone |
varchar |
64 |
0 |
Y |
N |
学生手机 | |
|
11 |
educational_background |
varchar |
64 |
0 |
Y |
N |
教育背景 | |
|
12 |
skills_and_strengths |
varchar |
64 |
0 |
Y |
N |
技能特长 | |
|
13 |
hands_on_background |
varchar |
64 |
0 |
Y |
N |
工作经验 | |
|
14 |
number_of_applicants |
varchar |
64 |
0 |
Y |
N |
申请人数 | |
|
15 |
application_status |
varchar |
64 |
0 |
Y |
N |
申请状态 | |
|
16 |
resume_file |
varchar |
255 |
0 |
Y |
N |
简历文件 | |
|
17 |
application_remarks |
text |
65535 |
0 |
Y |
N |
申请备注 | |
|
18 |
examine_state |
varchar |
16 |
0 |
N |
N |
未审核 |
审核状态 |
|
19 |
examine_reply |
varchar |
16 |
0 |
Y |
N |
审核回复 | |
|
20 |
evaluation_feedback_limit_times |
int |
10 |
0 |
N |
N |
0 |
反馈评价限制次数 |
|
21 |
admission_notice_limit_times |
int |
10 |
0 |
N |
N |
0 |
面试通知限制次数 |
|
22 |
complaints_report_limit_times |
int |
10 |
0 |
N |
N |
0 |
举报投诉限制次数 |
|
23 |
create_time |
datetime |
19 |
0 |
N |
N |
CURRENT_TIMESTAMP |
创建时间 |
|
24 |
update_time |
timestamp |
19 |
0 |
N |
N |
CURRENT_TIMESTAMP |
更新时间 |
|
25 |
source_table |
varchar |
255 |
0 |
Y |
N |
来源表 | |
|
26 |
source_id |
int |
10 |
0 |
Y |
N |
来源ID | |
|
27 |
source_user_id |
int |
10 |
0 |
Y |
N |
来源用户 |
|
编号 |
名称 |
数据类型 |
长度 |
小数位 |
允许空值 |
主键 |
默认值 |
说明 |
|
1 |
article_id |
mediumint |
8 |
0 |
N |
Y |
文章id:[0,8388607] | |
|
2 |
title |
varchar |
125 |
0 |
N |
Y |
标题:[0,125]用于文章和html的title标签中 | |
|
3 |
type |
varchar |
64 |
0 |
N |
N |
0 |
文章分类:[0,1000]用来搜索指定类型的文章 |
|
4 |
hits |
int |
10 |
0 |
N |
N |
0 |
点击数:[0,1000000000]访问这篇文章的人次 |
|
5 |
praise_len |
int |
10 |
0 |
N |
N |
0 |
点赞数 |
|
6 |
create_time |
timestamp |
19 |
0 |
N |
N |
CURRENT_TIMESTAMP |
创建时间: |
|
7 |
update_time |
timestamp |
19 |
0 |
N |
N |
CURRENT_TIMESTAMP |
更新时间: |
|
8 |
source |
varchar |
255 |
0 |
Y |
N |
来源:[0,255]文章的出处 | |
|
9 |
url |
varchar |
255 |
0 |
Y |
N |
来源地址:[0,255]用于跳转到发布该文章的网站 | |
|
10 |
tag |
varchar |
255 |
0 |
Y |
N |
标签:[0,255]用于标注文章所属相关内容,多个标签用空格隔开 | |
|
11 |
content |
longtext |
2147483647 |
0 |
Y |
N |
正文:文章的主体内容 | |
|
12 |
img |
varchar |
255 |
0 |
Y |
N |
封面图 | |
|
13 |
description |
text |
65535 |
0 |
Y |
N |
文章描述 |
|
编号 |
名称 |
数据类型 |
长度 |
小数位 |
允许空值 |
主键 |
默认值 |
说明 |
|
1 |
type_id |
smallint |
5 |
0 |
N |
Y |
分类ID:[0,10000] | |
|
2 |
display |
smallint |
5 |
0 |
N |
N |
100 |
显示顺序:[0,1000]决定分类显示的先后顺序 |
|
3 |
name |
varchar |
16 |
0 |
N |
N |
分类名称:[2,16] | |
|
4 |
father_id |
smallint |
5 |
0 |
N |
N |
0 |
上级分类ID:[0,32767] |
|
5 |
description |
varchar |
255 |
0 |
Y |
N |
描述:[0,255]描述该分类的作用 | |
|
6 |
icon |
text |
65535 |
0 |
Y |
N |
分类图标: | |
|
7 |
url |
varchar |
255 |
0 |
Y |
N |
外链地址:[0,255]如果该分类是跳转到其他网站的情况下,就在该URL上设置 | |
|
8 |
create_time |
timestamp |
19 |
0 |
N |
N |
CURRENT_TIMESTAMP |
创建时间: |
|
9 |
update_time |
timestamp |
19 |
0 |
N |
N |
CURRENT_TIMESTAMP |
更新时间: |
|
编号 |
名称 |
数据类型 |
长度 |
小数位 |
允许空值 |
主键 |
默认值 |
说明 |
|
1 |
auth_id |
int |
10 |
0 |
N |
Y |
授权ID: | |
|
2 |
user_group |
varchar |
64 |
0 |
Y |
N |
用户组: | |
|
3 |
mod_name |
varchar |
64 |
0 |
Y |
N |
模块名: | |
|
4 |
table_name |
varchar |
64 |
0 |
Y |
N |
表名: | |
|
5 |
page_title |
varchar |
255 |
0 |
Y |
N |
页面标题: | |
|
6 |
path |
varchar |
255 |
0 |
Y |
N |
路由路径: | |
|
7 |
parent |
varchar |
64 |
0 |
Y |
N |
父级菜单 | |
|
8 |
parent_sort |
int |
10 |
0 |
N |
N |
0 |
父级菜单排序 |
|
9 |
position |
varchar |
32 |
0 |
Y |
N |
位置: | |
|
10 |
mode |
varchar |
32 |
0 |
N |
N |
_blank |
跳转方式: |
|
11 |
add |
tinyint |
3 |
0 |
N |
N |
1 |
是否可增加: |
|
12 |
del |
tinyint |
3 |
0 |
N |
N |
1 |
是否可删除: |
|
13 |
set |
tinyint |
3 |
0 |
N |
N |
1 |
是否可修改: |
|
14 |
get |
tinyint |
3 |
0 |
N |
N |
1 |
是否可查看: |
|
15 |
field_add |
text |
65535 |
0 |
Y |
N |
添加字段: | |
|
16 |
field_set |
text |
65535 |
0 |
Y |
N |
修改字段: | |
|
17 |
field_get |
text |
65535 |
0 |
Y |
N |
查询字段: | |
|
18 |
table_nav_name |
varchar |
500 |
0 |
Y |
N |
跨表导航名称: | |
|
19 |
table_nav |
varchar |
500 |
0 |
Y |
N |
跨表导航: | |
|
20 |
option |
text |
65535 |
0 |
Y |
N |
配置: | |
|
21 |
create_time |
timestamp |
19 |
0 |
N |
N |
CURRENT_TIMESTAMP |
创建时间: |
|
22 |
update_time |
timestamp |
19 |
0 |
N |
N |
CURRENT_TIMESTAMP |
更新时间: |
|
编号 |
名称 |
数据类型 |
长度 |
小数位 |
允许空值 |
主键 |
默认值 |
说明 |
|
1 |
code_token_id |
int |
10 |
0 |
N |
Y | ||
|
2 |
token |
varchar |
255 |
0 |
Y |
N | ||
|
3 |
code |
varchar |
255 |
0 |
Y |
N |
验证码 | |
|
4 |
expire_time |
timestamp |
19 |
0 |
N |
N |
CURRENT_TIMESTAMP |
失效时间 |
|
5 |
create_time |
timestamp |
19 |
0 |
N |
N |
CURRENT_TIMESTAMP |
创建时间 |
|
6 |
update_time |
timestamp |
19 |
0 |
N |
N |
CURRENT_TIMESTAMP |
更新时间: |
|
编号 |
名称 |
数据类型 |
长度 |
小数位 |
允许空值 |
主键 |
默认值 |
说明 |
|
1 |
collect_id |
int |
10 |
0 |
N |
Y |
收藏ID: | |
|
2 |
user_id |
int |
10 |
0 |
N |
N |
0 |
收藏人ID: |
|
3 |
source_table |
varchar |
255 |
0 |
Y |
N |
来源表: | |
|
4 |
source_field |
varchar |
255 |
0 |
Y |
N |
来源字段: | |
|
5 |
source_id |
int |
10 |
0 |
N |
N |
0 |
来源ID: |
|
6 |
title |
varchar |
255 |
0 |
Y |
N |
标题: | |
|
7 |
img |
varchar |
255 |
0 |
Y |
N |
封面: | |
|
8 |
create_time |
timestamp |
19 |
0 |
N |
N |
CURRENT_TIMESTAMP |
创建时间: |
|
9 |
update_time |
timestamp |
19 |
0 |
N |
N |
CURRENT_TIMESTAMP |
更新时间: |
|
编号 |
名称 |
数据类型 |
长度 |
小数位 |
允许空值 |
主键 |
默认值 |
说明 |
|
1 |
comment_id |
int |
10 |
0 |
N |
Y |
评论ID: | |
|
2 |
user_id |
int |
10 |
0 |
N |
N |
0 |
评论人ID: |
|
3 |
reply_to_id |
int |
10 |
0 |
N |
N |
0 |
回复评论ID:空为0 |
|
4 |
content |
longtext |
2147483647 |
0 |
Y |
N |
内容: | |
|
5 |
nickname |
varchar |
255 |
0 |
Y |
N |
昵称: | |
|
6 |
avatar |
varchar |
255 |
0 |
Y |
N |
头像地址:[0,255] | |
|
7 |
create_time |
timestamp |
19 |
0 |
N |
N |
CURRENT_TIMESTAMP |
创建时间: |
|
8 |
update_time |
timestamp |
19 |
0 |
N |
N |
CURRENT_TIMESTAMP |
更新时间: |
|
9 |
source_table |
varchar |
255 |
0 |
Y |
N |
来源表: | |
|
10 |
source_field |
varchar |
255 |
0 |
Y |
N |
来源字段: | |
|
11 |
source_id |
int |
10 |
0 |
N |
N |
0 |
来源ID: |
|
编号 |
名称 |
数据类型 |
长度 |
小数位 |
允许空值 |
主键 |
默认值 |
说明 |
|
1 |
complaints_report_id |
int |
10 |
0 |
N |
Y |
投诉举报ID | |
|
2 |
enterprise_name |
varchar |
64 |
0 |
Y |
N |
企业名称 | |
|
3 |
job_title |
varchar |
64 |
0 |
Y |
N |
岗位名称 | |
|
4 |
job_type |
varchar |
64 |
0 |
Y |
N |
岗位类型 | |
|
5 |
job_classification |
varchar |
64 |
0 |
Y |
N |
岗位分类 | |
|
6 |
student_users |
int |
10 |
0 |
Y |
N |
0 |
学生用户 |
|
7 |
student_mobile_phone |
varchar |
64 |
0 |
Y |
N |
学生手机 | |
|
8 |
feedback_status |
varchar |
64 |
0 |
Y |
N |
反馈状态 | |
|
9 |
details_description |
text |
65535 |
0 |
Y |
N |
详情描述 | |
|
10 |
examine_state |
varchar |
16 |
0 |
N |
N |
未审核 |
审核状态 |
|
11 |
examine_reply |
varchar |
16 |
0 |
Y |
N |
审核回复 | |
|
12 |
create_time |
datetime |
19 |
0 |
N |
N |
CURRENT_TIMESTAMP |
创建时间 |
|
13 |
update_time |
timestamp |
19 |
0 |
N |
N |
CURRENT_TIMESTAMP |
更新时间 |
|
14 |
source_table |
varchar |
255 |
0 |
Y |
N |
来源表 | |
|
15 |
source_id |
int |
10 |
0 |
Y |
N |
来源ID | |
|
16 |
source_user_id |
int |
10 |
0 |
Y |
N |
来源用户 |
|
编号 |
名称 |
数据类型 |
长度 |
小数位 |
允许空值 |
主键 |
默认值 |
说明 |
|
1 |
consultation_records_id |
int |
10 |
0 |
N |
Y |
咨询记录ID | |
|
2 |
enterprise_users |
int |
10 |
0 |
Y |
N |
0 |
企业用户 |
|
3 |
enterprise_name |
varchar |
64 |
0 |
Y |
N |
企业名称 | |
|
4 |
job_title |
varchar |
64 |
0 |
Y |
N |
岗位名称 | |
|
5 |
job_classification |
varchar |
64 |
0 |
Y |
N |
岗位分类 | |
|
6 |
student_users |
int |
10 |
0 |
Y |
N |
0 |
学生用户 |
|
7 |
student_name |
varchar |
64 |
0 |
Y |
N |
学生姓名 | |
|
8 |
job_search_consultation |
text |
65535 |
0 |
Y |
N |
求职咨询 | |
|
9 |
examine_state |
varchar |
16 |
0 |
N |
N |
未审核 |
审核状态 |
|
10 |
examine_reply |
varchar |
16 |
0 |
Y |
N |
审核回复 | |
|
11 |
create_time |
datetime |
19 |
0 |
N |
N |
CURRENT_TIMESTAMP |
创建时间 |
|
12 |
update_time |
timestamp |
19 |
0 |
N |
N |
CURRENT_TIMESTAMP |
更新时间 |
|
13 |
source_table |
varchar |
255 |
0 |
Y |
N |
来源表 | |
|
14 |
source_id |
int |
10 |
0 |
Y |
N |
来源ID | |
|
15 |
source_user_id |
int |
10 |
0 |
Y |
N |
来源用户 |
|
编号 |
名称 |
数据类型 |
长度 |
小数位 |
允许空值 |
主键 |
默认值 |
说明 |
|
1 |
enterprise_users_id |
int |
10 |
0 |
N |
Y |
企业用户ID | |
|
2 |
enterprise_name |
varchar |
64 |
0 |
Y |
N |
企业名称 | |
|
3 |
enterprise_address |
varchar |
64 |
0 |
Y |
N |
企业地址 | |
|
4 |
enterprise_phone_number |
varchar |
16 |
0 |
Y |
N |
企业电话 | |
|
5 |
enterprise_license |
varchar |
64 |
0 |
Y |
N |
企业执照 | |
|
6 |
examine_state |
varchar |
16 |
0 |
N |
N |
未审核 |
审核状态 |
|
7 |
user_id |
int |
10 |
0 |
N |
N |
0 |
用户ID |
|
8 |
create_time |
datetime |
19 |
0 |
N |
N |
CURRENT_TIMESTAMP |
创建时间 |
|
9 |
update_time |
timestamp |
19 |
0 |
N |
N |
CURRENT_TIMESTAMP |
更新时间 |
|
编号 |
名称 |
数据类型 |
长度 |
小数位 |
允许空值 |
主键 |
默认值 |
说明 |
|
1 |
evaluation_feedback_id |
int |
10 |
0 |
N |
Y |
评价反馈ID | |
|
2 |
enterprise_users |
int |
10 |
0 |
Y |
N |
0 |
企业用户 |
|
3 |
student_users |
int |
10 |
0 |
Y |
N |
0 |
学生用户 |
|
4 |
student_name |
varchar |
64 |
0 |
Y |
N |
学生姓名 | |
|
5 |
enterprise_name |
varchar |
64 |
0 |
Y |
N |
企业名称 | |
|
6 |
job_title |
varchar |
64 |
0 |
Y |
N |
岗位名称 | |
|
7 |
job_classification |
varchar |
64 |
0 |
Y |
N |
岗位分类 | |
|
8 |
salary_and_benefits |
varchar |
64 |
0 |
Y |
N |
薪资待遇 | |
|
9 |
evaluation_feedback |
text |
65535 |
0 |
Y |
N |
评价反馈 | |
|
10 |
create_time |
datetime |
19 |
0 |
N |
N |
CURRENT_TIMESTAMP |
创建时间 |
|
11 |
update_time |
timestamp |
19 |
0 |
N |
N |
CURRENT_TIMESTAMP |
更新时间 |
|
12 |
source_table |
varchar |
255 |
0 |
Y |
N |
来源表 | |
|
13 |
source_id |
int |
10 |
0 |
Y |
N |
来源ID | |
|
14 |
source_user_id |
int |
10 |
0 |
Y |
N |
来源用户 |
|
编号 |
名称 |
数据类型 |
长度 |
小数位 |
允许空值 |
主键 |
默认值 |
说明 |
|
1 |
hits_id |
int |
10 |
0 |
N |
Y |
点赞ID: | |
|
2 |
user_id |
int |
10 |
0 |
N |
N |
0 |
点赞人: |
|
3 |
create_time |
timestamp |
19 |
0 |
N |
N |
CURRENT_TIMESTAMP |
创建时间: |
|
4 |
update_time |
timestamp |
19 |
0 |
N |
N |
CURRENT_TIMESTAMP |
更新时间: |
|
5 |
source_table |
varchar |
255 |
0 |
Y |
N |
来源表: | |
|
6 |
source_field |
varchar |
255 |
0 |
Y |
N |
来源字段: | |
|
7 |
source_id |
int |
10 |
0 |
N |
N |
0 |
来源ID: |
|
编号 |
名称 |
数据类型 |
长度 |
小数位 |
允许空值 |
主键 |
默认值 |
说明 |
|
1 |
job_classification_id |
int |
10 |
0 |
N |
Y |
岗位分类ID | |
|
2 |
job_classification |
varchar |
64 |
0 |
Y |
N |
岗位分类 | |
|
3 |
create_time |
datetime |
19 |
0 |
N |
N |
CURRENT_TIMESTAMP |
创建时间 |
|
4 |
update_time |
timestamp |
19 |
0 |
N |
N |
CURRENT_TIMESTAMP |
更新时间 |
|
编号 |
名称 |
数据类型 |
长度 |
小数位 |
允许空值 |
主键 |
默认值 |
说明 |
|
1 |
job_information_id |
int |
10 |
0 |
N |
Y |
岗位信息ID | |
|
2 |
enterprise_users |
int |
10 |
0 |
Y |
N |
0 |
企业用户 |
|
3 |
enterprise_name |
varchar |
64 |
0 |
Y |
N |
企业名称 | |
|
4 |
job_title |
varchar |
64 |
0 |
Y |
N |
岗位名称 | |
|
5 |
job_classification |
varchar |
64 |
0 |
Y |
N |
岗位分类 | |
|
6 |
work_location |
varchar |
64 |
0 |
Y |
N |
工作地点 | |
|
7 |
number_requirement |
double |
9 |
2 |
Y |
N |
0.00 |
人数要求 |
|
8 |
skill_requirements |
varchar |
64 |
0 |
Y |
N |
技能要求 | |
|
9 |
salary_and_benefits |
varchar |
64 |
0 |
Y |
N |
薪资待遇 | |
|
10 |
cover_photo |
varchar |
255 |
0 |
Y |
N |
封面图片 | |
|
11 |
job_details |
longtext |
2147483647 |
0 |
Y |
N |
岗位详情 | |
|
12 |
praise_len |
int |
10 |
0 |
N |
N |
0 |
点赞数 |
|
13 |
collect_len |
int |
10 |
0 |
N |
N |
0 |
收藏数 |
|
14 |
comment_len |
int |
10 |
0 |
N |
N |
0 |
评论数 |
|
15 |
examine_state |
varchar |
16 |
0 |
N |
N |
未审核 |
审核状态 |
|
16 |
examine_reply |
varchar |
16 |
0 |
Y |
N |
审核回复 | |
|
17 |
application_record_limit_times |
int |
10 |
0 |
N |
N |
0 |
申请入职限制次数 |
|
18 |
consultation_records_limit_times |
int |
10 |
0 |
N |
N |
0 |
咨询求职限制次数 |
|
19 |
create_time |
datetime |
19 |
0 |
N |
N |
CURRENT_TIMESTAMP |
创建时间 |
|
20 |
update_time |
timestamp |
19 |
0 |
N |
N |
CURRENT_TIMESTAMP |
更新时间 |
|
编号 |
名称 |
数据类型 |
长度 |
小数位 |
允许空值 |
主键 |
默认值 |
说明 |
|
1 |
praise_id |
int |
10 |
0 |
N |
Y |
点赞ID: | |
|
2 |
user_id |
int |
10 |
0 |
N |
N |
0 |
点赞人: |
|
3 |
create_time |
timestamp |
19 |
0 |
N |
N |
CURRENT_TIMESTAMP |
创建时间: |
|
4 |
update_time |
timestamp |
19 |
0 |
N |
N |
CURRENT_TIMESTAMP |
更新时间: |
|
5 |
source_table |
varchar |
255 |
0 |
Y |
N |
来源表: | |
|
6 |
source_field |
varchar |
255 |
0 |
Y |
N |
来源字段: | |
|
7 |
source_id |
int |
10 |
0 |
N |
N |
0 |
来源ID: |
|
8 |
status |
bit |
1 |
0 |
N |
N |
1 |
点赞状态:1为点赞,0已取消 |
|
编号 |
名称 |
数据类型 |
长度 |
小数位 |
允许空值 |
主键 |
默认值 |
说明 |
|
1 |
schedule_id |
smallint |
5 |
0 |
N |
Y |
日程ID:[0,32767] | |
|
2 |
content |
varchar |
255 |
0 |
Y |
N |
日程内容 | |
|
3 |
scheduled_time |
datetime |
19 |
0 |
Y |
N |
计划时间 | |
|
4 |
user_id |
int |
10 |
0 |
N |
N |
用户id | |
|
5 |
create_time |
datetime |
19 |
0 |
Y |
N |
创建时间 | |
|
6 |
update_time |
datetime |
19 |
0 |
Y |
N |
更新时间 |
|
编号 |
名称 |
数据类型 |
长度 |
小数位 |
允许空值 |
主键 |
默认值 |
说明 |
|
1 |
score_id |
int |
10 |
0 |
N |
Y |
评分ID: | |
|
2 |
user_id |
int |
10 |
0 |
N |
N |
0 |
评分人: |
|
3 |
nickname |
varchar |
64 |
0 |
Y |
N |
昵称: | |
|
4 |
score_num |
double |
5 |
2 |
N |
N |
0.00 |
评分: |
|
5 |
create_time |
timestamp |
19 |
0 |
N |
N |
CURRENT_TIMESTAMP |
创建时间: |
|
6 |
update_time |
timestamp |
19 |
0 |
N |
N |
CURRENT_TIMESTAMP |
更新时间: |
|
7 |
source_table |
varchar |
255 |
0 |
Y |
N |
来源表: | |
|
8 |
source_field |
varchar |
255 |
0 |
Y |
N |
来源字段: | |
|
9 |
source_id |
int |
10 |
0 |
N |
N |
0 |
来源ID: |
|
编号 |
名称 |
数据类型 |
长度 |
小数位 |
允许空值 |
主键 |
默认值 |
说明 |
|
1 |
slides_id |
int |
10 |
0 |
N |
Y |
轮播图ID: | |
|
2 |
title |
varchar |
64 |
0 |
Y |
N |
标题: | |
|
3 |
content |
varchar |
255 |
0 |
Y |
N |
内容: | |
|
4 |
url |
varchar |
255 |
0 |
Y |
N |
链接: | |
|
5 |
img |
varchar |
255 |
0 |
Y |
N |
轮播图: | |
|
6 |
hits |
int |
10 |
0 |
N |
N |
0 |
点击量: |
|
7 |
create_time |
timestamp |
19 |
0 |
N |
N |
CURRENT_TIMESTAMP |
创建时间: |
|
8 |
update_time |
timestamp |
19 |
0 |
N |
N |
CURRENT_TIMESTAMP |
更新时间: |
|
编号 |
名称 |
数据类型 |
长度 |
小数位 |
允许空值 |
主键 |
默认值 |
说明 |
|
1 |
student_users_id |
int |
10 |
0 |
N |
Y |
学生用户ID | |
|
2 |
student_name |
varchar |
64 |
0 |
Y |
N |
学生姓名 | |
|
3 |
student_gender |
varchar |
64 |
0 |
Y |
N |
学生性别 | |
|
4 |
student_mobile_phone |
varchar |
16 |
0 |
Y |
N |
学生手机 | |
|
5 |
educational_background |
varchar |
64 |
0 |
Y |
N |
教育背景 | |
|
6 |
hands_on_background |
varchar |
64 |
0 |
Y |
N |
工作经验 | |
|
7 |
skills_and_strengths |
text |
65535 |
0 |
Y |
N |
技能特长 | |
|
8 |
examine_state |
varchar |
16 |
0 |
N |
N |
已通过 |
审核状态 |
|
9 |
user_id |
int |
10 |
0 |
N |
N |
0 |
用户ID |
|
10 |
create_time |
datetime |
19 |
0 |
N |
N |
CURRENT_TIMESTAMP |
创建时间 |
|
11 |
update_time |
timestamp |
19 |
0 |
N |
N |
CURRENT_TIMESTAMP |
更新时间 |
|
编号 |
名称 |
数据类型 |
长度 |
小数位 |
允许空值 |
主键 |
默认值 |
说明 |
|
1 |
upload_id |
int |
10 |
0 |
N |
Y |
上传ID | |
|
2 |
name |
varchar |
64 |
0 |
Y |
N |
文件名 | |
|
3 |
path |
varchar |
255 |
0 |
Y |
N |
访问路径 | |
|
4 |
file |
varchar |
255 |
0 |
Y |
N |
文件路径 | |
|
5 |
display |
varchar |
255 |
0 |
Y |
N |
显示顺序 | |
|
6 |
father_id |
int |
10 |
0 |
Y |
N |
0 |
父级ID |
|
7 |
dir |
varchar |
255 |
0 |
Y |
N |
文件夹 | |
|
8 |
type |
varchar |
32 |
0 |
Y |
N |
文件类型 |
|
编号 |
名称 |
数据类型 |
长度 |
小数位 |
允许空值 |
主键 |
默认值 |
说明 |
|
1 |
user_id |
int |
10 |
0 |
N |
Y |
用户ID:[0,8388607]用户获取其他与用户相关的数据 | |
|
2 |
state |
smallint |
5 |
0 |
N |
N |
1 |
账户状态:[0,10](1可用|2异常|3已冻结|4已注销) |
|
3 |
user_group |
varchar |
32 |
0 |
Y |
N |
所在用户组:[0,32767]决定用户身份和权限 | |
|
4 |
login_time |
timestamp |
19 |
0 |
N |
N |
CURRENT_TIMESTAMP |
上次登录时间: |
|
5 |
phone |
varchar |
11 |
0 |
Y |
N |
手机号码:[0,11]用户的手机号码,用于找回密码时或登录时 | |
|
6 |
phone_state |
smallint |
5 |
0 |
N |
N |
0 |
手机认证:[0,1](0未认证|1审核中|2已认证) |
|
7 |
username |
varchar |
16 |
0 |
N |
N |
用户名:[0,16]用户登录时所用的账户名称 | |
|
8 |
nickname |
varchar |
16 |
0 |
Y |
N |
昵称:[0,16] | |
|
9 |
password |
varchar |
64 |
0 |
N |
N |
密码:[0,32]用户登录所需的密码,由6-16位数字或英文组成 | |
|
10 |
|
varchar |
64 |
0 |
Y |
N |
邮箱:[0,64]用户的邮箱,用于找回密码时或登录时 | |
|
11 |
email_state |
smallint |
5 |
0 |
N |
N |
0 |
邮箱认证:[0,1](0未认证|1审核中|2已认证) |
|
12 |
avatar |
varchar |
255 |
0 |
Y |
N |
头像地址:[0,255] | |
|
13 |
open_id |
varchar |
255 |
0 |
Y |
N |
针对获取用户信息字段 | |
|
14 |
create_time |
timestamp |
19 |
0 |
N |
N |
CURRENT_TIMESTAMP |
创建时间: |
|
编号 |
名称 |
数据类型 |
长度 |
小数位 |
允许空值 |
主键 |
默认值 |
说明 |
|
1 |
group_id |
mediumint |
8 |
0 |
N |
Y |
用户组ID:[0,8388607] | |
|
2 |
display |
smallint |
5 |
0 |
N |
N |
100 |
显示顺序:[0,1000] |
|
3 |
name |
varchar |
16 |
0 |
N |
N |
名称:[0,16] | |
|
4 |
description |
varchar |
255 |
0 |
Y |
N |
描述:[0,255]描述该用户组的特点或权限范围 | |
|
5 |
source_table |
varchar |
255 |
0 |
Y |
N |
来源表: | |
|
6 |
source_field |
varchar |
255 |
0 |
Y |
N |
来源字段: | |
|
7 |
source_id |
int |
10 |
0 |
N |
N |
0 |
来源ID: |
|
8 |
register |
smallint |
5 |
0 |
Y |
N |
0 |
注册位置: |
|
9 |
create_time |
timestamp |
19 |
0 |
N |
N |
CURRENT_TIMESTAMP |
创建时间: |
|
10 |
update_time |
timestamp |
19 |
0 |
N |
N |
CURRENT_TIMESTAMP |
更新时间: |
用户输入用户名和密码后,系统首先对这些输入进行基本的格式验证,确保用户名和密码符合系统设定的格式要求(如长度、特殊字符要求等)。系统接收到用户输入后,会根据用户名查找系统中存储的用户信息数据库或者其他持久化存储方式。系统需要验证密码的正确性,验证成功即可成功登录。

-
-
-
-
-
- 用户登录界面设计
-
-
-
-
登录关键代码如下:
/**
* 登录
* @param data
* @param httpServletRequest
* @return
*/
@PostMapping("login")
public Map<String, Object> login(@RequestBody Map<String, String> data, HttpServletRequest httpServletRequest) {
log.info("[执行登录接口]");
String username = data.get("username");
String email = data.get("email");
String phone = data.get("phone");
String password = data.get("password");
List resultList = null;
Map<String, String> map = new HashMap<>();
if(username != null && "".equals(username) == false){
map.put("username", username);
resultList = service.selectBaseList(service.select(map, new HashMap<>()));
}
else if(email != null && "".equals(email) == false){
map.put("email", email);
resultList = service.selectBaseList(service.select(map, new HashMap<>()));
}
else if(phone != null && "".equals(phone) == false){
map.put("phone", phone);
resultList = service.selectBaseList(service.select(map, new HashMap<>()));
}else{
return error(30000, "账号或密码不能为空");
}
if (resultList == null || password == null) {
return error(30000, "账号或密码不能为空");
}
//判断是否有这个用户
if (resultList.size()<=0){
return error(30000,"用户不存在");
}
User byUsername = (User) resultList.get(0);
Map<String, String> groupMap = new HashMap<>();
groupMap.put("name",byUsername.getUserGroup());
List groupList = userGroupService.selectBaseList(userGroupService.select(groupMap, new HashMap<>()));
if (groupList.size()<1){
return error(30000,"用户组不存在");
}
UserGroup userGroup = (UserGroup) groupList.get(0);
//查询用户审核状态
if (!StringUtils.isEmpty(userGroup.getSourceTable())){
String res = service.selectExamineState(userGroup.getSourceTable(),byUsername.getUserId());
if (res==null){
return error(30000,"用户不存在");
}
if (!res.equals("已通过")){
return error(30000,"该用户审核未通过");
}
}
//查询用户状态
if (byUsername.getState()!=1){
return error(30000,"用户非可用状态,不能登录");
}
String md5password = service.encryption(password);
if (byUsername.getPassword().equals(md5password)) {
// 存储Token到数据库
AccessToken accessToken = new AccessToken();
accessToken.setToken(UUID.randomUUID().toString().replaceAll("-", ""));
accessToken.setUser_id(byUsername.getUserId());
Duration duration = Duration.ofSeconds(7200L);
redisTemplate.opsForValue().set(accessToken.getToken(), accessToken,duration);
// 返回用户信息
JSONObject user = JSONObject.parseObject(JSONObject.toJSONString(byUsername));
user.put("token", accessToken.getToken());
JSONObject ret = new JSONObject();
ret.put("obj",user);
return success(ret);
} else {
return error(30000, "账号或密码不正确");
}
}
用户注册时,系统要求用户提供必要的信息,例如用户名、密码、电子邮件地址等。这些信息通常由用户在注册表单中输入,并通过前端验证确保格式的正确性。注册过程完成后,系统会为新用户创建一个账户。这包括分配一个唯一的用户ID和设置初始的权限或者角色。

-
-
-
-
-
- 用户注册界面设计
-
-
-
-
注册关键代码如下:
/**
* 注册
* @param user
* @return
*/
@PostMapping("register")
public Map<String, Object> signUp(@RequestBody User user) {
// 查询用户
Map<String, String> query = new HashMap<>();
Map<String,Object> map = JSON.parseObject(JSON.toJSONString(user));
query.put("username",user.getUsername());
List list = service.selectBaseList(service.select(query, new HashMap<>()));
if (list.size()>0){
return error(30000, "用户已存在");
}
map.put("password",service.encryption(String.valueOf(map.get("password"))));
service.insert(map);
return success(1);
}
学生可以轻松查看最新的兼职招聘信息、行业动态以及职业指导文章等内容,帮助学生了解市场趋势和各类岗位的需求情况。此模块提供了局部搜索、筛选和排序功能,学生可以根据自身兴趣或需求快速找到合适的兼职岗位。此外,学生还可以对感兴趣的招聘信息进行点赞、收藏和评论,点赞和收藏有助于快速保存和回访,而评论功能则为学生提供了与其他用户分享经验的机会,增加了互动性和平台的社交属性。
招聘资讯主界面图如下所示。

在岗位信息模块中,平台展示了所有可供申请的兼职岗位,并按照类别进行详细分类,便于学生根据个人兴趣、专业背景及技能要求筛选合适的岗位。岗位信息包括岗位名称、薪资待遇、工作地点、岗位要求和工作时间等详细内容,学生可以根据自身需求选择合适的岗位。该模块支持岗位名称、岗位分类、工作地点和薪资待遇的搜索功能,帮助学生快速定位心仪的岗位。同时,学生还可以通过排序功能按不同标准(如薪资、发布时间等)对岗位进行排序,轻松找到最适合自己的兼职岗位。对于感兴趣的岗位,学生可以直接申请入职,或者进行咨询求职,进一步了解岗位信息。
岗位信息主界面图如下所示。

-
-
-
-
-
- 岗位信息主界面设计
-
-
- 咨询记录界面
-
-
学生在申请兼职岗位时,可能会向企业或平台管理员咨询相关问题。咨询记录模块记录了学生与企业、管理员的所有咨询历史,学生可以随时查看历史咨询信息,确保自己能够快速找到曾经提出的疑问及答案。咨询记录主界面图如下所示。

-
-
-
-
-
- 咨询记录主界面设计
-
-
- 申请记录界面
-
-
该模块展示了学生申请过的所有兼职岗位的记录。包括每个岗位的申请状态以及相关的面试和录取通知信息。学生可以查看自己过往的申请记录,并根据记录分析自己求职的效果和经验。
申请记录主界面图如下所示。

如果学生在使用平台过程中遇到问题,诸如虚假招聘信息、不公平待遇等,可以通过投诉举报功能提交问题。学生可以在此模块查看自己提交的所有投诉记录,平台管理员会根据情况进行处理,确保学生的合法权益得到保障。
投诉举报主界面图如下所示。

岗位信息管理模块允许企业用户管理发布的兼职岗位。企业可以在该模块中发布新的兼职岗位、编辑已有岗位、删除过期或不再需要的岗位。岗位信息包括企业用户、企业名称、岗位名称、岗位分类、工作地点户、人数要求、技能要求、薪资待遇、封面图片等,企业可以根据需求自由设置。企业还可以查看每个岗位的申请情况和面试安排,确保招聘过程的顺利进行。
岗位信息管理主界面图如下所示。

-
-
-
-
-
- 岗位信息管理界面设计
-
-
-
-
岗位信息添加代码如下:
@PostMapping("/add")
@Transactional
public Map<String, Object> add(HttpServletRequest request) throws IOException {
service.insert(service.readBody(request.getReader()));
return success(1);
}
public Map<String, Object> addMap(Map<String,Object> map){
service.insert(map);
return success(1);
}
企业可以查看学生用户的所有咨询记录。学生在申请岗位或在工作过程中,可能会向企业提问相关问题,企业可以在此模块中管理这些咨询记录。企业能够查看学生提出的问题以及对应的解答,确保学生在申请或面试过程中获得清晰的答案,提升招聘体验。
咨询记录管理主界面图如下所示。

企业可以查看所有学生的兼职岗位申请记录,详细了解每个学生的申请状态。通过该模块,企业可以快速筛选和审核申请者,决定是否邀请学生参加面试或进一步沟通,确保能够找到最合适的候选人。
申请记录管理主界面图如下所示。

录取通知管理模块使企业能够及时向已录取的学生发送录取通知,通知学生其已成功获得岗位的信息。通知内容包括岗位名称、工作要求、入职时间、工作安排等重要信息。企业可以通过此模块方便地管理和发送所有录取通知,确保学生能够收到及时的入职信息并做好准备。
录取通知管理主界面图如下所示。

管理员可以管理系统中的所有用户,包括学生用户和企业用户。此功能允许管理员添加、修改、删除用户信息,并根据需要调整用户权限,确保系统的安全性和可控性。
系统用户主界面图如下所示。

-
-
-
-
-
- 系统用户界面设计
-
-
-
-
添加系统用户信息关键代码:
@PostMapping("/add")
@Transactional
public Map<String, Object> add(HttpServletRequest request) throws IOException {
service.insert(service.readBody(request.getReader()));
return success(1);
}
public Map<String, Object> addMap(Map<String,Object> map){
service.insert(map);
return success(1);
}
为了方便学生用户根据兴趣或专业背景选择兼职岗位,系统将岗位信息按照不同的类别进行分类。在岗位分类管理模块中,管理员可以新增、修改或删除不同的岗位类别。通过该功能,管理员可以灵活调整和优化系统中的岗位分类,以提升用户体验和岗位筛选的准确性。
岗位分类管理主界面图如下所示。

-
-
-
-
-
- 岗位分类管理界面设计
-
-
-
-
添加岗位分类代码如下:
@PostMapping("/add")
@Transactional
public Map<String, Object> add(HttpServletRequest request) throws IOException {
service.insert(service.readBody(request.getReader()));
return success(1);
}
@Transactional
public Map<String, Object> addMap(Map<String,Object> map){
service.insert(map);
return success(1);
}
在申请记录管理模块中,管理员可以查看所有学生的兼职申请记录,包括每个学生申请的岗位、申请状态、面试情况等信息。管理员可根据需要对申请记录进行审批、筛选和管理,帮助企业和学生之间的对接更加高效、便捷。
申请记录管理界面如下所示。

-
-
-
-
-
- 申请记录管理详情界面设计
-
-
-
-
添加申请记录代码如下:
@PostMapping("/add")
@Transactional
public Map<String, Object> add(HttpServletRequest request) throws IOException {
service.insert(service.readBody(request.getReader()));
return success(1);
}
@Transactional
public Map<String, Object> addMap(Map<String,Object> map){
service.insert(map);
return success(1);
}
学生和企业在完成兼职工作后,可以进行相互评价。管理员可以在评价反馈管理模块中查看所有的评价内容,处理负面评价,确保平台上的信息真实有效。此功能有助于维护平台的信誉,帮助其他学生做出更好的决策。
评价反馈管理界面如下所示。

管理员可以对轮播图进行管理,包括添加、修改、删除轮播图,设置轮播图属性等。
系统管理界面如下所示。

在资源管理模块中,管理员可以管理平台上的招聘资讯内容。管理员能够发布与兼职相关的资讯、新闻等,帮助学生获取最新的行业动态和兼职市场的信息。此外,资讯也可根据不同的分类进行管理,管理员可以新增、编辑或删除资讯分类,以便学生更好地浏览和查找相关信息。
资源管理界面如下所示。

-
-
-
-
-
- 资源管理界面设计
-
-
-
-
上传图片关键代码如下:
@PostMapping("/upload")
public Map<String, Object> upload(@RequestParam("file") MultipartFile file) {
log.info("进入方法");
if (file.isEmpty()) {
return error(30000, "没有选择文件");
}
try {
//判断有没路径,没有则创建
String filePath = System.getProperty("user.dir") + "/src/main/resources/static/";
File targetDir = new File(filePath);
if (!targetDir.exists() && !targetDir.isDirectory()) {
if (targetDir.mkdirs()) {
log.info("创建目录成功");
} else {
log.error("创建目录失败");
}
}
String fileName = file.getOriginalFilename();
File dest = new File(filePath + fileName);
log.info("文件路径:{}", dest.getPath());
log.info("文件名:{}", dest.getName());
file.transferTo(dest);
JSONObject jsonObject = new JSONObject();
jsonObject.put("url", "/api/upload/" + fileName);
return success(jsonObject);
} catch (IOException e) {
log.info("上传失败:{}", e.getMessage());
}
return error(30000, "上传失败");
系统开发到了最后一个阶段那就是系统测试,系统测试对软件的开发其实是非常有必要的。因为没什么系统一经开发出来就可能会尽善尽美,再厉害的系统开发工程师也会在系统开发的时候出现纰漏,系统测试能够较好的改正一些bug,为后期系统的维护性提供很好的支持。通过系统测试,开发人员也可以建立自己对系统的信心,为后期的系统版本的跟新提供支持。
系统测试包括:用户登录功能测试、岗位信息查看功能测试、岗位分类添加、录取通知搜索、密码修改功能测试,如表6-1、6-2、6-3、6-4、6-5所示:
表6-1 用户登录功能测试表
|
用例名称 |
用户登录系统 |
|
目的 |
测试用户通过正确的用户名和密码可否登录功能 |
|
前提 |
未登录的情况下 |
|
测试流程 |
1) 进入登录页面 2) 输入正确的用户名和密码 |
|
预期结果 |
用户名和密码正确的时候,跳转到登录成功界面,反之则显示错误信息,提示重新输入 |
|
实际结果 |
实际结果与预期结果一致 |
岗位信息查看功能测试:
表6-2岗位信息查看功能测试表
|
用例名称 |
岗位信息查看 |
|
目的 |
测试岗位信息查看功能 |
|
前提 |
用户登录 |
|
测试流程 |
点击岗位信息列表 |
|
预期结果 |
可以查看到所有岗位信息 |
|
实际结果 |
实际结果与预期结果一致 |
管理员添加岗位分类界面测试:
表6-3 管理员添加岗位分类界面测试表
|
用例名称 |
岗位分类添加测试用例 |
|
目的 |
测试岗位分类添加功能 |
|
前提 |
管理员正常登录情况下 |
|
测试流程 |
1)管理员点击岗位分类添加,填写信息。 2)点击进行提交。 |
|
预期结果 |
提交以后,岗位分类列表会显示新的岗位分类信息 |
|
实际结果 |
实际结果与预期结果一致 |
录取通知搜索功能测试:
表6-4录取通知搜索功能测试表
|
用例名称 |
录取通知搜索测试 |
|
目的 |
测试录取通知搜索功能 |
|
前提 |
无 |
|
测试流程 |
1)在搜索框填入搜索关键字。 2)点击搜索按钮。 |
|
预期结果 |
页面显示包含有搜索关键字的录取通知 |
|
实际结果 |
实际结果与预期结果一致 |
密码修改功能测试:
表6-5 密码修改功能测试表
|
用例名称 |
密码修改测试用例 |
|
目的 |
测试管理员密码修改功能 |
|
前提 |
管理员用户正常登录情况下 |
|
测试流程 |
1)管理员密码修改并完成填写。 2)点击进行提交。 |
|
预期结果 |
使用新的密码可以登录 |
|
实际结果 |
实际结果与预期结果一致 |
通过编写大学生兼职信息管理系统的测试用例,已经检测完毕用户登录模块、岗位信息查看模块、录取通知添加模块、录取通知搜索模块、密码修改功能测试,通过这5大模块为大学生兼职信息管理系统的后期推广运营提供了强力的技术支撑。
经过一个学期的毕业设计的实现完成已接近尾声,到目前为止,当我回想起整个学期的系统开发日,收获颇丰。毕业设计的主要任务是建立一个智能化的大学生兼职信息管理系统,主要使用springboot+vue框架和Mysql数据库的开发工具,对系统的每个功能模块进行相对应的操作,最后,系统调试结果表明系统基本可以满足功能要求。
大学生兼职信息管理系统的开发对我大学学习的改进有很大帮助。它使我能够学习计算机知识的相关技术方面问题及与人交往的沟通交流方面,让我意识到无论我们做什么,我们都需要坚持不懈,努力工作,只有这样尝试了并且坚持去做了,我们才可以成功,才可以获得成功的喜悦,如果没有尝试,只是想,那连成功的机会都没有,实际操作进行做了,才会越来越近的靠近成功,随着道路一路向前,未来的路是美好的。
在项目的设计过程中,我克服了各种困难,并且在面对这些困难,我积极的面对,想办法解决问题,并且更好的掌握了理论知识和动手操作实践能力,从系统的开发到设计完成,我完成了一个更全面、更完善、更安全的管理系统,这也让我取得了很大的成就感,也使我对未来的生活更有信心。
- 张海洋,李振东,张军.互联网+背景下大学生兼职平台建设研究[J].今日财富,2020,(01):32.
- 冯金柱,何贤慧.“互联网+”背景下大学生兼职服务平台探究[J].中国商论,2019,(19):11-13.DOI:10.19699/j.cnki.issn2096-0298.2019.19.011.
- 高境远,申强,高扬,等.“互联网+”背景下大学生兼职信息平台的模式探索[J].现代商贸工业,2021,42(08):67-68.DOI:10.19311/j.cnki.1672-3198.2021.08.027.
- 张文洁,蔡逸菲,傅明慧,等.基于互联网的高校兼职平台的功能设计[J].科技与创新,2021,(13):114-115.DOI:10.15913/j.cnki.kjycx.2021.13.049.
- 欧臣臣,徐凯,郭振亚.基于微信公众号的O2O兼职平台探究[J].数字通信世界,2021,(06):173-174.
- 钱宇晴,庞婵,艾媛媛,等.财会类专业大学生使用“顺手兼职”APP的可行性探析[J].黑龙江人力资源和社会保障,2022,(09):125-127.
- 陈嘉乐.“互联网+”校园家教兼职平台的设计[J].现代信息科技,2020,4(04):119-121.DOI:10.19850/j.cnki.2096-4706.2020.04.034.
- 马豪.兼职实习劳务管理系统的设计与开发[D].北京林业大学,2020.DOI:10.26949/d.cnki.gblyu.2020.000846.
- 张千雅,张婧仪,鲍泽芸,等.基于区块链应用技术的大学生兼职平台构建的优化研究[J].网络安全技术与应用,2022,(04):62-64.
- 夏慈.兼职培训师管理系统的建设与应用[J].中国电力教育,2023,(02):28-29.DOI:10.19429/j.cnki.cn11-3776/g4.2023.02.029.
- 杨威,耿立明,靳凯.构建面向高等教育生态圈的大学生兼职服务平台[C]//中共沈阳市委,沈阳市人民政府,国际生产工程院,中国机械工程学会.第十六届沈阳科学学术年会论文集(理工农医).沈阳城市建设学院;,2019:6.
- 李鑫,文茜茜.互联网大数据+背景下的校园兼职APP设计探究[J].信息记录材料,2019,20(09):187-188.DOI:10.16009/j.cnki.cn13-1295/tq.2019.09.113.
- 王春梅,刘乔玲.电力企业兼职培训师信息管理实践与认识[J].中国电力教育,2019,(07):48-49.DOI:10.19429/j.cnki.cn11-3776/g4.2019.07.021.
- 张冬,田艳.校园兼职信息管理系统分析与设计[J].软件工程,2019,22(07):37-39.DOI:10.19644/j.cnki.issn2096-1472.2019.07.012.
- 龚盈,高正明.一种学生兼职平台的设计[J].南方农机,2019,50(05):153+156.
- Wang Q ,Zheng L ,Hong R .Exploration on the Teaching Model of Java Programming and Practice for Students with No Programming Background[J].Advances in Educational Technology and Psychology,2024,8(6):
- Zhang J .Teaching Reform of Java Program Design Based on Vocational Education Cloud Platform[J].Journal of Higher Education Teaching,2024,1(5):
- Wai H K ,Funabiki N,Aung T S, et al.Answer Code Validation Program with Test Data Generation for Code Writing Problem in Java Programming Learning Assistant System[J].Engineering Letters,2024,32(5):
- Ullenboom C .Java Programming Exercises:Volume Two: Java Standard Library[M].CRC Press:2024-03-30.
- Oswald C .Java Basics Using ChatGPT/GPT-4[M].Mercury Learning and Information:2023-12-26.
- 张海洋,李振东,张军.互联网+背景下大学生兼职平台建设研究[J].今日财富,2020,(01):32.
- 欧臣臣,徐凯,郭振亚.基于微信公众号的O2O兼职平台探究[J].数字通信世界,2021,(06):173-174.
- 钱宇晴,庞婵,艾媛媛,等.财会类专业大学生使用“顺手兼职”APP的可行性探析[J].黑龙江人力资源和社会保障,2022,(09):125-127.
- 张千雅,张婧仪,鲍泽芸,等.基于区块链应用技术的大学生兼职平台构建的优化研究[J].网络安全技术与应用,2022,(04):62-64.
- 张文洁,蔡逸菲,傅明慧,等.基于互联网的高校兼职平台的功能设计[J].科技与创新,2021,(13):114-115.DOI:10.15913/j.cnki.kjycx.2021.13.049.
- 陈嘉乐.“互联网+”校园家教兼职平台的设计[J].现代信息科技,2020,4(04):119-121.DOI:10.19850/j.cnki.2096-4706.2020.04.034.
- 夏慈.兼职培训师管理系统的建设与应用[J].中国电力教育,2023,(02):28-29.DOI:10.19429/j.cnki.cn11-3776/g4.2023.02.029.
- 高境远,申强,高扬,等.“互联网+”背景下大学生兼职信息平台的模式探索[J].现代商贸工业,2021,42(08):67-68.DOI:10.19311/j.cnki.1672-3198.2021.08.027.
- 马豪.兼职实习劳务管理系统的设计与开发[D].北京林业大学,2020.DOI:10.26949/d.cnki.gblyu.2020.000846.
- 杨威,耿立明,靳凯.构建面向高等教育生态圈的大学生兼职服务平台[C]//中共沈阳市委,沈阳市人民政府,国际生产工程院,中国机械工程学会.第十六届沈阳科学学术年会论文集(理工农医).沈阳城市建设学院;,2019:6.
- 李鑫,文茜茜.互联网大数据+背景下的校园兼职APP设计探究[J].信息记录材料,2019,20(09):187-188.DOI:10.16009/j.cnki.cn13-1295/tq.2019.09.113.
- 王春梅,刘乔玲.电力企业兼职培训师信息管理实践与认识[J].中国电力教育,2019,(07):48-49.DOI:10.19429/j.cnki.cn11-3776/g4.2019.07.021.
- 张冬,田艳.校园兼职信息管理系统分析与设计[J].软件工程,2019,22(07):37-39.DOI:10.19644/j.cnki.issn2096-1472.2019.07.012.
- 龚盈,高正明.一种学生兼职平台的设计[J].南方农机,2019,50(05):153+156.
- Wang Q ,Zheng L ,Hong R .Exploration on the Teaching Model of Java Programming and Practice for Students with No Programming Background[J].Advances in Educational Technology and Psychology,2024,8(6):
- Zhang J .Teaching Reform of Java Program Design Based on Vocational Education Cloud Platform[J].Journal of Higher Education Teaching,2024,1(5):
- Wai H K ,Funabiki N,Aung T S, et al.Answer Code Validation Program with Test Data Generation for Code Writing Problem in Java Programming Learning Assistant System[J].Engineering Letters,2024,32(5):
- Ullenboom C .Java Programming Exercises:Volume Two: Java Standard Library[M].CRC Press:2024-03-30.
- Oswald C .Java Basics Using ChatGPT/GPT-4[M].Mercury Learning and Information:2023-12-26.
这次毕业设计能够完成,最重要的就是来自指导老师的帮助,老师不厌其烦的对我的论文及毕业设计提出非常有建设性的建议,我的毕设施能够完成离不开老师的帮助。我对老师由衷的表示感谢,
其次要感谢大学四年里学院里所有的任课老师的教导,老师们在我整个大学四年里给予了我丰富的知识,让我能够在大学中不虚度光阴,踏踏实实的学习,没有这些老师不辞辛劳的教诲,我无法完成这四年的学业。
最后,我要感谢我的家人和同学们。感谢父母在物质与精神上给予我无限的支持和鼓励。感谢我的同学们,在论文写作期间,你们给予了我许多宝贵的建议和帮助,让我在学术研究的道路上不再孤单。
再次感谢所有在我大学生活中给予我帮助和支持的人们。您们的关怀和鼓励将永远铭刻在我的心中,成为我未来前行的动力。
由于自己的水平有限,毕设仍然存在着很大的缺陷,各位老师若提出意见,我会努力改正。
点赞+收藏+关注 →私信领取本源代码、数据库
关注博主下篇更精彩
一键三连!!!
一键三连!!!
一键三连!!!
感谢一键三连!!!
1318

被折叠的 条评论
为什么被折叠?



