雾幻空
码龄2年
关注
提问 私信
  • 博客:52,753
    52,753
    总访问量
  • 18
    原创
  • 179,040
    排名
  • 248
    粉丝
  • 0
    铁粉
  • 学习成就
IP属地以运营商信息为准,境内显示到省(区、市),境外显示到国家(地区)
IP 属地:广东省
  • 加入CSDN时间: 2022-08-01
博客简介:

XieHYBlog的博客

查看详细资料
  • 原力等级
    成就
    当前等级
    3
    当前总分
    311
    当月
    1
个人成就
  • 获得459次点赞
  • 内容获得20次评论
  • 获得1,095次收藏
  • 代码片获得683次分享
创作历程
  • 10篇
    2024年
  • 5篇
    2023年
  • 3篇
    2022年
成就勋章
TA的专栏
  • 操作系统
    12篇
  • Linux基础
    4篇
  • Linux项目
    1篇
  • Bug
    1篇
创作活动更多

AI大模型如何赋能电商行业,引领变革?

如何使用AI技术实现购物推荐、会员分类、商品定价等方面的创新应用?如何运用AI技术提高电商平台的销售效率和用户体验呢?欢迎分享您的看法

186人参与 去创作
  • 最近
  • 文章
  • 代码仓
  • 资源
  • 问答
  • 帖子
  • 视频
  • 课程
  • 关注/订阅/互动
  • 收藏
搜TA的内容
搜索 取消

操作系统实践之路——六、内存(3.如何实现内存页的分配与释放?)

本章节主要是介绍了如何实现内存页的分配与释放。
原创
发布博客 2024.03.24 ·
1038 阅读 ·
21 点赞 ·
1 评论 ·
25 收藏

操作系统实践之路——六、内存(2.如何实现内存页面初始化?)

本章节主要讨论如何实现内存页面的初始化
原创
发布博客 2024.03.23 ·
741 阅读 ·
23 点赞 ·
1 评论 ·
27 收藏

操作系统实践之路——六、内存(1.如何划分与组织内存?)

本章主要整理了内存方面的内容,主要是讨论如何划分与组织内存
原创
发布博客 2024.03.23 ·
866 阅读 ·
24 点赞 ·
1 评论 ·
18 收藏

操作系统实践之路——五、初始化(2.Linux初始化)

本文主要讨论一下Linux操作系统如何进行初始化
原创
发布博客 2024.03.19 ·
1813 阅读 ·
33 点赞 ·
1 评论 ·
18 收藏

操作系统实践之路——五、初始化(设置工作模式与环境)

本文主要就是讨论Cosmos操作系统初始化的过程。其中执行了平台初始化,hal 层的内存初始化,中断初始化,最后进入到内核层的初始化。
原创
发布博客 2024.03.19 ·
1105 阅读 ·
26 点赞 ·
1 评论 ·
13 收藏

操作系统实践之路——四、同步(2.Linux下的数据同步方法)

本文主要了解Linux的数据同步机制——自旋锁、信号量等等。
原创
发布博客 2024.03.02 ·
902 阅读 ·
17 点赞 ·
0 评论 ·
22 收藏

操作系统实践之路——四、同步(1.解决数据同步方法)

本文主要讨论在开发操作系统遇到并发同步问题时的解决方法
原创
发布博客 2024.02.26 ·
932 阅读 ·
19 点赞 ·
1 评论 ·
18 收藏

操作系统实践之路——三、硬件(3.Cache与内存)

本文主要聊聊内存到底是什么?真实的内存又是什么样的?它有什么特性?
原创
发布博客 2024.02.26 ·
1251 阅读 ·
29 点赞 ·
1 评论 ·
25 收藏

操作系统实践之路——三、硬件(2.虚拟-物理地址转换)

本文主要是讨论操作系统中的虚拟地址和物理地址之间的关系和转换机制
原创
发布博客 2024.02.18 ·
1502 阅读 ·
23 点赞 ·
1 评论 ·
27 收藏

操作系统实践之路——三、硬件(1.CPU工作模式)

本文主要讨论硬件中CPU 的工作模式——实模式、保护模式和长模式。
原创
发布博客 2024.02.15 ·
1081 阅读 ·
13 点赞 ·
1 评论 ·
23 收藏

操作系统实践之路(二、总体架构设计)

本文主要为了搞清楚内核之中有什么,然后探讨一下怎么组织它们、用什么架构来组织、并对比成熟的架构,最后设计出我们想要的内核架构。
原创
发布博客 2023.12.30 ·
1181 阅读 ·
19 点赞 ·
1 评论 ·
17 收藏

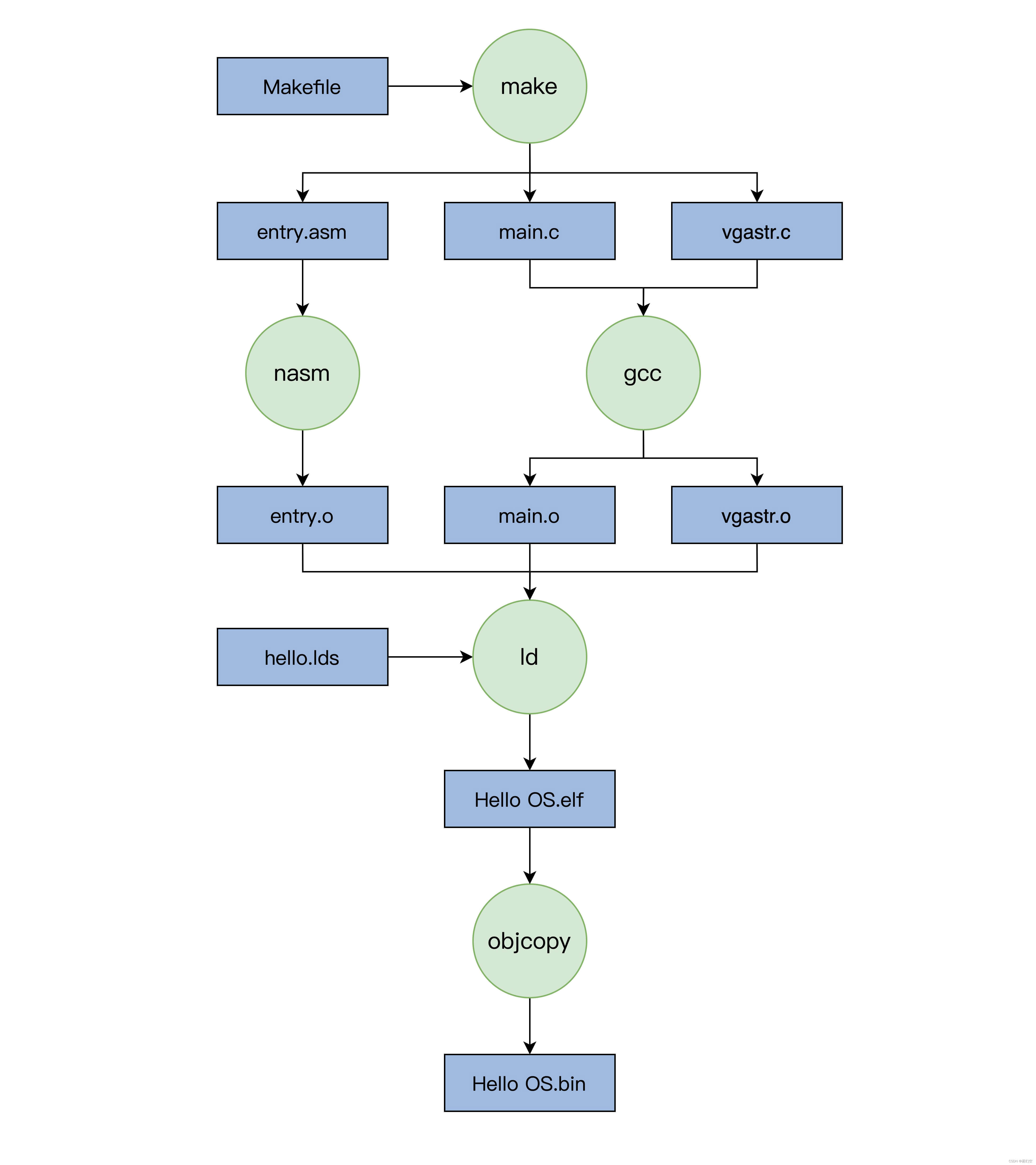
操作系统实践之路(一、环境配置)

​本文主要是介绍了如何搭建一个简单的操作系统——Hello OS。
原创
发布博客 2023.12.25 ·
1002 阅读 ·
19 点赞 ·
0 评论 ·
21 收藏

Qt信号与槽

此文章讲解Qt中的信号槽机制
原创
发布博客 2023.07.16 ·
253 阅读 ·
0 点赞 ·
1 评论 ·
1 收藏

Socket的详细介绍

本文是关于Socket通信的稍微全面一点的介绍。包括了Socket出现的原因,Socket组成及关键点,Socket的关键实现,Socket的底层原理,Socket的优劣,如何调优Socket,Socket适用的场景以及Socket相关的高频面试问题。
原创
发布博客 2023.04.03 ·
23485 阅读 ·
137 点赞 ·
9 评论 ·
670 收藏

嵌入式Linux实战开发之项目总体概述(基于IMX6ULL)

嵌入式Linux实战开发之项目总体概述(基于IMX6ULL开发板)
原创
发布博客 2023.03.06 ·
6091 阅读 ·
5 点赞 ·
0 评论 ·
37 收藏

Makefile入门(介绍、规则、语法、函数、实例)

本文介绍了Makefile的基本使用,包括Makefile的规则、语法、函数、实例相关内容
原创
发布博客 2022.09.25 ·
5273 阅读 ·
21 点赞 ·
0 评论 ·
58 收藏

嵌入式Linux常用命令

整理了嵌入式Linux常用命令
原创
发布博客 2022.09.03 ·
3340 阅读 ·
28 点赞 ·
0 评论 ·
51 收藏

【Bug】Github+PicGo中出现错误“服务端出错”“Branch master not found”

【Bug】Github+PicGo中出现错误“服务端出错”“Branch master not found”
原创
发布博客 2022.08.05 ·
769 阅读 ·
1 点赞 ·
0 评论 ·
1 收藏
加载更多