前言
链表是一中有序的线性列表,链表与数组不同的是,数组是一种连续存储的线性结构,而链表是以节点的形式来存储的。
链表有分为好几类,分别是:
- 单向链表:一个节点指向下一个节点
- 双向链表:一个节点有两个指针域,分别指向前一个节点和后一个节点
- 环形链表:能通过任何一个节点找到其他所有的节点,将两种(双向/单向)链表的最后一个结点指向第一个结点从而实现循环
此处先讲解单向链表,单向链表每个节点都包含data域和next域,next域是用来指向下一个节点,如果next节点为空,则代表此节点为最后一个节点。链表的各个节点在内存种分布的时候不一定是连续存储的,只是逻辑结构上是连续的。
链表分为带头节点的链表和不带头节点的链表。
单向链表内存结构图:

单向链表逻辑结构图:

单向链表实现
下面我将使用代码来实现带头节点的单向链表,并实现以下功能:
- 增加
- 删除
- 修改
- 获取链表长度
- 查找
- 链表反转
- 显示链表数据
添加
实现思路:
- 定义一个头节点,代表链表头部
- 定义一个临时变量,辅助遍历整个链表
- 遍历整个链表,直到找到最后一个节点
- 将最后一个节点的
next指向新增的节点
public boolean add(T item){
Node<T> newNode = new Node<>(item);
Node<T> tempNode = head; // 将头节点赋值给临时节点
while(tempNode.next != null){ // 遍历找到最后一个节点
tempNode = tempNode.next;
}
tempNode.next = newNode; // 将最后一个节点的next指向新的节点
return true;
}
删除
实现思路:
- 先判断链表是否为空,为空的条件就是:
head.next = null; - 遍历链表,找个需要删除的这个节点的前一个节点
- 将需要删除的这个节点的前一个节点的
next指向需要删除的这个节点的下一个节点:tempNode.next = tempNode.next.next - 被删除的这个节点将不会再被引用,垃圾回收机制会自动回收
public boolean remove(T item) {
if (this.isEmpty()) {
System.out.println("linkedList is empty");
return false;
}
Node<T> tempNode = head; // 将头节点赋值给临时节点
while (true) {
if (tempNode.next == null) {
System.out.println("node next is empty");
break;
}
if (item.equals(tempNode.next.item)) {
tempNode.next = tempNode.next.next;
return true;
}
tempNode = tempNode.next;
}
System.out.println("not find node item");
return false;
}
修改
实现思路:
- 遍历链表,找到需要修改的节点
- 将新的数据赋值给修改的节点
public boolean update(T sourceItem, T tragetItem) {
if (this.isEmpty()) {
System.out.println("linkedList is empty");
return false;
}
Node<T> tempNode = head; // 将第一个节点赋值给临时节点
while (true) {
if (tempNode == null) {
System.out.println("node is empty");
break;
}
if (sourceItem.equals(tempNode.item)) {
tempNode.item = tragetItem;
return true;
}
tempNode = tempNode.next;
}
return false;
}
获取链表长度
实现思路:
- 遍历链表,每得到一个节点,size+1
public int size() {
if (this.isEmpty()) {
return 0;
}
int size = 0;
Node<T> tempNode = head; // 将头节点赋值给临时节点
while (tempNode.next != null) { // 遍历找到最后一个节点
size++;
tempNode = tempNode.next;
}
return size;
}
查找(查找单链表中的倒数第k个结点)
实现思路:
- 先做基础校验,链表为空、下标小于等于0、下标大于链表长度等都返回空
- 获取链表长度
- 遍历链表,总共遍历
size - index次,就可以得到倒数第k个节点,比如说链表长度为5要获取倒数第一个节点,那么就是5-1 = 4,第四个节点就是倒数第1个节点
public Node<T> findLastIndexNode(int index){
if(this.isEmpty()){
return null;
}
int size = this.size(); // 获取链表长度
if(index <= 0 || index > size){
return null;
}
Node<T> tempNode = head.next; // 将第一个有效节点赋值给临时变量
for (int i = 0; i < size - index; i++) {
tempNode = tempNode.next;
}
return tempNode;
}
链表反转
实现思路:
链表反转有两种实现方式,一种是递归反转,一种是非递归反转,两种方式的操作顺序不太一样。
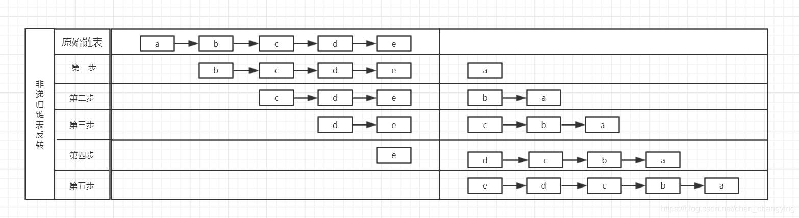
非递归反转:
非递归反转,是从链表头部第一个有效节点开始,依次遍历,替换当前节点的下一节点为前一个节点
反转示意图:

public Node<T> reverseLinkList() {
// 如果当前链表为空或者只有一个节点,则无需反转,直接返回
if (this.isEmpty() || head.next.next == null) {
return head;
}
Node<T> tempNode = head.next; // 将第一个有效节点赋值给临时变量
Node<T> prev = null; // 临时变量前一个节点
while (tempNode != null) {
Node<T> next = tempNode.next; // 当前节点的下一个节点
Node<T> currentNode = tempNode; // 当前遍历的节点
// 将前一个节点赋值给当前节点的下一个节点(此处是进行节点反转)
// 比如有a、b、c、d、e等5个几点,那第一个节点为a
// 进行反转的话,a就成了最后一个节点,所以a的next = prev(当遍历第一个节点的时候,prev就等于null)
// 遍历第二个节点b的时候,b的next就是prev,前一个节点为a,所以b就到了a的前面
// 后面依次遍历
currentNode.next = prev;
// 将当前节点赋值给临时变量 -> 前一个节点
prev = currentNode;
tempNode = next; // 往后移动一个节点(a -> b)
}
return prev;
}
递归反转:
递归反转是从链表尾部节点开始
反转示意图:

public Node<T> recursionReverseLinkList() {
// 如果当前链表为空或者只有一个节点,则无需反转,直接返回
if (this.isEmpty() || head.next.next == null) {
return head;
}
return recursionReverse(head);
}
public Node<T> recursionReverse(Node<T> node){
Node<T> prev = null;
if (node == null || node.next == null) {
return node;
} else {
// 递归找到最后一个节点
prev = recursionReverse(node.next);
// 设置当前节点的下一个下一个节点为前一个节点
node.next.next = node;
// 设置当前节点的下一个节点为null
node.next = null;
}
return prev;
}
遍历显示链表数据
实现思路:
- 判断链表是否为空
- 定义一个临时变量,用于遍历的时候,节点向后移动
- 遍历整个链表,依次打印输出
public void showLinkedList(Node<T> node){
if (node == null || node.next == null) {
System.out.println("linkedList is empty");
return;
}
Node<T> tempNode = node; // 将头节点赋值给临时节点
while (true){
System.out.println(tempNode); // 输出节点信息
if(tempNode.next == null){ // 判断是不是最后一个节点
break;
}
tempNode = tempNode.next; // 节点向后移动
}
}
完整示例代码
public class SingleLinkedList<T> {
private Node<T> head = new Node<>(); // 头节点
/**
* 判断链表是否为空
*
* @return
*/
public boolean isEmpty(){
return head == null || head.next == null;
}
/**
* 添加节点到单向链表
*
* @param item
* @return
*/
public boolean add(T item){
Node<T> newNode = new Node<>(item);
Node<T> tempNode = head; // 将头节点赋值给临时节点
while(tempNode.next != null){ // 遍历找到最后一个节点
tempNode = tempNode.next;
}
tempNode.next = newNode; // 将最后一个节点的next指向新的节点
return true;
}
/**
* 修改节点数据
*
* @param sourceItem 节点原数据
* @param tragetItem 节点新数据
* @return
*/
public boolean update(T sourceItem, T tragetItem) {
if (this.isEmpty()) {
System.out.println("linkedList is empty");
return false;
}
Node<T> tempNode = head; // 将第一个节点赋值给临时节点
while (true) {
if (tempNode == null) {
System.out.println("node is empty");
break;
}
if (sourceItem.equals(tempNode.item)) {
tempNode.item = tragetItem;
return true;
}
tempNode = tempNode.next;
}
return false;
}
/**
* 删除节点
*
* @param item 节点数据
* @return
*/
public boolean remove(T item) {
if (this.isEmpty()) {
System.out.println("linkedList is empty");
return false;
}
Node<T> tempNode = head; // 将头节点赋值给临时节点
while (true) {
if (tempNode.next == null) {
System.out.println("node next is empty");
break;
}
if (item.equals(tempNode.next.item)) {
tempNode.next = tempNode.next.next;
return true;
}
tempNode = tempNode.next;
}
System.out.println("not find node item");
return false;
}
/**
* 获取队列长度
*
* @return
*/
public int size() {
if (this.isEmpty()) {
return 0;
}
int size = 0;
Node<T> tempNode = head; // 将头节点赋值给临时节点
while (tempNode.next != null) { // 遍历找到最后一个节点
size++;
tempNode = tempNode.next;
}
return size;
}
/**
* 查找(查找单链表中的倒数第k个结点)
*
* @param index
* @return
*/
public Node<T> findLastIndexNode(int index){
if(this.isEmpty()){
return null;
}
int size = this.size(); // 获取链表长度
if(index <= 0 || index > size){
return null;
}
Node<T> tempNode = head.next; // 将第一个有效节点赋值给临时变量
for (int i = 0; i < size - index; i++) {
tempNode = tempNode.next;
}
return tempNode;
}
/**
* 非递归反转链表:从头部开始处理,依次替换位置
*
* @return
*/
public Node<T> reverseLinkList() {
// 如果当前链表为空或者只有一个节点,则无需反转,直接返回
if (this.isEmpty() || head.next.next == null) {
return head;
}
Node<T> tempNode = head.next; // 将第一个有效节点赋值给临时变量
Node<T> prev = null; // 临时变量前一个节点
while (tempNode != null) {
Node<T> next = tempNode.next; // 当前节点的下一个节点
Node<T> currentNode = tempNode; // 当前遍历的节点
// 将前一个节点赋值给当前节点的下一个节点(此处是进行节点反转)
// 比如有a、b、c、d、e等5个几点,那第一个节点为a
// 进行反转的话,a就成了最后一个节点,所以a的next = prev(当遍历第一个节点的时候,prev就等于null)
// 遍历第二个节点b的时候,b的next就是prev,前一个节点为a,所以b就到了a的前面
// 后面依次遍历
currentNode.next = prev;
// 将当前节点赋值给临时变量 -> 前一个节点
prev = currentNode;
tempNode = next; // 往后移动一个节点(a -> b)
}
return prev;
}
/**
* 递归反转node节点:从尾部开始处理
*
* @return
*/
public Node<T> recursionReverseLinkList() {
// 如果当前链表为空或者只有一个节点,则无需反转,直接返回
if (this.isEmpty() || head.next.next == null) {
return head;
}
return recursionReverse(head);
}
/**
* 递归反转
*
* @param node
* @return
*/
public Node<T> recursionReverse(Node<T> node){
Node<T> prev = null;
if (node == null || node.next == null) {
return node;
} else {
// 递归找到最后一个节点
prev = recursionReverse(node.next);
// 设置当前节点的下一个下一个节点为前一个节点
node.next.next = node;
// 设置当前节点的下一个节点为null
node.next = null;
}
return prev;
}
/**
* 显示链表数据
*
*/
public void showLinkedList(){
if (this.isEmpty()) {
System.out.println("linkedList is empty");
return;
}
Node<T> tempNode = head; // 将头节点赋值给临时节点
while (true){
System.out.println(tempNode); // 输出节点信息
if(tempNode.next == null){ // 判断是不是最后一个节点
break;
}
tempNode = tempNode.next; // 节点向后移动
}
}
/**
* 根据指定节点显示链表数据
*
* @param node
*/
public void showLinkedList(Node<T> node){
if (node == null || node.next == null) {
System.out.println("linkedList is empty");
return;
}
Node<T> tempNode = node; // 将头节点赋值给临时节点
while (true){
System.out.println(tempNode); // 输出节点信息
if(tempNode.next == null){ // 判断是不是最后一个节点
break;
}
tempNode = tempNode.next; // 节点向后移动
}
}
/**
* 链表节点类
*
* @param <T>
*/
private class Node<T>{
private T item; // 节点数据
private Node<T> next; // 下一个节点
public Node(){
}
public Node(T item){
this.item = item;
}
public Node(T item,Node<T> next){
this.item = item;
this.next = next;
}
@Override
public String toString() {
return "Node{" + "item=" + item + '}';
}
}
}
public class SingleLikedListTest {
public static void main(String[] args) {
SingleLinkedList singleLikedList = new SingleLinkedList<String>();
singleLikedList.add("a");
singleLikedList.add("b");
singleLikedList.add("c");
singleLikedList.add("d");
singleLikedList.add("e");
System.out.println("删除前:");
singleLikedList.showLinkedList();
singleLikedList.remove("b");
System.out.println("删除d后:");
singleLikedList.showLinkedList();
singleLikedList.update("e","f");
System.out.println("将e修改为f后:");
singleLikedList.showLinkedList();
System.out.println("链表节点个数:" + singleLikedList.size());
System.out.println("查找链表种倒数第1个节点:"+ singleLikedList.findLastIndexNode(1));
System.out.println("非递归反转链表:");
// singleLikedList.showLinkedList(singleLikedList.reverseLinkList());
System.out.println("递归反转链表:");
singleLikedList.showLinkedList(singleLikedList.recursionReverseLinkList());
}
}
本文主要介绍单向链表,它是以节点形式存储,逻辑上连续但内存中不一定连续。详细阐述了带头节点单向链表的实现,包括添加、删除、修改、获取长度、查找倒数第k个结点、链表反转及遍历显示数据等功能,并给出了各操作的实现思路和完整示例代码。
716

被折叠的 条评论
为什么被折叠?



