1. Git Flow该要
Git Flow是目前较为流行的Git流程管理模型,是 Vincent Driessen在2010年提出来的

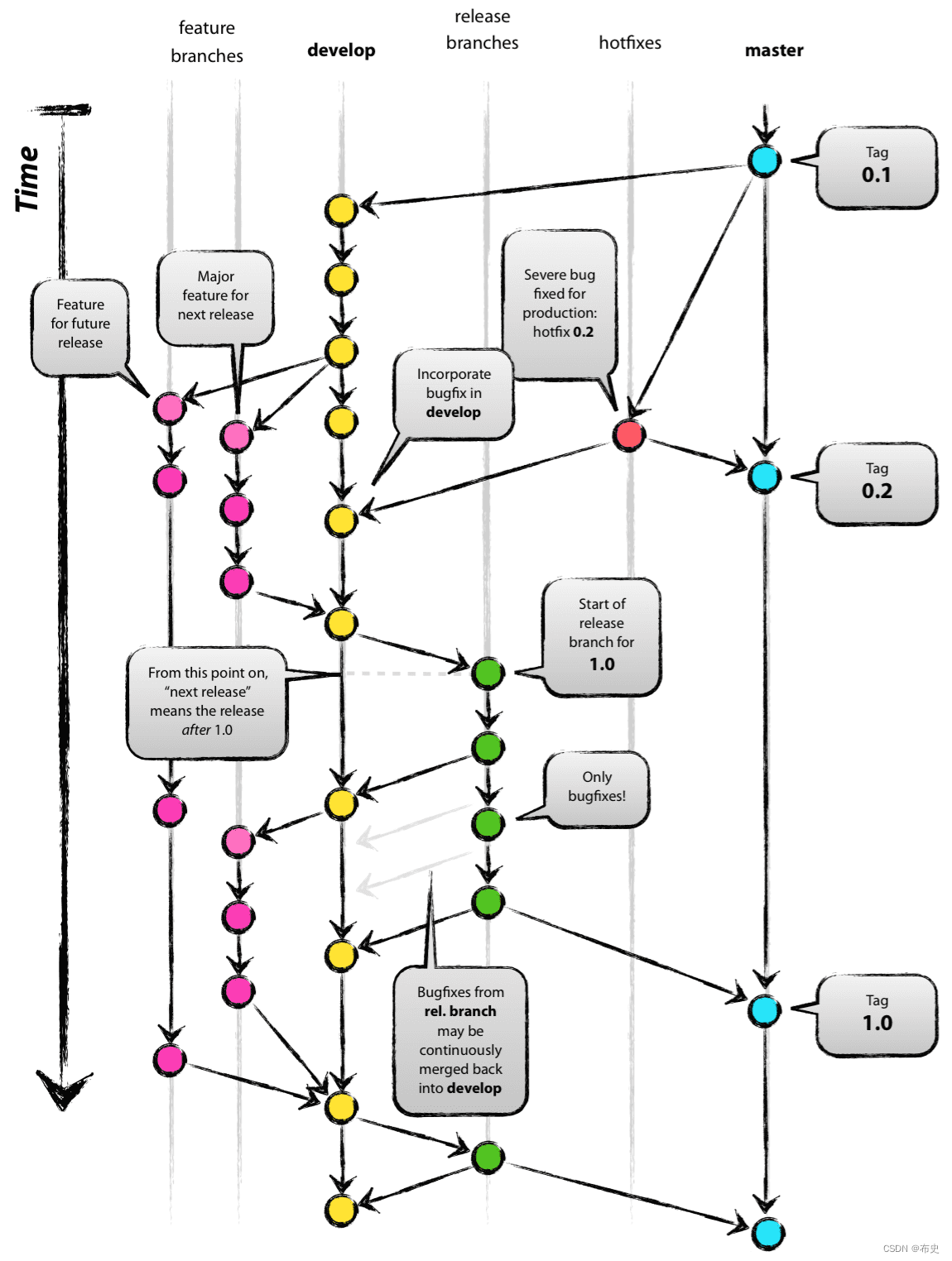
2. Git Flow分支
- Production分支
也就是我们经常使用的Master分支,这个分支最近发布到生产环境的代码,最近发布的Release, 这个分支只能从其他分支合并,不能在这个分支直接修改
- Develop分支
这个分支是我们是我们的主开发分支,包含所有要发布到下一个Release的代码,这个主要合并与其他分支,比如Feature分支
- Feature 分支
这个分支主要是用来开发一个新的功能,一旦开发完成,我们合并回Develop分支进入下一个Release
- Release分支
当你需要一个发布一个新Release的时候,我们基于Develop分支创建一个Release分支,完成Release后,我们合并到Master和Develop分支
- Hotfix分支
当我们在Production发现新的Bug时候,我们需要创建一个Hotfix, 完成Hotfix后,我们合并回Master和Develop分支,所以Hotfix的改动会进入下一个Release
3. Git Flow说明
3.1 Master/Devlop 分支
所有在Master分支上的Commit应该打上Tag,一般情况下Master不存在Commit,Devlop分支基于Master分支创建

3.2 Feature 分支
Feature分支做完后,必须合并回Develop分支, 合并完分支后一般会删点这个Feature分支,毕竟保留下来意义也不大。

3.3 Release 分支
Release分支基于Develop分支创建,打完Release分支之后,我们可以在这个Release分支上测试,修改Bug等。同时,其它开发人员可以基于Develop分支新建Feature (记住:一旦打了Release分支之后不要从Develop分支上合并新的改动到Release分支)发布Release分支时,合并Release到Master和Develop, 同时在Master分支上打个Tag记住Release版本号,然后可以删除Release分支了。

3.4 Hotfix 分支
hotfix分支基于Master分支创建,开发完后需要合并回Master和Develop分支,同时在Master上打一个tag。

4. Git Flow示例
- 创建 Devlop
git branch develop
git push -u origin develop
- 开始 Feature
# 通过develop新建feaeure分支
git checkout -b feature develop
# 或者, 推送至远程服务器:
git push -u origin feature
# 修改md文件
git status
git add .
git commit
- 完成 Feature
git pull origin develop
git checkout develop
#--no-ff:不使用fast-forward方式合并,保留分支的commit历史
#--squash:使用squash方式合并,把多次分支commit历史压缩为一次
git merge --no-ff feature
git push origin develop
git branch -d some-feature
# 如果需要删除远程feature分支:
git push origin --delete feature
- 开始 Release
git checkout -b release-0.1.0 develop
- 完成 Release
git checkout master
git merge --no-ff release-0.1.0
git push
git checkout develop
git merge --no-ff release-0.1.0
git push
git branch -d release-0.1.0
git push origin --delete release-0.1.0
# 合并master/devlop分支之后,打上tag
git tag -a v0.1.0 master
git push --tags
- 开始 Hotfix
git checkout -b hotfix-0.1.1 master
- 完成 Hotfix
git checkout master
git merge --no-ff hotfix-0.1.1
git push
git checkout develop
git merge --no-ff hotfix-0.1.1
git push
git branch -d hotfix-0.1.1
git push origin --delete hotfix-0.1.1
git tag -a v0.1.1 master
git push --tags
本文详细介绍了GitFlow工作流模型,包括其分支策略如Master、Develop、Feature、Release及Hotfix分支的创建与合并流程,并提供了实际操作示例。
941

被折叠的 条评论
为什么被折叠?



