一、iOS中常见文件
(一)、Xcode6之前
- 创建项目,默认可以看见一个存放框架的文件夹
- Info文件以工程文件名开头,如:第一个项目-Info.plist
- 项目中默认有一个PCH文件
(二)、Xcode6之后(包括Xcode6)
- 创建项目,没有框架文件夹,使用时系统才去加载
- info文件不以工程文件名开头,如:Info.plist
- 项目中没有PCH文件
(三)、Info.plist文件(项目配置文件)
- 作用:保存应用的信息,软件名称、版本号等等,相当于身份证
- Bundle name:程序名称,不能超过12个字节
- Bundle versions string, short:APP版本号
- Bundle identifier:APP项目唯一标识
- Bundle version:内部开发人员使用的版本号
- Main storyboard file base name:第一启动的storyboard文件
- 注意:图形化的Info.plist文件上面的KEY不是真实的KEY,要想看真实的KEY得看Info.plist文件的源码。操作:Info.plist(选中后右键单击) -> Open As -> Source Code
- 代码查看版本号
NSDictionary *dicInfo = [NSBundle mainBundle].infoDictionary;
NSLog(@"%@",dicInfo[@"CFBundleShortVersionString"]);
(四)、PCH文件
PCH文件是一个头文件,能被项目中的其他所有源文件共享和访问
- PCH文件的需求
一个宏或头文件等,很多文件都需要用到,怎么解决,搞个公用的头文件,同时导入这个头文件 - 作用
(1)存放一些公用的宏
(2)存放一些公用头文件
(3)管理日志的输出,自定义Log - 为什么要管理日志输出
因为日志输出非常耗性能,一般发布的时候不需要日志输出,只有调试的时候才需要
/*
...表示能接收任何参数
__VA_ARGS__ 表示左边...的参数会替代到右边NSLog中
*/
#ifdef DEBUG // 调试阶段
#define HMLog(...) NSLog(__VA_ARGS__)
#else // 发布阶段
#define HMLog(...)
#endif plain
- 注意
在PCH中写有关OC的语法,最好放在 #ifdef OBJC 中,Xcode在每个OC文件中都定义了这个宏,也就意味着只有OC中的文件才拥有这些宏,避免了项目中有C文件的时候报错。
二、程序的启动原理
(一)、程序的启动过程
1. 打开程序
2. 执行main函数
3. 结束程序
(二)、执行main函数
int main(int argc, char * argv[]) {
@autoreleasepool {
// 第三个参数为nil时,默认是UIApplication类名
return UIApplicationMain(argc, argv, nil, NSStringFromClass([AppDelegate class]));
}
}
1、UIApplicationMain函数的原型
UIKIT_EXTERN int UIApplicationMain(int argc, char *argv[], NSString *principalClassName, NSString *delegateClassName);
2、UIApplicationMain的底层实现
(1). 根据principalClassName提供的类名,创建一个UIApplication对象
a、UIApplication代表一个应用程序
b、UIApplication一般用来做一些应用级别的操作(app的提醒框,联网状态,打电话,打开网页,控制状态栏)
(2). 根据delegateClassName提供的类名,创建一个UIApplication的代理对象
a、程序加载完毕时调用:application:didFinishLaunchingWithOptions:
b、程序获取焦点时调用:applicationDidBecomeActive:
c、程序进入后台时调用:applicationDidEnterBackground:
d、程序失去焦点时调用:applicationWillResignActive:
e、程序从后台回到前台时调用:applicationWillEnterForeground:
f、内存警告,可能要终止程序时调用:applicationDidReceiveMemoryWarning:
g. 程序即将退出时调用:applicationWillTerminate:
(3)、开启一个主运行循环,它是保持程序一直在运行,并处理事件
(4)、加载Info.plist和启动图片,并且判断Info.plis有没有指定Main.storyboard,如果指定,就去加载
3、application隐藏状态栏
a、设置Info.plist文件:添加健View controller-based status bar appearance,设置值为NO
b、创建application
c、调用隐藏状态栏方法
4、补充:反射机制
反射机制好处:如果类名用字符串表示,即使类名写错,编译器不报错;如果通过反射机制,类名写错,编译器报错
NSString *class = NSStringFromClass([AppDelegate class]);
AppDelegate *strClass = NSClassFromString(@"AppDelegate");
(三)、加载Main.storyboard
1、加载Main.storyboard步骤
a、创建窗口
b、加载Main.storyboard,并且加载Main.storyboard指定的控制器
c、把新的控制器作为窗口的根控制器,并让窗口显示出来
2、窗口(UIWindow)
a、UIWindow是一个特殊的UIView,在一个APP中一般都会有一个UIWindows,但不仅只有一个,如:软键盘也是一个窗口
b、APP程序启动完毕后,创建的第一个视图控件是UIWindow,接着创建控制器的View,最后将控制器的view添加到UIWindow上,于是控制器的view就显示在屏幕上
c、一个APP之所以能显示到屏幕上,完全是因为有UIWindow
d、UIScreen : 标识物理的屏幕,它连接着设备
e、UIWindow : 用于提供屏幕绘制支持的,提供了一些绘图的方法
f、UIView : 窗口上有很多View,是用于提供绘图操作的,把画好的View添加到窗口上,就可以显示;屏幕上的东西都是绘制上去的,刷新一遍相当于重新绘制一遍
g、只有加载Main.storyboard的时候才创建窗口(这里说的加载是系统自动加载)
h、如果是自己代码加载Main.storyboard,需要自己代码创建窗口
3、补充
a、如果把新创建的控制器的View用addSubview:方法直接添加到窗口上,不会有旋转功能
b、设置窗口的根控制器rootViewController,会自动把控制器的View添加到窗口
c、查看主窗口:application.keyWindow
d、显示窗口:self.window.hidden = NO;
e、查看程序的所有窗口:application.Windows
4、addSubView和rootViewController的区别
a、直接用addSubView,控制器会被释放,控制器就不能处理事件
b、直接用addSubView,控制器的view不会自动旋转
c、用rootViewController,控制器不会被释放,而且控制器的view会自动旋转
d、旋转事件 -> UIApplication -> Window -> rootViewController ->旋转控制器的view
5、makeKeyAndVisible方法底层所做的事情
a、把窗口设置成主窗口,如:application.keyWindow = self.window;
b、显示窗口,如:self.window.hidden = NO;
c、注意:虽然底层会做上面两步,但不一定是上面的代码
6、窗口的层级
windowLevel: UIWindowLevelNormal < UIWindowLevelStatusBar < UIWindowLevelAlert
UIWindowLevelNormal : 默认窗口的层级
UIWindowLevelStatusBar : 状态栏、键盘
UIWindowLevelAlert :UIActionSheet,UIAlearView
把window的层级设置为UIWindowLevelAlert ,就会显示在最前面
相同层级的窗口,想让其中一个显示,可以用那个窗口的层级加上一个数
7、代码模仿storyboard的加载
注:要习惯代码创建窗口和控制器,因为开发中很少用到storyboard直接开发,老项目中没有storyboard
// 创建窗口
self.window = [[UIWindow alloc] initWithFrame:[UIScreen mainScreen].bounds];
// 加载storyboard
// Main.storyboard文件名不用写后缀
// 当写nil时,系统默认[NSBundle mainBundle]
UIStoryboard *storyboard = [UIStoryboard storyboardWithName:@"Main" bundle:nil];
//创建控制器
//方式1:代码创建控制器
//UIViewController *vc = [[UIViewController alloc] init];
//vc.view.backgroundColor = [UIColor whiteColor];
//方式2:加载storyboard里面有箭头的控制器
//UIViewController *vc = [storyboard instantiateInitialViewController];
// 当加载storyboard里面的控制器,控制器所属哪个类,就是创建哪个类
//NSLog(@"%@",NSStringFromClass([vc class]));
//方式3:storyboard里面有多个控制器,加载对应标识的控制器
UIViewController *vc = [storyboard instantiateViewControllerWithIdentifier:@"B"];
//创建窗口的根控制器
self.window.rootViewController = vc;
// 显示窗口
[self.window makeKeyAndVisible];
(四)、通过XIB创建控制器的view
1、步骤
a、创建一个控制器的类
b、创建一个xib,并指定xib所描述的控制器,一个xib只能用来描述一个控制器,如果没有指定,就不能拖线指定控制器的view
c. 拖线指定xib中哪个UIView是控制器的view
d、代码加载xib中描述控制器的view
//创建窗口
self.window = [[UIWindow alloc] initWithFrame:[UIScreen mainScreen].bounds];
// 方式一:明确initWithNibName:方法的两个参数
//UIViewController *vc = [[ViewController alloc] initWithNibName:@"View" bundle:[NSBundle mainBundle]];
// 方式二:initWithNibName:方法的两个参数,只明确第一个参数,省略第二个参数
// bundle写nil时,系统默认[NSBundle mainBundle]
//UIViewController *vc = [[ViewController alloc] initWithNibName:@"View" bundle:nil];
// 方式三:initWithNibName:方法的两个参数都省略
//UIViewController *vc = [[ViewController alloc] initWithNibName:nil bundle:nil];
// 方式四:调用init方法
UIViewController *vc = [[ViewController alloc] init];
// 设置窗口的根控制器
self.window.rootViewController = vc;
// 设置程序的主窗口并显示窗口
[self.window makeKeyAndVisible];
注意:xib里可以有多个UIView,不能固定死
2、注意
只有控制器的init方法,底层才会调用initWithNibName:bundle:方法
3、view的创建
a、如果重写loadView,就根据自定义的view创建view
b、如果没有重写loadView,就去查看有没有storyboard,有storyboard,就根据storyboard里描述的view创建;
c、如果没有storyboard,就去查看有没有指定的xib,有指定的xib,就根据xib里描述的view创建;
d、如果没有指定的xib,即nibName为nil时,就查看有没有与xib的拥有者同名的xib,但优选查看没有Controller的xib,如果查不
到,就查看有没有与xib的拥有者完全同名的xib,如:xib的拥有者是ViewController,xib的文件名是View,就优先查看
View.xib,根据它描述的view创建;如果没有文件名为View的xib,就去查看有没有名字为ViewController的xib,如果有就
根据xib里描述的view创建
e、如果以上的情况都没有,就创建一个空的View
4、控制器的loadView方法
A. loadView的作用:自定义控制器的view,只要重写了这个方法,说明要自己创建view,就不会自动创建view
B. loadView什么时候调用:第一次使用view的时候调用,调用这个方法创建控制器的view。
C. loadView默认做法:如果storyboard描述了控制器的view,就会去加载storyboard的view
D. 注意:
a、只要重写loadView方法,没有调用系统默认的做法,即不写[super loadView],就不会去加载storyboard或者xib来描述控制器的view
b、如果重写loadView方法,并且指定了nibName,loadView默认的做法会去加载xib的view
c、只要重写loadView方法,没有指定nibName,就不会自动去加载和控制器同名的xib
d、在重写loadView时,没有给self.view创建view,就使用self.view,会造成死循环
e、如果是根控制器的view,自定义view的时候可以不设置尺寸,系统会自动设置;不是跟控制器就不行;可以用CGRctZeco表示,如:self.view = [[UIView alloc] initWithFrame: CGRctZeco];
f、重写loadView方法时,不要写[super loadView];,因为重写该方法的目的是自定义view,重写了还要去加载storyboard里的view,
等于多此一举
5、xib和storyboard的区别
storyboard已经指定了控制器的view,不需要我们管,xib需要我们手动管理
6、如何快速生成一个xib描述控制器的view
1、定义新的控制器的时候,勾选xib,会自动搞一个xib描述控制器的view
2、会自动生成一个和控制器同名的xib,并且里面设置好了
(五)、控制器的View
1、view的生命周期
只要是View开头的都是View的生命周期方法
loadView:第一次使用view的时候调用
viewDidLoad:控制器的view加载完成的时候调用
viewWillAppear:控制器的view即将显示的时候调用
viewDidAppear:控制器的view完全显示的时候调用
viewWillDisappear:控制器的view即将消失的时候调用
viewDidDisappear:控制器的view完全消失的时候调用
viewWillLayoutSubviews:控制器的view即将布局的时候调用
viewDidLayoutSubviews:控制器的view完全布局的时候调用
viewWillUnload:控制器的view即将销毁
viewDidUnload:控制器的view完全销毁
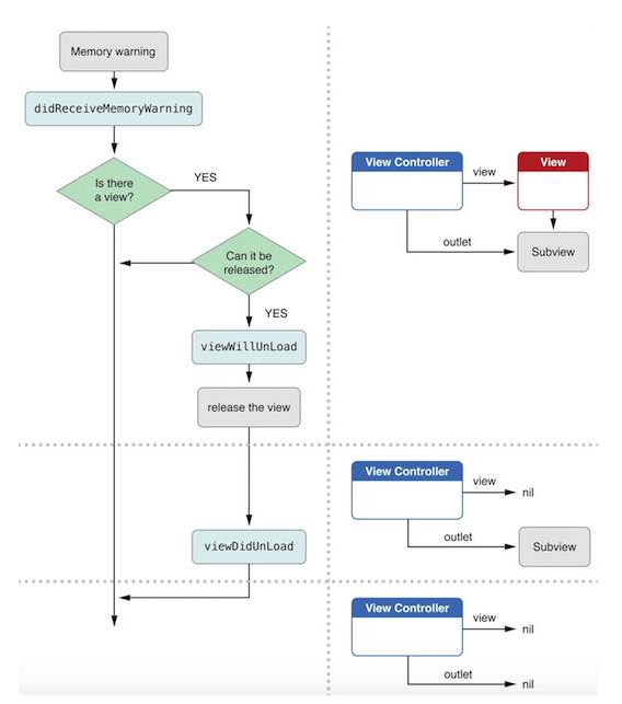
2、内存警告处理
a、处理过程
有内存警告 -> 调用didReceiveMemoryWarning方法 -> 判断控制器的View存不
存在 ->
存在就判断能不能被释放(判断是不是正在显示在界面上) -> 能释放就调用ViewWillUnload ->
完全释放后就调用ViewDidUnload
b、注意
内存警告处理时,ViewWillUnload和ViewDidUnload不一定被调用,因为这是系统自动判断的
本文详细介绍了iOS应用启动流程,包括Xcode不同版本下项目的文件结构变化、Info.plist和PCH文件的作用,以及程序如何从main函数开始执行直至完成界面加载的过程。还探讨了窗口和控制器的创建方式及生命周期。
316

被折叠的 条评论
为什么被折叠?



