前言
电子音乐盒采用STM32F103C8T6作为中控,负责所有程序的执行和模块间的数据通信。设备配备了0.96寸OLED屏幕,用于实时显示各种环境数据。按键功能简洁,通过短按按键1来切换音乐的播放与暂停状态。蜂鸣器通过PWM调节音调,提供不同的音乐效果。该设备独立运行,无需与APP连接,能够在没有外部干扰的情况下进行简单的音乐播放控制。
关注微信公众号--星之援工作室 发送关键字(项目清单)
可获取项目清单资料
⚠️⚠️(本文章仅提供思路和实现方法,并不包含代码,需要代码的同学请自行联系博主)
⚠️⚠️(有疑问或需要定制或者技术支持等,也请自行联系博主)⚠️⚠️
一 连线图
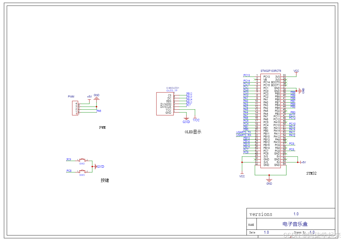
1. 原理图

1. 开发板本身自带一个LED ,这个LED作为我们查看获取数据状态的说明
2. PCB效果(不适应)
3. 实物效果

4. 功能概括
(1)硬件端
- STM32F103C8T6:用于所有程序的中控和模块数据通信;
- 0.96寸OLED:用于显示的各种环境数据,实现实时监测;
- 按键:可以通过按键进行音乐的播放和暂停
- 蜂鸣器:使用PWM进行音调调控;
该设备无需APP
短按按键1切换是否播放的状态
(2)APP端
(3)演示视频
通过网盘分享的文件:电子音乐盒.mp4
链接: https://pan.baidu.com/s/1Omh8UvoYqZJhjHKLMao_Pw?pwd=XZY0 提取码: XZY0
--来自百度网盘超级会员v6的分享
二 底层代码使用方式
1 使用说明
(1). 该设备无需APP,客户可不用查看下面的内容
2 下载程序
- 先根据原理图进行连线,连接好以后在做后面的操作
- 打开手机热点 热点名字:NET密码:12345678(不适用)
- 打开程序(硬件由工作室出的可以忽略下载程序这部分)







三 APP使用方式(不适用)
1下载APP
(1)操作方式:
使用Android手机安装APK进行操控

安装Android studio导入项目使用模拟器
官网下载最新版本
https://developer.android.google.cn/studio?hl=zh-cn
安装包(工作室使用版本)链接:
https://pan.baidu.com/s/1DnRGWeJt7XBTmzqHj1KRSQ?pwd=xzy0
提取码:xzy0
安装教程
https://zhuanlan.zhihu.com/p/528196912
(2)使用说明
打开APP后设备会自动订阅MQTT主题,等待1-5秒APP会自动获取到设备上的数据,若5秒内没有获取到设备数据,则请检测设备是否在线,若在线,则请重新打开APP进行数据的获取
(多看视频,视频中有完整功能演示)
(多看视频,视频中有完整功能演示)
(多看视频,视频中有完整功能演示)
四 程序架构及修改(通用)
链接:
https://pan.baidu.com/s/1TZkvdEOp-ERgi-2A1o-KWw?pwd=XZY0
提取码:XZY0
APP参数修改


851

被折叠的 条评论
为什么被折叠?



