自定义博客皮肤VIP专享

*博客头图:

格式为PNG、JPG,宽度*高度大于1920*100像素,不超过2MB,主视觉建议放在右侧,请参照线上博客头图

请上传大于1920*100像素的图片!

博客底图:

图片格式为PNG、JPG,不超过1MB,可上下左右平铺至整个背景

栏目图:

图片格式为PNG、JPG,图片宽度*高度为300*38像素,不超过0.5MB

主标题颜色:

RGB颜色,例如:#AFAFAF

Hover:

RGB颜色,例如:#AFAFAF

副标题颜色:

RGB颜色,例如:#AFAFAF

自定义博客皮肤

-+
  • 博客(35)
  • 收藏
  • 关注

原创 当CRIU成为冷启动解决方案

CRIU(Checkpoint/Restore In Userspace)是解决Serverless冷启动问题的创新方案。这款Linux工具能在用户空间冻结运行程序,完整保存其内存、文件句柄等状态信息,并在需要时快速恢复,实现进程无缝续跑。相比传统预热等方案,CRIU无需修改代码、不占用闲置资源,显著提升响应速度和资源利用率。其ptrace技术实现非侵入式进程管理,可应用于函数优化、服务迁移等场景。随着云技术发展,CRIU有望与AI结合,为未来计算环境提供更智能的进程管理方案,成为提升Serverless性

2025-06-24 00:45:25 621

原创 切换笔记本键盘的启用与禁用状态

通过修改这个服务的启动类型,我们可以控制键盘的启用与禁用状态。可以编写一个批处理脚本来自动化这一操作。在笔记本电脑中,在外接键盘的时候,有时我们希望禁用内置键盘,防止意外按键。Windows 系统中,键盘通常与。在 Windows 中,右键点击批处理文件,并选择“以管理员身份运行”来确保脚本具有必要的权限。

2024-09-22 13:39:13 1090

原创 Raylib的贪吃蛇

使用vcpkg和cmake搭建工程,写一个贪吃蛇

2024-06-17 22:56:55 594

原创 通过提交容器的方式修改ubuntu镜像的apt源

每次创建容器之后,都要在容器内手动更改镜像源。不如,干脆修改镜像的apt源,一次到位。

2024-04-02 22:25:00 436

原创 为WSL2.0设置本机代理的配置方案(通过隧道)

WSL 配置代理的新方法:通过 DNS 隧道

2024-04-01 16:09:47 22865 12

原创 去中心化的 AI 数据供应:认识Grass,参与Grass

认识Grass,参与Grass。Grass对自己的产品定位,不仅仅是一个网络,更是一场数据民主化的运动,每个人都能分享AI革命的好处,共同参与构建AI数据层。

2024-03-22 22:47:23 1600 1

原创 Chisel程序设计-取指译码模块实现

chisel程序设计-实现取指译码模块,有详细文档和演示视频,眼见为实,快速上手。

2024-03-22 20:36:53 732

原创 使用Lua配置NeoVim

快速入门,使用Lua配置NeoVim的插件系统

2024-03-13 23:45:28 707

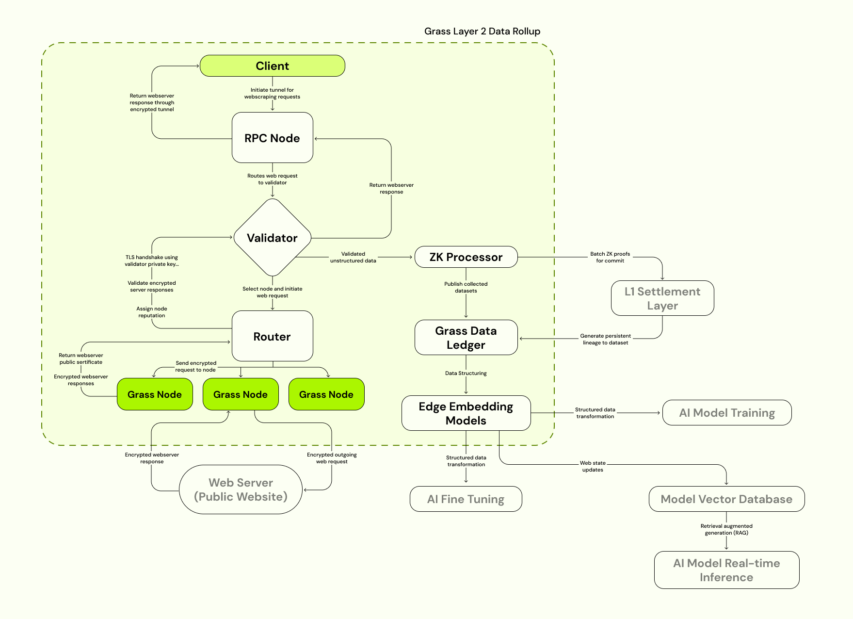
原创 Grass推出Layer 2 Data Rollup

3月13日资讯: Grass推出Layer 2 Data Rollup概念

2024-03-13 23:10:49 735

原创 在powershell中升级pnpm: Unable to find the global bin directory

在C:\Users\fangy\AppData\Local\pnpm\。

2024-03-12 17:57:44 6613 2

原创 Grass:出售闲置带宽实现被动收入

你知道你的闲置带宽可以换钱吗?关注Grass,看看是否真的能有稳定收益。

2024-03-09 18:18:24 2284 2

原创 Error: listen EACCES: permission denied 0.0.0.0:8080, but no port

提示端口被占用,但是找不到占用端口的进程。原因可能是在hyper-v的端口占用机制,了解无需关闭虚拟化的排查过程以及解决步骤。

2024-03-06 15:19:17 1708

原创 riscv-mini实验环境搭建

riscv-mini实验环境搭建

2024-03-04 14:26:56 571

原创 4张图带你感受高阶函数的应用

展示高阶函数的应用,四张图带你了解部分应用,柯里化,反柯里化,组合。

2024-01-26 18:09:46 593

原创 函数式编程的例子-谈side effect

以咖啡店场景为引导,介绍移除副作用前后的效果对比,理解函数式编程的思想。

2024-01-26 14:32:27 450

原创 掌握CMake构建项目的能力

cmake管理c++项目的组织结构,依赖管理,测试单元,文档生成

2024-01-16 23:26:56 1084 1

原创 Electron+React+codeMirror实现Markdown编辑器

使用Electron+React+codemirror搭建桌面的Mardown编辑器

2023-07-19 10:58:54 802

原创 工作流:WSL+tmux+NeoVim

在WSL中,配置Zsh,tmux和neovim。

2023-07-15 14:26:11 776 1

原创 javascript的原型和继承

探索javascript中的原型、原型链,以及原型式继承

2023-07-14 14:42:19 305 1

原创 趣谈MySQL事务的读一致性问题

在超市场景中,举例说明脏读、不可重复读、幻读的问题

2023-07-11 18:53:11 224 1

原创 SQL语句的执行流程

理清MySQL的架构和SQL语句的执行流程,参考《MySQL实战45讲》

2023-07-11 15:26:03 99 1

原创 全栈入门项目-To Play

全栈入门小项目,前端Vue后端Flask

2023-07-09 15:52:52 258 1

原创 在vscode中使用cmake构建Qt6项目

vscode+cmake+qt的使用经验

2023-07-06 16:15:19 5043 2

原创 进程的状态与转换

进程的状态转换

2023-07-05 09:39:48 606

原创 操作系统的引导过程

学习操作系统的引导过程

2023-07-05 09:25:47 303

原创 《tcp/ip详解》网络环境搭建

tcp/ip实验环境搭建,基于刘超老师的《趣谈网络协议》

2023-06-27 23:46:14 412 5

原创 并行计算期末复习

并行计算的知识

2023-06-27 00:23:14 1500 1

原创 你应该学会的docker网络模式

聊聊docker的网络模式,入门内容,一起在实践中感悟。

2023-06-26 15:04:50 740 1

原创 计算机网络课后习题

《计算机网络与下一代互联网》1~5章课后作业

2023-06-20 00:14:41 974 1

原创 wsl2固定IP地址,主机ping通wsl2

主机和wsl2互相访问, 注意在wsl2ping通主机时,主机防火墙需要添加入站规则。

2023-04-11 20:02:21 4493 1

原创 hyper-v配置Kali(仅终端无界面)+ 本地ssh连接

hyper-v配置kali虚拟机

2023-04-04 18:15:51 1888 1

原创 obsidian入门

介绍Obsidian的安装和使用,主要介绍双向链接的使用

2023-03-06 14:04:48 1251

原创 SpringMVC的第一个工程

使用IDEA快速建立SpringMVC工程项目

2023-03-05 15:51:10 128

原创 基于wampserver使用Vs Code编辑并运行php项目

介绍基于wamp,和vscode中的两款插件php server和php debug来配置php环境,使能在vscode运行并调试php项目。

2022-11-09 07:44:39 2570

原创 图论练习题

习题来源:《图论》王树禾著

2022-06-24 23:33:58 4823 1

空空如也

空空如也

TA创建的收藏夹 TA关注的收藏夹

TA关注的人

提示
确定要删除当前文章?
取消 删除