JVM运行时数据区(JVM Runtime Area)其实就是指JVM在运行期间,其对计算机内存空间的划分和分配。本文将通过以下几个话题来讨论JVM运行时数据区。
- Topic 1. JVM运行时数据区里有什么?
- Topic 2. 虚拟机栈 是什么?虚拟机栈里有什么?
- Topic 3.栈帧是什么?栈帧里有什么?
- Topic 4. 方法区是什么?方法区里有什么?
Topic 1.JVM运行时数据区里有什么?

Topic 2. 虚拟机栈是什么?虚拟机栈里有什么?

Topic 3. 栈帧是什么?栈帧里有什么?

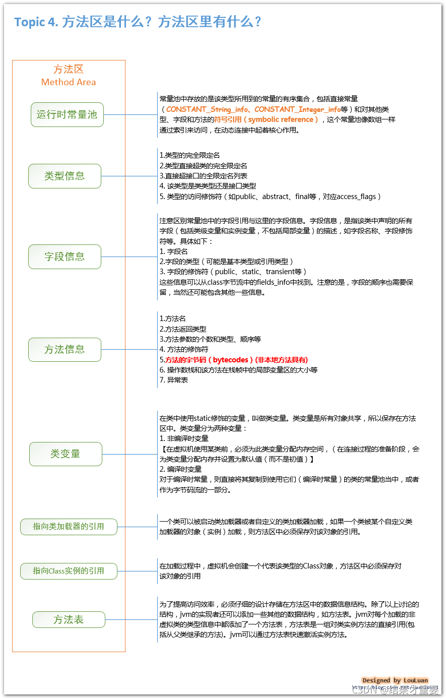
Topic 4. 方法区是什么?方法区里有什么?

本文将详细探讨JVM运行时数据区的构成,包括虚拟机栈的作用、栈帧结构,以及方法区的功能和内容。理解这些核心概念有助于开发者优化内存管理。
2万+

被折叠的 条评论
为什么被折叠?



