离散数学实验三
一、算法描述、算法思想
(一)相关数据结构
typedef struct Set *S;
typedef struct Set Set; //存集合
struct Set
{
char *str; //集合s元素
char *ni; //集合s元素的逆元
char yao, ling; //集合s的幺元
int *YJ; //元素阶
int size, f, jie, jiao, isni, isxun; //集合s的元素个数,是否封闭,是否结合,是否交换,是否每个元素都有逆元,都有阶
};
Set结构用来存储集合元素及其性质等,str存储集合元素,ni存储每个元素的逆元,yao存储集合的幺元,ling存储集合的零元,YJ存储每个元素的阶,size存储集合元素个数,f为1表示该代数系统具有封闭性、jie为1表示该代数系统具有结合性、jiao为1表示该代数系统具有交换性、isni为1表示该集合的所有元素均具有逆元、isxun为1表示该代数系统的每个元素均具有阶。
yao,ling默认值为'0', ni每个默认值具为‘0’,f, jie, jiao, isni, isxun默认值均为0。YJ每个元素默认值也为0。
typedef struct Operator *O;
typedef struct Operator Operator; //存运算结果
struct Operator
{
char **str; //集合s每个元素运算结果
int size; //集合s元素个数
};
Operator存储该集合所有运算的结果,str二维字符数组存储运算结果,如第0行第0列表示集合第一个元素与第一个元素运算结果,0行1列,表示集合第一个元素与第二个元素运算结果,size存储该集合元素大小,即运算结果矩阵横纵坐标的范围。
(二)相关算法实现
1、判断运算的性质
(1)判断是否具有封闭性
//封闭
for (int i = 0; i < size; i++)
{
for (int j = 0; j < size; j++)
{
char res = o->str[i][j];
if (findS(s, res) == -1)
{
panf = 1;
break;
}
}
}
if (!panf)
{
s->f = 1;
printf("该运算具有封闭性\n");
}
从集合取出任意两个元素,看其运算结果是否还在集合内,若有一个结果不在集合内,就说明其不具有封闭性,反之,若所有结果均在集合内则该运算具有封闭性。
(2)判断是否具有可结合性
//结合
for (int i = 0; i < s->size; i++)
{
for (int j = 0; j < s->size; j++)
{
for (int k = 0; k < s->size; k++)
{
char ch1 = oper(s, o, s->str[i], s->str[j]);
char ch2 = oper(s, o, s->str[j], s->str[k]);
if (findS(s, ch1) != -1 && findS(s, ch2) != -1)
{
char res1 = oper(s, o, ch1, s->str[k]);
char res2 = oper(s, o, s->str[i], ch2);
// printf("(%c*%c)*%c = %c \n", s->str[i], s->str[j], s->str[k], res1);
// printf("%c*(%c*%c) = %c \n", s->str[i], s->str[j], s->str[k], res2);
if (res1 != res2)
{
panj = 1;
break;
}
}
else
{
panj = 1;
break;
}
}
}
}
if (!panj)
{
s->jie = 1;
printf("该运算具有可结合性\n");
}
从集合中任意取出三个元素a,b,c,计算abc == a(bc) ,若找到一组不满该条件,则该运算不具有结合性,反之,若所有可能都满足该条件,则该运算满足可结合性。
(3)判断是否具有可交换性
//交换
for (int i = 0; i < s->size; i++)
{
for (int j = 0; j < s->size; j++)
{
char res1 = oper(s, o, s->str[i], s->str[j]);
char res2 = oper(s, o, s->str[j], s->str[i]);
if (res1 != res2)
{
panji = 1;
break;
}
}
}
if (!panji)
{
s->jiao = 1;
printf("该运算具有可交换性\n");
}
从集合取出任意两个元素a,b,若ab == ba,且所有的可能均满足条件则说明该运算具有可交换性,反之,若有一组不满足条件,则该运算不具有可交换性。
(4)判断并计算集合幺元
//幺元
for (int i = 0; i < s->size; i++) //枚举幺元
{
pany = 0;
for (int j = 0; j < s->size; j++)
{
char res1 = oper(s, o, s->str[i], s->str[j]);
char res2 = oper(s, o, s->str[j], s->str[i]);
if (res1 == res2 && res1 == s->str[j])
continue;
pany = 1;
break;
}
if (!pany)
{
yao = s->str[i];
break;
}
}
if (!pany)
{
s->yao = yao;
printf("运算具有幺元:%c\n", yao);
}
枚举集合中的每一个元素,看其是否满足幺元性质,若有一个元素和其他所有元素的运算,ab且ba等于b,则说明a为幺元。
(5)判断并计算集合零元
//零元
for (int i = 0; i < s->size; i++) //枚举零元
{
panl = 0;
for (int j = 0; j < s->size; j++)
{
char res1 = oper(s, o, s->str[i], s->str[j]);
char res2 = oper(s, o, s->str[j], s->str[i]);
if (res1 == res2 && res1 == s->str[i])
continue;
panl = 1;
break;
}
if (!panl)
{
ling = s->str[i];
break;
}
}
if (!panl)
{
s->ling = ling;
printf("运算具有零元:%c\n", ling);
}
枚举集合中的每一个元素,看其是否满足幺元性质,若有一个元素和其他所有元素的运算,ab且ba等于a,则说明a为零元。
(6)判断并计算集合元素逆元
//逆元
if (yao != '0') //有幺元
{
for (int i = 0; i < s->size; i++)
{
for (int j = 0; j < s->size; j++) //找i的逆元
{
char res1 = oper(s, o, s->str[i], s->str[j]);
char res2 = oper(s, o, s->str[j], s->str[i]);
if (res1 == yao && res2 == yao)
{
s->ni[i] = s->str[j];
break;
}
}
}
printf("该运算具有逆元:\n");
for (int i = 0; i < s->size; i++)
{
if (s->ni[i] != '0')
printf("%c的逆元为: %c\n", s->str[i], s->ni[i]);
else
panni = 1;
}
if (!panni)
s->isni = 1;
}
首先在该集合存在幺元的情况下,找每一元素的逆元,若元素a,b,有ab == 幺元, ba == 幺元,则a,b互为逆元。
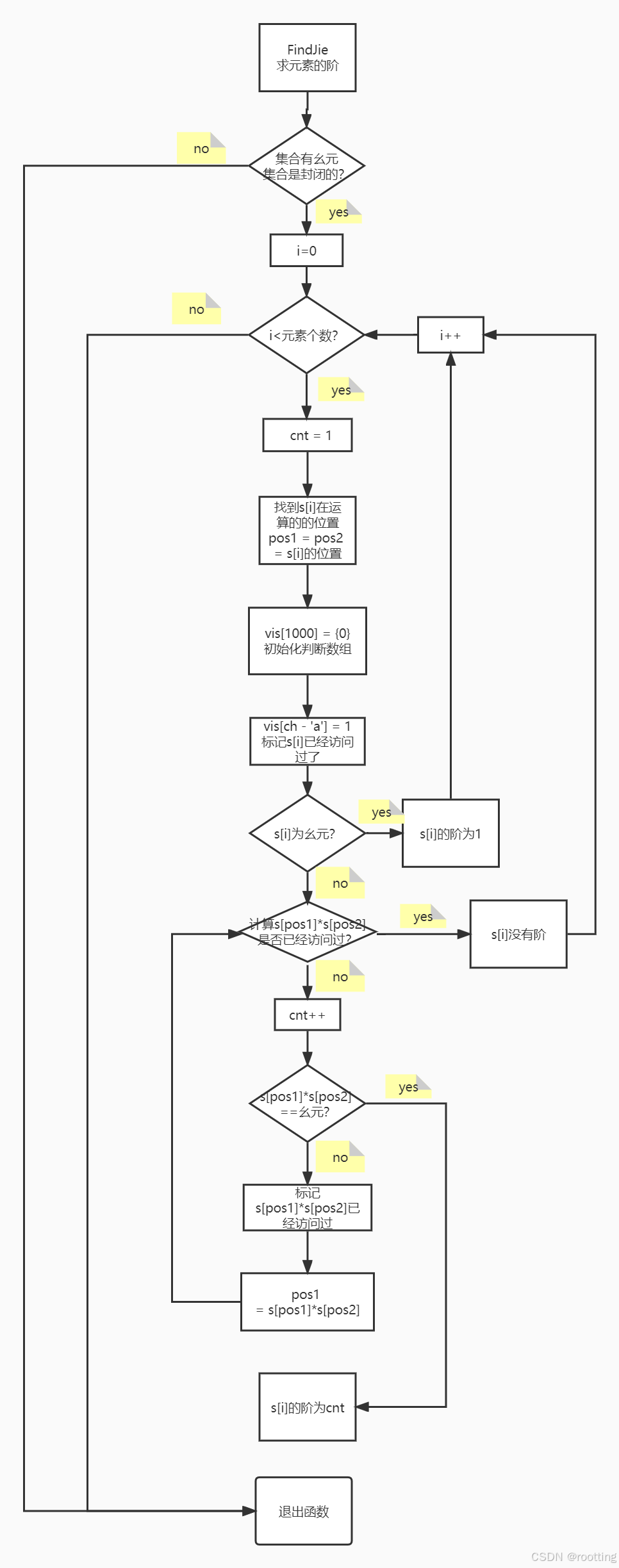
2、计算元素的阶
首先要在集合有幺元,且封闭的条件下来计算。
int CalcJie(S s, O o, char ch)
{
int pos1 = findS(s, ch), pos2 = findS(s, ch);
int vis[1000] = {0};
vis[ch - 'a'] = 1;
int cnt = 1;
if (ch == s->yao)
return 1;
while (!vis[o->str[pos1][pos2] - 'a'])
{
cnt++;
if (o->str[pos1][pos2] == s->yao)
return cnt;
vis[o->str[pos1][pos2] - 'a'] = 1;
pos1 = findS(s, o->str[pos1][pos2]);
}
return 0;
}
计算集合元素ch的阶,若元素ch为幺元,则阶为1。若元素ch不为幺元,先标记ch访问过,然后计算ch与ch的运算结果,若结果为幺元,则阶为2,若不为幺元,则标记该运算结果访问过,然后将该运算结果与ch做运算,直到结果访问过或者结果为幺元为止。若最后是因为结果为幺元而退出,则返回cnt,cnt即为该元素ch的阶。若是因为再次得到同一结果而退出,则说明该元素ch没有阶。
3、判断是否为特殊的代数系统
void PanSetCharacter(S s)
{
if (s->f == 1 && s->jie == 1 && s->yao != '0' && s->isni == 1 && s->jiao == 1 && s->isxun == 1)
printf("该代数系统为循环群\n");
else if (s->f == 1 && s->jie == 1 && s->yao != '0' && s->isni == 1 && s->jiao == 1)
printf("该代数系统为交换群\n");
else if (s->f == 1 && s->jie == 1 && s->yao != '0' && s->isni == 1)
printf("该代数系统为群\n");
else if (s->f == 1 && s->jie == 1 && s->yao != '0')
printf("该代数系统为独异点\n");
else if (s->f == 1 && s->jie == 1)
printf("该代数系统为半群\n");
}
(1)集合s满足封闭性,结合性,交换性,有幺元,每个元素有逆元,每个元素都有阶,则该代数系统为循环群
(2)集合s满足封闭性,结合性,交换性,有幺元,每个元素有逆元,则该代数系统为交换群。
(3)集合s满足封闭性,结合性,有幺元,每个元素有逆元,则该代数系统为群。
(4)集合s满足封闭性,结合性,有幺元,则该代数系统为独异点。
(5)集合s满足封闭性,结合性,则该代数系统为半群。
(6)若以上条件没一个满足,说明不为特殊的代数系统。
(三)流程图
(1)main主函数

(2)判断运算的性质

(3)计算元素的阶

(4)判断是否为特殊的代数系统

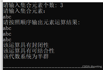
二、程序运行截图,即相关样例解释
以下样例中集合元素均为a,b,c。
(一)验证封闭性判断
以下为两个代数系统,及其分析
程序运行结果


(二)验证可结合性判断



(三)验证逆元计算


(四)验证可交换性判断



(五)验证元素阶计算


其余幺元,代数系统的特殊性判断,在例子里也有说明。
三、源程序
#include <stdio.h>
#include <stdlib.h>
#include <string.h>
typedef struct Set *S;
typedef struct Set Set; //存集合
struct Set
{
char *str; //集合s元素
char *ni; //集合s元素的逆元
char yao, ling; //集合s的幺元
int *YJ; //元素阶
int size, f, jie, jiao, isni, isxun; //集合s的元素个数,是否封闭,是否结合,是否交换,是否每个元素都有逆元,都有阶
};
typedef struct Operator *O;
typedef struct Operator Operator; //存运算结果
struct Operator
{
char **str; //集合s每个元素运算结果
int size; //集合s元素个数
};
S InitSet(int size) //初始化集合s
{
S s = (S)malloc(sizeof(Set));
s->size = size;
s->str = (char *)malloc(sizeof(char) * size);
s->ni = (char *)malloc(sizeof(char) * size);
s->jiao = 0, s->jie = 0, s->f = 0, s->isni = 0, s->isxun = 0;
s->YJ = (int *)malloc(sizeof(int) * size);
s->yao = '0', s->ling = '0';
char ch;
for (int i = 0; i < size; i++)
{
scanf("%c", &ch);
s->str[i] = ch;
s->ni[i] = '0';
// printf("%c", ch);
}
getchar();
return s;
}
O InitOperator(int size) //初始化集合o
{
O o = (O)malloc(sizeof(Operator));
o->size = size;
o->str = (char **)malloc(sizeof(char *) * size);
for (int i = 0; i < size; i++)
{
o->str[i] = (char *)malloc(sizeof(char) * size);
for (int j = 0; j < size; j++)
scanf("%c", &o->str[i][j]);
getchar();
}
// getchar();
return o;
}
void PrintSet(S s) //输出集合s的元素,调试代码用
{
for (int i = 0; i < s->size; i++)
printf("%c ", s->str[i]);
printf("\n");
}
void PrintOperator(O o) //输出运算结果,调试代码用
{
for (int i = 0; i < o->size; i++)
{
for (int j = 0; j < o->size; j++)
printf("%c ", o->str[i][j]);
printf("\n");
}
printf("\n");
}
void FreeSet(S s) //释放集合s内存
{
free(s->str);
free(s->ni);
free(s->YJ);
free(s);
}
void FreeOperator(O o) //释放o内存
{
for (int i = 0; i < o->size; i++)
free(o->str[i]);
free(o->str);
free(o);
}
int findS(S s, char ch) //找元素ch在s中的位置
{
int size = s->size;
for (int i = 0; i < size; i++)
{
if (s->str[i] == ch)
return i;
}
return -1; //元素ch不在集合s中
}
char oper(S s, O o, char ch1, char ch2) // ch1*ch2
{
int pos1 = findS(s, ch1);
int pos2 = findS(s, ch2);
return o->str[pos1][pos2];
}
void PanOpCharacter(S s, O o) //判断运算的性质
{
int panf = 0, panj = 0, panji = 0, pany = 0, panl = 0, panni = 0;
char yao = '0', ling = '0';
int size = s->size;
//封闭
for (int i = 0; i < size; i++)
{
for (int j = 0; j < size; j++)
{
char res = o->str[i][j];
if (findS(s, res) == -1)
{
panf = 1;
break;
}
}
}
if (!panf)
{
s->f = 1;
printf("该运算具有封闭性\n");
}
//结合
for (int i = 0; i < s->size; i++)
{
for (int j = 0; j < s->size; j++)
{
for (int k = 0; k < s->size; k++)
{
char ch1 = oper(s, o, s->str[i], s->str[j]);
char ch2 = oper(s, o, s->str[j], s->str[k]);
if (findS(s, ch1) != -1 && findS(s, ch2) != -1)
{
char res1 = oper(s, o, ch1, s->str[k]);
char res2 = oper(s, o, s->str[i], ch2);
// printf("(%c*%c)*%c = %c \n", s->str[i], s->str[j], s->str[k], res1);
// printf("%c*(%c*%c) = %c \n", s->str[i], s->str[j], s->str[k], res2);
if (res1 != res2)
{
panj = 1;
break;
}
}
else
{
panj = 1;
break;
}
}
}
}
if (!panj)
{
s->jie = 1;
printf("该运算具有可结合性\n");
}
//交换
for (int i = 0; i < s->size; i++)
{
for (int j = 0; j < s->size; j++)
{
char res1 = oper(s, o, s->str[i], s->str[j]);
char res2 = oper(s, o, s->str[j], s->str[i]);
if (res1 != res2)
{
panji = 1;
break;
}
}
}
if (!panji)
{
s->jiao = 1;
printf("该运算具有可交换性\n");
}
//幺元
for (int i = 0; i < s->size; i++) //枚举幺元
{
pany = 0;
for (int j = 0; j < s->size; j++)
{
char res1 = oper(s, o, s->str[i], s->str[j]);
char res2 = oper(s, o, s->str[j], s->str[i]);
if (res1 == res2 && res1 == s->str[j])
continue;
pany = 1;
break;
}
if (!pany)
{
yao = s->str[i];
break;
}
}
if (!pany)
{
s->yao = yao;
printf("运算具有幺元:%c\n", yao);
}
//零元
for (int i = 0; i < s->size; i++) //枚举零元
{
panl = 0;
for (int j = 0; j < s->size; j++)
{
char res1 = oper(s, o, s->str[i], s->str[j]);
char res2 = oper(s, o, s->str[j], s->str[i]);
if (res1 == res2 && res1 == s->str[i])
continue;
panl = 1;
break;
}
if (!panl)
{
ling = s->str[i];
break;
}
}
if (!panl)
{
s->ling = ling;
printf("运算具有零元:%c\n", ling);
}
//逆元
if (yao != '0') //有幺元
{
for (int i = 0; i < s->size; i++)
{
for (int j = 0; j < s->size; j++) //找i的逆元
{
char res1 = oper(s, o, s->str[i], s->str[j]);
char res2 = oper(s, o, s->str[j], s->str[i]);
if (res1 == yao && res2 == yao)
{
s->ni[i] = s->str[j];
break;
}
}
}
printf("该运算具有逆元:\n");
for (int i = 0; i < s->size; i++)
{
if (s->ni[i] != '0')
printf("%c的逆元为: %c\n", s->str[i], s->ni[i]);
else
panni = 1;
}
if (!panni)
s->isni = 1;
}
}
int CalcJie(S s, O o, char ch) //计算ch的阶
{
int pos1 = findS(s, ch), pos2 = findS(s, ch);
int vis[1000] = {0};
vis[ch - 'a'] = 1;
int cnt = 1;
if (ch == s->yao)
return 1;
while (!vis[o->str[pos1][pos2] - 'a']) //若结果已经访问过了
{
cnt++;
if (o->str[pos1][pos2] == s->yao) //若结果为幺元
return cnt;
vis[o->str[pos1][pos2] - 'a'] = 1;
pos1 = findS(s, o->str[pos1][pos2]);
}
return 0;
}
void FindJie(S s, O o) //计算元素的阶
{
int jie = 0, panxun = 0;
if (s->yao != '0' && s->f == 1)
{
for (int i = 0; i < s->size; i++)
{
jie = CalcJie(s, o, s->str[i]);
if (jie) //若该元素有阶
printf("%c的阶为: %d\n", s->str[i], jie);
else
panxun = 1;
}
}
if (!panxun)
s->isxun = 1;
}
void PanSetCharacter(S s) //判断是否为特殊的代数系统
{
if (s->f == 1 && s->jie == 1 && s->yao != '0' && s->isni == 1 && s->jiao == 1 && s->isxun == 1)
printf("该代数系统为循环群\n");
else if (s->f == 1 && s->jie == 1 && s->yao != '0' && s->isni == 1 && s->jiao == 1)
printf("该代数系统为交换群\n");
else if (s->f == 1 && s->jie == 1 && s->yao != '0' && s->isni == 1)
printf("该代数系统为群\n");
else if (s->f == 1 && s->jie == 1 && s->yao != '0')
printf("该代数系统为独异点\n");
else if (s->f == 1 && s->jie == 1)
printf("该代数系统为半群\n");
}
int main()
{
int n;
printf("请输入集合元素个数: ");
scanf("%d", &n);
getchar();
printf("请输入集合元素:\n");
S s = InitSet(n);
printf("请按照顺序输出元素运算结果:\n");
O o = InitOperator(n);
PanOpCharacter(s, o); //输出运算性质
FindJie(s, o); //输出元素的阶
PanSetCharacter(s); //判断是否为特殊的代数系统
FreeSet(s);
FreeOperator(o);
return 0;
}
2640

被折叠的 条评论
为什么被折叠?



