计算机毕设java小跑外卖管理系统bznzk9(配套有源码 程序 mysql数据库 论文)
本套源码可以在文本联xi,先看具体系统功能演示视频领取,可分享源码参考。
随着互联网技术的飞速发展,外卖行业已经成为人们日常生活中不可或缺的一部分。无论是忙碌的上班族,还是宅在宿舍的学生,外卖服务都极大地便利了人们的生活。然而,随着外卖市场的不断扩大,传统的外卖管理方式已经难以满足日益增长的用户需求。如何通过现代技术手段提升外卖管理的效率和用户体验,成为了一个亟待解决的问题。基于此,开发一个高效、便捷的外卖管理系统显得尤为重要。
在这样的背景下,本系统应运而生。它旨在通过Java技术实现一个功能强大且易于操作的外卖管理平台,为用户提供从点餐到配送的全流程服务。系统的主要功能包括:
-
用户管理:用户注册与登录,个人信息修改,订单查询与管理。
-
商家管理:商家注册与登录,菜品信息管理,订单处理。
-
跑腿员管理:跑腿员注册与登录,订单分配与状态更新。
-
菜品信息管理:菜品分类、菜品详情展示,菜品搜索与筛选。
-
订单管理:用户下单、订单分配、订单状态跟踪、订单历史记录。
-
公告与留言板:发布系统公告,用户留言与反馈。
-
系统设置:管理员对系统参数进行配置,管理用户权限。
通过这些功能的实现,本系统不仅能够满足用户快速点餐的需求,还能为商家和跑腿员提供高效的运营支持。它将传统外卖管理的繁琐流程简化为一个高效、便捷的线上平台,极大地提升了用户体验和运营效率。
注:以上是纯课题毕业设计功能介绍,并非实际开发完成,最终开发完成的毕业设计程序以下面的的环境软件、功能图和界面为准。
系统所需要的环境软件:idea、eclipse+mysql5.7、8.0+Navicat+JDK1.8+tomcat7.0
3.1需求分析概述
小跑外卖管理系统主要是为了提高管理员的工作效率,满足管理员对更方便、更快、更好地存储所有信息和数据检索功能的要求。通过对多个类似网站的合理分析,确定了小跑外卖管理系统的各个模块。考虑到用户的可操作性,经过深入调查研究,遵循系统优化和开发的原则[8]。
为了实现当前网络的分析功能和便利性,小跑外卖管理系统使管理员和用户、跑腿员、商家能够在平台上直接查看他们需要的数据信息,不仅可以节省管理时间,还可以改变传统的管理模式。如果用户想要交换信息,他们需要满足双方交换信息的需要。由于时间有限,很难亲自会面和沟通,因此很难满足用户的需求。因此,迫切需要开发一个小跑外卖管理系统,以满足用户的需求,提高用户的使用率。小跑外卖管理系统必须更快、更有效地向用户或潜在用户提供信息。为小跑外卖管理系统建立更好的沟通平台,提高用户信息交流系统的服务效率。该系统可以满足大多数用户提出的问题,用户可以根据自己的需要获得相应的服务,为小跑外卖管理系统提供了一条快捷的途径[9]。
3.2可行性分析
小跑外卖管理系统研发出来可以为广大用户解决外卖管理的问题,大大降低时间成本,不需要将无谓的时间浪费在道路上,并且小跑外卖管理可以更大化的将信息展露在人们的眼前供其选择。它是一款多用户使用的系统,比较符合业务逻辑,是通过互联网解决复杂和单调问题的典型案例[10]。
3.2.1技术可行性
技术可行性是分析系统都需要用到哪些技术知识,语法是否规范标准,代码量多大,是否具有可移植性,在B/S在这种设计模式下能够真正的实现数据层和表示层的分离,以及前端页面是否可以做到美观实用,是否吸引眼球。网站是否足够稳定,后端管理页面是否足够方便管理,数据库的构建是否可以符合系统要求,是否需要搭建集群等等[11]。
3.2.2经济可行性
通过结合以上对系统的技术和可行性分析来判断对系统经济状况的预算是否大于系统开发资金的比例。因此,通过分析系统的业务模式和开发者模式,不会浪费大量资金,系统的使用价值大于资本价值。
3.2.3运营可行性
可操作性是指将系统开发所涉及到的所有功能全都实现,代码收尾工作完成后对用户消费水平,系统的业务能力是否与用户消费水平所对等,是否可以满足大部分消费者的需求,页面是否美观,能否让用户满意,代码显示是否为轻量级,操作和功能是否简单便捷,是否同时适用。系统能否同时应用于windows、linux等操作系统,这取决于系统的可移植性。java 编程语言的适应性非常强,基本上能够较好的适应目前市场环境中所流行的各个平台。也就是说java的可移植性很强,那么系统的价值越高,可行性也就越强[12]。
3.2.4法律可行性
该小跑外卖管理系统是面向大众开源化和不收取任何费用的。它的主要目的是帮助用户解决小跑外卖管理问题。完全符合法律可行性要求,系统内部权限划分不会导致内部用户泄露系统机密。对于用户信息,系统有保护措施,用户密码在数据库中加密,并有严格的自我控制和商品价格解释[13]。
3.3系统功能需求分析
在功能方面,不需要管理员在指定场所进行小跑外卖管理,要保证可以在很大程度上满足用户解决繁琐问题,满足用户需求。
3.3.1系统功能概述
前台页面:若进入本网站,需要注册自己的账号和密码,输入正确的账号和密码,用户才可以成功登录到小跑外卖管理系统主页面,进入小跑外卖管理系统页面后,用户可以在搜索栏中查询自己所需的菜品信息、公告信息等,在个人中心用户可以修改自己的个人详细信息。
后台管理员页面:主要是管理员登录本网站。管理员输入管理员账号密码后,校验无误后方可进入后台管理主界面,对用户使用的权限管理等管理以及对网站信息进行管理。
3.3.2用户管理模块
此模块允许用户登录。用户可以在这里对其信息注册登录。用户管理模块如表3-1所示。
表3-1 用户管理模块表
| 用例条目 | 描述 |
| 用例名称 主要参与者 描述 前置条件 后置条件 触发条件 基本流程 替代流程 结束 待解决问题 | 后台登录 管理员和用户、跑腿员、商家 登录后台管理页面才能进行各种功能的操作; 实现用户注册的相关功能 账号、密码登录后才能进行管理员的管理功能 实现登录功能 (1)登录用户输入身份信息和密码 (2)系统后台验证登陆用户的身份和密码 (3)返回验证登陆结果 (4)若登录成功,模块管理 (1)用户输入登录名称及密码错误显示登录失败 (2)登录成功并跳转到系统界面 (3)登录失败并跳转到登录界面 登录成功 |
3.4系统其他需求分析
3.4.1性能要求
在开发了一个功能较为良好系统之后,首要考虑的就是它的性能要求,比如当用户使用它进行点击或提交功能时,它会产生多久的延迟,系统响应速度快不快,如果短时间同时有较多用户访问网站是否会产生系统崩溃,是否采用高并发接口,另外,存储功能进行中的代码量是否满足算法和数据结构,以及是否占用较大内存等:
(1)系统应具备快速的反映时间,对于并发特征得到解决。
(2)系统对用户密码是否进行了加密并进行大量安全处理。
(3)系统代码量是否简洁,不会占用计算机太多内存。
3.4.2安全要求
对于安全要求要进行可靠性分析,可靠性分析有利于可实现安全性、可靠性设计与系统功能设计在数据源上的统一。就本系统的安全性能而言,数据的账户和密码需要以明文形式显示,并严格加密。更改密码、修改个人数据、添加信息需要相应权限。
3.4.3作业环境要求
(1)系统:Windows系统足够,兼容性强
(2)Web服务器:内置tomcat,无需安装、运行和使用
(3)数据库服务器:MySQL 5.5及以上,图形界面为SQLYG
(4)浏览器:谷歌或Firefox开发者浏览器
(5)JDK1.8及以上,内置插件maven等。
3.5系统用例图
一个用例图就能对应出系统中的一个功能过程,系统中完整的功能都是由许多不同的用例图所组成的。
系统用例图如图3-1、图3-2、图3-3、图3-4所示。

图3-1 管理员用例图

图3-2商家用例图

图3-3 用户用例图

图3-4 跑腿员用例图
3.6系统流程分析
(1)个人信息流程图
用户在成功进入系统以后,可以获得账号、姓名等个人信息。获得个人信息的流程见图3-5所示。

图3-5个人信息流程图
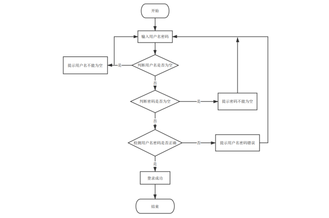
用户进行登录操作的流程图如图3-6。

图3-6 用户登录界面流程图
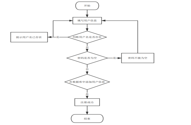
用户进行注册操作的流程图如图3-7。

图3-7 用户注册流程图
4 系统设计
4.1系统结构图
小跑外卖管理系统分为四个部分,即管理员和用户、跑腿员、商家。该系统是根据用户的实际需求开发的,贴近生活。从管理员处获得的指定账号和密码可用于进入系统和使用相关的系统应用程序。管理员拥有最大的权限,其次是用户、跑腿员、商家。管理员一般负责整个系统的运行维护和总体协调。
系统结构如图4-1所示。

图4-1系统结构图
4.2数据库设计
所有的网站设计但凡有数据都离不开数据库,数据库是所有项目想实现如数据获取,数据传输等功能的基石。只有合理化的数据库设计才能满足商业化的要求,数据库的主键外键连接方式特别的重要,尽量避免多对多的复杂性,字段名命合理规范,且通俗易懂等,字段应根据业务进行设定,不允许操作多字段而对系统产生占用多余的内存。
4.2.1数据库设计原则
设计原则自然就是要符合范式的要求,多表之间的关系要合理,理应符合系统的实际情况。
4.2.2数据库的概念设计
概念设计是将整体分为在地面上表达出来的单个个体。E-R图形象的连接了实体模型和概念模型。因此,E-R图需要根据数据库表和表字段进行合理设计,表达的概念知识点用图形描述,可以直观地让相应人员清楚,并分解整个E-R图。我们通常表达不清晰没有概念的东西。但是通过E-R之间的联系,E-R模型法是对这种模糊概念的事务最简单、最常用的设计方法。
(1) 跑腿员信息E-R图如下图4-2所示。

图4-2跑腿员信息E-R图
(2) 用户信息E-R图如下图4-3所示。

图4-3用户信息E-R图
(3) 商家信息E-R图如下图4-4所示。

图4-4商家信息E-R图
(4) 菜品信息E-R图如下图4-5所示。

图4-5菜品信息E-R图
5.1管理员模块实现
管理员登录,在登录页面选择需要登录的角色,在正确输入用户名和密码后,点击登录操作;如图5-1所示。

图5-1 管理员登录界面
管理员进入系统,主要功能包括对系统首页、个人中心、用户管理、跑腿员管理、商家管理、菜品分类管理、菜品信息管理、用户下单管理、订单分配管理、订单信息管理、留言板管理、系统管理等功能进行操作。如图5-2所示:

图5-2管理员功能界面
管理员点击用户管理,然后页面跳转到用户管理界面输入账号、姓名、年龄、性别、手机、头像等信息,可以查询,新增或删除用户信息等操作。如图5-3所示:

图5-3用户管理界面
管理员点击跑腿员管理,然后页面跳转到跑腿员管理界面输入跑腿账号、跑腿姓名、年龄、性别、头像、联系电话等信息,可以查询,新增或删除跑腿员信息等操作。如图5-4所示:

图5-4跑腿员管理界面
管理员点击商家管理,然后页面跳转到商家管理界面对商家账号、店铺名、负责人、联系电话、建筑面积、店铺地址、封面等信息,可以查询或删除商家信息等操作。如图5-5所示:

图5-5商家管理界面
管理员点击菜品信息管理,然后页面跳转到菜品信息管理界面对菜品名称、菜品分类、口味、价格、数量、图片、商家账号、店铺名、点击次数等信息,可以查询或删除菜品信息等操作。如图5-6所示:

图5-6菜品信息管理界面
管理员点击系统管理,在系统管理页面对系统简介、轮播图管理、公告信息、关于我们等信息,进行查询或新增、删除系统信息等操作。如图5-7所示:

图5-7系统管理界面
5.2用户模块实现
用户点击后台管理,然后页面跳转到系统后,主要包括系统首页、个人中心、用户下单管理、订单分配管理、订单信息管理等功能进行操作。如图5-8所示:

图5-8 用户功能界面
5.3商家模块实现
商家点击注册/登录按钮,在注册、登录界面填写信息完成后,单击注册、登录操作,如图5-9所示。


图5-9商家注册、登录界面
商家登录进入系统,主要包括系统首页、个人中心、菜品信息管理、用户下单管理、订单分配管理、订单信息管理等功能进行操作。如图5-10所示:

图5-10 商家功能界面
5.3跑腿员模块实现
跑腿员登录,在登录界面填写信息完成后,选择角色点击登录操作,如图5-11所示。

图5-11跑腿员登录界面
跑腿员登录进入系统,主要包括系统首页、个人中心、订单分配管理、订单信息管理等功能进行操作。如图5-12所示:

图5-12 跑腿员功能界面
5.5系统功能实现
当游客打开系统的网址后,首先看到的就是首页界面。在这里,游客能够看到小跑外卖管理系统的导航条显示首页、菜品信息、公告信息、留言板、后台管理等功能。如图5-13所示:

图5-13系统首页界面
在系统首页点击注册/登录按钮,在注册、登录界面填写信息完成后,单击注册或者登录操作,如图5-14 5-15所示:

图5-14 用户注册界面

图5-14用户登录界面
用户点击菜品信息,在菜品信息页面的搜索栏输入菜品名称,进行查询,还可以查看菜品名称、菜品分类、口味、价格、数量、图片、商家账号、店铺名、点击次数等信息,可根据需要点击下单或者收藏等操作,如图5-15所示。

图5-15菜品信息界面图
源码无偿分享,文未领取
603

被折叠的 条评论
为什么被折叠?



