简介
本教程将深入讲解暴力破解与字典攻击的核心原理、工具链配置与实战操作流程,包括无线网络、压缩文件、网站账号及企业级系统的密码破解技术。 通过Kali Linux环境搭建、无线网卡监听配置、Hashcat集成调用等环节,系统性地传授这一关键黑客技能。文中将提供完整代码示例和最新技术细节,帮助安全爱好者掌握密码破解的本质与防御措施。
一、暴力破解与字典攻击的基础原理
暴力破解(Brute Force Attack)和字典攻击(Dictionary Attack)是密码破解的两种核心方法,各自有着独特的应用场景与技术特点。暴力破解的基本思想是通过系统地尝试所有可能的密码组合,直到找到正确的匹配。其核心要素包括候选集(由攻击者决定的可能密码组合集合)、枚举(按照顺序生成并尝试密码)以及哈希比对(将候选密码通过相同哈希算法处理后与存储的哈希值进行比较)。以字符集{a,b}为例,若正确密码为"ba"(长度2),暴力破解需尝试"aa"、"ab"、"ba"、"bb"四种组合,时间复杂度呈指数增长,即O(c^l),其中c为字符集大小,l为密码长度。
字典攻击则采用更高效的方式,利用预定义的常见密码列表(如rockyou.txt)进行尝试,而非穷举所有组合。这种方法依赖于人类使用弱密码的习惯,成功率极高。据统计,约80%的数据泄露事件与弱密码或字典攻击有关。与暴力破解相比,字典攻击的搜索空间更小、速度更快,但其有效性完全依赖于字典的质量与覆盖率。在企业级环境中,字典攻击常用于破解弱口令(如admin+连续数字、姓名+生日组合)或测试系统安全性漏洞。
两种攻击方法在原理上存在显著差异:字典攻击属于暴力破解的一种特殊形式,但通过优先尝试最可能被使用的密码,大幅减少了需要尝试的组合数量。因此,字典攻击在破解弱密码时效率极高,而暴力破解则更适合处理复杂密码或当字典攻击失败时的备选方案。现代系统中,这两种攻击常被结合使用,例如先尝试字典攻击,再尝试掩码攻击或暴力破解。
二、Kali Linux环境与无线网卡配置
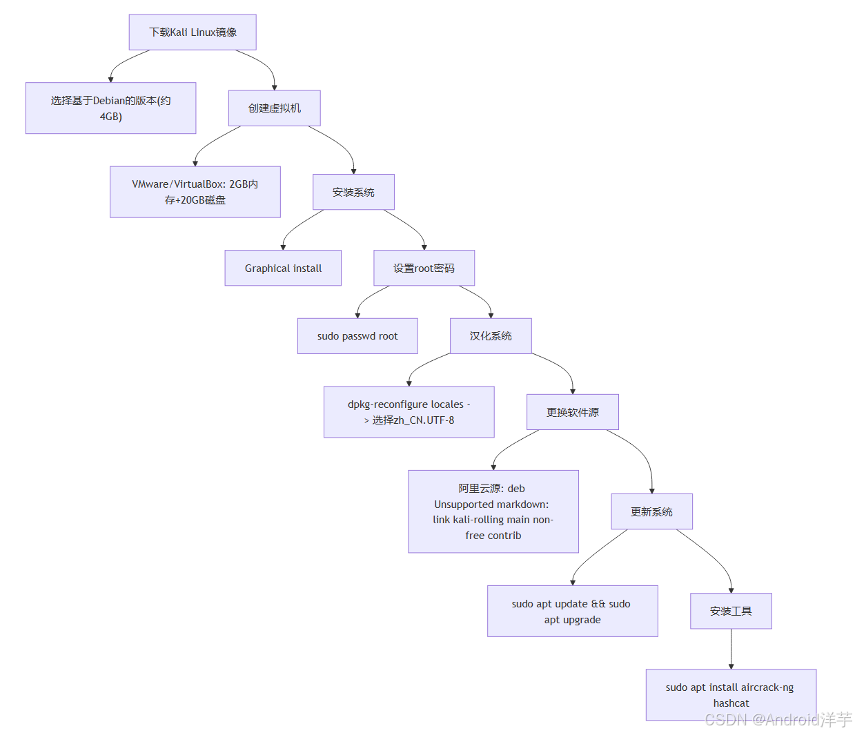
Kali Linux是黑客必备的操作系统,内置了大量安全工具,包括Aircrack-ng套件(用于无线网络破解)和Hashcat(用于密码恢复)。在虚拟机环境中配置Kali Linux是入门密码破解的第一步。
Kali Linux虚拟机配置步骤:

- 下载Kali Linux镜像(约4GB),选择基于Debian的版本
- 在VMware或VirtualBox中创建新虚拟机,配置至少2GB内存和20GB磁盘空间
- 安装Kali Linux系统,选择Graphical install
- 安装完成后,设置root密码(sudo passwd root)
- 汉化系统(dpkg-reconfigure locales选择zh_CN.UTF-8)
- 更换软件源(使用阿里云源:deb kali安装包下载_开源镜像站-阿里云 kali-rolling main non-free contrib)
- 更新系统(sudo apt update && sudo apt upgrade)
- 安装

最低0.47元/天 解锁文章
1万+

被折叠的 条评论
为什么被折叠?



