一、基本介绍
功能:
1、通过DS18B20检测温度值,温度低于设置最小值,关窗帘,否则开窗帘
2、通过DS1302同步时间,并可设置开关窗时间
3、通过光敏电阻检测光照值,光线低于设置最小值,关窗帘,否则开窗帘
4、通过按键可手动开关窗帘、切换模式
5、通过按键可设置各阈值、修正时间
6、通过LCD1602显示数据
7、通过蓝牙模块,可手机端获取实时监测的数据,并且手机端可以开关窗帘、切换模式
二、51实物图
单片机型号:STC89C52
板子为绿色PCB板,两层板,厚度1.2,上下覆铜接地。元器件基本上为插针式,个别降压芯片会使用贴片式。
供电接口:TYPE-C

四、资料预览

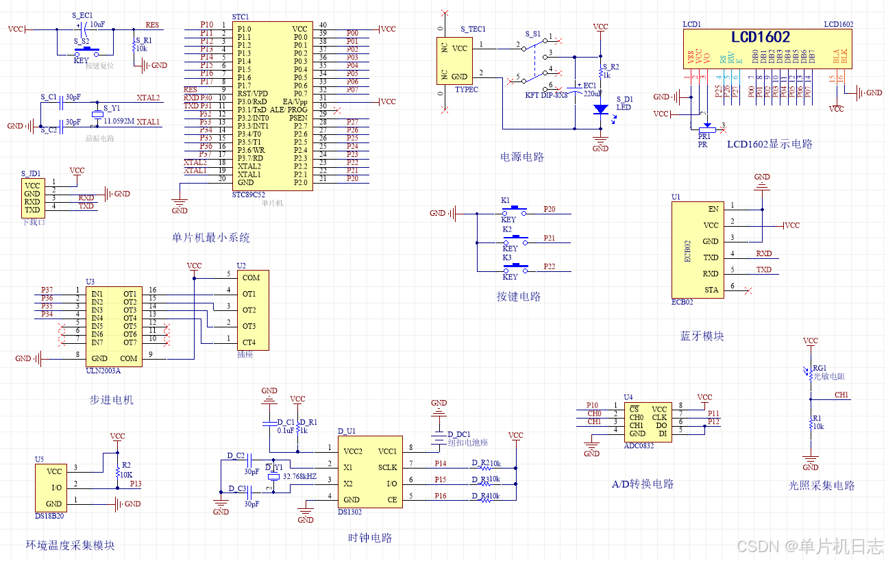
五、原理图

软件版本:AD2013
电路连线方式:网络标号连线方式
注意:原理图只是画出了模块的引脚图,而并不是模块的内部结构原理图
六、PCB图
由原理图导出,封装很大一部分都是作者自己绘制,不提供封装库,只提供连接好的源文件。中间有一个项目编号,隐藏在单片机底座下,插入单片机后不会看到。
两层板,上下覆铜接地。

七、系统框图
本设计以单片机为核心控制器,加上其他模块一起组成此次设计的整个系统,其中包括中控部分、输入部分和输出部分。中控部分采用了单片机控制器,其主要作用是获取输入部分的数据,经过内部处理,逻辑判断,最终控制输出部分。输入由五部分组成,第一部分光照检测模块,通过该模块检测当前环境的光照值,通过模数转换传到单片机中;第二部分是环境温度监测模块,通过该模块监测当前环境中的温度;第三部分是时钟模块,通过该模块获取当前的时间;第四部分是按键模块,通过该模块可以切换界面、设置阈值、切换模式等;第五部分是供电模块,通过该模块可给整个系统进行供电。输出由两部分组成,第一部分是显示模块,通过该模块可以显示监测的数据以及设置的阈值;第二部分是步进电机模块,通过该模块模拟窗帘的开关。除此之外,蓝牙模块既作为输入又作为输出,蓝牙模块和手机进行连接,可以将监测的数据传输到用户手机端,用户也可以通过手机端发送指令控制继电器的工作及其模式的切换。具体系统框图如图3.1所示。

八、软件设计流程

九、部分程序展示
软件版本:keil5逻辑程序和驱动程序分开,分布于main.c和其他.c文件
/****
*******处理函数
*****/
if(time_shi_begin*60+time_fen_begin > time_shi_end*60+time_fen_end) //开始时间>结束时间
{
if((time_shi_end*60+time_fen_end <= time_shi*60+time_fen) && (time_shi*60+time_fen < time_shi_begin*60+time_fen_begin)) //当前时间不在设置的时间内
flag_time_on = 0;
else //否则
flag_time_on = 1;
}
1326

被折叠的 条评论
为什么被折叠?



