滑动窗口协议
滑动窗口协议是TCP 的一种应用,用于网络数据传输时的流量控制,以避免拥塞的发生
滑动窗口协议允许发送方在停止并等待确认前发送多个数据分组。由于发送方不必每发一个分组就停下来等待确认。因此该协议可以加速数据的传输,提高网络吞吐量。
注意事项:
(1)发送方不必发送一个全窗口大小的数据。
(2)来自接收方的一个报文段确认数据并把窗口向右边滑动,这是因为窗口的大小是相对于确认序号的。
(3)窗口的大小可以减小,但是窗口的右边沿却不能够向左移动。
(4)接收方在发送一个ACK前不必等待窗口被填满。
收发方的窗口大小一致

收发方的窗口大小不一致

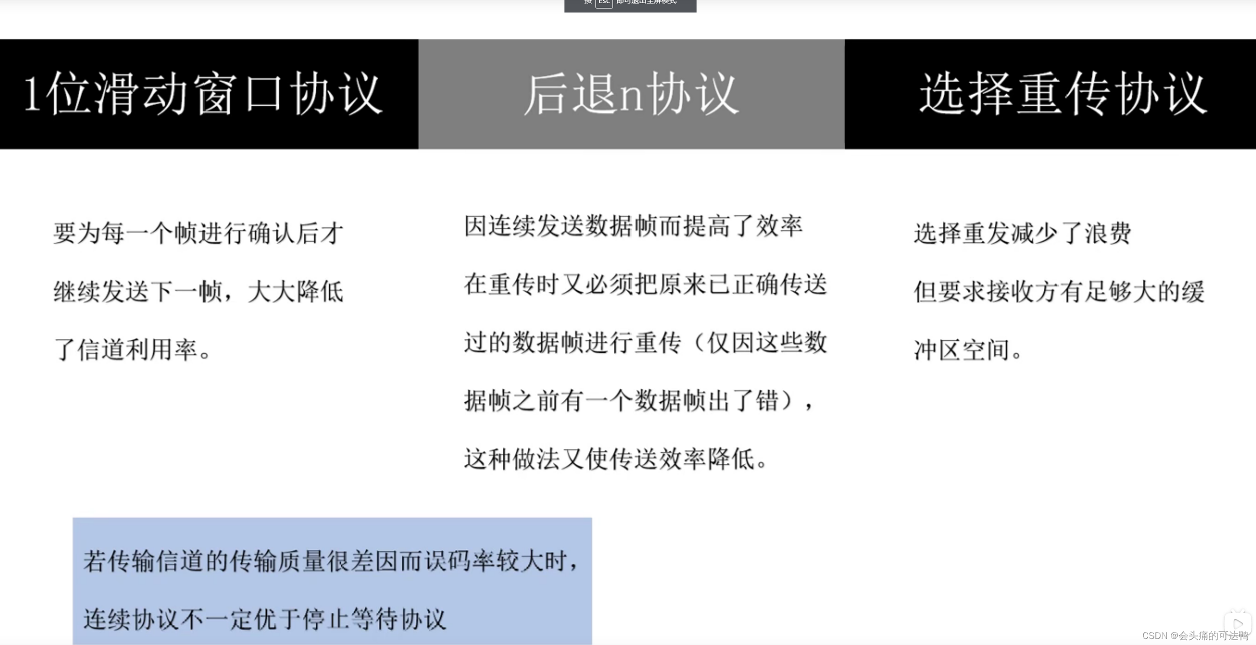
停止等待协议(stop-and-wait)
发送窗口=接收窗口= 1,1个比特就够表示了,所以也叫1比特滑动窗口协议, 发送单帧后必须等待确认,未确认前不能再发送其他数据帧
问题: 发送方交替发送标记为“奇数”和“偶数”的数据包。 发送的确认同样为“奇数”和“偶数”。 假设已经发送了奇数分组的发送 方没有收到奇数确认,而是立即发送下一个偶数分组,在此之后它可能会收到一个确认,为“下一个奇数包”。这将使发送方出现不确定因素:接收方有可能接收到这两个数据包,或者两者都没接收到。

回退n步协议(GO-BACK-N)
由于停止等待协议效率太低,因此有了回退n-步协议,这也是滑动窗口协议真正的用处,这里发送的窗口大小为n,接受方的窗口仍然为1。具体看下面的图,这里假设n=10: 首先发送方一口气发送9个数据帧,前面两个帧正确返回了,数据帧2出现了错误,这时发送方被迫重新发送2-8这7个帧,接受方也必须丢弃之前接受的3-8这几个帧。 后退n协议的好处无疑是提高了效率,但是一旦网络情况糟糕,则会导致大量数据重发,反而不如上面的停等协议。
存在的问题在于,假设我们使用3位序列号,这是HDLC的典型值。 这使得N = 2^3 = 8 由于wr = 1,我们必须限制wt≤7。 这是因为在发送7个数据包之后,有8个可能的结果:0到7个数据包都可能被成功地接收。 这有8种可能性,发送方在确认中需要足够的信息来区分它们。如果发送方发送8个数据包而不等待确认,则可能会发现自己存在和停止等待协议一样的问题:这意味着所有8个数据包都可能被成功接收,亦或是一个都没有被成功接收。

选择重传协议(selective repeat)
后退n协议的另外一个问题是,当有错误帧出现后,总是要重发该帧之后的所有帧,毫无疑问在网络不是很好的情况下会进一步恶化网络状况,选择重传协议是对N步回退协议的一种优化
原理:接收端总会缓存所有收到的帧,当某个帧出现错误时,只会要求重传这一个帧,只有当某个序号后的所有帧都正确收到后,才会一起提交给高层应用。重传协议的缺点在于接受端需要更多的缓存。
对比

1195

被折叠的 条评论
为什么被折叠?



