一、Redis 的AFK 原理

单机会有3个问题,通过AFK 来进行集群维度的划分,来解决相应的问题;比如x 主备 划分解决单点故障等;

AFK 会引起一些问题,比如数据的一致性,不同程度的一致性,会有不同的问题;可以通过以上的方式进行解决,最终异步kafka 等方式;
二、 Redis 中的CAP原理
CAP原则又称CAP定理,指的是在一个分布式系统中,一致性(Consistency)、可用性(Availability)、分区容错性(Partition tolerance)。CAP 原则指的是,这三个要素最多只能同时实现两点,不可能三者兼顾。
主备:只能访问主,备是不参与业务的,只有主有问题,备才顶上;主从: 主和从都可访问


三、主从复制原则
http://redis.cn/topics/replication.html

Redis使用默认的异步复制,其特点是低延迟和高性能,是绝大多数 Redis 用例的自然复制模式。但是,从 Redis 服务器会异步地确认其从主 Redis 服务器周期接收到的数据量。
- 前往某一个服务实例配置文件,比如6379.conf
- daemonize yes 后台运行是否开启;
- logfile /var/log/redis_6379.log 这行注释掉,将日志打到前台观察;
- appendonly yes 是否开启aof
- 启动6379,作为主;
实验:
准备一个空的test 文件,里面复制有三个实例的配置文件

启动某一个实例,的命令行,更换实例端口逐个启动;后续逐个启动3个客户端

在启动的实例中,追随6379,作为从属机器;这个是手动追随;

主机器操作完之后,从机器通过手动追随,将6379 的数据同步过来;

以下为自动追随,在启动实例的时候,加上追随哪台实例的 ip 及端口号;

不止自动追随,还开了aof
![]()
以下,是操作完了之后,会在实例文件夹里增加aof 文件;

取消从机器身份,恢复到主机器,就是谁也不追随;
![]()
还有一些主从复制的命令,在配置文件中都有,以下四中截图的主从复制有,常用的
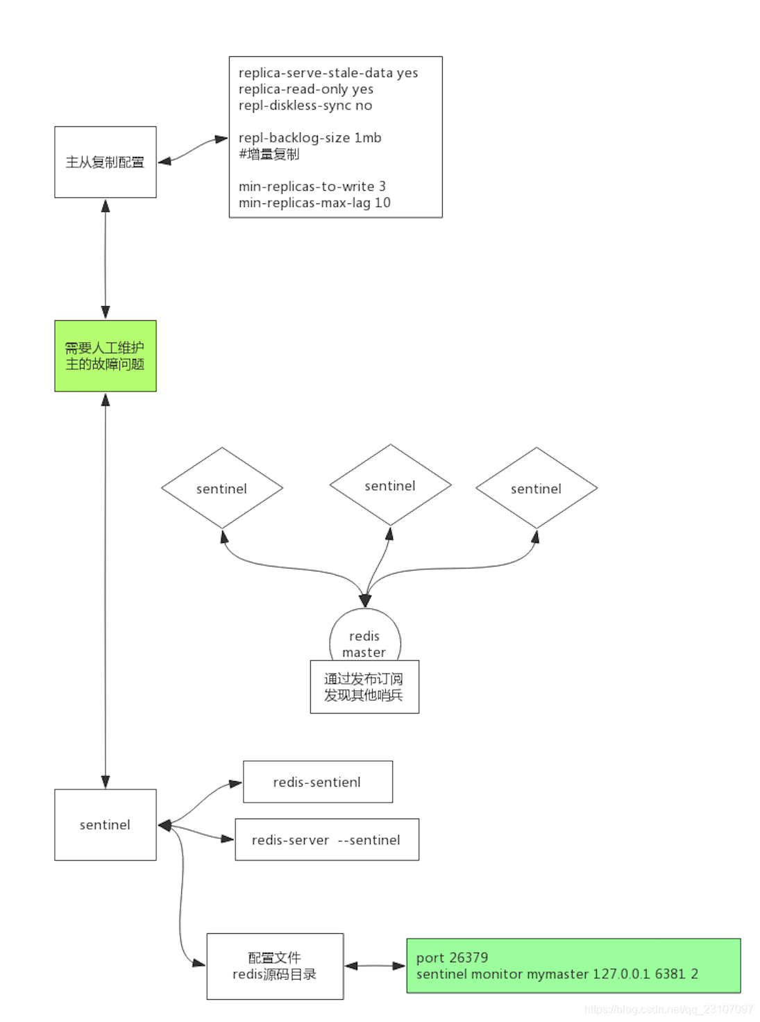
四、Redis 的高可用HA,sentinel 哨兵
http://redis.cn/topics/sentinel.html

增加26379哨兵,监控主机;增加26379.conf 配置文件

开一个实例,以哨兵的形式运行,不参与值的存储等;
![]()
当主机6379 挂掉,哨兵之间可以发起投票,选出6381

更改完主机器之后,实例26379 的配置文件会相应的发生变化,如下:
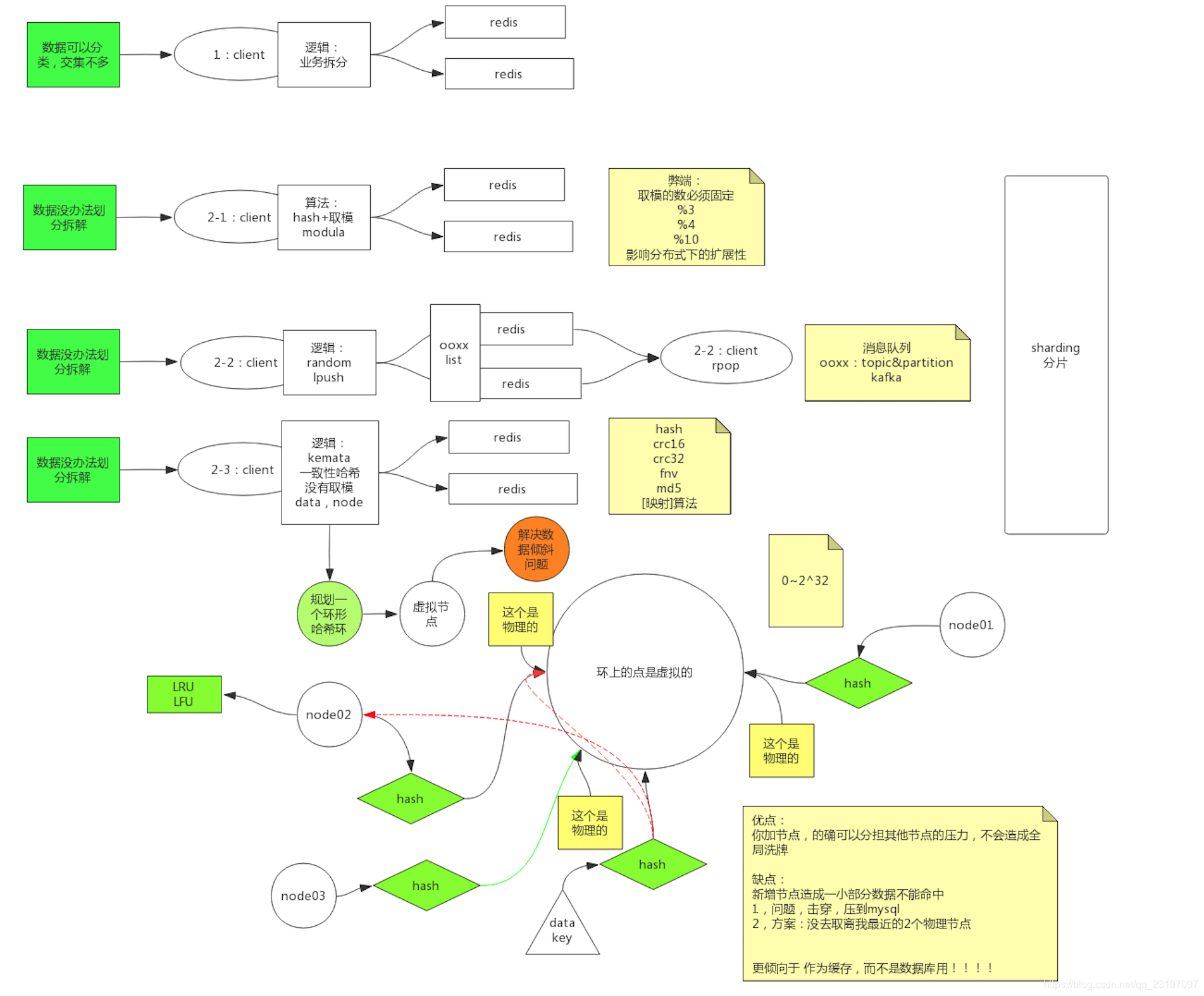
五、sharding 分片

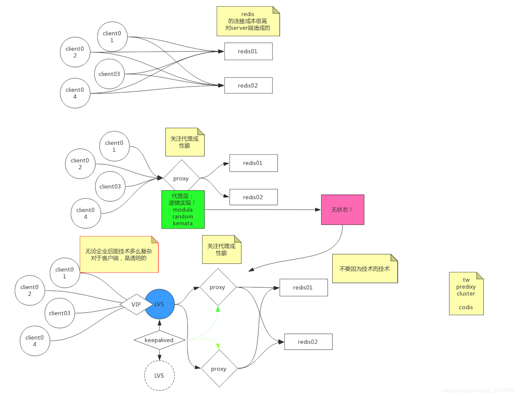
六、代理的引入
分片机制等,可以转移到代理中来实现;

git hub 搜索 twemproxy 查看 twitter twemproxy 项目中的 readme.txt;学习如何hash ,如何散列等;
三种代理:twitter,predixy,cluster 是redis 自身的代理;
- twemproxy
https://github.com/twitter/twemproxy
readme.txt 部分构建内容

根据readme 来进行构建;
拉下来代码,报错的话,yum update nss后重新拉代码;

安装automake ,因为autoreconf -fvi && ./configure needs automake and libtool to be installed
![]()
当需要的版本比较小的时候,yum 不能满足,则可以去阿里云镜像里找

搜索o'psx 找到阿里云官方镜像站,到epel ,获取下载新repo 到/etc/yum.repos.d/仓库的相应版本的命令
wget -O /etc/yum.repos.d/epel.repo http://mirrors.aliyun.com/repo/epel-6.repo
到yum 仓库文件中,可以看到现有的配置文件中默认仓库,执行完以上命令之后,再看yum.repos.d 会发现多了epel.repo仓库;vi rpel.repo 查看,可以看到新的源库位置配置进去了;



重新下载需要的高版本
![]()

然后执行 $ cd twemproxy 和 $ autoreconf -fvi

后边分别执行 $ ./configure (--enable-debug=full 括号里的可以不跟) 和 $ make
cd src/ 可见一个编译好的程序目录 /nutcracker ;
---------------------------
创建一个twemproxy 随时可以开的服务的流程:
回到clone的源文件 cd twemproxy/scripts/ 查看 nutcracker.init 即 vi nut cracker.init ;这个是服务启动的脚本文件;进入可以看到,如果作为服务执行下边start 函数的时候的时候,需要一个配置文件,位置在OPTIONS 这个变量里面;另外 prog = nutcracker 这句,表示,需要有一个可执行的程序,就是源码编译完之后生成的那个可执行程序;后边要拷贝到相应的位置;


假如,要把服务的实例程序放在/etc/init.d/twemproxy 文件夹中(/etc/init.d 里是service XXX start 启动的可执行程序的文件夹),则有下边的操作;chmod +x的意思就是给执行权限;目标是为了执行 service twemproxy 的时候可以启动之前编译过的代理程序;

vi twemproxy,可以看到复制的里面有OPTIONS 变量,要想实现service 启动,就要按照那个地址/etc/numcracker存放一个numcracker.yml 文件,这个文件去哪里找,去编译过的 源文件夹里numcracker 里的conf 文件夹里去复制;另外
![]()
cd soft/twemproxy/conf

接下来就是copy 可执行程序soft/twemproxy/src/numcracker 到 /usr/bin

最后就是更改它对应的配置文件numcracker.yml ;具体参数代表的意义,可以参看 github 的readme 里的配置相关;以下配置是代理redis 中的两个实例 6379 和 6380 ;

至此;就可以利用 service twemproxy start 在任何时候开代理实例了
----------------------------


启动22121 的代理端口,进行数据的操作,会分别打到两台被代理的机器中;



代理的一个确定是,分治了之后,不能进行一些聚合后的管理,会报错;

- predixy 代理示例
git hub 搜索 predixy
可以用直接release 版本,即已经编译过的版本;利用 wget 以及tar 等来获取;
predix支持单group的主从的,watch 以及事务等;
七、 Cluster 的引用
http://redis.cn/topics/partitioning.html

- Cluster 示例

根据readme 进行操作,create-cluster 目录里给了自动创建cluster 的练习方法; 这个一般是在同一台机器中创建;

vi create-cluster 更改nodes和 REPLICAS;看到nodes = 6 表示有6个实例节点;REPLICAS =1 代表一组主从中从的数目;那么有几套,就是 nodes/(1+REPLICAS) ,这里就是 6/2 = 3 ,3套主从;
启动cluster 会自动启动6个实例节点;并且分好主从group;


正确的开启客户端的命令是要加-c ,代表以cluster 的模式启动,这样就可以找到正确的主实例,

注意set 后不同的key 值路由到不同的主实例上;根据key 值来计算槽位;执行watch 是可支持的,但是执行事务的时候就报错了;就是因为从一台路由到另一台的时候,执行事务的那台没有缓存命令队列;

解决这个问题的话,就用标志,这样会一直在一台主实例上来执行;

停掉 这些机器,并且清理之后,就回到了原始的状态;

那么这些只是自动分配,要人工分配槽位以及主从的实例,则需要一些命令,这些命令才是我们真正需要掌握的知识;
首先,我们启动这6台机器;

然后看 create 命令;

IP:PORT 的命令模式,可以建立真正的分布式集群了;执行完之后,类似配置了nodes 和REPLICAS ;后续效果跟前边的自动配置是一样的;

根据help 可以学习很多的手动命令,例如 reshard,重新分配槽位; 从3001 向3002 分配2000个槽位;然后done回车,即可自动转移,但是具体转移哪些控制不了;


可以看移动之后的槽位信息

665

被折叠的 条评论
为什么被折叠?



