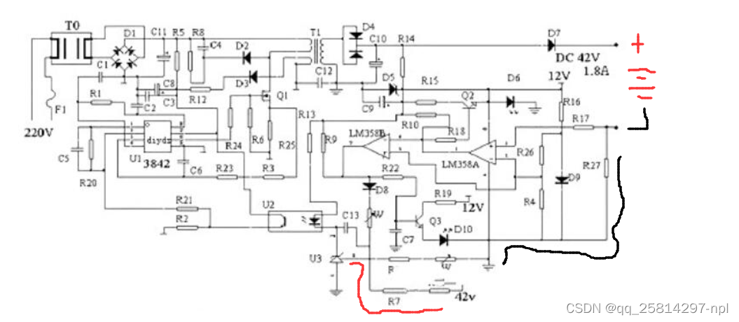
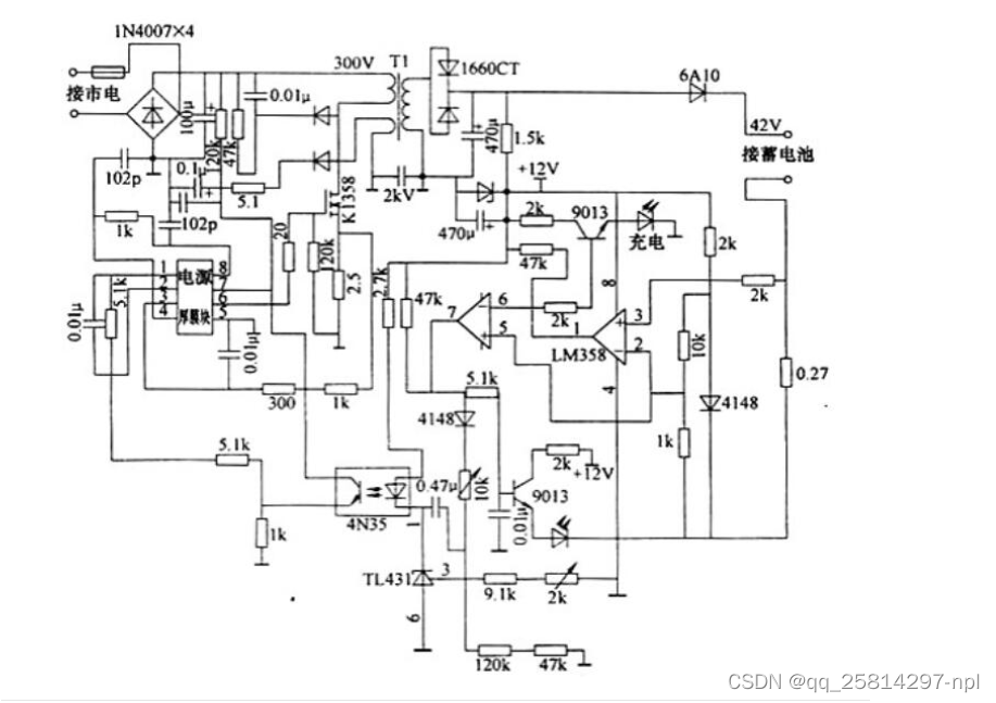
五款电动车充电器(重点图2分析UC3842VCC启动电压和稳定供电电压,12V由稳压二极管得到做外围电源LM358比较器可被控制输出12V 和0V切换)431调压转灯调电流稳压二极管电流可变,压不变

经过和精通开关电源设计中TL431反馈输出电压通道,分压电路(R7,P,W2组成)比较,第二图的TL431参考极电路是正确的,最下面接的输出的42V的正极。D8和W1在一起可以调整浮充的拐点电流(不太理解2023.4.18,下文补充了解释2023.11.14。

正解2025.2.25

1、浮充电路接入431的r会让下拉电阻等效值改变?现象推结果应该是下拉增大或者上拉减小,才能参考2.5不变,输出电压降低

2、等效于r上拉又并联了浮充电路过来的电阻,这样上拉电阻减小,下拉电阻不变,电流不变,则上拉电压降低,整体就降低了电压

3、有的图纸是刚开始充电的恒流电路通过红灯指示这路电压经过二极管,使二极管和431ka极并联(恒流投入电路,让TL431调节电路脱离不再起作用),同时并联到光耦的下端,是的光耦有个恒流给进行开始阶段的充电

),LM358电路主要用来实现充电和充满两个发光二极管灯的切换控制的。TL431对输出电压42进行分压采样是用来反馈稳定输出电压的2023.4.18

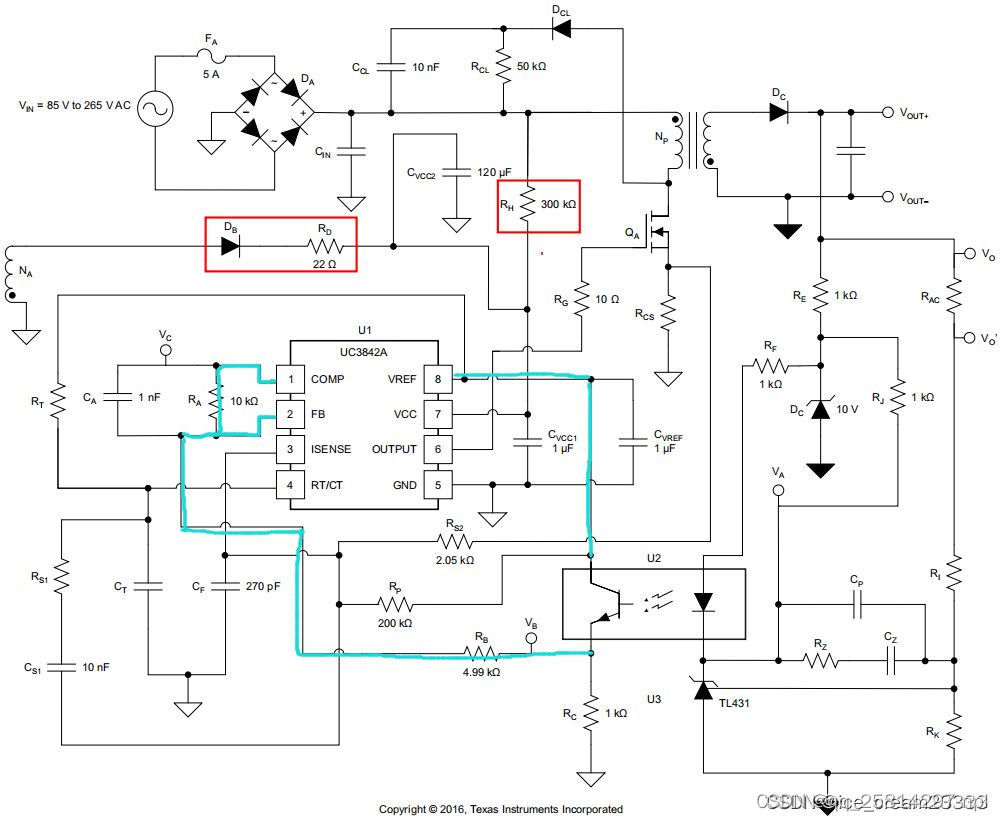
 300V经R5,C8,C3达到U1的第7脚,强迫U1启动,U1启动后,T1副线圈产生感应电压,经D3,R12给U1提供可靠稳定电源

 1脚作为比较器的输出,上图中的最有一行会输出12V电压。(R27如何取样,不是太清楚,不过参考下面图5的R6取样电阻1欧姆15W的位置,R27的下端接的GND,则R27上端应该是电池的负极,D7右侧42V,1.8A接电池的正极,相当于在电池的充电回路中串入R27)但是R17和R16肯定不相交,因为如果相交,则失去比较器的功能,两个引脚是固定值了。R27电阻0.1欧(料单列表中说0.27但是上面的截图中说是0.1欧,5W),如果充电时候电压是0.15V,则流经R27电流是1.5A。D9是4148正向压降在0.5V-1V之间,R26=10K,R24=20欧,所以LM358的第二引脚电压是近似是0.002V,但是当充电电流减小到200-300mA时候,R27上的电压是0.02V,这样无法实现比较器切换输出电压,所以R26,R24的取值有不对的地方,R24=200欧姆勉强能是实现切换,此处再斟酌考虑2023.4.14

图1和图2几乎一样,只是最下面TL431供电图2接42V,图1接地,但是图1更清晰,并且图1 的电流采样比较部分,电阻取值分别是10K和1K对4148钳压的电压进行分压,阻值更合理

TL431和光耦组成的反馈通道中TL431稳压并且传递电压误差的作用

 五款电动车充电器电路图讲解-电子发烧友网

 UC3842电源管理芯片详细解读

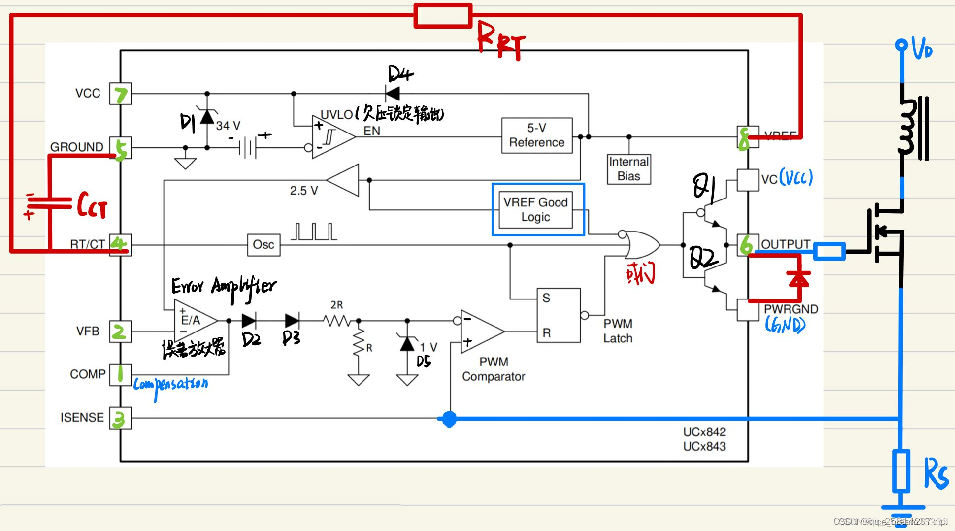
UC3842是AC-DC反激式变压器中常用的电源管理芯片,其具有较低的启动电流(<1mA),并且可以在高达500KHz频率下工作,在输出端输出可脉宽调制的PWM波来驱动NMOSFET,并且在MOS管关断时具有较低的功耗。

一、管脚描述(以8脚封装为例)


图1. UC3842管脚分布图

1.COMP(Compensation):误差放大器补偿引脚。内接误差放大器E/A的输出端,可通过连接外部补偿组件(如阻容网络)来调整误差放大器的输出。误差放大器内部限流,可以通过将COMP引脚接GND来设置零占空比。

2.VFB:电压反馈引脚。误差放大器的反相输入端,通常接开关电源电路的反馈电路。

3.ISENSE:初级绕组电流感应引脚。PWM比较器的同相输入端,与误差放大器的输出信号经过二极管和电阻分压后的信号做对比,控制PWM锁存输出低电平使MOS管关闭。通过在此引脚串联一个电流感应电阻到地,可以将电流转换为电压,使芯片工作在电压模式控制状态下。

4.RT/CT:振荡器固定频率设置引脚。从此引脚连接定时电容CCT到GND引脚,从此引脚连接定时电阻RRT到VREF引脚,设置电容CCT的充放电时间,二者决定了振荡器产生的时钟信号频率。

5.GROUND/PWRGND(14脚封装有此脚):模拟地/电源地。

6.OUTPUT:MOSFET栅极驱动端。

7.VCC/VC(14脚封装有此脚):电源引脚。OUTPUT栅极驱动电路的偏置电压输入端,同时作为整个芯片的供电输入端。

8.VREF:5V参考电压引脚。VREF用于通过定时电阻RRT向振荡器定时电容器CCT提供充电电流。

二、功能框图及具体工作原理


图2.UC3842功能框图

注:在8引脚封装中,VCC和VC引脚接在一起引出VCC,GND和PWRGND接在一起引出GND。

1.电源部分
(1)前级保护
如图2所示,VCC引脚串联一个34V钳位稳压二极管D1接地,起到保护作用。UC3842正常工作时VCC允许最大电压为30V,当供电电源超过34V时,D1导通,将VCC钳位在34V(疑问:VCC允许最大电压为30V,这里为什么不直接用30V稳压二极管钳位呢?)在电流比较小时,D1还可以承受,但当电流较大时,D1可能会因为电流较大而短路导致VCC接地,因此在电路设计中必须通过一个限流电阻限制流经VCC的电流,建议设计中IVCC<25mA。

并且设计过程中IVCC和IOUTPUT要满足以下要求:

静态工作电流为0.5mA,总的供应电流supply current=IVCC=静态工作电流+平均输出电流IOUTPUT

Qg为MOS管栅电压电荷,fsw为开关管工作频率。即在设计过程中,启动电流最小为0.5mA,最大为1mA,当电路达到稳定状态后,正常工作电流平均为11mA,最大为17mA,极限值为25mA,且IOUTPUT极限值为200mA。

注:在实际中,如图3所示,在VCC引脚接300KΩ的启动电阻RH,最大启动电流约为1.25mA(这里超过1mA会不会有问题?刚开始有些大,随着VCC增大,这个电流会减小),同时在VCC引脚和变压器辅助绕组之间串联二极管DB和电阻RD进行限流分压,防止在MOS管关断瞬间过大的尖峰电流加在VCC引脚导致UC3842损坏。

启动电阻RH的计算方法如下:

 

VIN(min)是用于供电VCC的最小电压(图中为85√2=120V),VVCC(max)是最大VCC钳位电压34V,IVCC为不考虑栅驱动电流的IC供应电流,Qg为MOSFET栅电荷,fSW为开关频率。

 图3.UC3842A反激式开关电源电路

(2)UVLO(欠压锁定输出)
电源初始供电后,芯片在1mA以下启动电流下工作在欠压锁定输出UVLO状态下。如图2所示,UVLO部分比较器反相输入端接电源(应该不是固定电压),同相输入端接VCC,通过比较VCC供电电压与内部开启/关断电压来控制供电电流,具体工作方式图4。

图4.UVLO工作方式

(a).当芯片供电电流增大到使供电电压VCC高于芯片开启电压VON(=16V)时,供电电流增大到17mA(最大值),典型值为11mA,此时芯片达到正常工作电流,UVLO运算器输出为高,产生5V参考信号,引出VREF引脚;

(b).当芯片供电电流减小到使芯片供电电压VCC低于关断电压VOFF(=10V)时,芯片总供电电流减小到1mA(<1mA),此时芯片工作在欠压锁定输出状态下(同样,在开启过程中,若供电电压VCC<VON,则芯片也工作在欠压锁定输出状态下),UVLO运算器输出为低,芯片不能正常输出参考电压。UVLO期间,输出栅驱动器工作在高阻状态相当于引脚悬空,则需要在MOS管栅和地之间串联一个电阻,防止漏电流等干扰信号导致MOS管误开启(这里串一个电阻在有漏电流的情况下不是会拉高MOS管栅极电压,更能导致MOS管误开启吗?)。

注:在如图3所示的AC-DC反激式开关电源电路中,整流滤波后的直流电压经过300KΩ启动电阻后达到UC3842启动电流给VCC引脚旁路电容CVCC1充电,当充电电压达到芯片开启电压VON时,芯片供电电流增大到17mA,芯片开始正常工作,OUTPUT脚输出PWM波控制MOS管导通与关断。MOS管导通期间,由充电电容CVCC1为芯片供电,电容CVCC1处于放电状态;MOS管关断期间,由变压器辅助绕组为芯片供电,CVCC1处于充电状态。在工作过程中,如启动电流不足或电压无法达到VON,则芯片无法正常工作。

疑问1:启动电流会随着VCC电压的增大/减小而发生变化,但整个电路工作过程,启动电流是一直保持达到要求启动电流值,这样才能保证芯片可以在电压VCC达到开启阈值VCC时启动,是这样吗?

疑问2:当MOS管关断时,变压器初级绕组上产生反向感应电动势,辅助绕组上电压为上负下正,二极管导通,给VCC供电,有没有可能在还没来得及产生反向感应电动势的时候,芯片供电电压VCC降到了VOFF10V以下,则芯片停止工作,等辅助绕组上电压逐渐升高到VON后芯片重新开始工作,如此往复,芯片就出现了“打嗝”现象,会这样吗?

2.参考电压部分
当芯片工作电压达到开启电压后,VCC UVLO输出一个精度较高、较稳定的5V参考电压。

(1)作为高速开关逻辑的逻辑电源VREF Good Logic,此处其实也是一个和VCC UVLO类似的迟滞电路VREF UVLO,反相端接3.6V电压源,同相端接5V参考电压,当参考电压低于3.6V时,VREF UVLO输出低,图2中的或门输出高,UC3842 OUTPUT引脚输出低,MOS管关断。当参考电压达到5V左右,VREF UVLO输出高,说明芯片处于正常工作状态,或门输出状态由振荡器和PWM Latch决定。

注:参考电压端什么时候会被拉低呢?在图3所示电路中若充电电容CT短路接地,则VREF会被拉低,当可能拉低到<3.6V时,VREF UVLO输出低,图2中的或门输出高,UC3842 OUTPUT引脚输出低,MOS管关断,就起到了一定的保护作用。

(2)VREF分压后输出稳定的2.5V参考电压作为误差放大器E/A的同相输入端,VFB作为误差放大器的反向输入端,同时补偿引脚COMP接在误差放大器的输出端,可以通过设置一定的RC网络来进行输出电压的反馈监测,从而调整PWM波的占空比。

(3)为内部其他电路偏置提供参考。

(4)对VREF和RT/CT之间的充电电阻和充电电容提供充电电流。

3.误差放大器


图5.误差放大器(图中红色部分为第二种反馈方式,也是图3电路中的反馈方式)

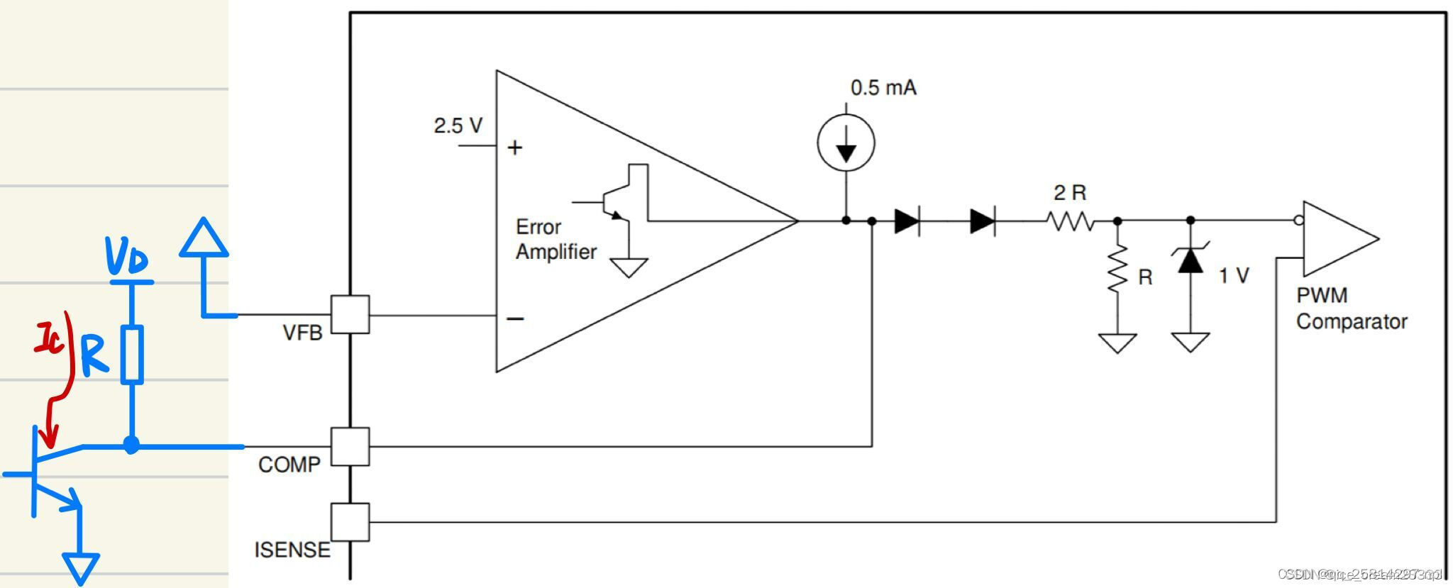
如图5所示,误差放大器的输出端是一个与0.5mA电流源并联的开集三极管(即集电极开路输出,但此图中不确定开集三极管前面电路是什么,只能从输出分析原理)。若不接电流源,当三极管输入为高,三极管导通,输出端集电极接地;当三极管输入为低,三极管截止,输出端相当于悬空,为高阻态。而接入电流源可以让三极管集电极可以输出一个高电平(而不是高阻态)。

误差放大器的工作方式如下:当VFB电压大于2.5V,三极管基极输入为高,集电极输出为低,此时COMP端与误差放大器输出叠加向后级传输,但产生的效果应该是让占空比减小(提前关断MOS管),因此COMP端的输入应该设计适配的阻抗网络让二者达到此结果;同样当VFB电压小于2.5V,三极管基极输入为低,集电极输出为高,COMP端输入与误差放大器输出叠加向后级传输,但产生的效果应该是让占空比增大(延迟关断MOS管)。

根据VFB和COMP两引脚,电压反馈方式有两种:

(1)如图6所示为第一种反馈方式,VFB直接接地,则误差放大器输出为高,COMP接光耦三极管集电极,发射极接地。当输出电压增大,则TL431和光耦构成的反馈电路中光耦一次侧二极管上电流增大,二次侧三极管集电极电流IC增大,则电阻R上分压增大(VD=VR+Vcomp),COMP被拉低;反之当输出电压减小,则TL431和光耦构成的反馈电路中光耦一次侧二极管上电流减小,二次侧三极管集电极电流IC减小,则电阻R上分压减小,COMP被拉高,COMP的状态影响PWM信号的占空比,以此来调控开关管的开关时间。

 图6.第一种反馈方式

(2)如图5及图3中蓝色部分均为第二种反馈方式。假设误差放大器为普通放大器,那么根据“虚短”、“虚断”有如下:

(a)虚短:VFB=VREF=2.5V;

(b)虚断:I(+)=I(-)=0,即   

   

则      

其中Ui由光耦三极管电流及电阻R决定,因此可以通过配置阻抗网络、设置光耦工作电流区域来设置COMP端电压,从而调控PWM波占空比(具体COMP端需要怎么设置呢?)、

4.电流感应部分
误差放大器输出端接两个二极管降压之后分压并通过稳压二极管钳位在1V,接在PWM比较器的反相输入端,PWM比较器的同相输入端接电流感应引脚ISENSE的同相输入端,当电流感应引脚ISENSE电压>1V时,PWM比较器输出为高,反之,输出为低。

如图2所示,通常在电流感应引脚INSENSE串联一个电阻RS到地,电阻另一端接MOS管源极。当MOS管关断时,INSENSE引脚无电流,为高阻态,则PWM比较器输出为低,PWM波占空比由振荡器决定,当MOS管导通时,INSENSE引脚电流逐渐增大,通过RS电阻INSENSE引脚电压逐渐拉高,当Vsense>1V时,PWM比较器输出为高,则RS触发器Reset引脚触发复位,RS触发器输出为高,则或门输出为高,UC3842输出端OUTPUT为低,MOS管关断,RS上电阻电流瞬间减小,INSENSE电压也快速地减小(<1V),PWM比较器输出为低,PWM波占空比由振荡器决定,如此往复。

电阻RS的大小由MOS管导通电流决定,RS=1/IDS。

5.振荡器部分
如图2所示,振荡器接引脚RT/CT,定时电阻串联在VREF和RT/CT之间,定时电容通过RT/CT接地。定时电阻RRT、定时电容CCT提供具有一定放电时间和充电时间的锯齿波,通过RRT和CCT可以设置振荡器产生固定频率的时钟信号,计算公式如下:

 

(1)振荡器可以工作在高达500KHz频率下,其波形峰值为1.7V。要求芯片UC3842死区时间不超过振荡器时钟周期的15%,而死区时间由电容CCT的放电电流决定(详见datasheet),并且死区时间与CCT容值成正比,因此要选择具有较小容值的电容。

在死区时间/放电时间内,输出端OUTPUT一直为低电平,MOS管为关断状态。最大占空比由下式限制:

可理解为在死区时间内开关管是关断的,其他时间内开关管是导通的,振荡频率足够大,死区时间可以忽略不计,则时钟信号最大占空比可以达到100%。

(2)开关管关断时,会产生噪声尖峰信号耦合到振荡器RT/CT端。在较大占空比下,足够大的尖峰信号会影响振荡器的正常工作,则需选择具有较大容值的CCT,建议不小于1000pF。需综合考虑。CCT和RRT的大小对振荡器的波形影响如图7:

实际是3引脚的电压和1引脚电压经过2个二极管降压和2个电阻分压后的值进行比较,控制电流比较器输出电平。这两个值也决定的占空比。这个电流比较器的反相输入端最大值是1V

如果没有2引脚的输出电压反馈和3引脚的电流反馈,6引脚将依照振荡频率进行。但是如果接了3引脚,没接2引脚,则MOS管电流过大,引起3脚电压大于1V,会关断MOS管2025.2.24

 图7.RT/CT选型波形图

左图为大电阻小电容,充电慢放电快,则PWM Latch "Set"端占空比小,芯片OUTPUT输出PWM波占空比可调范围大,右图为小电阻大电容,充电快放电慢,则PWM Latch "Set"端占空比大,芯片OUTPUT输出PWM波占空比可调范围小。

6.输出端OUTPUT信号
输出端通过两个三极管连接进行推挽输出设置,当Q为“1”时,上方三极管基极电压为低,下方三极管基极电压为高,则上方三极管截止,下方三极管导通,OUTPUT接地,输出低,MOS管关断;当Q为“0”时,上方三极管基极电压为高,下方三极管基极电压为低,则上方三极管导通,下方三极管截止,OUTPUT接VCC,输出高,MOS管导通。

根据RS触发器,VREF Good Logic、或门各信号来分析OUTPUT输出,如图所示:

 说明:当INSENSE引脚>PWM波比较器反相端电压时(最大为1V),PWM比较器输出信号D为“1”,反之为“0”;

振荡器输出信号B为固定频率的时钟信号,占空比由CCT、RCT大小决定;

信号C为RS触发器输出信号;

信号A为参考电压逻辑输出信号,当参考电压正常输出为5V时,A为“1”,低于3.6V时A为“0”。

结合图7 RT/CT选型波形图,真值表如下图所示:

因此在一个时钟周期内,只有从Set信号下降沿变为低电平开始,到Reset信号上升沿刚开始变为高电平结束,即图7中的t1on/t2on阶段。

整体解释OUTPUT引脚输出:电容放电时间决定了振荡器的频率,即Latch的"Set"引脚的信号状态。初始上电时,启动电阻给电容CT充电,达到芯片阈值电压16V时,电容放电,芯片开始稳定工作。刚开始的一段时间,MOS管关断,UC3842 Sense引脚上电流感应电压为0,低于PWM比较器反相输入端的电压,则PWM Latch的"Reset"引脚为低电平,当电容CT放电结束瞬间,PWM Latch "Set"引脚下降沿变为低电平,则MOS管导通,在此期间,Sense引脚上电流感应电阻感应电压逐渐上升,上升到等于PWM比较器反相输入端电压时,PWM比较器输出为高电平,即PWM Latch的"Reset"引脚为高电平,则MOS管突然关断,Sense引脚上电流感应电阻感应电压瞬间降低为0,小于PWM比较器反相输入端的电压,PWM比较器输出为低电平,则"Reset"引脚立马变为低电平。此阶段"Set"引脚和"Reset"引脚均为低电平,保持上一阶段的输出,则MOS管一直处于关断状态,直到下一次电容CT放电结束,"Set"引脚下降沿出现MOS管再次开启,如此循环往复,控制MOS管开启、关断时间。

从上述过程中可知,可以通过控制输出补偿端的电压大小来调整MOS管占空比大小。拉高COMP引脚电压,占空比增大;拉低COMP引脚电压,占空比减小。COMP引脚电压不得超过6V (Datasheet上有个高水平输出,有个低水平输出,不太理解什么意思)。

思考:在RS触发器这里,B、D可以同时为“0”或同时为“1”吗?

总结
从各个引脚以及芯片结构框图并结合实际原理图详细解释了UC3842各个引脚的功能及内部工作原理,从而对UC3842有了更深刻的理解,便于设计开关电源电路。
————————————————
版权声明:本文为CSDN博主「ice_cream23333」的原创文章,遵循CC 4.0 BY-SA版权协议,转载请附上原文出处链接及本声明。
原文链接:https://blog.csdn.net/ice_cream23333/article/details/124391921

 TL431同相端输入的负反馈,信号误差放大器原理分析:

431稳压原理好像也是同相端负反馈控制运放输出高低电瓶切换,进而控制三极管通断周而复始稳压

负反馈,并不一定把反相端和输出连接,只要整体环路能够成负反馈就行(TL431内部运放HE S和三极管的反馈和TL431,光耦,UC3842和最终输出电压以及分压进入TL431形成的外部整体反馈)。例如tl431

开关电源中431同相参考端和输出连电阻电容,形成TL431内部运放和三极管的反馈通道也是和2.5伏稳压原理相同。至于电容则类比运放积分电路,还有二阶的,对小信号利用电容充电微分特性进行分析

电容容量值决定运放能通过的频率范围,高低通带宽滤波器的原理

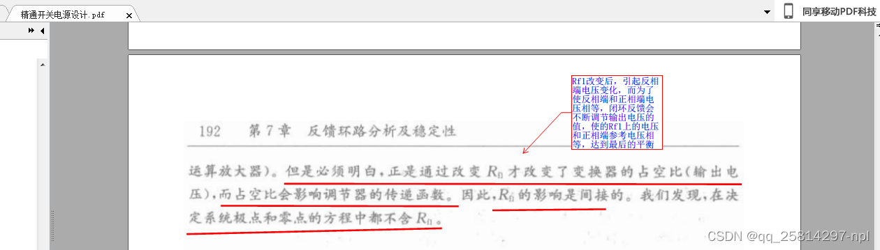
普通运放和参考电压形成的反馈通道微调下臂电阻可以控制最终输出电压的原理:下臂电阻Rf1改变后,引起反相端电压变化,而为了使反相端和正相端电压相等,闭环反馈会不断调节输出电压的值,使的Rf1上的电压和正相端参考电压相等,达到最后的平衡

TL431也类似的,只是Rf1接入的TL431内部的同相端,(但是也形成的负反馈,因为同相端电压增大,输出端电压就变下,反之则输出端电压增大,所以也是负反馈)

TL431是一种可控精密稳压源,可以用两个电阻设置输出电压,范围从基准电压Vref(2.5V)到36V。它的典型动态阻抗为0.2Ω,可以代替稳压二极管在数字电压表、运放电路、可调压电源、开关电源等应用中使用1。其工作原理是:当输出电压Vo上升时,取样电压Vr也随着升高,这使得取样电压大于基准电压Vref,误差放大器输出升高致使晶体管Q1导通,集电极电位下降,输出电压Vo也下降2。在电路中,当R1和R2的阻值确定时,两者对V0的分压引入反馈,若V0增大,反馈量增大,TL431的分流也就增加,从而又导致V0下降。这个深度的负反馈电路必然在REF端的电压等于基准电压处稳定,此时V0=(1+R1/R2)Vref。选择不同的R1和R2的值可以得到从2.5V到36V范围内的任意电压输出,特别地,当R1=R2时,V0=5V3。需要注意的是,在选择电阻时必须保证TL431工作的必要条件,就是通过阴极的电流要大于1mA。因其拥有优越的性能、价格低,TL431被广泛应用在各种电源电路中

抖音图纸

 RP1电位器是510欧姆,图片中另外一张图粉色标注字体的图纸是没有这个电位器的,所以,不要弄混淆,绿色字体标注的图纸是带有RP1电位器的

 

VZD2,D18,R40视频讲解是转绿灯后,这个稳压的5V施加到TL431的参考极,光耦导通,控制涓流充电的。不太理解的是涓流控制信号和过压控制信号同时满足条件,让TL431导通,如何区分开。2023.11.15

正解2025.2.25

1、浮充电路接入431的r会让下拉电阻等效值改变?现象推结果应该是下拉增大或者上拉减小,才能参考2.5不变,输出电压降低

2、等效于r上拉又并联了浮充电路过来的电阻,这样上拉电阻减小,下拉电阻不变,电流不变,则上拉电压降低,整体就降低了电压

3、有的图纸是刚开始充电的恒流电路通过红灯指示这路电压经过二极管,使二极管和431ka极并联(恒流投入电路,让TL431调节电路脱离不再起作用),同时并联到光耦的下端,是的光耦有个恒流给进行开始阶段的充电,如图

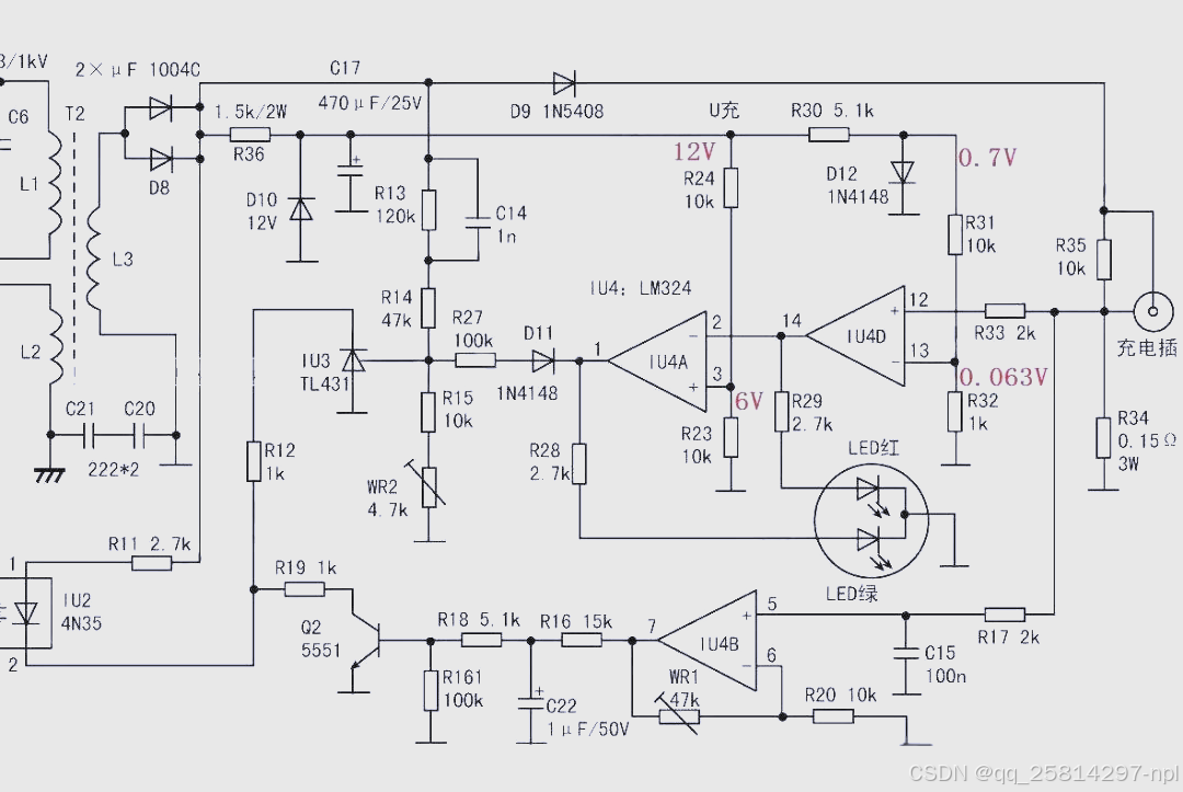
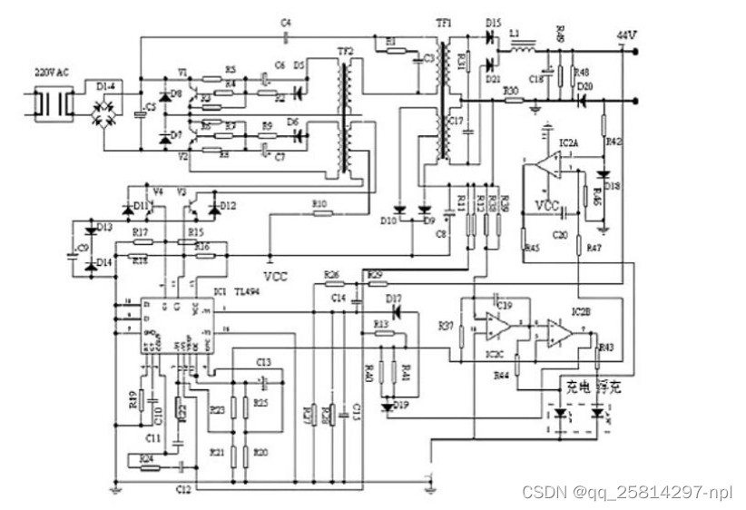
充电指示电路详解
稳压电路由R36和D10组成,提供稳定的12V基准电压。同时,R30和D12通过二极管压降形成0.7V的基准。当电池与充电器的充电电压差异增大时,充电电流也会相应增大。R34作为电流取样电阻,当充电电流超过0.42A(即0.063V除以0.15Ω等于0.42A)时,IU4D的同相端电压将高于反相端,导致运放输出高电压,进而使LED红灯亮起。而此时,IU4A的反相端电压高于同相端,输出GND,LED绿灯不亮。此外,TL431的电压被拉低(431的阳极电压会因为下文的Q2导通被拉到0V,而不是参考电压到0V),反馈电路转交给恒流电路进行更为精准的控制

恒流控制


从图中可以观察到,三极管Q2的导通状态受到运放IU4B输出电压的调控。由于IU4B被设计成同相放大器结构,其输出电压与电流取样电压保持正比关系。恒流值的范围设定在5.6A至0.98A之间,且可以通过WR1进行调节。随着电池电压逐渐接近输出电压,充电电流会逐渐减小。当电流降至小于转折电流0.42A时,充电过程将进入浮充阶段。此时,IU4D输出GND,而IU4A则输出电源电压,从而点亮LED绿灯。同时,由于Q2不再导通,TL431将控制反馈回路以确保充电过程的稳定与安全。

 详解解释参考电动车充电器电路稳压和浮充电流转换电路分析。此文中实际实现的恒流阶段(误差放大器直接反馈,把TL431隔离出电路)和涓流阶段(稳压涓流阶段电压,接入TL431)-CSDN博客

绿灯时电压:13.7*电瓶数;红灯时电压14.7*电瓶数,如果电瓶数是4,这个电压值分别是54.8V和

58.8,都是高于46V左右的,46V是根据图中中TL431的参考极2.5V,2.5*[(R16+R19)/R17+1]=48.4大约是46V,这个分压阻值是需要根据实际调节的。恒压充电的电压肯定是大于电池的额定电压的

电容放电笔,开关电源中的400V大电容,断电后依然存电300多伏,过两天后测量这个电容电压还有130V左右,所以需要给这个大电容放电

充电器电压电流调节原理讲解

电压调节(输出电压过大,是采样分压电路得到电压超过TL431的参考极的2.5V,使得TL431的K和A也即阳极和阴极导通,则光耦一次侧导通,二次侧到的电压信号,需要注意此处光耦工作在线性关系,不是开关状态,二次侧的电压信号大小控制3842的占空比

电流调节(转灯,风扇控制,电流过大会使比较器输出端也输出到TL431的参考极,是TL431内部导通,所以光耦也导通,传递信号到3842的反馈引脚

 需要注意:1、TL431在此处利用的是内部最基本的原理,参考极(同相端)电压大于内部比较器的反相端的2.5V,则比较器输出高电压,是的三极管导通,从而使TL431芯片的K极A极导通。而不是TL431通过外部电阻搭配输出稳定的2.5V。

 2、光耦工作在线性关系CTR近似直线,两侧的电流,电压成正比关系。而不是让光耦工作在开关状态

以下是TI官方的说明书中的资料

 

 

9 详细说明
9.1 概述
此标准器件已经证明可广泛应用于从电源到信号路径的各种应用。 这是由于它的关键部件包含精确的电压基准和
运算放大器,这是非常基本的模拟构建块。 TL43xx 与其关键元器件搭配使用,可用作单个电压基准、 误差放大
器、电压钳位或具有集成基准的比较器。
TL43xx 能够运行并调整到 2.5V 至 36V 的阴极电压,这使得该器件成为了工业、汽车、 电信和计算领域中各种终
端设备的最佳选择。 若要将该器件用作并联稳压器或误差放大器,必须为阴极引脚提供 >1mA (Imin(max)) 的电
流。在这种情况下,可以从阴极引脚和基准引脚施加反馈,以创建内部基准电压的副本。
您可以购买初始容差为 0.5%、 1% 和 2%(在 25°C 条件下)的各种基准电压选件。 这些基准选件以在 TL431 或
TL432 之后跟 B (0.5%)、 A (1.0%) 和空白 (2.0%) 的形式表示。 TL431 和 TL432 的功能相同,但具有不同的引脚
排列选项。
TL43xxC 器件运行温度范围为 0°C 至 70°C,TL43xxI 器件运行温度范围为 –40°C 至 85°C,TL43xxQ 器件运行
温度范围为 –40°C 至 125°C。

9.3 特性说明
TL43xx 由内部基准和根据基准引脚和虚拟内部引脚之间的差异输出灌电流的放大器组成。 该灌电流由内部达林顿
对产生,如上文中的原理图(图 9-2)所示。使用达林顿对是为了使该器件能够吸收最高 100mA 的电流。
在具有足够电压余量 (≥ 2.5V) 和阴极电流 (IKA) 的情况下,TL431 会强行将基准引脚的电压控制在 2.5V。但是,
基准引脚不能悬空,因为它需要 IREF ≥ 4µA(请参阅电气特性,TL431CTL432C)。 这是因为基准引脚会被驱
动到 npn 中,后者要有基极电流才能正常工作。
当从阴极引脚和基准引脚施加反馈时,TL43xx 将作为齐纳二极管,根据向阴极提供的电流将输出电压调节至恒定
电压。 这是由于内部放大器和基准进入了适当的运行区域。 在开环、 伺服或误差放大实现中,为了使该器件保持
在合适的线性区域,必须向其施加与在反馈情况下所需电流的大小相同的电流,从而使 TL43xx 具有足够的增益。
与许多线性稳压器不同的是,TL43xx 通过内部补偿来达到稳定,无需在阴极和阳极之间使用输出电容器。但是,
如果需要为该器件使用输出电容器,图 7-18 可作为一个指导,来帮助您选择用于保持稳定性的合适电容器。
9.4 器件功能模式
9.4.1 开环(比较器)
当 TL43xx 的阴极/输出电压或电流未以任何形式馈送回基准/输入引脚时,该器件便是处于开环状态。 在向该器件
施加合适的阴极电流 (Ika) 后,TL43xx 将会具有 图 10-2 中所示的特性。 这种配置具有如此高的增益,因此
TL43xx 通常用作比较器。 TL43xx 具有集成的内部基准,因此,当用户想要监控单个信号的某个电平时,该器件
便成为了他们的理想选择。
9.4.2 闭环
当 TL43xx 的阴极/输出电压或电流以任何形式馈送回基准/输入引脚时,该器件便是处于闭环状态。涉及 TL43xx
的多数应用都是采用这种模式,从而实现调节至固定电压或电流的目的。 反馈使得该器件能够作为误差放大器,
计算输出电压的一部分,并对其进行调整以保持期望的调节。 实现该目标的途径是:将输出电压以某种方式关联
至基准引脚,从而使其等于内部基准电压(这可以通过电阻反馈或直接反馈来实现)。

运放处反馈在同相端,但是因为后面三极管的反相,所以形式是正反馈,实际是负反馈2023.11.22

这和运放负反馈不同之处在于连接反馈的两个端点不同。运放负反馈是运放输出端和反相端。TL431反馈线连接运放的同相端和运放控制的三极管的集电极2023.11.22

 TL43xx 由内部基准和根据基准引脚和虚拟内部引脚之间的差异输出灌电流的放大器组成,由这句话的得出 电压差控制三极管电流

2024.3.21补充,TL431调节输出电压的主电位器RP1,参考极2.5伏不变,按比例2.5*(上电阻+下电阻+电位器)/(下电阻+电位器)。,电位器改变则输出电压改变。这样光耦的二次侧电路的整体电压改变,阻值不变。所以电流就改变,对应的光耦一次侧电流也改变。实现反馈给驱动芯片,调节PWM使输出电压稳定在电位器调节的电压值.电流是这样反馈过程。TL431的K极和R极之间的闭环电阻和电容主要是使电压稳定2.5V不变,不是说反馈通道使电流增加让TL431KA之间电流增大,那样光耦二次侧电流还是无法解释增加(

当从阴极引脚和基准引脚施加反馈时,TL43xx 将作为齐纳二极管,根据向阴极提供的电流将输出电压调节至恒定电压。稳压二极管,英文名称Zener diode,又叫齐纳二极管。利用PN结反向击穿状态,其电流可在很大范围内变化而电压基本不变的现象,制成的起稳压作用的二极管
)。光耦二次侧电流不变,一次侧也不变。下面的绿灯后涓流充电电流调节,实际也是使得参考极上部电流改变,而使得输出电压改变。不是说431反馈通道过电流,是的KA之间电流改变。而是使得输出电压加在光耦的二次侧通道电流改变才能反馈到光耦一次侧。如下面的分析      2024.3.21补充

充电器稳压充电时候平衡时候TL431的参考极的电压已经动态平衡电压稳定在2.5V,当转绿灯后再向参考价增加一路电压5V左右,通过电阻加到TL431参考极,新的电压会引起电压差,这个压差会引起TL431的阴极和阳极之间电流的变化,电流会增大,所有光耦一次侧电流会增大。从而控制充电器输出电压变小。

视频讲解中加速电容,比恒压充电时候2.5v提前到达2.5,最终稳定后TL431参考极电压还是2.5V,但是引入了转灯电路电流,所以只能输出端电压降低,上部分压电阻的电流才会降低

 红框中的话表示K,R之间的电容是反馈电容。视频讲解中说这个电容补充光耦发光灯电流,否则光耦时通时断,表示每个这个反馈电容,TL431输出是类似开关式的,不稳定,有这个电容就稳定,起到反馈稳定作用,能使TL431输出和输入达到一定稳态

UC3842启动电压和稳定电压不同,同时供电冲突吗?

当两个电压各异的电池被并联后接入电路,它们的相互作用需要细致分析。并联时,两个电池的正极与正极相连,负极与负极相连,形成一个共同的电压输出端。电压的数值在这种情况下并不是两者电压的简单相加。实际上,并联电路中电压的数值取决于电压较低的电池,因为较高的电压会被较低的电压“拉低”,以达到一个平衡状态。

将两个电压不同的电池并联在一起,再接入电路中,那么这两个并联的电池,两端的电压是多少,电流怎么流?-有驾

至于电流的流动,它会从电压较高的电池流向电压较低的电池,试图平衡两者之间的电势差。同时,如果电路中有其他负载,电流也会流向这些负载,为它们提供所需的电能。在这个过程中,需要注意的是电流的分配和流向可能会受到电路中电阻、电池内阻等多种因素的影响。

起码直流系统电源短路后测量电源之间电压是0V

https://www.yoojia.com/ask/17-13771549921645437788.html

两个不同频不同压的电压同时施加在一个用电器上会有什么结果?电压,电流是怎么变化的?

两个电压和电流会发生叠加,也就是会相加或相减,产生不用频率的谐波。

两个不同频不同压的电压同时施加在一个用电器上会有什么结果?电压,电流是怎么变化的?_百度知道

 交流和直流算法不同?

交流回路同一个负载施加两个不同电压怎么计算,电压不是叠加,和傅里叶变换分析分解不同。电流应该有类似叠加

评论
添加红包

请填写红包祝福语或标题

红包个数最小为10个

红包金额最低5元

当前余额3.43前往充值 >
需支付:10.00
成就一亿技术人!
领取后你会自动成为博主和红包主的粉丝 规则
hope_wisdom
发出的红包
实付
使用余额支付
点击重新获取
扫码支付
钱包余额 0

抵扣说明:

1.余额是钱包充值的虚拟货币,按照1:1的比例进行支付金额的抵扣。
2.余额无法直接购买下载,可以购买VIP、付费专栏及课程。

余额充值