文章目录
HashMap的实现原理
HashMap的主干是一个Entry数组。Entry是HashMap的基本组成单元,每一个Entry包含一个key-value键值对。
transient Entry<K,V>[] table = (Entry<K,V>[]) EMPTY_TABLE;
Entry是HashMap中的一个静态内部类
static class Entry<K,V> implements Map.Entry<K,V> {
final K key;
V value;
Entry<K,V> next;//存储指向下一个Entry的引用,单链表结构
int hash;//对key的hashcode值进行hash运算后得到的值,存储在Entry,避免重复计算
/**
* Creates new entry.
*/
Entry(int h, K k, V v, Entry<K,V> n) {
value = v;
next = n;
key = k;
hash = h;
}
HashMap的整体结构如下:

- 解决冲突的链表的长度影响到HashMap查询的效率
简单来说,HashMap由数组+链表组成的,数组是HashMap的主体,链表则是主要为了解决哈希冲突而存在的,如果定位到的数组位置不含链表(当前entry的next指向null),那么对于查找,添加等操作很快,仅需一次寻址即可;如果定位到的数组包含链表,对于添加操作,其时间复杂度为O(n),首先遍历链表,存在即覆盖,否则新增;对于查找操作来讲,仍需遍历链表,然后通过key对象的equals方法逐一比对查找。所以,性能考虑,HashMap中的链表出现越少,性能才会越好。
- 发生冲突关于entry节点插入链表还是链头呢?
JDK7:插入链表的头部,头插法
JDK8:插入链表的尾部,尾插法
- JDK7
public V put(K key, V value) {
if (key == null)
return putForNullKey(value);
int hash = hash(key.hashCode());
int i = indexFor(hash, table.length);
for (Entry<K,V> e = table[i]; e != null; e = e.next) {
Object k;
if (e.hash == hash && ((k = e.key) == key || key.equals(k))) {
V oldValue = e.value;
e.value = value;
e.recordAccess(this);
return oldValue;
}
}
modCount++;
addEntry(hash, key, value, i);
return null;
}
阅读源码发现,如果遍历链表都没法发现相应的key值的话,则会调用addEntry方法在链表添加一个Entry,重点就在与addEntry方法是如何插入链表的,addEntry方法源码如下:
void addEntry(int hash, K key, V value, int bucketIndex) {
Entry<K,V> e = table[bucketIndex];
table[bucketIndex] = new Entry<K,V>(hash, key, value, e);
if (size++ >= threshold)
resize(2 * table.length);
}
这里构造了一个新的Entry对象(构造方法的最后一个参数传入了当前的Entry链表),然后直接用这个新的Entry对象取代了旧的Entry链表,看一下Entry的构造方法可以知道是头插法。
Entry( int h, K k, V v, Entry<K,V> n) {
value = v;
next = n;
key = k;
hash = h;
}
从构造方法中的next=n可以看出确实是把原本的链表直接链在了新建的Entry对象的后边,可以断定是插入头部。
- JDK8
还是继续查看put方法的源码查看插入节点的代码:
//e是p的下一个节点
if ((e = p.next) == null) {
//插入链表的尾部
p.next = newNode(hash, key, value, null);
//如果插入后链表长度大于8则转化为红黑树
if (binCount >= TREEIFY_THRESHOLD - 1) // -1 for 1st
treeifyBin(tab, hash);
break;
}
从这段代码中可以很显然地看出当到达链表尾部(即p是链表的最后一个节点)时,e被赋为null,会进入这个分支代码,然后会用newNode方法建立一个新的节点插入尾部。
JDK8下的HashMap的实现
区别:
- 使用一个Node数组取代了JDK7的Entry数组来存储数据,这个Node可能是链表结构,也可能是红黑树结构;
- 如果插入的元素key的hashcode值相同,那么这些key也会被定位到Node数组的同一个格子里,如果不超过8个使用链表存储;
- 超过8个,会调用treeifyBin函数,将链表转换为红黑树。那么即使所有key的hashcode完全相同,由于红黑树的特点,查找某个特定元素,也只需要O(logn)的开销。
至于为什么选择8这个数字,因为某个桶中的元素个数为8时,使用红黑树的平均查找长度小于使用链表的平均查找长度(log8<8/2)。在链表元素个数小于等于6时转化为链表,为防止链表和红黑树频繁转换,所以元素个数为7时作为过渡。

- put
和 Java7 稍微有点不一样的地方就是,Java7 是先扩容后插入新值的,Java8 先插值再扩容,不过这个不重要。
- get
- 计算 key 的 hash 值,根据 hash 值找到对应数组下标: hash & (length-1)
- 判断数组该位置处的元素是否刚好就是我们要找的,如果不是,走第三步
- 判断该元素类型是否是 TreeNode,如果是,用红黑树的方法取数据,如果不是,走第四步 遍历链表,直到找到相等(==或equals)的key
CurrentHashMap的原理
由于HashMap是线程不同步的,虽然处理数据的效率高,但是在多线程的情况下存在着安全问题,因此设计了CurrentHashMap来解决多线程安全问题。
HashMap在put的时候,插入的元素超过了容量(由负载因子决定)的范围就会触发扩容操作,就是rehash,这个会重新将原数组的内容重新hash到新的扩容数组中,在多线程的环境下,存在同时其他的元素也在进行put操作,如果hash值相同,可能出现同时在同一数组下用链表表示,造成闭环,导致在get时会出现死循环,所以HashMap是线程不安全的。
JDK7下的CurrentHashMap
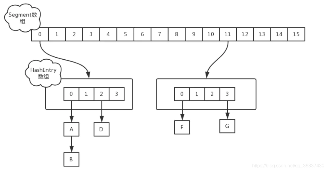
在JDK1.7版本中,ConcurrentHashMap的数据结构是由一个Segment数组和多个HashEntry组成,主要实现原理是实现了锁分离的思路解决了多线程的安全问题,如下图所示:

Segment数组的意义就是将一个大的table分割成多个小的table来进行加锁,也就是上面的提到的锁分离技术,而每一个Segment元素存储的是HashEntry数组+链表,这个和HashMap的数据存储结构一样。
ConcurrentHashMap 与HashMap和Hashtable 最大的不同在于:put和 get 两次Hash到达指定的HashEntry,第一次hash到达Segment,第二次到达Segment里面的Entry,然后在遍历entry链表.
初始化
ConcurrentHashMap的初始化是会通过位与运算来初始化Segment的大小,用ssize来表示,源码如下所示
private static final int DEFAULT_CONCURRENCY_LEVEL = 16;
private void writeObject(java.io.ObjectOutputStream s)
throws java.io.IOException {
// For serialization compatibility
// Emulate segment calculation from previous version of this class
int sshift = 0;
int ssize = 1;
while (ssize < DEFAULT_CONCURRENCY_LEVEL) {
++sshift;
ssize <<= 1;
}
int segmentShift = 32 - sshift;
int segmentMask = ssize - 1;
}
因为ssize用位于运算来计算(ssize <<=1),所以Segment的大小取值都是以2的N次方,无关concurrencyLevel的取值,当然concurrencyLevel最大只能用16位的二进制来表示,即65536,换句话说,Segment的大小最多65536个,没有指定concurrencyLevel元素初始化,Segment的大小ssize默认为 DEFAULT_CONCURRENCY_LEVEL =16
每一个Segment元素下的HashEntry的初始化也是按照位与运算来计算,用cap来表示,如下:
int cap = 1;
while (cap < c)
cap <<= 1
如上所示,HashEntry大小的计算也是2的N次方(cap <<=1), cap的初始值为1,所以HashEntry最小的容量为2。
put操作
static class Segment<K,V> extends ReentrantLock implements Serializable {
private static final long serialVersionUID = 2249069246763182397L;
final float loadFactor;
Segment(float lf) { this.loadFactor = lf; }
}
从上Segment的继承体系可以看出,Segment实现了ReentrantLock,也就带有锁的功能,当执行put操作时,会进行第一次key的hash来定位Segment的位置,如果该Segment还没有初始化,即通过CAS操作进行赋值,然后进行第二次hash操作,找到相应的HashEntry的位置,这里会利用继承过来的锁的特性,在将数据插入指定的HashEntry位置时(链表的尾端),会通过继承ReentrantLock的tryLock()方法尝试去获取锁,如果获取成功就直接插入相应的位置,如果已经有线程获取该Segment的锁,那当前线程会以自旋的方式去继续的调用tryLock()方法去获取锁,超过指定次数就挂起,等待唤醒.
get
ConcurrentHashMap的get操作跟HashMap类似,只是ConcurrentHashMap第一次需要经过一次hash定位到Segment的位置,然后再hash定位到指定的HashEntry,遍历该HashEntry下的链表进行对比,成功就返回,不成功就返回null
size 返回ConcurrentHashMap元素大小
计算ConcurrentHashMap的元素大小是一个有趣的问题,因为他是并发操作的,就是在你计算size的时候,他还在并发的插入数据,可能会导致你计算出来的size和你实际的size有相差(在你return size的时候,插入了多个数据),要解决这个问题,JDK1.7版本用两种方案
try {
for (;;) {
if (retries++ == RETRIES_BEFORE_LOCK) {
for (int j = 0; j < segments.length; ++j) ensureSegment(j).lock(); // force creation
}
sum = 0L;
size = 0;
overflow = false;
for (int j = 0; j < segments.length; ++j) {
Segment<K,V> seg = segmentAt(segments, j);
if (seg != null) { sum += seg.modCount; int c = seg.count; if (c < 0 || (size += c) < 0)
overflow = true;
} }
if (sum == last) break;
last = sum; } }
finally {
if (retries > RETRIES_BEFORE_LOCK) {
for (int j = 0; j < segments.length; ++j)
segmentAt(segments, j).unlock();
}
}
1、第一种方案他会使用不加锁的模式去尝试多次计算ConcurrentHashMap的size,最多三次,比较前后两次计算的结果,结果一致就认为当前没有元素加入,计算的结果是准确的.
2、第二种方案是如果第一种方案不符合,他就会给每个Segment加上锁,然后计算ConcurrentHashMap的size返回.
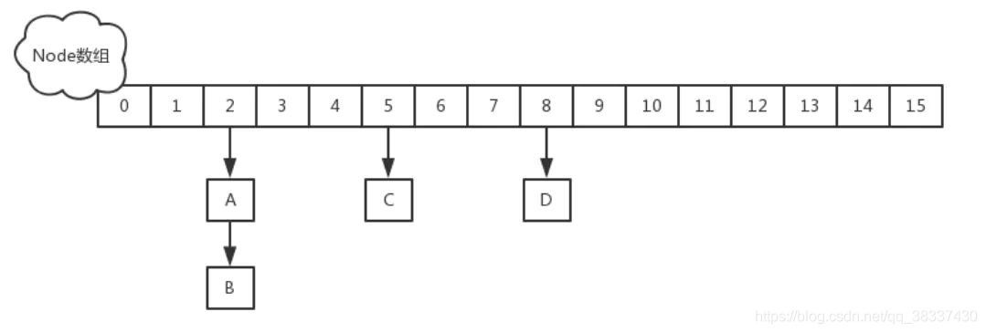
JDK8的ConcurrentHashMap
JDK1.8的实现已经摒弃了Segment的概念,而是直接用Node数组+链表+红黑树的数据结构来实现,并发控制使用Synchronized和CAS来操作,整个看起来就像是优化过且线程安全的HashMap,虽然在JDK1.8中还能看到Segment的数据结构,但是已经简化了属性,只是为了兼容旧版本.

在深入JDK1.8的put和get实现之前要知道一些常量设计和数据结构,这些是构成ConcurrentHashMap实现结构的基础,下面看一下基本属性:
// node数组最大容量:2^30=1073741824
private static final int MAXIMUM_CAPACITY = 1 << 30;
// 默认初始值,必须是2的幕数
private static final int DEFAULT_CAPACITY = 16
//数组可能最大值,需要与toArray()相关方法关联
static final int MAX_ARRAY_SIZE = Integer.MAX_VALUE - 8;
//并发级别,遗留下来的,为兼容以前的版本
private static final int DEFAULT_CONCURRENCY_LEVEL = 16;
// 负载因子
private static final float LOAD_FACTOR = 0.75f;
// 链表转红黑树阀值,> 8 链表转换为红黑树
static final int TREEIFY_THRESHOLD = 8;
//树转链表阀值,小于等于6(tranfer时,lc、hc=0两个计数器分别++记录原bin、新binTreeNode数量,<=UNTREEIFY_THRESHOLD 则untreeify(lo))
static final int UNTREEIFY_THRESHOLD = 6;
static final int MIN_TREEIFY_CAPACITY = 64;
private static final int MIN_TRANSFER_STRIDE = 16;
private static int RESIZE_STAMP_BITS = 16;
// 2^15-1,help resize的最大线程数
private static final int MAX_RESIZERS = (1 << (32 - RESIZE_STAMP_BITS)) - 1;
// 32-16=16,sizeCtl中记录size大小的偏移量
private static final int RESIZE_STAMP_SHIFT = 32 - RESIZE_STAMP_BITS;
// forwarding nodes的hash值
static final int MOVED = -1;
// 树根节点的hash值
static final int TREEBIN = -2;
// ReservationNode的hash值
static final int RESERVED = -3;
// 可用处理器数量
static final int NCPU = Runtime.getRuntime().availableProcessors();
//存放node的数组
transient volatile Node<K,V>[] table;
/*控制标识符,用来控制table的初始化和扩容的操作,不同的值有不同的含义
*当为负数时:-1代表正在初始化,-N代表有N-1个线程正在 进行扩容
*当为0时:代表当时的table还没有被初始化
*当为正数时:表示初始化或者下一次进行扩容的大小
private transient volatile int sizeCtl;
JDK8的Node
Node是ConcurrentHashMap存储结构的基本单元,继承于HashMap中的Entry,用于存储数据,Node数据结构很简单,就是一个链表,但是只允许对数据进行查找,不允许进行修改
源代码如下:
static class Node<K,V> implements Map.Entry<K,V> {
final int hash;
final K key;
volatile V val;
volatile Node<K,V> next;
Node(int hash, K key, V val, Node<K,V> next) {
this.hash = hash;
this.key = key;
this.val = val;
this.next = next;
}
public final K getKey() { return key; }
public final V getValue() { return val; }
public final int hashCode() { return key.hashCode() ^ val.hashCode(); }
public final String toString(){ return key + "=" + val; }
public final V setValue(V value) {
throw new UnsupportedOperationException();
}
public final boolean equals(Object o) {
Object k, v, u; Map.Entry<?,?> e;
return ((o instanceof Map.Entry) &&
(k = (e = (Map.Entry<?,?>)o).getKey()) != null &&
(v = e.getValue()) != null &&
(k == key || k.equals(key)) &&
(v == (u = val) || v.equals(u)));
}
/**
* Virtualized support for map.get(); overridden in subclasses.
*/
Node<K,V> find(int h, Object k) {
Node<K,V> e = this;
if (k != null) {
do {
K ek;
if (e.hash == h &&
((ek = e.key) == k || (ek != null && k.equals(ek))))
return e;
} while ((e = e.next) != null);
}
return null;
}
}
TreeNode
TreeNode继承于Node,但是数据结构换成了二叉树结构,它是红黑树的数据的存储结构,用于红黑树中存储数据,当链表的节点数大于8时会转换成红黑树的结构,他就是通过TreeNode作为存储结构代替Node来转换成黑红树源代码如下
static final class TreeNode<K,V> extends Node<K,V> {
TreeNode<K,V> parent; // red-black tree links
TreeNode<K,V> left;
TreeNode<K,V> right;
TreeNode<K,V> prev; // needed to unlink next upon deletion
boolean red;
TreeNode(int hash, K key, V val, Node<K,V> next,
TreeNode<K,V> parent) {
super(hash, key, val, next);
this.parent = parent;
}
Node<K,V> find(int h, Object k) {
return findTreeNode(h, k, null);
}
/**
* Returns the TreeNode (or null if not found) for the given key
* starting at given root.
*/
final TreeNode<K,V> findTreeNode(int h, Object k, Class<?> kc) {
if (k != null) {
TreeNode<K,V> p = this;
do {
int ph, dir; K pk; TreeNode<K,V> q;
TreeNode<K,V> pl = p.left, pr = p.right;
if ((ph = p.hash) > h)
p = pl;
else if (ph < h)
p = pr;
else if ((pk = p.key) == k || (pk != null && k.equals(pk)))
return p;
else if (pl == null)
p = pr;
else if (pr == null)
p = pl;
else if ((kc != null ||
(kc = comparableClassFor(k)) != null) &&
(dir = compareComparables(kc, k, pk)) != 0)
p = (dir < 0) ? pl : pr;
else if ((q = pr.findTreeNode(h, k, kc)) != null)
return q;
else
p = pl;
} while (p != null);
}
return null;
}
}
TreeBin
TreeBin从字面含义中可以理解为存储树形结构的容器,而树形结构就是指TreeNode,所以TreeBin就是封装TreeNode的容器,它提供转换黑红树的一些条件和锁的控制.
总结和思考
其实可以看出JDK1.8版本的ConcurrentHashMap的数据结构已经接近HashMap,相对而言,ConcurrentHashMap只是增加了同步的操作来控制并发,从JDK1.7版本的ReentrantLock+Segment+HashEntry,到JDK1.8版本中synchronized+CAS+HashEntry+红黑树,相对而言,总结如下思考
- JDK1.8的实现降低锁的粒度,JDK1.7版本锁的粒度是基于Segment的,包含多个HashEntry,而JDK1.8锁的粒度就是HashEntry(首节点)
- JDK1.8版本的数据结构变得更加简单,使得操作也更加清晰流畅,因为已经使用synchronized来进行同步,所以不需要分段锁的概念,也就不需要Segment这种数据结构了,由于粒度的降低,实现的复杂度也增加了
- JDK1.8使用红黑树来优化链表,基于长度很长的链表的遍历是一个很漫长的过程,而红黑树的遍历效率是很快的,代替一定阈值的链表,这样形成一个最佳拍档
- JDK1.8为什么使用内置锁synchronized来代替重入锁ReentrantLock,我觉得有以下几点
1.因为粒度降低了,在相对而言的低粒度加锁方式,synchronized并不比ReentrantLock差,在粗粒度加锁中ReentrantLock可能通过Condition来控制各个低粒度的边界,更加的灵活,而在低粒度中,Condition的优势就没有了
2.JVM的开发团队从来都没有放弃synchronized,而且基于JVM的synchronized优化空间更大,使用内嵌的关键字比使用API更加自然
3.在大量的数据操作下,对于JVM的内存压力,基于API的ReentrantLock会开销更多的内存,虽然不是瓶颈,但是也是一个选择依据
本文详细探讨了HashMap和ConcurrentHashMap的实现原理,包括JDK8下的改进,如红黑树的引入,以及线程安全的实现机制。
636

被折叠的 条评论
为什么被折叠?



