前言:what? vuex是啥?
Vuex是一个专为Vue服务,用于管理页面数据状态、提供统一数据操作的生态系统。它集中于MVC模式中的Model层,规定所有的数据操作必须通过 action - mutation - state change 的流程来进行,再结合Vue的数据视图双向绑定特性来实现页面的展示更新。统一的页面状态管理以及操作处理,可以让复杂的组件交互变得简单清晰,同时可在调试模式下进行时光机般的倒退前进操作,查看数据改变过程,使code debug更加方便。
带着两个问题去看~
Q1:
使用Vuex只需执行 Vue.use(Vuex),并在Vue的配置中传入一个store对象的示例,store是如何实现注入的?
Q2:
Vuex如何区分state是外部直接修改,还是通过mutation方法修改的?
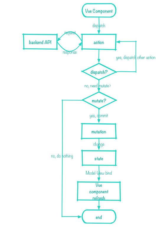
一、框架核心流程
进行源码分析之前,先了解一下官方文档中提供的核心思想图,它也代表着整个Vuex框架的运行流程。
vuex-core
如图示,Vuex为Vue Components建立起了一个完整的生态圈,包括开发中的API调用一环。围绕这个生态圈,简要介绍一下各模块在核心流程中的主要功能:
- Vue Components:Vue组件。HTML页面上,负责接收用户操作等交互行为,执行dispatch方法触发对应action进行回应。
- dispatch:操作行为触发方法,是唯一能执行action的方法。
- actions:操作行为处理模块。负责处理Vue Components接收到的所有交互行为。包含同步/异步操作,支持多个同名方法,按照注册的顺序依次触发。向后台API请求的操作就在这个模块中进行,包括触发其他action以及提交mutation的操作。该模块提供了Promise的封装,以支持action的链式触发。
- commit:状态改变提交操作方法。对mutation进行提交,是唯一能执行mutation的方法。
- mutations:状态改变操作方法。是Vuex修改state的唯一推荐方法,其他修改方式在严格模式下将会报错。该方法只能进行同步操作,且方法名只能全局唯一。操作之中会有一些hook暴露出来,以进行state的监控等。
- state:页面状态管理容器对象。集中存储Vue components中data对象的零散数据,全局唯一,以进行统一的状态管理。页面显示所需的数据从该对象中进行读取,利用Vue的细粒度数据响应机制来进行高效的状态更新。
- getters:state对象读取方法。图中没有单独列出该模块,应该被包含在了render中,Vue Components通过该方法读取全局state对象。
二、目录结构介绍
打开Vuex项目,看下源码目录结构。
Vuex提供了非常强大的状态管理功能,源码代码量却不多,目录结构划分也很清晰。

三、初始化装载与注入
了解大概的目录及对应功能后,下面开始进行源码分析。index.js中包含了所有的核心代码,从该文件入手进行分析。
3.1 装载实例
先看个简单的例子:
/**
* store.js文件
* 创建store对象,配置state、action、mutation以及getter
*
**/
import Vue from 'vue'
import Vuex from 'vuex'
// install Vuex框架
Vue.use(Vuex)
// 创建并导出store对象。为了方便,不配置任何参数
export default new Vuex.Store()
store.js文件中,加载Vuex框架,创建并导出一个空配置的store对象实例。
/**
* vue-index.js文件
*
*
**/
import Vue from 'vue'
import App from './../pages/app.vue'
import store from './store.js'
new Vue({
el: '#root',
router,
store,
render: h => h(App)
})
然后在index.js中,正常初始化一个页面根级别的Vue组件,传入这个自定义的store对象。
如Q1所述,以上实例除了Vue的初始化代码,只是多了一个store对象的传入。一起看下源码中的实现方式。
-------------------------注入ing-----------------------
看个图例理解下store的传递。
页面Vue结构图:
对应store流向:
四、store对象构造
上面对Vuex框架的装载以及注入自定义store对象进行分析,解决了问题1。接下来详细分析store对象的内部功能和具体实现,来解答 为什么actions、getters、mutations中能从arguments[0]中拿到store的相关数据? 等问题。
store对象实现逻辑比较复杂,先看下构造方法的整体逻辑流程来帮助后面的理解:

4.1 环境判断
开始分析store的构造函数,分小节逐函数逐行的分析其功能。
constructor (options = {}) {
assert(Vue, `must call Vue.use(Vuex) before creating a store instance.`)
assert(typeof Promise !== 'undefined', `vuex requires a Promise polyfill in this browser.`)
在store构造函数中执行环境判断,以下都是Vuex工作的必要条件:
\1. 已经执行安装函数进行装载;
\2. 支持Promise语法。
assert函数是一个简单的断言函数的实现,一行代码即可实现。
function assert (condition, msg) {
if (!condition) throw new Error(`[vuex] ${msg}`)
}
4.2 数据初始化、module树构造
环境判断后,根据new构造传入的options或默认值,初始化内部数据。
const {
state = {},
plugins = [],
strict = false
} = options
// store internal state
this._committing = false // 是否在进行提交状态标识
this._actions = Object.create(null) // acitons操作对象
this._mutations = Object.create(null) // mutations操作对象
this._wrappedGetters = Object.create(null) // 封装后的getters集合对象
this._modules = new ModuleCollection(options) // Vuex支持store分模块传入,存储分析后的modules
this._modulesNamespaceMap = Object.create(null) // 模块命名空间map
this._subscribers = [] // 订阅函数集合,Vuex提供了subscribe功能
this._watcherVM = new Vue() // Vue组件用于watch监视变化
调用 new Vuex.store(options) 时传入的options对象,用于构造ModuleCollection类,下面看看其功能。
constructor (rawRootModule) {
// register root module (Vuex.Store options)
this.root = new Module(rawRootModule, false)
// register all nested modules
if (rawRootModule.modules) {
forEachValue(rawRootModule.modules, (rawModule, key) => {
this.register([key], rawModule, false)
})
}
ModuleCollection主要将传入的options对象整个构造为一个module对象,并循环调用 this.register([key], rawModule, false) 为其中的modules属性进行模块注册,使其都成为module对象,最后options对象被构造成一个完整的组件树。ModuleCollection类还提供了modules的更替功能,详细实现可以查看源文件module-collection.js。
4.3 dispatch与commit设置
继续回到store的构造函数代码。
// bind commit and dispatch to self
const store = this
const { dispatch, commit } = this
this.dispatch = function boundDispatch (type, payload) {
return dispatch.call(store, type, payload)
}
this.commit = function boundCommit (type, payload, options) {
return commit.call(store, type, payload, options)
}
封装替换原型中的dispatch和commit方法,将this指向当前store对象。dispatch和commit方法具体实现如下:
dispatch (_type, _payload) {
// check object-style dispatch
const {
type,
payload
} = unifyObjectStyle(_type, _payload) // 配置参数处理
// 当前type下所有action处理函数集合
const entry = this._actions[type]
if (!entry) {
console.error(`[vuex] unknown action type: ${type}`)
return
}
return entry.length > 1
? Promise.all(entry.map(handler => handler(payload)))
: entry[0](payload)
}
前面提到,dispatch的功能是触发并传递一些参数(payload)给对应type的action。因为其支持2种调用方法,所以在dispatch中,先进行参数的适配处理,然后判断action type是否存在,若存在就逐个执行(注:上面代码中的this._actions[type] 以及 下面的 this._mutations[type] 均是处理过的函数集合,具体内容留到后面进行分析)。
commit方法和dispatch相比虽然都是触发type,但是对应的处理却相对复杂,代码如下。
commit (_type, _payload, _options) {
// check object-style commit
const {
type,
payload,
options
} = unifyObjectStyle(_type, _payload, _options)
const mutation = { type, payload }
const entry = this._mutations[type]
if (!entry) {
console.error(`[vuex] unknown mutation type: ${type}`)
return
}
// 专用修改state方法,其他修改state方法均是非法修改
this._withCommit(() => {
entry.forEach(function commitIterator (handler) {
handler(payload)
})
})
// 订阅者函数遍历执行,传入当前的mutation对象和当前的state
this._subscribers.forEach(sub => sub(mutation, this.state))
if (options && options.silent) {
console.warn(
`[vuex] mutation type: ${type}. Silent option has been removed. ` +
'Use the filter functionality in the vue-devtools'
)
}
}
该方法同样支持2种调用方法。先进行参数适配,判断触发mutation type,利用_withCommit方法执行本次批量触发mutation处理函数,并传入payload参数。执行完成后,通知所有_subscribers(订阅函数)本次操作的mutation对象以及当前的state状态,如果传入了已经移除的silent选项则进行提示警告。
4.4 state修改方法
_withCommit是一个代理方法,所有触发mutation的进行state修改的操作都经过它,由此来统一管理监控state状态的修改。实现代码如下。
_withCommit (fn) {
// 保存之前的提交状态
const committing = this._committing
// 进行本次提交,若不设置为true,直接修改state,strict模式下,Vuex将会产生非法修改state的警告
this._committing = true
// 执行state的修改操作
fn()
// 修改完成,还原本次修改之前的状态
this._committing = committing
}
缓存执行时的committing状态将当前状态设置为true后进行本次提交操作,待操作完毕后,将committing状态还原为之前的状态。
4.5 module安装
绑定dispatch和commit方法之后,进行严格模式的设置,以及模块的安装(installModule)。由于占用资源较多影响页面性能,严格模式建议只在开发模式开启,上线后需要关闭。
// strict mode
this.strict = strict
// init root module.
// this also recursively registers all sub-modules
// and collects all module getters inside this._wrappedGetters
installModule(this, state, [], this._modules.root)
4.5.1 初始化rootState
上述代码的备注中,提到installModule方法初始化组件树根组件、注册所有子组件,并将其中所有的getters存储到this._wrappedGetters属性中,让我们看看其中的代码实现。
function installModule (store, rootState, path, module, hot) {
const isRoot = !path.length
const namespace = store._modules.getNamespace(path)
// register in namespace map
if (namespace) {
store._modulesNamespaceMap[namespace] = module
}
// 非根组件设置 state 方法
if (!isRoot && !hot) {
const parentState = getNestedState(rootState, path.slice(0, -1))
const moduleName = path[path.length - 1]
store._withCommit(() => {
Vue.set(parentState, moduleName, module.state)
})
}
······
判断是否是根目录,以及是否设置了命名空间,若存在则在namespace中进行module的存储,在不是根组件且不是 hot 条件的情况下,通过getNestedState方法拿到该module父级的state,拿到其所在的 moduleName ,调用 Vue.set(parentState, moduleName, module.state) 方法将其state设置到父级state对象的moduleName属性中,由此实现该模块的state注册(首次执行这里,因为是根目录注册,所以并不会执行该条件中的方法)。getNestedState方法代码很简单,分析path拿到state,如下。
function getNestedState (state, path) {
return path.length
? path.reduce((state, key) => state[key], state)
: state
}
4.5.2 module上下文环境设置
const local = module.context = makeLocalContext(store, namespace, path)
命名空间和根目录条件判断完毕后,接下来定义local变量和module.context的值,执行makeLocalContext方法,为该module设置局部的 dispatch、commit方法以及getters和state(由于namespace的存在需要做兼容处理)。
4.5.3 mutations、actions以及getters注册
定义local环境后,循环注册我们在options中配置的action以及mutation等。逐个分析各注册函数之前,先看下模块间的逻辑关系流程图:

complete_flow
下面分析代码逻辑:
// 注册对应模块的mutation,供state修改使用
module.forEachMutation((mutation, key) => {
const namespacedType = namespace + key
registerMutation(store, namespacedType, mutation, local)
})
// 注册对应模块的action,供数据操作、提交mutation等异步操作使用
module.forEachAction((action, key) => {
const namespacedType = namespace + key
registerAction(store, namespacedType, action, local)
})
// 注册对应模块的getters,供state读取使用
module.forEachGetter((getter, key) => {
const namespacedType = namespace + key
registerGetter(store, namespacedType, getter, local)
})
registerMutation方法中,获取store中的对应mutation type的处理函数集合,将新的处理函数push进去。这里将我们设置在mutations type上对应的 handler 进行了封装,给原函数传入了state。在执行 commit('xxx', payload) 的时候,type为 xxx 的mutation的所有handler都会接收到state以及payload,这就是在handler里面拿到state的原因。
function registerMutation (store, type, handler, local) {
// 取出对应type的mutations-handler集合
const entry = store._mutations[type] || (store._mutations[type] = [])
// commit实际调用的不是我们传入的handler,而是经过封装的
entry.push(function wrappedMutationHandler (payload) {
// 调用handler并将state传入
handler(local.state, payload)
})
}
action和getter的注册也是同理的,看一下代码(注:前面提到的 this.actions 以及 this.mutations在此处进行设置)。
function registerAction (store, type, handler, local) {
// 取出对应type的actions-handler集合
const entry = store._actions[type] || (store._actions[type] = [])
// 存储新的封装过的action-handler
entry.push(function wrappedActionHandler (payload, cb) {
// 传入 state 等对象供我们原action-handler使用
let res = handler({
dispatch: local.dispatch,
commit: local.commit,
getters: local.getters,
state: local.state,
rootGetters: store.getters,
rootState: store.state
}, payload, cb)
// action需要支持promise进行链式调用,这里进行兼容处理
if (!isPromise(res)) {
res = Promise.resolve(res)
}
if (store._devtoolHook) {
return res.catch(err => {
store._devtoolHook.emit('vuex:error', err)
throw err
})
} else {
return res
}
})
}
function registerGetter (store, type, rawGetter, local) {
// getters只允许存在一个处理函数,若重复需要报错
if (store._wrappedGetters[type]) {
console.error(`[vuex] duplicate getter key: ${type}`)
return
}
// 存储封装过的getters处理函数
store._wrappedGetters[type] = function wrappedGetter (store) {
// 为原getters传入对应状态
return rawGetter(
local.state, // local state
local.getters, // local getters
store.state, // root state
store.getters // root getters
)
}
}
action handler比mutation handler以及getter wrapper多拿到dispatch和commit操作方法,因此action可以进行dispatch action和commit mutation操作。
4.5.5 实例结合
vuex 购物车案例分析
4.6 store._vm组件设置
执行完各module的install后,执行resetStoreVM方法,进行store组件的初始化。
// initialize the store vm, which is responsible for the reactivity
// (also registers _wrappedGetters as computed properties)
resetStoreVM(this, state)
综合前面的分析可以了解到,Vuex其实构建的就是一个名为store的vm组件,所有配置的state、actions、mutations以及getters都是其组件的属性,所有的操作都是对这个vm组件进行的。
一起看下resetStoreVM方法的内部实现。
function resetStoreVM (store, state) {
const oldVm = store._vm // 缓存前vm组件
// bind store public getters
store.getters = {}
const wrappedGetters = store._wrappedGetters
const computed = {}
// 循环所有处理过的getters,并新建computed对象进行存储,通过Object.defineProperty方法为getters对象建立属性,使得我们通过this.$store.getters.xxxgetter能够访问到该getters
forEachValue(wrappedGetters, (fn, key) => {
// use computed to leverage its lazy-caching mechanism
computed[key] = () => fn(store)
Object.defineProperty(store.getters, key, {
get: () => store._vm[key],
enumerable: true // for local getters
})
})
// use a Vue instance to store the state tree
// suppress warnings just in case the user has added
// some funky global mixins
const silent = Vue.config.silent
// 暂时将Vue设为静默模式,避免报出用户加载的某些插件触发的警告
Vue.config.silent = true
// 设置新的storeVm,将当前初始化的state以及getters作为computed属性(刚刚遍历生成的)
store._vm = new Vue({
data: { state },
computed
})
// 恢复Vue的模式
Vue.config.silent = silent
// enable strict mode for new vm
if (store.strict) {
// 该方法对state执行$watch以禁止从mutation外部修改state
enableStrictMode(store)
}
// 若不是初始化过程执行的该方法,将旧的组件state设置为null,强制更新所有监听者(watchers),待更新生效,DOM更新完成后,执行vm组件的destroy方法进行销毁,减少内存的占用
if (oldVm) {
// dispatch changes in all subscribed watchers
// to force getter re-evaluation.
store._withCommit(() => {
oldVm.state = null
})
Vue.nextTick(() => oldVm.$destroy())
}
}
resetStoreVm方法创建了当前store实例的_vm组件,至此store就创建完毕了。上面代码涉及到了严格模式的判断,看一下严格模式如何实现的。
function enableStrictMode (store) {
store._vm.$watch('state', () => {
assert(store._committing, `Do not mutate vuex store state outside mutation handlers.`)
}, { deep: true, sync: true })
}
很简单的应用,监视state的变化,如果没有通过 this._withCommit() 方法进行state修改,则报错。
4.7 plugin注入
最后执行plugin的植入。
plugins.concat(devtoolPlugin).forEach(plugin => plugin(this))
源码分析到这里,Vuex框架的实现原理基本都已经分析完毕。
A1:Vue.use(Vuex) 方法执行的是install方法,它实现了Vue实例对象的init方法封装和注入,使传入的store对象被设置到Vue上下文环境的
s
t
o
r
e
中
。
因
此
在
V
u
e
C
o
m
p
o
n
e
n
t
任
意
地
方
都
能
够
通
过
‘
t
h
i
s
.
store中。因此在Vue Component任意地方都能够通过`this.
store中。因此在VueComponent任意地方都能够通过‘this.store`访问到该store
A2:Vuex中修改state的唯一渠道就是执行 commit('xx', payload) 方法,其底层通过执行 this._withCommit(fn) 设置_committing标志变量为true,然后才能修改state,修改完毕还需要还原_committing变量。外部修改虽然能够直接修改state,但是并没有修改_committing标志位,所以只要watch一下state,state change时判断是否_committing值为true,即可判断修改的合法性。
本文深入分析Vuex的源码,探讨Vuex的框架核心流程,包括Vue组件、dispatch、commit、state管理和module的构造过程。通过源码解析,解答Vuex如何注入store对象以及如何区分state修改来源。
1228

被折叠的 条评论
为什么被折叠?



