Redis
Redis配置文件
单位
Redis中对单位大小写不敏感,
可以使用的单位有:1K,1M,1G
包含
Redis配置文件可以有多个,然后在主配置中使用incloud导入
#如有三个配置文件分别为Redis.conf,Redis2.conf,Redis3.conf
#我们在Redis中引用其余两个可以在配置文件中这样写
include Redis2.conf
include Redis3.conf
网络
bind 127.0.0.1 # 绑定的ip,设定为0.0.0.0/0为所有人都能访问
protected-mode yes # 保护模式,开启密码保护
requirepass “123456” #设置密码为123456,开启远程访问就一定要设置密码,不然有可能被人入侵
port 6379 # 端口设置
通用 GENER
daemonize yes # 以守护进程的方式运行,默认是 no,我们需要自己开启为yes!
pidfile /var/run/redis_6379.pid # 如果以后台的方式运行,我们就需要指定一个 pid 文件!
# 日志
# Specify the server verbosity level.
# This can be one of:
快照
持久化, 在规定的时间内,执行了多少次操作,则会持久化到文件 .rdb. aof
redis 是内存数据库,如果没有持久化,那么数据断电及失!
REPLICATION 复制,我们后面讲解主从复制的,时候再进行讲解
SECURITY 安全
可以在这里设置redis的密码,默认是没有密码!
# debug (a lot of information, useful for development/testing)
# verbose (many rarely useful info, but not a mess like the debug level)
# notice (moderately verbose, what you want in production probably) 生产环境
# warning (only very important / critical messages are logged)
快照
持久化, 在规定的时间内,执行了多少次操作,则会持久化到文件 .rdb. aof
redis 是内存数据库,如果没有持久化,那么数据断电及失!
# 如果900s内,如果至少有一个1 key进行了修改,我们及进行持久化操
save 900 1
# 如果300s内,如果至少10 key进行了修改,我们及进行持久化操作
save 300 10
# 如果60s内,如果至少10000 key进行了修改,我们及进行持久化操
save 60 10000
# 持久化如果出错,是否还需要继续rdbcompression yes
stop-writes-on-bgsave-error yes
# 是否压缩 rdb 文件,需要消耗一些cpu资源!
rdbchecksum yes # 保存rdb文件的时候,进行错误的检查校验!
dir ./ # rdb 文件保存的目录!
主从复制
#开启后本机会在上线时自动变成从机
replicaof <masterip> <masterport> #主机的ip地址,主机的端口号
masterauth <master-password> #主机密码
限制 CLIEN
maxclients 10000 # 设置能连接上redis的最大客户端的数量
maxmemory <bytes> # redis 配置最大的内存容量
maxmemory-policy noeviction # 内存到达上限之后的处理策略
1、volatile-lru:只对设置了过期时间的key进行LRU(默认值)
2、allkeys-lru : 删除lru算法的key
3、volatile-random:随机删除即将过期key
4、allkeys-random:随机删除
5、volatile-ttl : 删除即将过期的6、noeviction : 永不过期,返回
APPEND ONLY 模式 aof
appendonly no # 默认是不开启aof模式的,默认是使用rdb方式持久化的,在大部分所有的情况下,
rdb完全够用!
appendfilename "appendonly.aof" # 持久化的文件的名字
# appendfsync always # 每次修改都会 sync。消耗性能
appendfsync everysec # 每秒执行一次 sync,可能会丢失这1s的数据!
# appendfsync no # 不执行 sync,这个时候操作系统自己同步数据,速度最快!
五大数据类型
Redis-Key
keys * #查看所有key
set key value #写入key
exists key #判断key是否存在
move key #移除key
expire key time #设置key过期时间为time
ttl key #查看key剩余时间
type key #查看key的类型
String(字符串)
set key value #写入key
get key #获取key
append key string #在key中追加string
strlen key #获取字符串长度
set key 0 # 初始浏览量为0
incr key #key自增1
decr key #key自减1
incr key int #设置增加int大小
getrange key 0 3 # 截取字符串 [0,3]
getrange key 0 -1 #获取全部的字符串 和 get key是一样的
setrange key index xx #替换index位置开始的字符串
setex key time value #设置key值为value过期时间为time
setnx key value # 如果key 不存在,创建key,如果存在,创建失败
mset k1 v1 k2 v2 #同时设置多个值
mget k1 k2 #同时获取多个值
msetnx k1 v1 k4 v4 # msetnx 是一个原子性的操作,要么一起成功,要么一起失败
# 对象
# 这里的key是一个巧妙的设计: user:{id}:{filed} , 如此设计在Redis中是完全OK了!
set user:1 {name:zhangsan,age:3} # 设置一个user:1 对象 值为 json字符来保存一个对象!
getset key value #如果值不存在返回null,并且设置值为value
#如果值存在则返回原来的值,并设置为value
计数器
统计多单位的数量
粉丝数
对象缓存存储
List(列表)
lpush list value #将一个值或者多个值,插入到列表头部 (左)
lrange list 0 -1 # 获取list中所有值!
lrange list 0 1 #通过区间获取值
rpush list value # 将一个值或者多个值,插入到列表位部 (右)
lpop list #移除list的第一个元素
rpop list #移除list的最后一个元素
lindex list index #通过下标获得 list 中的某一个值!
llen list #返回列表的长度
lrem list 1 value # 移除list集合中指定个数的value,精确匹配
ltrim list 1 2 # 通过下标截取指定的长度,这个list已经被改变了,截断了只剩下截取的元素
rpoplpush list1 list2 # 移除列表的最后一个元素,将他移动到新的列表中!
exists list #判断这个列表是否存在
lset list 0 item # 如果不存在列表我们去更新就会报错
# 如果存在,更新当前下标的值
linsert list before value #将value插入到list前面
linsert list after value #将value插入到list后面
他实际上是一个链表,before Node after , left,right 都可以插入值
如果key 不存在,创建新的链表
如果key存在,新增内容
如果移除了所有值,空链表,也代表不存在!
在两边插入或者改动值,效率最高! 中间元素,相对来说效率会低一点~
消息排队!消息队列 (Lpush Rpop), 栈( Lpush Lpop)
Set
set中的值是不能重读
sadd myset value #在set中添加值
smembers myset # 查看指定set的所有值
sismember myset value # 判断value值是不是在set集合中!
scard myset # 获取set集合中的内容元素个数!
srem myset value # 移除set集合中的指定元素
srandmember myset # 随机抽选出一个元素
srandmember myset 2 # 随机抽选出指定个数的元素
spop myset # 随机删除一些set集合中的元素!
smove myset myset2 value # 将一个指定的值,移动到另外一个set集合!
SDIFF key1 key2 # 差集
SINTER key1 key2 # 交集 共同好友就可以这样实现
SUNION key1 key2 # 并集
微博,A用户将所有关注的人放在一个set集合中!将它的粉丝也放在一个集合中!共同关注,共同爱好,二度好友,推荐好友!
Hash(哈希)
Map集合,key-map! 时候这个值是一个map集合! 本质和String类型没有太大区别,还是一个简单的
key-vlaue!
hset myhash key value # set一个具体 key-vlaue
hget myhash key # 获取一个字段值
hmset myhash k1 v1 k2 v2 # set多个 key-vlaue
hmget myhash k1 k2 #获取多个字段
hgetall myhash #获取全部数据
hdel myhash k1 #删除hash指定字段
hlen myhash # 获取hash表的字段数量!
hexists myhash k1 ## 判断hash中指定字段是否存在!
hkeys myhash # 只获得所有key
hvals myhash # 只获得所有value
hincrby myhash key int #指定key增加int
hdecrby myhash key int #指定key减少int
hsetnx myhash key value # 如果不存在则可以设置,如果存在则不设置
hash变更的数据 user name age,尤其是是用户信息之类的,经常变动的信息! hash 更适合于对象的存储,String更加适合字符串
Zset(有序集合)
zadd myzset 数据大小 名字 # 添加一个值
zadd myzset 数据大小 名字 数据大小 名字 # 添加多个值
ZRANGEBYSCORE myzset -inf +inf # 显示全部数据 从小到大!
ZRANGEBYSCORE myzset -inf +inf withscores # 显示全部的信息并且附带数据
ZRANGEBYSCORE myzset -inf int withscores # 显示小于int数据的升序排序!
zrem myzset 名字 # 移除有序集合中的指定元素
zcard myzset # 获取有序集合中的个数
zcount myset 1 3 # 获取指定区间的成员数量!
例子:
set 排序 存储班级成绩表,工资表排序!
普通消息,1, 重要消息 2,带权重进行判断!
排行榜应用实现,取Top N 测试!
三种特殊数据
Geospatial 地理位置
getadd
# getadd 添加地理位置
# 规则:两级无法直接添加,我们一般会下载城市数据,直接通过java程序一次性导入!
# 有效的经度从-180度到180度。
# 有效的纬度从-85.05112878度到85.05112878度。
# 当坐标位置超出上述指定范围时,该命令将会返回一个错误。
geoadd china:city 经度 维度 地点名称
getpos
#获得当前定位:一定是一个坐标值!
getpos china:city 地点名称 #获取指定的城市的经度和纬度!
geodist
#两点之间直线距离
#单位:m 表示单位为米。km 表示单位为千米。mi 表示单位为英里。ft 表示单位为英尺
geodist china:city 位置1 位置2 #查看位置1到位置2的直线距离
georadius
#以给定的经纬度为中心, 找出某一半径内的元素
georadius china:city 维度 经度 半径 单位 withdist(显示到中间距离位置) withcoord(显示他人定位信息)
例子:GEORADIUS china:city 110 30 1000 km # 以110,30 这个经纬度为中心,寻找方圆1000km内的城市
GEORADIUSBYMEMBER
# 找出位于指定元素周围的其他元素!
GEORADIUSBYMEMBER china:city 地点 半径 单位
GEOHASH
#返回一个或多个位置元素的 Geohash 表示
# 将二维的经纬度转换为一维的字符串,如果两个字符串越接近,那么则距离越近!
127.0.0.1:6379> geohash china:city beijing chongqi
1) "wx4fbxxfke0"
2) "wm5xzrybty0"
GEO 底层的实现原理其实就是 Zset!我们可以使用Zset命令来操作geo!
ZRANGE china:city 0 -1 # 查看地图中全部的元素
zrem china:city beijing # 移除指定元素!
Hyperloglog
Redis 2.8.9 版本就更新了 Hyperloglog 数据结构!
Redis Hyperloglog 基数统计的算法!
优点:占用的内存是固定,2^64 不同的元素的技术,只需要废 12KB内存!如果要从内存角度来比较的
话 Hyperloglog 首选!
网页的 UV (一个人访问一个网站多次,但是还是算作一个人!)
pfadd mykey v1 v2 v3 v4 #创建第一组元素 mykey
pfadd mykey # 统计 mykey 元素的基数数量
pfadd mykey2 v3 v4 v5 v6 #创建第二组元素 mykey2
pfmerge mykey3 mykey mykey2 #合并两组 mykey mykey2 => mykey3 并集
PFCOUNT mykey3 # 看并集的数量!
Bitmap
位储存,只有0和1两个状态,可以用于打卡,登陆与否,是否活跃的记录
setbit mybit k1 0或1 #表示一个状态k1为真或假
#可以统计多个k值来统计活跃与否
bitcount mybit #查看为1的值的个数
事务
Redis 事务本质:一组命令的集合! 一个事务中的所有命令都会被序列化,在事务执行过程的中,会按
照顺序执行!
一次性、顺序性、排他性!执行一些列的命令!
Redis事务没有没有隔离级别的概念!
所有的命令在事务中,并没有直接被执行!
只有发起执行命令的时候才会执行!Exec
Redis单条命令式保存原子性的,但是事务不保证原子
redis的事务:
开启事务(multi)
命令入队(…)
执行事务(exec)
#正常执行事务
multi
#命令...入队
exec #执行事务
#放弃事务
multi
#命令...入队
discard #放弃事务
#在事务执行过程中可能遇到以下两种异常
#编译型异常(代码有问题! 命令有错!) ,事务中所有的命令都不会被执行!
#运行时异常(1/0), 如果事务队列中存在语法性,那么执行命令的时候,其他命令是可以正常执行的,错误命令抛出异常!
监控! Watch
悲观锁:很悲观,认为什么时候都会出问题,无论做什么都会加锁!
乐观锁:很乐观,认为什么时候都不会出问题,所以不会上锁! 更新数据的时候去判断一下,在此期间是否有人修改过这个数据,获取version更新的时候比较 version
watch mykey
#监控mykey当事务执行时,在此期间数据没有发生改变事务成功执行,如果在事务执行时有其他线程对数据进行修改,则事务无法正常执行
SpringBoot整合
SpringBoot 操作数据:spring-data jpa jdbc mongodb redis!
SpringData 也是和 SpringBoot 齐名的项目!
说明: 在 SpringBoot2.x 之后,原来使用的jedis 被替换为了 lettuce?
jedis : 采用的直连,多个线程操作的话,是不安全的,如果想要避免不安全的,使用 jedis pool 连接
池! 更像 BIO 模式
lettuce : 采用netty,实例可以再多个线程中进行共享,不存在线程不安全的情况!可以减少线程数据
了,更像 NIO 模式
依赖
<!-- 操作redis -->
<dependency>
<groupId>org.springframework.boot</groupId>
<artifactId>spring-boot-starter-data-redis</artifactId>
</dependency>
配置连接
# 配置redis
spring:
redis :
host=127.0.0.1 #Redis地址
spring:
redis
port=6379 #Redis端口
自己编写 RedisTemplete
package com.kuang.config;
import com.fasterxml.jackson.annotation.JsonAutoDetect;
import com.fasterxml.jackson.annotation.PropertyAccessor;
import com.fasterxml.jackson.databind.ObjectMapper;
import org.springframework.context.annotation.Bean;
import org.springframework.context.annotation.Configuration;
import org.springframework.data.redis.connection.RedisConnectionFactory;
import org.springframework.data.redis.core.RedisTemplate;
import org.springframework.data.redis.serializer.Jackson2JsonRedisSerializer;
import org.springframework.data.redis.serializer.StringRedisSerializer;
@Configuration
public class RedisConfig {
// 这是我给大家写好的一个固定模板,大家在企业中,拿去就可以直接使用!
// 自己定义了一个 RedisTemplate
@Bean
@SuppressWarnings("all")
public RedisTemplate<String, Object> redisTemplate(RedisConnectionFactoryfactory) {
// 我们为了自己开发方便,一般直接使用 <String, Object>
RedisTemplate<String, Object> template = new RedisTemplate<String,Object>();
template.setConnectionFactory(factory);
// Json序列化配置
Jackson2JsonRedisSerializer jackson2JsonRedisSerializer = new
Jackson2JsonRedisSerializer(Object.class);
ObjectMapper om = new ObjectMapper();
om.setVisibility(PropertyAccessor.ALL, JsonAutoDetect.Visibility.ANY);
om.enableDefaultTyping(ObjectMapper.DefaultTyping.NON_FINAL);
jackson2JsonRedisSerializer.setObjectMapper(om);
// String 的序列化
StringRedisSerializer stringRedisSerializer = newStringRedisSerializer();
// key采用String的序列化方式
template.setKeySerializer(stringRedisSerializer);
// hash的key也采用String的序列化方式
template.setHashKeySerializer(stringRedisSerializer);
// value序列化方式采用jackson
template.setValueSerializer(jackson2JsonRedisSerializer);
// hash的value序列化方式采用jackson
template.setHashValueSerializer(jackson2JsonRedisSerializer);
template.afterPropertiesSet();
return template;
}
}
持久化
Redis 是内存数据库,如果不将内存中的数据库状态保存到磁盘,那么一旦服务器进程退出,服务器中
的数据库状态也会消失。所以 Redis 提供了持久化功能!
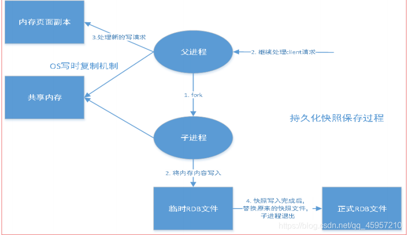
RDB(Redis DataBase)

在指定的时间间隔内将内存中的数据集快照写入磁盘,也就是行话讲的Snapshot快照,它恢复时是将快
照文件直接读到内存里。
Redis会单独创建(fork)一个子进程来进行持久化,会先将数据写入到一个临时文件中,待持久化过程
都结束了,再用这个临时文件替换上次持久化好的文件。整个过程中,主进程是不进行任何IO操作的。
这就确保了极高的性能。如果需要进行大规模数据的恢复,且对于数据恢复的完整性不是非常敏感,那
RDB方式要比AOF方式更加的高效。RDB的缺点是最后一次持久化后的数据可能丢失。我们默认的就是
RDB,一般情况下不需要修改这个配置!
有时候在生产环境我们会将这个文件进行
rdb保存的文件是dump.rdb 都是在我们的配置文件中快照中进行配置的!
触发机制
1、save的规则满足的情况下,会自动触发rdb规则
2、执行 flushall 命令,也会触发我们的rdb规则!
3、退出redis,也会产生 rdb 文件!
备份就自动生成一个 dump.rdb
恢复rdb文件
1、只需要将rdb文件放在我们redis启动目录就可以,redis启动的时候会自动检查dump.rdb 恢复其中
的数据!
2、查看需要存在的位置
config get dir #获取目录位置,当rdb文件在这个目录下时,启动时会自动加载
优点:
1、适合大规模的数据恢复!
2、对数据的完整性要不高!
缺点:
1、需要一定的时间间隔进程操作!如果redis意外宕机了,这个最后一次修改数据就没有的了!
2、fork进程时会占用一定的内存空间
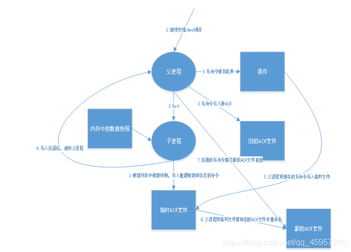
AOF(Append Only File)
AOF文件会将我们的所有命令都记录下来,history,恢复的时候就把这个文件全部在执行一遍!

原理
以日志的形式来记录每个写操作,将Redis执行过的所有指令记录下来(读操作不记录),只许追加文件
但不可以改写文件,redis启动之初会读取该文件重新构建数据,换言之,redis重启的话就根据日志文件
的内容将写指令从前到后执行一次以完成数据的恢复工作
aof常见配置
appendonly no # 默认是不开启aof模式的,默认是使用rdb方式持久化的,在大部分所有的情况下,
rdb完全够用!
appendfilename "appendonly.aof" # 持久化的文件的名字
# appendfsync always # 每次修改都会 sync。消耗性能
appendfsync everysec # 每秒执行一次 sync,可能会丢失这1s的数据!
# appendfsync no # 不执行 sync,这个时候操作系统自己同步数据,速度最快!
# rewrite 重写
使用aof时需要将配置文件中的
appendonly 设为yes
aof默认是不开启的,我们需要手动进行配置!我们只需要将 appendonly 改为yes就开启了 aof!
重启,redis 就可以生效了!
如果这个 aof 文件有错位,这时候 redis 是启动不起来的吗,我们需要修复这个aof文件
redis 给我们提供了一个工具
redis-check-aof --fix
aof 默认就是文件的无限追加,文件会越来越大!
如果 aof 文件大于 64m,太大了! fork一个新的进程来将我们的文件进行重写!
优点和缺点!
优点:
1、每一次修改都同步,文件的完整会更加好!
2、每秒同步一次,可能会丢失一秒的数据
3、从不同步,效率最高的!
缺点:
1、相对于数据文件来说,aof远远大于 rdb,修复的速度也比 rdb慢!
2、Aof 运行效率也要比 rdb 慢,所以我们redis默认的配置就是rdb持久化!
扩展:
1、RDB 持久化方式能够在指定的时间间隔内对你的数据进行快照存储
2、AOF 持久化方式记录每次对服务器写的操作,当服务器重启的时候会重新执行这些命令来恢复原始
的数据,AOF命令以Redis 协议追加保存每次写的操作到文件末尾,Redis还能对AOF文件进行后台重
写,使得AOF文件的体积不至于过大。
3、只做缓存,如果你只希望你的数据在服务器运行的时候存在,你也可以不使用任何持久化
4、同时开启两种持久化方式
在这种情况下,当redis重启的时候会优先载入AOF文件来恢复原始的数据,因为在通常情况下AOF
文件保存的数据集要比RDB文件保存的数据集要完整。
RDB 的数据不实时,同时使用两者时服务器重启也只会找AOF文件,那要不要只使用AOF呢?作者
建议不要,因为RDB更适合用于备份数据库(AOF在不断变化不好备份),快速重启,而且不会有
AOF可能潜在的Bug,留着作为一个万一的手段。
5、性能建议
因为RDB文件只用作后备用途,建议只在Slave上持久化RDB文件,而且只要15分钟备份一次就够
了,只保留 save 900 1 这条规则。
如果Enable AOF ,好处是在最恶劣情况下也只会丢失不超过两秒数据,启动脚本较简单只load自
己的AOF文件就可以了,代价一是带来了持续的IO,二是AOF rewrite 的最后将 rewrite 过程中产
生的新数据写到新文件造成的阻塞几乎是不可避免的。只要硬盘许可,应该尽量减少AOF rewrite
的频率,AOF重写的基础大小默认值64M太小了,可以设到5G以上,默认超过原大小100%大小重
写可以改到适当的数值。
如果不Enable AOF ,仅靠 Master-Slave Repllcation 实现高可用性也可以,能省掉一大笔IO,也
减少了rewrite时带来的系统波动。代价是如果Master/Slave 同时倒掉,会丢失十几分钟的数据,
启动脚本也要比较两个 Master/Slave 中的 RDB文件,载入较新的那个,微博就是这种架构。
Redis发布订阅
Redis 发布订阅(pub/sub)是一种消息通信模式:发送者(pub)发送消息,订阅者(sub)接收消息。
微信、微博、关注系统!
Redis 客户端可以订阅任意数量的频道。
订阅/发布消息图:第一个:消息发送者, 第二个:频道 第三个:消息订阅
消息发布者会将消息发送到队列中,订阅队列的人会收到队列中的消息广播
命令

订阅端:
SUBSCRIBE 频道名称 # 订阅一个频道
接受消息
发送端:
PUBLISH 频道名称 “hello,world” # 发布者发布消息到频道!
使用场景
1、实时消息系统!
2、事实聊天!(频道当做聊天室,将信息回显给所有人即可!)
3、订阅,关注系统都是可以的!
Redis主从复制
概念
主从复制,是指将一台Redis服务器的数据,复制到其他的Redis服务器。前者称为主节点(master/leader),后者称为从节点(slave/follower);数据的复制是单向的,只能由主节点到从节点。Master以写为主,Slave 以读为主。
默认情况下,每台Redis服务器都是主节点;且一个主节点可以有多个从节点(或没有从节点),但一个从节点只能有一个主节点。
主从复制的作用主要包括:
1、数据冗余:主从复制实现了数据的热备份,是持久化之外的一种数据冗余方式。
2、故障恢复:当主节点出现问题时,可以由从节点提供服务,实现快速的故障恢复;实际上是一种服务的冗余。
3、负载均衡:在主从复制的基础上,配合读写分离,可以由主节点提供写服务,由从节点提供读服务(即写Redis数据时应用连接主节点,读Redis数据时应用连接从节点),分担服务器负载;尤其是在写少读多的场景下,通过多个从节点分担读负载,可以大大提高Redis服务器的并发
4、高可用(集群)基石:除了上述作用以外,主从复制还是哨兵和集群能够实施的基础,因此说主从复
制是Redis高可用的基础。
一般来说,要将Redis运用于工程项目中,只使用一台Redis是万万不能的(宕机),原因如下:
1、从结构上,单个Redis服务器会发生单点故障,并且一台服务器需要处理所有的请求负载,压力较
大;
2、从容量上,单个Redis服务器内存容量有限,就算一台Redis服务器内存容量为256G,也不能将所有
内存用作Redis存储内存,一般来说,单台Redis最大使用内存不应该超过20G。
电商网站上的商品,一般都是一次上传,无数次浏览的,说专业点也就是"多读少写"。
主从复制,读写分离! 80% 的情况下都是在进行读操作!减缓服务器的压力!架构中经常使用! 一主
二从!
只要在公司中,主从复制就是必须要使用的,因为在真实的项目中不可能单机使用Redis!
操作
info replication # 查看当前库的信息
role:master # 角色 master
connected_slaves:0 # 没有从机
#每台单机机默认都是主机
#确认主机
SLAVEOF 主机IP地址 端口 密码 # SLAVEOF host 6379 找谁主机
##主机只能写不能读,从机只能读不能写
主机断开连接,从机依旧连接到主机的,但是没有写操作,这个时候,主机如果回来了,从机依
旧可以直接获取到主机写的信息!
如果是使用命令行,来配置的主从,这个时候如果重启了,就会变回主机!只要变为从机,立马就会从
主机中获取值!
原理
Slave 启动成功连接到 master 后会发送一个sync同步命令
Master 接到命令,启动后台的存盘进程,同时收集所有接收到的用于修改数据集命令,在后台进程执行
完毕之后,master将传送整个数据文件到slave,并完成一次完全同步。
全量复制:而slave服务在接收到数据库文件数据后,将其存盘并加载到内存中。
增量复制:Master 继续将新的所有收集到的修改命令依次传给slave,完成同步
但是只要是重新连接master,一次完全同步(全量复制)将被自动执行! 我们的数据一定可以在从机中
看到!
普通情况有两种模式
第一种:
从机–> 主机<–从机
第二种:
主机<–从机<–从机(这一种里第一个从机是从机也是主机)
哨兵模式
概述
主从切换技术的方法是:当主服务器宕机后,需要手动把一台从服务器切换为主服务器,这就需要人工干预,费事费力,还会造成一段时间内服务不可用。这不是一种推荐的方式,更多时候,我们优先考虑哨兵模式。Redis从2.8开始正式提供了Sentinel(哨兵) 架构来解决这个问题。
能够后台监控主机是否故障,如果故障了根据投票数自动将从库转换为主库。
哨兵模式是一种特殊的模式,首先Redis提供了哨兵的命令,哨兵是一个独立的进程,作为进程,它会独
立运行。其原理是哨兵通过发送命令,等待Redis服务器响应,从而监控运行的多个Redis实例。
这里的哨兵有两个作用
通过发送命令,让Redis服务器返回监控其运行状态,包括主服务器和从服务器。
当哨兵监测到master宕机,会自动将slave切换成master,然后通过发布订阅模式通知其他的从服
务器,修改配置文件,让它们切换主机。
然而一个哨兵进程对Redis服务器进行监控,可能会出现问题,为此,我们可以使用多个哨兵进行监控。
各个哨兵之间还会进行监控,这样就形成了多哨兵模式。

在哨兵模式中如果主机挂了,哨兵会自动从剩余从机中推选新的主机,如果主机此时回来了,只能归并到新的主机下,当做从机,这就是哨兵模式的规则!
哨兵模式
优点:
1、哨兵集群,基于主从复制模式,所有的主从配置优点,它全有
2、 主从可以切换,故障可以转移,系统的可用性就会更好
3、哨兵模式就是主从模式的升级,手动到自动,更加健壮!
缺点:
1、Redis 不好啊在线扩容的,集群容量一旦到达上限,在线扩容就十分麻烦!
2、实现哨兵模式的配置其实是很麻烦的,里面有很多选择!
redis-sentinel是哨兵的启动程序,启动时需要进行配置文件配置
哨兵配置文件
# Example sentinel.conf
# 哨兵sentinel实例运行的端口 默认26379
port 26379
# 哨兵sentinel的工作目录
dir /tmp
# 哨兵sentinel监控的redis主节点的 ip port
# master-name 可以自己命名的主节点名字 只能由字母A-z、数字0-9 、这三个字符".-_"组成。
# quorum 配置多少个sentinel哨兵统一认为master主节点失联 那么这时客观上认为主节点失联了
# sentinel monitor <master-name> <ip> <redis-port> <quorum>
sentinel monitor mymaster 127.0.0.1 6379 2
# 当在Redis实例中开启了requirepass foobared 授权密码 这样所有连接Redis实例的客户端都要提供
密码
# 设置哨兵sentinel 连接主从的密码 注意必须为主从设置一样的验证密码
# sentinel auth-pass <master-name> <password>
sentinel auth-pass mymaster MySUPER--secret-0123passw0rd
# 指定多少毫秒之后 主节点没有应答哨兵sentinel 此时 哨兵主观上认为主节点下线 默认30秒
# sentinel down-after-milliseconds <master-name> <milliseconds>
sentinel down-after-milliseconds mymaster 30000
# 这个配置项指定了在发生failover主备切换时最多可以有多少个slave同时对新的master进行 同步,
这个数字越小,完成failover所需的时间就越长,
但是如果这个数字越大,就意味着越 多的slave因为replication而不可用。
可以通过将这个值设为 1 来保证每次只有一个slave 处于不能处理命令请求的状态。
# sentinel parallel-syncs <master-name> <numslaves>
sentinel parallel-syncs mymaster 1
# 故障转移的超时时间 failover-timeout 可以用在以下这些方面:
#1. 同一个sentinel对同一个master两次failover之间的间隔时间。
#2. 当一个slave从一个错误的master那里同步数据开始计算时间。直到slave被纠正为向正确的master那
里同步数据时。
#3.当想要取消一个正在进行的failover所需要的时间。
#4.当进行failover时,配置所有slaves指向新的master所需的最大时间。不过,即使过了这个超时,
slaves依然会被正确配置为指向master,但是就不按parallel-syncs所配置的规则来了
# 默认三分钟
# sentinel failover-timeout <master-name> <milliseconds>
sentinel failover-timeout mymaster 180000
# SCRIPTS EXECUTION
#配置当某一事件发生时所需要执行的脚本,可以通过脚本来通知管理员,例如当系统运行不正常时发邮件通知
相关人员。
#对于脚本的运行结果有以下规则:
#若脚本执行后返回1,那么该脚本稍后将会被再次执行,重复次数目前默认为10
#若脚本执行后返回2,或者比2更高的一个返回值,脚本将不会重复执行。
#如果脚本在执行过程中由于收到系统中断信号被终止了,则同返回值为1时的行为相同。
#一个脚本的最大执行时间为60s,如果超过这个时间,脚本将会被一个SIGKILL信号终止,之后重新执行。
#通知型脚本:当sentinel有任何警告级别的事件发生时(比如说redis实例的主观失效和客观失效等等),
#将会去调用这个脚本,这时这个脚本应该通过邮件,SMS等方式去通知系统管理员关于系统不正常运行的信
#息。调用该脚本时,将传给脚本两个参数,一个是事件的类型,一个是事件的描述。如果sentinel.conf配
#置文件中配置了这个脚本路径,那么必须保证这个脚本存在于这个路径,并且是可执行的,否则sentinel无
#法正常启动成功。
#通知脚本
# shell编程
# sentinel notification-script <master-name> <script-path>
sentinel notification-script mymaster /var/redis/notify.sh
# 客户端重新配置主节点参数脚本
# 当一个master由于failover而发生改变时,这个脚本将会被调用,通知相关的客户端关于master地址已
经发生改变的信息。
# 以下参数将会在调用脚本时传给脚本:
# <master-name> <role> <state> <from-ip> <from-port> <to-ip> <to-port>
# 目前<state>总是“failover”,
# <role>是“leader”或者“observer”中的一个。
# 参数 from-ip, from-port, to-ip, to-port是用来和旧的master和新的master(即旧的slave)通
信的
# 这个脚本应该是通用的,能被多次调用,不是针对性的。
# sentinel client-reconfig-script <master-name> <script-path>
sentinel client-reconfig-script mymaster /var/redis/reconfig.sh # 一般都是由运维来配置!
Redis缓存穿透和雪崩
Redis缓存的使用,极大的提升了应用程序的性能和效率,特别是数据查询方面。但同时,它也带来了一
些问题。其中,最要害的问题,就是数据的一致性问题,从严格意义上讲,这个问题无解。如果对数据
的一致性要求很高,那么就不能使用缓存。
另外的一些典型问题就是,缓存穿透、缓存雪崩和缓存击穿。目前,业界也都有比较流行的解决方案。
缓存穿透(查不到)
概念
缓存穿透的概念很简单,用户想要查询一个数据,发现redis内存数据库没有,也就是缓存没有命中,于
是向持久层数据库查询。发现也没有,于是本次查询失败。当用户很多的时候,缓存都没有命中(秒
杀!),于是都去请求了持久层数据库。这会给持久层数据库造成很大的压力,这时候就相当于出现了
缓存穿透。
解决方案
1.布隆过滤器
布隆过滤器是一种数据结构,对所有可能查询的参数以hash形式存储,在控制层先进行校验,不符合则
丢弃,从而避免了对底层存储系统的查询压力;
2.缓存空对象
当存储层不命中后,即使返回的空对象也将其缓存起来,同时会设置一个过期时间,之后再访问这个数
据将会从缓存中获取,保护了后端数据源;
但是这种方法会存在两个问题:
1、如果空值能够被缓存起来,这就意味着缓存需要更多的空间存储更多的键,因为这当中可能会有很多
的空值的键;
2、即使对空值设置了过期时间,还是会存在缓存层和存储层的数据会有一段时间窗口的不一致,这对于
需要保持一致性的业务会有影响。
缓存击穿(量太大,缓存过期!)
概述
这里需要注意和缓存击穿的区别,缓存击穿,是指一个key非常热点,在不停的扛着大并发,大并发集中
对这一个点进行访问,当这个key在失效的瞬间,持续的大并发就穿破缓存,直接请求数据库,就像在一
个屏障上凿开了一个洞。
当某个key在过期的瞬间,有大量的请求并发访问,这类数据一般是热点数据,由于缓存过期,会同时访
问数据库来查询最新数据,并且回写缓存,会导使数据库瞬间压力过大。
解决方案
设置热点数据永不过期
从缓存层面来看,没有设置过期时间,所以不会出现热点 key 过期后产生的问题。
加互斥锁
分布式锁:使用分布式锁,保证对于每个key同时只有一个线程去查询后端服务,其他线程没有获得分布
式锁的权限,因此只需要等待即可。这种方式将高并发的压力转移到了分布式锁,因此对分布式锁的考
验很大。
缓存雪崩
概念
缓存雪崩,是指在某一个时间段,缓存集中过期失效。Redis 宕机!
产生雪崩的原因之一,比如在写本文的时候,马上就要到双十二零点,很快就会迎来一波抢购,这波商
品时间比较集中的放入了缓存,假设缓存一个小时。那么到了凌晨一点钟的时候,这批商品的缓存就都
过期了。而对这批商品的访问查询,都落到了数据库上,对于数据库而言,就会产生周期性的压力波
峰。于是所有的请求都会达到存储层,存储层的调用量会暴增,造成存储层也会挂掉的情况。
其实集中过期,倒不是非常致命,比较致命的缓存雪崩,是缓存服务器某个节点宕机或断网。因为自然
形成的缓存雪崩,一定是在某个时间段集中创建缓存,这个时候,数据库也是可以顶住压力的。无非就
是对数据库产生周期性的压力而已。而缓存服务节点的宕机,对数据库服务器造成的压力是不可预知
的,很有可能瞬间就把数据库压垮。
解决方案
redis高可用
这个思想的含义是,既然redis有可能挂掉,那我多增设几台redis,这样一台挂掉之后其他的还可以继续
工作,其实就是搭建的集群。(异地多活!)
限流降级
这个解决方案的思想是,在缓存失效后,通过加锁或者队列来控制读数据库写缓存的线程数量。比如对
某个key只允许一个线程查询数据和写缓存,其他线程等待。
数据预热
数据加热的含义就是在正式部署之前,我先把可能的数据先预先访问一遍,这样部分可能大量访问的数
据就会加载到缓存中。在即将发生大并发访问前手动触发加载缓存不同的key,设置不同的过期时间,让
缓存失效的时间点尽量均匀。
注
这篇文章是我观看b站狂神说的Redis课程后,根据其笔记进行二次修改完成,对顺序等地方进行修改,使其更加适用与我的阅读习惯。


642

被折叠的 条评论
为什么被折叠?



