基于AI技术的智能考试系统设计与实现(文档+源码)_kaic

 摘 要
随着当今世界互联网信息技术的飞速发展,互联网在人们生活中的应用越来越广泛,在线考试成为选拔人才的重要方法。实现一个基于AI技术的智能考试系统,该系统采用Java编程语言实现。通过使用自然语言处理技术和机器学习算法,该系统能够自动评分、人脸识别、在线实时监控,自动生成答案解析等。实验结果表明,该系统可以准确地评估学生的学习情况,提高考试的效率和准确性。该系统基于B/S模式,采用Java语言spring boot技术、DIV+CSS配置方法、MySQL数据库技术和TomCat服务器,实现了B/S模式下的智能考试系统。
系统由三类用户组成:学生、教师和系统管理员。学生可以登录系统进行在线考试、在考试前进行人脸检测,并且考试过程中进行人脸监测,浏览器窗口检测。学生提交成绩之后可在一定时间之后,进行成绩查询和一些个人信息的修改。登录后,教师可以管理试卷,查看系统AI自动评分信息,也可以修改个人信息。登录后,管理员可以与用户维护试题,实现用户信息和试题的批量部署。该系统具有高可用性,可用于各种计算机语言课程的考试。

关键词:AI智能考试;人脸监控;自动评分;java;mysql
Abstract
With the rapid development of internet information technology in today's world, the application of the internet in people's lives is becoming increasingly widespread, and online exams have become an important method for selecting talents. Implement an intelligent exam system based on AI technology, which is implemented using Java programming language. Through the use of natural language processing technology and machine learning algorithms, the system can automatically score, recognize faces, monitor online in real time, and automatically generate answer analysis. The experimental results indicate that the system can accurately evaluate students' learning situation and improve the efficiency and accuracy of exams. The system is based on B/S mode and adopts Java language spring boot technology, DIV+CSS configuration method, MySQL database technology, and TomCat server to implement an intelligent exam system in B/S mode.
The system consists of three types of users: students, teachers, and system administrators. Students can log on to the system for online tests, face detection before the test, and face monitoring and browser window detection during the test process. After submitting their scores, students can query their scores and modify their personal information after a certain period of time. After logging in, the teacher can manage the test paper, view the system AI automatic scoring information, or modify the personal information. After login, the administrator can maintain the test questions with the user, and realize the batch deployment of the user information and test questions. The system is highly available and can be used for various examinations of computer language courses.

Keywords: AI intelligence test; face monitoring;Automatic rating; java; mysql
目 录

第1章 绪 论    1
1.1问题的提出    1
1.2系统开发目标    1
1.3开发工具的选择    1
1.4开发本系统的意义    2
1.5研究设计方法    2
1.6研究设计思路    2
第2章 系统分析与介绍    4
2.1 技术可行性分析    4
2.2经济可行性    4
2.3 方案可行性    4
2.4环境介绍    4
第3章 需求分析    6
3.1系统用户    6
3.2管理员    7
3.3实体关系图    7
第4章 总体设计    9
4.1系统功能模块图    9
4.2系统功能模块    9
4.3后台数据库的设计    10
4.3.1数据库表结构的设计    10
4.3.2数据库的连接    12
第5章 详细设计    13
5.1公共类的设计    13
5.1.1 Domain类设计    13
5.1.2 工具类的设计    13
5.2在线考试模块    14
5.2.1智能考试流程    14
5.2.2智能成绩查询模块    17
5.2.3智能考生试卷管理模块    17
5.2.4智能分数段统计模块    18
5.2.5试题维护模块    19
5.2.6 考试设置信息维护模块    19
5.2.7 用户管理模块    20
5.3个人信息维护模块    23
5.4系统界面    23
5.4.1 系统主界面    23
5.4.2 考试界面    25
第6章 系统测试    27
6.1账户测试    27
6.2测试结果    27
第7章 总结    28
致 谢    29
参考文献    30

第1章 绪 论
1.1问题的提出
互联网时代信息化技术以及人工智能技术快速发展,国内甚至是世界上,稀缺的不再是人才,而是行业的经营,选拔精英人才所经之道,那就是考试。而且现在正在读书的学生学校测试的频率也逐渐频繁,且前几年因为疫情影响,线上测试也越发常见。传统的学校考试模式是学科老师聚在一起出题,然后通过印刷,学生统一在指定的考试时间进行答题,然后主动提交试卷,或者等待时间结束之后,系统自动保存现有答题,自动提交,老师通过人工进行判卷。这种传统的考试模式会占用大量的老师的时间,而且效率也不高,出错率也会高,而且在疫情期间学生是不能到达指定地点进行测试。因此传统的考试模式也不能满足各种场景需求。人们需要一款结合信息化技术,使用先进的互联网技术实现在线考试,在线考试能减少教师的工作量,还能提升工作效率,降低出错率。
随着科技的不断发展,人工智能技术已经在各个领域得到了广泛应用。教育领域也不例外。智能教育系统、智能评估系统等应用层出不穷。其中,智能考试系统是一个比较重要的应用,可以提高考试的效率和准确性,减轻教师的工作负担。使用在线学习系统,在一定程度上提高了学生的学习兴趣。
1.2系统开发目标
该系统计划实现一个AI技术的智能考试系统,开发语言是基于java。该系统主要从角色上面进行划分,角色主要分为普通的用户角色,使用系统进行测试、考试的用户,以及系统管理员角色老师。普通注册用户、实名认证、考试信息人脸识别,在线考试,考试结束后,系统自动评分客观问题。教师注册系统将查看学生的试卷。在老师评价主观问题后,系统可计算学生总分,生成各分数段的分布信息,为老师提供参考。进行中的考试,可通过系统进行监控是否是本人等。
1.3开发工具的选择
该系统的开发语言为JAVA,开发环境为IDEA,前端页面主要使用Vscode开发。由于该系统的数据量和负载很大,所以从经济性和效率的角度出发,我们选择了一个具有免费关系持久存储的MySQL8数据库。此系统的数据库不限制问题的数量。因为TomCat是java发展至进,java运行服务环境首选,该服务器是免费开源的,并且springboot中默认集成的就是该服务器,所以选择改服务作为Web服务器。
1.4开发本系统的意义
从电子文档、多媒体应用到上网实验,网络已经渗透到教育系统的各个层面。而在线考试在其中扮演着重要的角色,也逐渐收到相关人员的关注,除了满足传统的考试需求之外,在保证公平公正进行的基础上,还存在一些新的特点,详细信息如下:
1. 从管理者和教师的角度出发,智能考试系统能够帮助教师减轻一定的工作量,提高老师的工作效率,并降低错误率。而且和老师管理这进行互补,达到更高的出题目的,主要在问题的设计方面、考试环境的实施角度、学生考试的进行监督、试题判断依据等,实现了在线智能考试,脱了纸质化考试,有效实现了教学与考试的分离。
2. 在沿用传统考试的思想基础上进行加强,考试的用户只需要根据分配的账户,进行登录验证通过之后,进行系统页面,选择需要进行的考试,即可进行在线测试,当题目都完成之后,便可进行提交[1]。
3. 及时准确地反馈试验结果。当老师完成复习后,你可以了解考试结果,并提供反馈信息让考生知道你犯了什嚒样的问题。考生的考试成绩可以保存下来,使老师能够进行分析、统计和观察。
1.5研究设计方法
首先采用了调查法和文献研究法,对系统进行的大体的方向确认,然后分析系统的设计以及目的,然后再进行整理系统设计的意义,并进行详细的整理文档化。通过实证研究法加上代码逻辑实现测试验证。在对系统整个过程中,主要包含了系统的数据对象E-R图、对象关系数据库表;然后确认系统整理流程以及功能模块,然后通过代码实现功能语言的优缺点以及测试分析的简洁快速迭代,最终终确定了采用java语言,mysql数据库,自然语言作为本次毕业设计的技术选型[2]。
1.6研究设计思路
确定系统的研究方法之后,仔细设计了系统的研究思路,并整理研究思路,如图1.1所示。主要步骤为调查分析,然后选定题目,确定题目便着手分析功能,利用网上资源,以及国内外研究现状对系统进行总体设计,总体设计结束之后,对系统进行详细设计,详细设计结束,便可根据详细设计进行代码开发,实现系统的功能,开发的功能一定需要经过测试,这样才算作该系统的结束。

图1-1  系统研究思路

第2章 系统分析与介绍
2.1 技术可行性分析
本系统的开发将要用到Springboot、mysql等技术。硬件只需要一台windows系统的电脑,装上软件IDEA(java服务开发利器)、Vscode(前端页面的开发利器)、navicte(数据库可视化操作工具)等开发工具 ,以及开发系统所需要的环境mysql-数据持久性存储环境、JDK(java应用程序运行依赖环境)等。利用Mysql作为数据的持久性村存储的数据库,使用开源免费的Tomcat作为Web服务器,以上资源都在网上都能找到,因此,在这一点上是可能的。掌握了考试系统和开发工具的开发方法,对考试系统和业务流程有智能的理解和知识。简而言之,这个系统的开发在技术上是可行的[3]。
2.2经济可行性
从经济效益分析来看,开发系统成本不高。系统已经在基础环境中运行,不需要重新开发或构建。虽然上述环境正在重建中,但从很多互联网上的信息中可以看到,必要的环境资源,免费工具的开发。因此,开发和运行该系统的成本相对较低。但是,该系统可以提高管理效率,实现计算机化、系统化,统一的过程,效率大于输入,可行性非常高,之后需要实际的使用环境,包括主机操作系统(Linux)、因为只需支付域名等费用,所以这个系统可以进行正在开发的经济设计。
2.3 方案可行性
系统分析表明,该系统最适合不同用户。系统用户可根据自己考试需求添加不同场景内容的考试内容,根据考试的难易程度进行设计考试时间。而且页面也是根据客户需求进行调整设计实现,综合考虑了学校教学模式以及各种常用场景,因此在方案可行上值能得到支持的,是可行的。
2.4环境介绍
自然语言:自然语言处理是人工智能领域的一个重要分支。它研究计算机与人类语言之间的相互作用,包括自然语言的理解、自然语言的生成和自然语言的翻译等。本系统采用自然语言处理技术来实现自动评分和自动生成答案解析。
机器学习:机器学习是一种让计算机从数据中自动学习规律的技术。在本系统中,我们使用机器学习算法来实现自动出题。具体来说,我们采用了基于决策树的分类算法,将已有的题目进行分类,然后根据分类结果生成新的题目。
Mysql:在8.0版本之前(包含)是一个遵守国际开源协议的数据关系的一种受人欢迎的管理系统。其核心的组织结构就是数据库表,是由多个表进行组织构成的。表与表之间存在一定的数据关联性,通过一定的联系可将数据表进行关联,可以构建出关系复杂但明确的大型数据库。MySQL数据库使用SQL语句完成操作,主要命令包括创建、修改、删除以及查找四种类型,通过SQL语句,可以帮助数据库管理人员迅速快捷地从数据库的数据表单中提取出需要的数据。MySQL由源头并不是甲骨文,而是由MySQLAB公司,属于瑞典的一家公司进行开发、迭代、维护。只在在前几年才被甲骨文公司购入并实现进一步开发管理。由于MySQL具备独立的客户端和图形界面,因此可以很方便地允许数据库管理人员使用SQL语言与数据库进行交互,或者直接通过图形界面完成对数据的增删查改,基于图形界面的操作MySQL数据库会自动生成对应的SQL语句,从而保证了对于每次操作都有记录可以查询[4]。
java-springboot:“Springboot”集成了最流行的开发框架,例如由经验丰富的人员集成所有jar包,而“Springboot”集成了几乎所有的框架,使开发人员能够快速创建Spring项目。基于这一原则,spring guidance极大地简化了项目和框架的配置。例如,当使用springs开发web项目时,我们需要配置web.xML、springs和mybatis,并将它们组合在一起。使用弹簧板将非常简单,并且您将使用许多隐式配置。弹簧靴可以创建任何东西,目的是以最小的配置和最大的速度启动弹簧项目。
第3章 需求分析
3.1系统用户
系统主要的用户角色和普通的管理系统是一致的,包含了考试用户-学生的角色,考试管理的管理员角色,而管理员同时身兼教师的角色[5]。
1.学生需求
学生注册系统分为在线测试、查询结果和个人信息管理三大类。
(1)在线考试
学生在登录时选择自己的科目。考试中的学生提供倒计时功能测试时间页面,让候选人随时知道剩下的时间。在剩下的5分钟测试中,该系统将立即提醒候选人参加测试。考试期间一旦结束,系统会自动提交试卷,结束学生考试的填写页面。在系统进行结束测试之后,将答题试卷进行提交,评分系统自动提出选题、多选题等客观问题,这些都是教师评价的客观问题。在线考试之前,需要收集用户的人脸信息,主要通过身份证号码和人脸图片进行AI识别,检测是不是本人。通过之后,便可进行在线考试,在考试开始时申请开启电脑的摄像头权限,以便实时监控浏览器前的用户是否是考试前认证的用户。如果不是,会在考试过程中弹框进行提示,并进行记录。
(2)成绩查询与个人信息维护
学生可以登录系统查询每个测试的结果,包括每种类型信息的结果。例如,选择测试,回答简短的问题。此外,学生还可以查询其他的考卷,了解具体的考试详细信息。
学生角色功能表详细信息如下:

图3-1 学生角色功能表
3.2管理员
教师进入系统有三种类型:学生试卷的显示和修改,统计数据的所有部分的显示,个人信息的变更和维护。登录系统后,系统管理员基本上执行四种类型的操作:试卷维护、考试相关信息测试、用户信息和个人信息维护。
(1)查看/修改学生试卷
(2)查看分数段统计
(3)个人信息维护
(4)考题的维护
(5)考试信息的维护
(6)用户维护
(7)个人信息维护
管理员角色功能表详细信息如下:

图3.2  管理员功能列表
3.3实体关系图
据分析系统实体关系图如图3.3所示:
图3.3  系统E-R图

第4章 总体设计
4.1系统功能模块图
通过需求分析罗列,仔细分类,便可按照角色进行划分出系统的功能模块图。

图4.1  系统的功能模块图    
4.2系统功能模块
1.在线考试
后端服务模块采用Java编程语言进行开发,包括生成题目、自动评分、自动生成答案解析等功能。其中,生成题目采用了基于决策树的分类算法,自动评分采用了自然语言处理技术。本系统在线测试的主要流程如下:
(1)首先,系统采用一定的算法为注册考生随机选择一定数量的试题,生成试卷。
(2)考生通过账户登录系统验证通过之后,他们就能回答问题。为了回答问题,必须在管理员预先设定的截止日期内完成。回答可以在规定的时间内提交答案。
(3)在线考试之前,需要收集用户的人脸信息,主要通过身份证号码和人脸图片进行AI识别,检测是不是本人。通过之后,便可进行在线考试,在考试开始时申请开启电脑的摄像头权限,以便实时监控浏览器前的用户是否是考试前认证的用户。如果不是,会在考试过程中弹框进行提示,并进行记录。
(4)响应时间届满时,将自动发送当前响应。
(5)当考生提交试卷时,客观问题会自动评分。该系统中的客观问题主要包括单一选择问题、多重选择问题和错误问题。
(6)主观问题通过教师注册进行评价,主观问题主要包括简单回答问题和非回答问题。
2. 成绩管理
考生可以使用用户ID查询考试结果。对多个信息进行评分,例如多项选择得分或多项选择得分。在这个页面上,你会找到一个科目考试的链接,学生可以根据这个链接页面地址进行查看他们的试卷,知道他们的考试详细得分已经考评信息。
3.查看/修改考生试卷
学生登录系统之后,能够查看试卷评分,以及相关的答案解析。自动生成答案解析模块采用了自然语言处理技术,包括文本生成和自然语言理解等技术,根据学生的答案自动生成答案解析。
4. 分数段统计
当教师评估试卷上的主观问题时,系统可自动生成分数段统计信息供教师观看。这一功能使教师能够了解学生的学生情况,更好地进行教育。
5. 试题维护
试题维护是后台的核心功能点,但是核心功能也是增删查改。为了使界面更加人性化,管理员在测试维护时首先会读出测试题,并为管理员提供操作。
6. 考试设置信息维护
测试设定信息维护是由包括测试设定信息的追加、修正、删除的测试设定信息的管理者进行的维护。这些考试信息包括考试时间、题数和分数。在数据库中输入试题后,可以在此设置测试信息生成试题。该系统可进行多次测试,但必须与测试语言相关。
7.用户管理
8.个人信息维护
学生、教师和管理人员可以保持个人信息。维护操作包括更改个人基本信息和更改密码。这个系统提供了非常人性化的界面,可以方便用户操作[6]。
4.3后台数据库的设计
4.3.1数据库表结构的设计
通过对系统功能的分析可设计处系统的表结构,一下罗列出部分表结构:
表4.1  用户表(UserInfo)
字段    类型    允许为空    说明    备注
Uid    Varchar(10)    否    用户编号    pk
name    Varchar(50)    是    用户姓名    
utype    int    是    用户类型    1为学生,2为教师,3为管理员
password    Varchar(10)    是    密码    
sex    Varchar(2)    是    性别    


表4.2  考题表(Question)
字段    类型    允许为空    说明    备注
id    int    否    考题唯一标识编号    主键自增长,步长1
questtion_type    tinyint    是    试卷考题类型    5编程题;4简答题;3判断题;2多选题;1单选题
course_name    varchar(64)    是    课程名称    
ques_title    Text    是    考试题目    
keyA    varchar(32)    是    选项A    
keyB    Varchar(32)    是    选项B    
keyC    Varchar(32)    是    选项C    
keyD    Varchar(32)    是    选项D    
answer    text    是    参考答案    
表4.3试卷表(test)
字段    类型    允许为空    说明    备注
id    varchar(32)    否    用户的唯一编号    主键自增长,步长1
question_id    int    否    考题唯一标识编号    逻辑外键(题库中的唯一标识)
course_name    varchar(64)    否    课程名称    冗余字段,方便查询
questtion_type    tinyint    否    考题类型    5编程题;4简答题;3判断题;2多选题;1单选题
answer_context    Text    是    考生答案    内容文件较多,所以使用text
answer_number    int    否    题目编号    试卷中的第几题(序号)
score    float    是    得分    

4.3.2数据库的连接
此系统使用JDBC(数据库连接客户端应用程序的接口)作为连接桥梁。连接数据库需要配置很多信息,首先是数据源连接地址,账户以及密码,还有连接操作的数据库[7]。根据4.3.1和3.2设计数据库ExamOnline,创建名为ExamOnline的数据源。系统连接数据库的流程图如图4.2所示:

图4.2 数据库连接建立流程图
本系统系统的基础数据模块主要依托于MySQL数据库技术运行,其基本工作架构如下图4.3所示,通过中间数据库进行系统间的数据传递和数据交互,提供查询资料、返回查询结果以及更新数据的基本操作。


图4.3 基础数据管理模块架构

第5章 详细设计
5.1公共类的设计
开发平台与所开发项目的适配度在一定程度上影响了开发的质量,选择对项目更为友好的开发平台能免去很多开发中不必要的麻烦。
5.1.1 Domain类设计
系统使用的数据库是mysql,是一种关系型数据库,数据库中表结果在java语言中对应的就是实体类,通过实体类与数据库之间建立一一映射关系,详细信息如下[8]:
用户表(UserInfo)在java程序中对应的映射实体类是用户类(User);用户标记表(userflag)在java程序中对应的映射实体类是用户标记类(UserFlag);考题表(Question在java程序中对应的映射实体类是考题类(Question);试卷表(test)在java程序中对应的映射实体类是试卷类(Test);试卷设置表(test_set)在java程序中对应的映射实体类是试卷设置类(Test);成绩表(record在java程序中对应的映射实体类是成绩类(Record)。
5.1.2 工具类的设计
根根据系统设计要求,设计以下部分工具类和代码:。
(1)数据库连接建立封装工具类,主要提供连接数据操作等相关方法,引用了mybatis-plus依赖,通过java8的lambda表达式形式链式对数据库进行操作、分层工具类别主要提供分层表的相关操作方法[9];图片转换base64人脸识别工具类,对接三方API的http请求封装工具类;
(2)安全性设计:系统需要保证用户的数据安全和隐私安全。系统采用密码加密和SSL加密等技术,保证用户数据传输过程中的安全性,同时通过数据备份和恢复技术保证数据的可靠性和完整性[10]。
5.2在线考试模块
5.2.1智能考试流程
本系统在线测试的主要执行顺序如下:首先,系统为考生提供考试信息和个人信息,需要在学生注册以及登录的时候进行验证。在考生登录成功,通过系统的认证之后,可进行选择进行测试的考题,然后进行在线测试、考试开始时,系统为注册的考生选择试题生成试卷,考生在系统生成试卷后回答问题。答案必须在规定的时间内进行。如果在指定时间内回答不完,系统将强制提交学生试卷。提交试卷后,客观问题会自动评分,并保存试卷供教师阅读和修改。在线测试的流程图如图5.1所示。
借助百度人脸实名认证、人脸检测等技术,进行真人证件比对,核验考生资格:
• 用户注册时候,考生登记姓名、身份证号等信息后,系统将采集考生的实时人脸信息,与公安权威数据库比对,从而确认考生身份
• 开考前,系统会采集考生人脸信息,并与报考时录入的照片进行人脸识别比对,再次确认考生本人参与考试。
• 考试中,系统实时采集视频页面内容,进行AI人脸识别,判断屏幕前进行测试验证的考试前验证的人[10]。

图5.1  在线考试流程图
学生考试打开试卷,设计试卷使用算法选题,抽取算法如下:。生成从0到相应类型管道的任务总数的偶数。在试卷设置中选择相关种类的问题数(低于总问题数),选择顺序如图5.2所示。

图5.2 选题流程图
随机选择基本代码和描述方法的主题:此方法介绍课程体系的参数,并将其导出到包含要求问题数、测试类型的正向循环训练任务的阵列列表中。
抽题的部分代码如下:

5.2.2智能成绩查询模块
考生根据用户号要求有关考试结果的信息,搜索结果包括考试所有题目中单选题的评价和多道题的评价等详细信息。
5.2.3智能考生试卷管理模块
老师只要一登陆系统(成功登陆之后),对于正在进行的考试,老师可以通过监控大屏实时查看考生考试情况,并且系统会实时提示存在违规的考生用户。
考试结束之后,老师就可以检查和修改考生的文件。考生的文件先读,老师可以看。系统如何评价系统考试的主观题,要注意教师评价的主观题,等待教师评价主观题,该系统如图5.3所示,保持学生考试档案的评价,为考试方案提供考生成绩信息。

图5.3 查看/修改学生试卷流程图
5.2.4智能分数段统计模块
当教师评价考试文件的主观问题时,该系统自动生成分段统计信息,教师可随时查看及格率分数段等信息,包括分段、60-69、70-79、80-89及以上球,候选人总数按球总数计算。
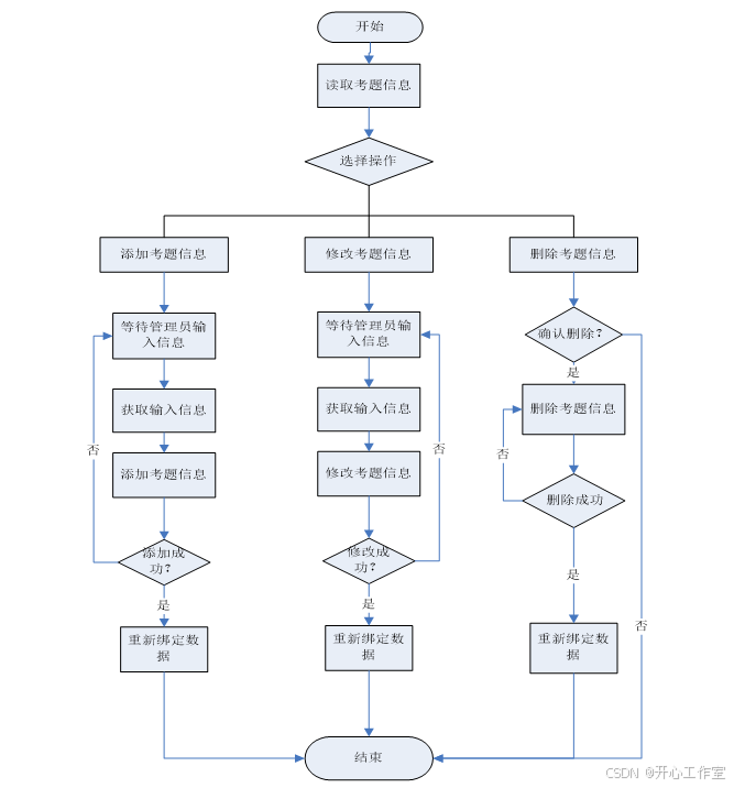
5.2.5试题维护模块

图5.4  考题维护流程图
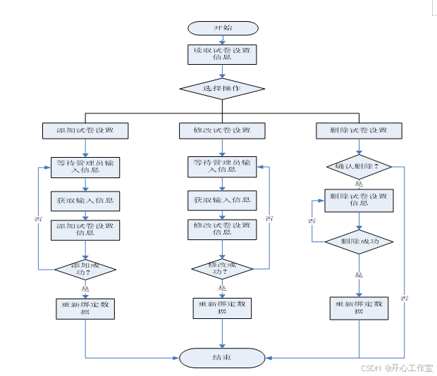
5.2.6 考试设置信息维护模块
考试设置信提供有关设置的信息的是支持考试设置信息的管理员,该考试的考试设置信息的删除包括考试的时间,系统的问题数和评价在设置系统时必须首先读取现有的试题设置信息,以满足管理员的要求。如图5.5所示,向管理者提供考试参数管理维护操作方案。

图5.5  考试设置信息维护流程图
5.2.7 用户管理模块
用户管理是系统管理员对非管理员角色信息的维护管理:用户管理操作的普通用户包括用户的添加,用户的更新和来自系统的用户的删除,系统中用户的添加和删除,首先由管理员读取用于管理的用户信息,然后管理员不会安装用户密码,即默认的123456。更改用户名和密码后,不能更改所有其他内容。如图5.6所示。

图5.6  用户管理流程图
为了方便系统的管理人员添加用户,添加了批量导入用户的功能,可通过excel将用户的信息填写进去中,然后通过页面导入表格数据,达到用户的添加,程序实现流程如图5.7。
流程图5.7 批量导入用户信息处理流程图

用户信息批量导入关键代码及说明:
     
5.3个人信息维护模块
系统用户包括对使用系统进行测试用户,试题管理判断的老师和系统运营维护的管理员,系统用户拥有个人信息的维护管理权限,主要进行基本的个人信息更改。更改密码,也就是说系统提供了一个非常方便的用户界面来处理这些信息,用户不能在密码的末尾更改密码号码。
5.4系统界面
5.4.1 系统主界面
系统主要界面包含登录,考试、信息维护、监控等页面,如图下面的图所示。


图5.8  后端管理主要页面
5.4.2 考试界面


图5.9 考试相关前端页面
第6章系统测试
在完成考勤管理系统的设计与实现后,本节主要完成系统测试,在测试方法选择上,主要选择黑盒测试方法,黑盒测试主要特点就是不知道里面实现的业务逻辑过程,也不会关心。只需要关注输入的数据以及输出返回的结果是否正确以及达到预期值[11]。
6.1账户测试
账户测试主要涉及到账户注册和账户登录的信息,需要进行安全性校验,判断页面输入的用户信息是否正确,是否符合系统的规范,是否是系统中的用户。
表6-1 账户测试
测试用例    预期结果    执行结果(最终结果)    是否通过
管理员用户名:test
输入的密码:aaa111@    能够成功登录    登录成功,达到预期结果    通过
管理员用户名:test1
输入的密码:345662    登录失败,并提示注册    登录失败,达到预期结果    通过
普通用户名:wangming
密码:999999    登录成功    登录成功,达到预期结果    通过
普通用户名:王铭
密码:666666    有提示信息,不能登录    登录失败,达到预期结果    通过
按照表格顺序执行,并得出最终的实际结果(是否合格列),通过表格的测试结果可知:用户密码校验达到了最终的效果,正确的出入才能进入系统,否则提示相关的信息,符合了预期的设计。
6.2测试结果
正常情况下,每个功能模块都参数都键入正确的值,操作成功,并成功实现了每个系统的系统要求;该界面简洁、大方、易于操作,操作顺畅,系统易于获取。方便每位研究开发人员和管理员使用,并且可以对每个方向进行操作。
在系统开发结束时,您需要执行以下测试:
(1) 在系统设计过程中,可以成功实现不同的功能模块,以满足不同的功能需求。
(2) 一个简单美观的界面,适合员工使用,对研究人员和管理人员非常有用。在未来的发展也不不断地进行优化:
(3) 自定义网站并始终创建丰富的功能模块。
(4) 增加网站上的人道主义服务,使系统在功能上更加智能和高效。简而言之,本次毕业设计是成功的,系统的内容相对完整,确保了软件模块系统的正确工作。该设计和产品开发将为我们的下一次系统改进提供关键客户支持和技术支持,并继续改进系统全面功能点。

第7章总结
论文主要介绍了基于AI技术的智能考试系统的设计与实现。本系统采用了机器学习算法,采用了自然语言处理技术实现自动评分和自动生成答案解析。本系统的实现主要包括前端展示模块、后端服务模块、自动评分模块和自动生成答案解析模块等。通过测试,本系统具有较好的功能性、性能和安全性。
本系统还有许多可以改进的地方,例如,可以增加更多的机器学习算法来提高自动出题的准确性和效率;可以采用深度学习技术来改进自动评分和自动生成答案解析的效果;可以增加更多的功能,例如数据分析和学习建议等。
致 谢
在这项工作的最后,我要感谢所有在我的发布设计过程中给予我帮助的老师和学生。这位老师的专业精神,与教育的严格关系,改进的风格,出人意料的慷慨道德的老师,在这位被压抑的老师的工作中给了我很大的启发。为了花时间修改和改变我的判断,从展览的开始到最后一篇文章的结束,我非常耐心地领导了第一篇文章。我感谢我的同学和朋友,他们帮助我解决了很多问题,帮助我找到文献,另外,我的设计也提出了很多有价值的建议,在我有限的学术水平下,必然缺乏书面文件,给老师和同学们,批评和纠正!最后,衷心感谢所有照顾我的领导、老师、同学和朋友!我衷心感谢那些在辛勤工作中评价我的设计并参与答辩的老师们!
参考文献
[1]张亚杰.大学生信息管理及就业预测系统的设计与实现[D].电子科技大学硕士学位论文.2019年6月
[2]沈鼎. 高校毕业生去向信息管理及推荐系统的研究与设计[D]. 东华大学硕士学位论文.2019年5月
[3]赵永生.面向高校毕业生的求职推荐系统研究[D].镇江:江苏 科技大学,2020.
[4]王聪聪.高校就业推荐平台的研究与实现[D].大连海事大学硕士学位论文,2020年6月 
[5]薛 妍.高校学生就业推荐算法研究及应用[D].西北大学硕士学位论文.2019年12月
[6]刘西祥.高职院校毕业生就业推荐系统的研究与设计[J].电子技术与软件工程,2020年8月,p209-210
[7]赵清. 基于“互联网+”平台的学校就业推荐系统设计[J].信息技术,2021年第10期,p117-121,126 
[8] 王路群.Java高级程序设计[M].北京:中国水利水电出版社,202035-99.
[9] 雍俊海.Java程序设计习题集.北京:清华大学出版社,2009:1-12.
[10] 朱福喜.Java语言习题与解析.北京:清华大学出版社,2018:12-33.
[11] 吴其庆.Java程序设计实例教程[C].北京:冶金工业出版社,2016:3-10.

评论
添加红包

请填写红包祝福语或标题

红包个数最小为10个

红包金额最低5元

当前余额3.43前往充值 >
需支付:10.00
成就一亿技术人!
领取后你会自动成为博主和红包主的粉丝 规则
hope_wisdom
发出的红包
实付
使用余额支付
点击重新获取
扫码支付
钱包余额 0

抵扣说明:

1.余额是钱包充值的虚拟货币,按照1:1的比例进行支付金额的抵扣。
2.余额无法直接购买下载,可以购买VIP、付费专栏及课程。

余额充值