随着智能化的普及,方便人们日常生活应用。在台灯普通照明功能的基础上,我们设计了一种更加自动化、智能化、人性化的台灯。使台灯能够更加贴心,更能懂人所想。 在设计中融合了微波雷达、光照强度等一些传感器,让台灯的使用变得更加便捷、有趣,同时产品的智能化、人性化的设计将带您进入智能家居的美好生活。
样机实物图
1、功能
可以自动感应人体是否在场而实现自动开关灯,同时自动调光模式在不同的时间可以通过获取外界环境来自动调整灯光亮度,有利于节能环保。坐姿纠正功能的实现使得用户能够养成良好的学习工作习惯并保护视力。自动调时计时提醒休息,让人的眼睛更加健康。
2、硬件框图

3、软件框图

二、硬件电路设计
1、主控
基于涂鸦智能的一款低功耗嵌入式Wi-Fi+BLE 双协议CBU模组开发的一款主控板。此板是方便开发者快速实现各种智能硬件产品原型的一款开发板。 我们选取此模组作为主控来实现智能化的台灯。您可通过此主控板,搭配其他功能模块,实现其它对应的功能。在设计台灯过程中我们对此开发板进行了部分沿用。
(1)原理图(点击下载)

(2)PCB(点击下载)


(3)焊接图

注意:红色标出的是样机所需要焊接的地方,CN9,CN8,CN4,CN5按红色连线短接即可。
(4)制板GerBer(点击下载)

(5)BOM清单(点击下载)

2、传感器
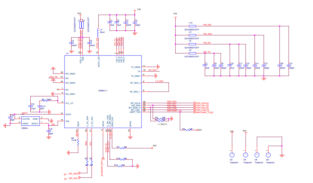
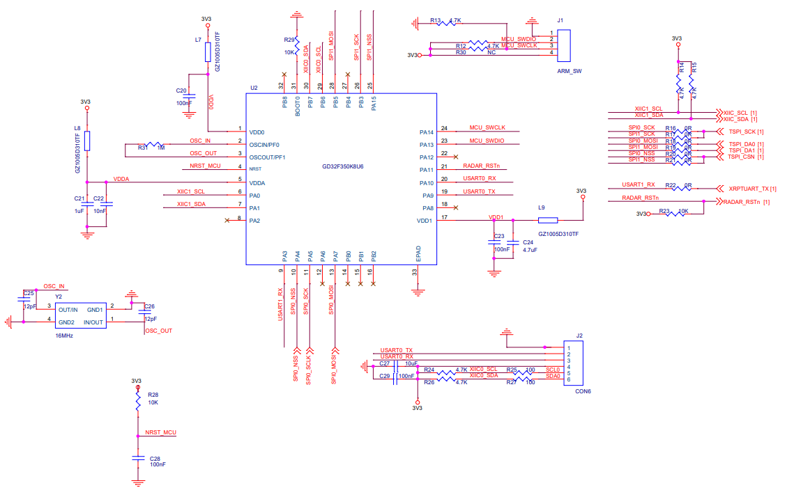
(1)微波雷达检测(点击下载)
ISK1101是用于区域感应和距离测量应用的毫米波传感器参考设计。ISK1101设计中包括矽典微智能毫米波传感器芯片、单发单收毫米波天线和主控MCU等硬件,预留主控调试烧录口。利用矽典微智能毫米波传感器芯片高集成度、高带宽特征,可以在较小的体积和较少的元器件下实现灵活和精确的设置。通过毫米波感应判断有人进入检测区域和是否有人一直在检测区域内,并发出控制信号。可区分人体和静物,并可设定距离范围和触发阈值。
主要器件说明
| 名称 | 品牌 | 型号 | 功能描述 |
|---|---|---|---|
| U1 | 矽典微 | S3KM111 | 毫米波传感器 |
| U2 | Giga Device | GD32F350K8U6 | 主控MCU |
接口功能说明
| 名称 | 功能描述 | 说明 |
|---|---|---|
| J1 | 包括电源、RX、TX、接地。RX、TX一般用于UART通讯,还有一个备用的IIC接口 | 2.54mm pitch间距插针 |
| J2 | 包括电源、SWCLK、SWDIO、接地。SWCLK、SWDIO用于MCU程序调试与下载 | 2.54mm pitch间距触点 |
原理图如下


PCB如下

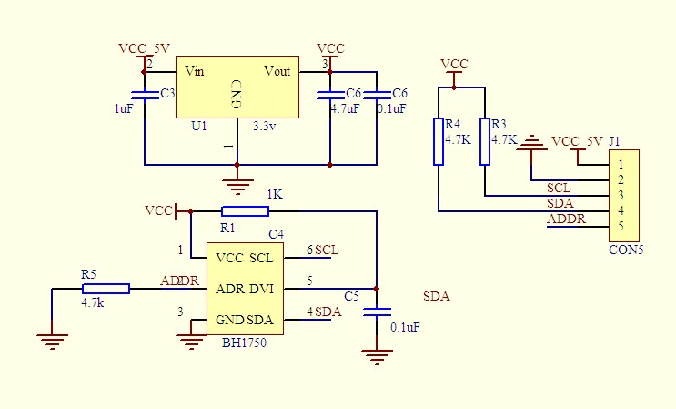
(2)照度检测(点击下载)
光照度检测我们选取一个 BH1750照度检测模块来实现。BH1750 照度检测模块搭载一个BH1750FVI,是I2C总线接口的数字环境光传感器IC。可以准确读取1-65535XL的环境照度。

原理图如下:

管脚介绍
| 名称 | VCC | GND | SCL | SDA | ADDR |
|---|---|---|---|---|---|
| 功能描述 | 3~5V供电 | 参考地 | IIC时钟线 | IIC数据线 | 地址线 |
(3)触摸检测
该模块是一个基于触摸检测IC(TTP223B)的电容式点动型触摸开关模块。常态下模块输出低电平;当用手指触摸模块背面的圆形区域时,模块会输出高电平。台灯中此模块AB两点不焊接。

管脚介绍
| VCC | IO | GND |
|---|---|---|
| 2.5V~5.5V供电 | 默认低电平输出 | 参考地 |
模块功能介绍
| 效果 | B点 | A点 |
|---|---|---|
| 点动高电平输出 | 不焊接 | 不焊接 |
| 点动低电平输出 | 不焊接 | 焊接 |
| 自锁高电平输出 | 焊接 | 不焊接 |
| 自锁低电平输出 | 焊接 | 焊接 |
3、其它功能模块
(1)锂电池(单节)

功能说明
| 供电电压 |
|---|
| 3.7V~4.25 |
(2)锂电池充电管理模块

功能说明
| 输入电压 | 充电电流 | 充电截止电压 | 电池过放保护电压 | 电池过流保护电流 |
|---|---|---|---|---|
| 5V | <=1000mA | 4.2V | 2.5V | 3A |
电流调节

注意:
a.第一次接入电池时,可能无电压输出,这时接入5V电压充一下电就可以激活保护电路了。
b.锂电池从板子上断开再接上的时候也需要充一下电以激活保护电路。
c.当使用手机充电器来作为输入时注意充电器必须要输出1A或者以上的,不然可能会不能正常充电。
d.如果5V的输入电压偏高,比如5.2V甚至5.5V,会造成充电电流不足1000mA,这是正常的。
电压高了芯片发热会自动减少充电电流,不至于芯片烧毁。芯片在工作中60度左右发热是正常的,因为充电电流大。
e.输入反接对芯片没有影响,但是输出(电池端)反接会烧坏芯片。
f.锂电池电压的两个采样电阻实际在焊接的时候焊接在模块输出电压处(标记3.7V和GND之间),并不是图上锂电池接入的位置处。
g.对电阻R5阻值进行调节,可以改变输出电流大小。实际样机中把R5阻值替换成1.2K,从而增大输出电流。
(3)稳压模块
这是一款升降压稳压模块(DC开关稳压电源),无论它的输入电压高于还是低于输出电压都可以保证稳定输出电压值。
功能说明
| 输入电压 | 输出电压 | 效率 | 输出电流 | 静态电流 |
|---|---|---|---|---|
| DC1.8V~5.5V | DC3.3V | 96% | 最大电流2A | 器件的静态电流小于 50μA |
管脚介绍
| VIN | GND | VOU | GND |
|---|---|---|---|
| 电压输入口正极 | 电压输入口负极 | 升降压电压输出口 | 电压输出口负极 |
注意:接线需要注意,最好用粗的导线焊接使用,发现很多用杜邦线插针接达不到功率要求。
(4)OLED显示(点击下载)
台灯中使用0.91寸OLED屏进行时间和电量显示。

原理图如下

管脚介绍
| 名称 | VCC | GND | SCL | SDA |
|---|---|---|---|---|
| 功能描述 | 3.3V~6V供电 | 参考地 | IIC时钟线 | IIC数据线 |
(5)蜂鸣器(点击下载)
台灯中使用蜂鸣器来做工作计时提示和低电量报警。可以把单片机的管脚直接拉高对蜂鸣器进行控制发声。

管脚介绍
| S | VCC | - |
|---|---|---|
| 参考地 | 1.5V~15V | 信号脚 |
注意:有源蜂鸣器的S脚接地,-脚接IO口,这个是厂家生产的时候印刷反了。
三、产品搭建

样机原理图
框图标识简介
| 框图 1 | 框图2 | 框图3 | 框图4 | 框图5 | 框图6 | 框图7 | 框图8 | 框图9 | 框图10 | 框图11 | 框图12 | 框图13 | 框图14 | 框图15 |
|---|---|---|---|---|---|---|---|---|---|---|---|---|---|---|
| 锂电池: 供电 | 稳压模块:输出3.3V | 采集电路:两个阻值100K的电阻串联对锂电池电压进行分压,实际样机中电阻焊接在输出电压处(标识3.7V和GND之间) | 触摸按键1:电源开关 | 触摸按键2:设置按键 | 触摸按键3:上升按键 | 触摸按键4:下降按键 | 台灯灯板:50个单色LED灯组合在一起,25个并联,两组 | 蜂鸣器模块 | OLED显示模块 | 光照度传感器模块 | 雷达传感器模块 | 负载电源控制电路 | 台灯灯板信号 脚1控制电路 | 台灯灯板信号 脚2控制电路 |

样机接线图
注意: 1.样机接线图中,OLED屏,雷达传感器,光照度传感器,蜂鸣器的电源都是单片机IO(P17)控制PMOS管电路输出的电源;
2.样机接线图中,控制LED灯板的的R和B脚不是直接接到单片机的IO口的,而是分别经过NMOS控制电路后再接到 LED灯板的两个信号脚。(参考样机原理图)
本文介绍了多功能智能感应台灯的设计,采用微波雷达和光照强度传感器,实现自动开关与调光功能。通过集成的硬件电路,包括主控模组、锂电池充电管理、稳压模块等,打造一款节能、智能的人性化台灯。
4607





