芯片速写:KP52420XA 是谁?
KP52420XA 是必易微推出的一款高性能同步降压 DC-DC 转换器芯片,具备以下核心指标:
- 输入电压范围:4.5V ~ 17V
- 输出电流:高达 4A(持续)
- 开关频率:600kHz
- 输出电压范围:0.768V ~ 7V(可调)
- 封装:TSOT23-6,紧凑高效
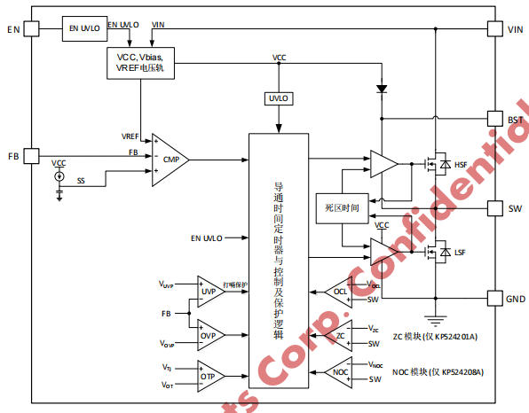
- 控制方式:恒定导通时间(COT),无需外部补偿
- 轻载模式可选:
✅KP524201A:PFM 模式,轻载高效
✅KP524208A:FPWM 模式,全载固定频率,低纹波

技术亮点:为什么它被称为“降压小钢炮”?
✅ 超宽输入范围,兼容多种电源轨
-
支持 12V、15V、9V、5V 等常见母线电压
-
适用于 工业控制、机顶盒、安防、POS 机、智能音响 等场景
✅ 600kHz 高频开关,体积小响应快
-
高频率带来 更小电感与输出电容,降低 BOM 成本
-
恒定导通时间(COT)控制,实现 超快瞬态响应,无需外部补偿网络
✅ 同步整流,效率高达 93%
-
集成 75mΩ 高侧 + 45mΩ 低侧 MOSFET
-
实测效率 >90%(12V→5V/4A)
-
低静态电流:190µA(PFM),2.5µA 关断电流
✅ 全负载范围稳定运行
-
谷底限流保护(OCL),逐周期限流,防止电感饱和
-
输出过压/欠压保护(OVP/UVP),打嗝模式自动恢复
-
过温保护(OTP),160℃关断,35℃迟滞恢复
典型应用:12V→5V/4A 参考设计

-
输出电压纹波:<20mV(满载4A)
-
负载瞬态响应:0A→4A 跳变,电压跌落 <80mV
-
EMI:EN55032 Class B 余量 >6dB
功能解析:COT 控制 + 轻载模式双策略
🔧 恒定导通时间(COT)控制
-
利用 FB 引脚电压谷底纹波触发下一个周期
-
导通时间随 VIN/VOUT 自动调节,保持频率恒定
-
无需外部补偿,支持 MLCC 输出电容,节省空间与成本
⚙️ 轻载模式差异
| 型号 | 模式 | 特点 |
|---|---|---|
| KP524201A | PFM | 自动降频,提升轻载效率,适合电池供电 |
| KP524208A | FPWM | 强制连续模式,固定频率,低纹波,适合通信/逻辑供电 |

外围器件选型指南(官方推荐)
| 输出电压 | RFB(T) | RFB(B) | 电感 | 输出电容 |
|---|---|---|---|---|
| 5.0V | 54.9kΩ | 10kΩ | 4.7µH | 22µF ×2 |
| 3.3V | 33.2kΩ | 10kΩ | 3.3µH | 22µF ×2 |
| 1.8V | 13.7kΩ | 10kΩ | 2.2µH | 22µF ×2 |
| 1.05V | 3.74kΩ | 10kΩ | 1.5µH | 22µF ×2 |
所有型号均支持 0.768V~7V 可调输出,只需更换分压电阻即可。
PCB 设计建议:布局决定成败
-
输入电容靠近 VIN 和 GND,减小高频环路
-
SW 节点短而宽,兼顾 EMI 与散热
-
FB 走线远离 SW/BST,避免噪声干扰
-
输出电压取样点在电容末端,分压电阻靠近 FB
-
GND 铺铜 + 过孔散热,多层板建议完整地层
实测性能:数据说话
| 测试项 | 条件 | 结果 |
|---|---|---|
| 效率 | 12V→5V/4A | 92.3% |
| 纹波 | 5V/4A | 16.5mV |
| 负载调整率 | 0~4A | ±0.8% |
| 输入调整率 | 6~17V | ±0.2% |
| 瞬态响应 | 0A↔4A | 跌落 <80mV |
| 热性能 | 12V→5V/4A | 芯片表面 46.8℃ |
选型建议:谁该用 KP52420XA?
| 应用场景 | 推荐型号 | 理由 |
|---|---|---|
| 工业控制板 | KP524201A | 24V→5V/4A,高效率,保护全 |
| 机顶盒/路由器 | KP524208A | FPWM 低纹波,适合逻辑供电 |
| 智能音响 | KP524201A | PFM 轻载高效,待机省电 |
| 电子 POS 机 | KP524208A | 固定频率,EMI 易过 |
| 模块电源前级 | KP524201A | 小体积,4A 输出,易并联 |
1045

被折叠的 条评论
为什么被折叠?



