📚鸿蒙开发往期学习笔录✒️:
✒️ 鸿蒙(OpenHarmony)南向开发保姆级知识点汇总~
✒️ 鸿蒙应用开发与鸿蒙系统开发哪个更有前景?
✒️ 嵌入式开发适不适合做鸿蒙南向开发?看完这篇你就了解了~
✒️ 对于大前端开发来说,转鸿蒙开发究竟是福还是祸?
✒️ 鸿蒙岗位需求突增!移动端、PC端、IoT到底该怎么选?
✒️ 记录一场鸿蒙开发岗位面试经历~
✒️ 持续更新中……
启动组件是指一切启动或连接应用组件的行为:
-
启动 UIAbility 、ServiceExtensionAbility、DataShareExtensionAbility,如使用 startAbility() 、startServiceExtensionAbility()、 startAbilityByCall() 、 openLink() 等相关接口。
-
连接ServiceExtensionAbility、DataShareExtensionAbility,如使用 connectServiceExtensionAbility() 、createDataShareHelper()等相关接口。
组件启动总体规则
为了保证用户具有更好的使用体验,对以下几种易影响用户体验与系统安全的行为做了限制:
- 后台应用任意弹框,如各种广告弹窗,影响用户使用。
- 后台应用相互唤醒,不合理的占用系统资源,导致系统功耗增加或系统卡顿。
- 前台应用任意跳转至其他应用,如随意跳转到其他应用的支付页面,存在安全风险。
鉴于此,制订了一套组件启动规则,主要包括:
- 跨应用启动组件,需校验目标组件是否可以被其他应用调用。
若目标组件exported字段配置为true,表示可以被其他应用调用;若目标组件exported字段配置为false,表示不可以被其他应用调用,还需进一步校验ohos.permission.START_INVISIBLE_ABILITY权限(该权限仅系统应用可申请)。组件exported字段说明可参考abilities标签。
- 位于后台的UIAbility应用,启动组件需校验BACKGROUND权限ohos.permission.START_ABILITIES_FROM_BACKGROUND(该权限仅系统应用可申请)。
说明:
前后台应用的判断依据:若应用进程获焦或所属的UIAbility组件位于前台则判定为前台应用,否则为后台应用。
- 跨设备使用startAbilityByCall接口,需校验分布式权限ohos.permission.DISTRIBUTED_DATASYNC。
上述组件启动规则自API 9版本开始生效。开发者需熟知组件启动规则,避免业务功能异常。启动组件的具体校验流程见下文。
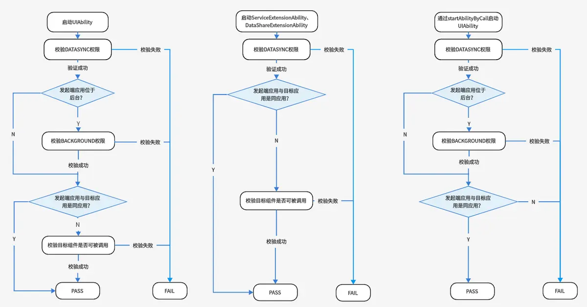
同设备组件启动规则
设备内启动组件,不同场景下的规则不同,可分为如下三种场景:
- 启动UIAbility。
- 启动ServiceExtensionAbility、DataShareExtensionAbility。
- 通过startAbilityByCall接口启动UIAbility。

分布式跨设备组件启动规则
跨设备启动组件,不同场景下的规则不同,可分为如下三种场景:
- 启动UIAbility。
- 启动ServiceExtensionAbility、DataShareExtensionAbility。
- 通过startAbilityByCall接口启动UIAbility。


1522

被折叠的 条评论
为什么被折叠?



