
BERT代码实现
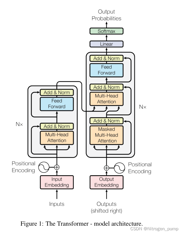
前段时间实现了transformer,用李沐老师的话来讲其实bert可以简单理解为缩水版的transformer,transformer有encoder和decoder,bert去掉了decoder,改为用N个encoder堆叠在一起,拿最后一个encoder的输出直接做预训练任务。老规矩,先把大体框架列出来,然后根据框架一个一个去实现。架构Bert的架构很简单,包括词向量输入,encoder层,NSP(下一句预测任务)和MLM(掩码词预测任务),如下图其中,bert的embeddin.





