计算机毕设java球鞋产品抢购系统 基于Java的球鞋抢购平台设计与实现 Java技术驱动的球鞋抢购系统开发

计算机毕设java球鞋产品抢购系统j8kcu9(配套有源码 程序 mysql数据库 论文)
本套源码可以在文本联xi,先看具体系统功能演示视频领取,可分享源码参考。

随着互联网的飞速发展,电子商务领域不断涌现出新的商业模式和应用。球鞋文化近年来在全球范围内迅速升温,限量版和热门款式的球鞋常常一鞋难求。为了满足广大球鞋爱好者的需求,同时为商家提供更高效的销售渠道,开发一款功能强大且用户友好的球鞋抢购系统显得尤为重要。本文将详细介绍一个基于Java技术的球鞋抢购系统的开发过程,涵盖系统的主要功能和设计要点。

该系统旨在为用户提供一个便捷、高效的球鞋抢购平台,同时为商家和管理员提供强大的后台管理功能。系统的主要功能包括:

  • 用户管理:用户可以注册、登录、修改个人信息,管理员可以对用户信息进行查询、添加、修改和删除操作。

  • 商家管理:商家可以发布商品信息,管理员可以对商家信息进行审核、查询、添加、修改和删除操作。

  • 商品管理:商品信息的分类、添加、修改、删除,以及商品库存和价格的管理。

  • 订单管理:用户可以下单购买商品,商家可以处理订单,包括发货、取消订单等操作。

  • 购物车功能:用户可以将商品添加到购物车,进行批量购买。

  • 留言板功能:用户可以在留言板上留言,管理员可以回复留言。

  • 系统日志管理:记录系统操作日志,方便管理员进行审计和问题追踪。

  • 个人中心:用户可以查看和管理自己的订单、地址、收藏等信息。

  • 商品评论与评分:用户可以对购买的商品进行评论和评分,为其他用户提供参考。

  • 系统设置:管理员可以对系统的基本参数进行配置,如公告发布、轮播图管理等。

这些功能的实现,不仅为用户提供了便捷的购物体验,也为商家和管理员提供了高效的管理工具。通过整合这些功能,球鞋抢购系统能够更好地满足市场需求,提升用户体验,同时也为相关业务的拓展提供了坚实的技术支持。

注:以上是纯课题毕业设计功能介绍,并非实际开发完成,最终开发完成的毕业设计程序以下面的的环境软件、功能图和界面为准。

系统所需要的环境软件:idea、eclipse+mysql5.7、8.0+Navicat+JDK1.8+tomcat7.0

3.1可行性分析

3.1.1技术可行性

由于整个系统都是以网页形式呈现在使用者面前,因此必须要有一个安全的网络环境。本系统基于目前大学校园网络的快速发展与普及,为学生在有限的条件下,提供了便捷、快速的资源查询服务。采用java技术实现了改了管理员、商家和用户之间的动态互动, MySQL支持多种用户使用权限,满足了中、高数据需求。

因此,从技术上讲,本系统是可行的。

3.1.2经济可行性

现在计算机的性能有了很大的提高,而且它的平均售价已经很低了。从学校的经济情况和投资回报来看,通过比较硬件设施和运行费用,可以从更长期的角度来衡量。主要体现在:一是节省人力、物力;第二,减少人力资源管理中可能存在的错误;第三,全面提高了用户的工作效率;第四,方便个人查询、更改信息。

因而,本系统具有一定的经济性。

3.1.3操作可行性

该系统具有体积小、占地少、能耗低等特点。一台电脑只要能联网均能满足需求。该系统具有操作简便、直观、易于操作的特点。操作简单,快速,只要经过简单的训练,就能让管理者使用。

因此,该系统不仅在操作上可行,而且在实际应用中也是可行的。

3.2需求分析

在项目开发中,需求分析是进行项目设计和实施的先决条件也是基础。开发者应全面理解和全面分析,并按照使用者的要求,对其进行细致的工作,并具体说明需要完成的工作。在此阶段,系统如何完成工作是不重要的,你只需确认系统正在执行什么工作就可以了。

只要确定该工作是什么,就可以知道该系统是怎么工作的。球鞋产品抢购系统的用户是管理员、用户和商家信息三个角色,为了满足现代社会对环保和节约的需要,将传统的纸质文档通过计算机输入计算机并以电子文档的方式显示出来。球鞋产品抢购系统要负责许多方面的工作,因此,要建立一个简单、直观的查询渠道,并设定特定的存取权限,以保证球鞋产品抢购管理工作的顺畅和高效。此外,要实现对用户的直接管理,便于用户的个人信息的集中存储与管理。

商家和用户个人资料的查询和修改,将会对所有用户的个人资料进行增、删、改、查:第一,使用者输入使用者的用户名、密码,将会进行存在性与及耦合性检查,并于使用者登入系统时,进行身份验证,以避免因非使用者操作或其它违规行为而造成的非法登录行为;第二,进入该界面后,可以查询、更改自己的信息。

后台管理用户信息:第一、在网站的后台,管理员可以对商家和用户的个人资料进行全面的管理,如增添、修改、删除、查询等。

系统的运行过程:通过对球鞋产品抢购系统管理体系的分析和对比,并结合实际情况提出了一些建议。

采用面向对象的思维方式,以符合实际的功能与性能要求,并进行了创新。为了提升球鞋产品抢购管理的自动化和友善性的球鞋产品抢购系统。

本文提出了一种基于面向对象的思想方法,以适应系统的实际功能与性能要求。为了使球鞋产品抢购管理更具自动化和亲和力,在对球鞋产品抢购管理进行简单的需求分析之后,将其分为三大功能模块,分别为管理员、用户和商家信息。其用例如下:

图3-1 管理员用例图

图3-2 用户信息用例图

图3-3 商家用例图

3.3系统流程的分析

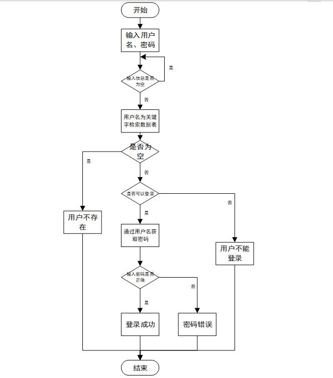
3.3.1 登录流程

登录流程如图3-4所示:

图3-4 登录流程

3.3.2系统操作流程

系统操作流程如图3-5所示:

图3-5 系统操作流程图


第四章 系统设计

4.1总体功能设计

根据上文中对用户需求的一系列综合细致的分析,针对本球鞋产品抢购系统,得到一个如图4-1所示的宏观的总体功能结构图

图4-1 系统功能结构图

4.2 数据库E-R图设计

ER图是由实体及其关系构成的图,通过E/R图可以清楚地描述系统涉及到的实体之间的相互关系。在系统中对一些主要的几个关键实体如下图:

1、留言板实体图如图4-2所示:

图4-2留言板实体图

2、购物车实体图如图4-3所示:

  图4-3购物车实体图

3、用户实体图如图4-4所示:

图4-4用户实体图

4、系统日志实体图如图4-5所示:

5.1系统功能实现

当人们打开系统的网址后,首先看到的就是首页界面。在这里,人们能够看到系统的导航条,通过导航条导航进入各功能展示页面进行操作。系统首页界面如图5-1所示:

图5-1 系统首页界面

系统注册:在系统注册页面的输入栏中输入用户注册信息进行注册操作,系统注册页面如图5-2所示:

图5-2系统注册页面

商家信息:在商家信息页面的输入栏中输入限时秒杀、价格、单次购买、库存、商品分类、商品规格、商品简介、生产地、原材料、品牌、上架日期、商家账号、商家名称、商家地址、联系手机进行查询,可以查看到商家详细信息,并根据需要进行添加到购物车、立即购买或评论操作;商家信息页面如图5-3所示:

图5-3商家信息详细页面

个人中心:在个人中心页面通过填写个人详细信息进行信息更新操作,还可以对我的订单、我的地址、我的收藏进行相应操作;如图5-4所示:

图5-4个人中心界面

5.2后台模块实现

后台用户登录,在登录页面选择需要登录的角色,在正确输入用户名和密码后,进入操作系统进行操作;如图5-5所示。                               

图5-5 后台登录界面

5.2.1管理员模块实现

管理员进入主页面,主要功能包括对系统首页、个人中心、用户管理、商家管理、商品分类管理、商品信息管理、系统日志管理、留言板管理、系统管理等进行操作。管理员主页面如图5-6所示:

图5-6管理员主界面

管理员点击用户管理。在用户页面输入账号和姓名进行查询、新增或删除用户列表,并根据需要对用户详情信息进行详情、修改或删除操作;如图5-7所示:

图5-7用户管理界面

管理员点击商家管理。在商家页面输入商家账号、商品名称和商家地址进行查询、新增或删除商家列表,并根据需要对商家详情信息进行详情、修改或删除操作;如图5-8所示:

图5-8商家管理界面

管理员点击商品分类管理。在商品分类页面输入商品分类进行查询、新增或删除商品分类列表,并根据需要对商品分类详情信息进行详情、修改或删除操作;如图5-9所示:

图5-9商品分类管理界面

管理员点击商品信息管理。在商品信息页面输入商品名称、生产地、品牌、商家名称、价格进行查询、删除、商品类型统计和商品库存统计商品信息列表,并根据需要对商品详情信息进行详情、修改、查看评论或删除操作;如图5-10所示:

图5-10商品信息管理界面

管理员点击系统日志管理。在系统日志页面输入日志名称、日志时间起始和日志时间结束进行查询、新增或删除系统日志列表,并根据需要对系统日志详情信息进行详情、修改或删除操作;如图5-11所示:

图5-11系统日志管理界面

管理员点击留言板。在留言板页面输入用户名进行查询或删除留言板列表,并根据需要对留言板详情信息进行详情、回复或删除操作;如图5-12所示:

图5-12留言板界面

管理员点击系统管理。在关于我们页面输入标题进行查询关于我们列表,并根据需要对关于我们详情信息进行详情或修改操作;并根据需要对轮播图管理进行详细操作;如图5-13所示:

图5-13系统管理界面

5.2.2商家模块实现

商家进入系统可以对系统首页、个人中心、商品信息管理、订单管理等功能进行操作。商家主页面如图5-14所示:

图5-14商家主界面

商家点击订单管理。在已发货订单页面输入订单编号、商品名称进行查询或删除已发货订单列表,并根据需要对已发货订单详细信息进行详情、发货操作。还可以对已取消订单、已退款订单、未支付订单、已支付订单、已完成订单进行相应操作;如图5-15所示:

图5-15订单管理界面

源码无偿分享,文未领取

评论
添加红包

请填写红包祝福语或标题

红包个数最小为10个

红包金额最低5元

当前余额3.43前往充值 >
需支付:10.00
成就一亿技术人!
领取后你会自动成为博主和红包主的粉丝 规则
hope_wisdom
发出的红包
实付
使用余额支付
点击重新获取
扫码支付
钱包余额 0

抵扣说明:

1.余额是钱包充值的虚拟货币,按照1:1的比例进行支付金额的抵扣。
2.余额无法直接购买下载,可以购买VIP、付费专栏及课程。

余额充值