计算机毕设 java 房屋租赁系统设计与实现 基于 SSM 框架的房屋租赁服务平台 Java+MySQL 的租房全流程管理系统

计算机毕设java房屋租赁系统设计与实现zrd8i9 (配套有源码 程序 mysql数据库 论文)本套源码可以先看具体功能演示视频领取,文末有联xi 可分享

随着城市化进程加快,传统房屋租赁依赖线下中介,存在信息不透明、流程繁琐等问题,难以满足租客与房东的高效对接需求。依托 Java 语言、SSM 框架、B/S 架构及 MySQL 数据库,开发房屋租赁系统,整合房源展示、在线租赁、订单管理等功能,打造专业化租房服务平台。该系统支持管理员、房东、租客三类角色协同,既能帮助租客快速筛选房源、完成租赁流程,又能让房东便捷管理房源与订单,管理员高效监管平台,推动房屋租赁行业数字化、规范化发展。

该系统分为管理员、房东、租客三大角色功能,租客端包含注册登录模块,支持账号注册与安全登录;系统首页,展示房源推荐、房屋资讯等;房源出租模块,按房源类型、户型、地区查询详情,查看房屋面积、月租金、租赁合同等信息,进行收藏、租赁申请、在线咨询操作;个人中心模块,更新个人信息、管理收货地址,查看租赁订单、我的收藏;房屋资讯模块,浏览租房相关资讯。房东端包含个人中心,维护个人信息;房源出租管理模块,发布、修改、删除房源信息,查看租客咨询与评论;租赁信息管理模块,处理租客租赁申请,审核订单;租客资讯管理模块,回复租客咨询;房东回复模块,反馈租客问题。管理员端包含系统首页、个人中心,维护管理员信息;用户管理模块,查询、新增、修改、删除租客信息;房东管理模块,审核、管理房东账号与资质;房源类型管理模块,维护房源分类数据;房屋出租管理模块,监管房源信息,处理违规内容;租赁信息管理模块,跟踪订单状态,审核租赁合同;租客资讯管理模块,监管咨询内容;房东回复管理模块,审核回复信息;系统管理模块,维护房屋资讯、轮播图、关于我们。系统通过房源表、租赁订单表、租客咨询表等数据库表实现数据存储,覆盖从房源发布到租赁完成的全流程,满足租房产业链各角色需求。
注:以上是纯毕业设计介绍,并非实际开发完成,最终开发完成的毕业设计程序以下面的的环境软件、功能图和界面为准。
系统所需要的环境软件:idea、eclipse+mysql5.7、8.0+Navicat+JDK1.8+tomcat7.0

3.5系统流程分析

1)个人信息流程图                                                       

用户在成功进入系统以后,可以获得姓名,性别,年龄等个人信息。获得个人信息的流程见图3-1所示。

3-1个人信息流程图流程图

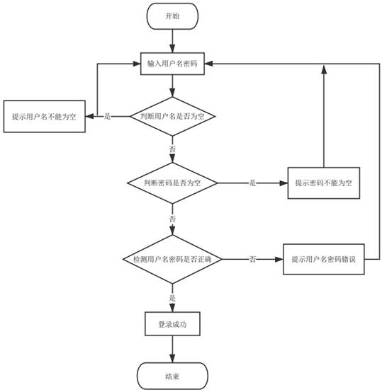
用户进行登录操作的流程图如图3-2

3-2 登录界面流程图

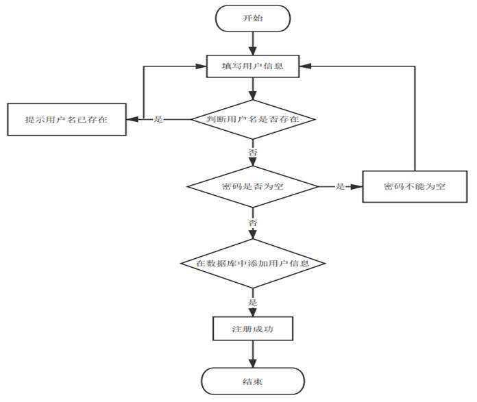
用户进行注册操作的流程图如图3-3

3-3 用户注册流程图

3.6本章概述

本章主要介绍房屋租赁系统的使用案例和系统的相关可行性要求。我已经从技术、经济、法律和运营四个方面确认了该系统可以在线运行

4 系统设计

4.1系统结构图

房屋租赁系统分为两个部分,即管理员管理和房东管理。该系统是根据用户的实际需求开发的,贴近生活。从管理员处获得的指定账号和密码可用于进入系统和使用相关的系统应用程序。管理员拥有最大的权限,其次是房东。管理员一般负责整个系统的运行维护和总体协调。

系统结构如图4-1所示。

4-1系统结构图

4.2数据库设计

所有的网站设计但凡有数据都离不开数据库,数据库是所有项目想实现如数据获取,数据传输等功能的基石。只有合理化的数据库设计才能满足商业化的要求,数据库的主键外键连接方式特别的重要,尽量避免多对多的复杂性,字段名合理规范,且通俗易懂等,字段应根据业务进行设定,不允许操作多字段而对系统产生占用多余的内存[12]。

4.2.1数据库设计原则

设计原则自然就是要符合范式的要求,多表之间的关系要合理,理应符合系统的实际情况。

4.2.2数据库的概念设计

概念设计是将整体分为在地面上表达出来的单个个体。E-R图形象的连接了实体模型和概念模型。因此,E-R图需要根据数据库表和表字段进行合理设计,表达的概念知识点用图形描述,可以直观地让相应人员清楚,并分解整个E-R[13]我们通常表达不清晰没有概念的东西。但是通过E-R之间的联系,E-R模型法是对这种模糊概念的事务最简单、最常用的设计方法。

(1) 房东回复系统实体属性图如下图4-2所示。

图4-2房东回复系统实体属性

(2) 租客资讯实体属性图如下图4-3所示。

图4-3租客资讯实体属性

 (3) 用户实体属性如下图4-4所示。

图4-4用户实体属性

 (4) 房屋资讯实体属性图如下图4-5所示。

图4-5房屋资讯实体属性

 (5) 房东实体属性图如下图4-6所示。

图4-6房东实体属性

5.1系统功能实现

当人们打开系统的网址后,首先看到的就是首页界面。在这里,人们能够看到房屋租赁系统的导航条,通过导航条导航进入各功能展示页面进行操作。系统首页界面如图5-1所示:

5-1 系统首页界面

平台注册:在平台首页点击右上角的登录/注册按钮,进入登录注册界面,单击注册进行平台注册操作,平台注册界面如图5-2所示:

图5-2 平台注册界面

房屋出租:在房屋租赁系统页面的输入栏中输入视频名称和选择类型进行查询,可以查看到房屋租赁系统详细信息,并进行购买、评论或收藏操作,页面如图5-3所示:

图5-3房屋出租详情信息页面

房屋资讯:在房屋资讯页面输入标题进行查询,可以查看到房屋资讯详细信息,房屋资讯页面如图5-4所示:

图5-4房屋资讯详细页面

个人中心:在个人中心页面通过填写个人详细信息进行信息更新操作,还可以对我的收藏进行详细操作;平台注册界面如图5-5所示:

图5-5 个人中心界面

5.2后台模块实现

后台用户登录,在登录页面选择需要登录的角色,在正确输入用户名和密码后,进入操作系统进行操作;如图5-6所示。                               

图5-6 后台登录界面

5.2.1管理员模块实现

管理员进入主页面,主要功能包括对个人中心、用户管理、房东管理、房源类型管理、房屋出租管理、租赁信息管理、租客资讯管理、房东回复管理、系统管理等进行操作。管理员主页面如图5-8所示:

图5-8 管理员主界面

管理员点击用户管理。进入用户页面输入姓名和性别可以查询,新增或删除用户列表,并根据需要对用户信息进行查看详情,修改或删除操作。如图5-9所示:

图5-9用户管理界面

管理员点击房东管理。进入房东页面输入房东账号可以查询,新增或删除等操作。如图5-10所示:

图5-10房东管理界面

管理员点击房源类型管理。进入房源类型页面输入房源类型可以查询,新增或删除房源类型列表,并根据需要对房源类型信息进行详情、修改或删除操作。如图5-11所示:

图5-11房源类型管理界面

管理员点击房源出租管理。进入房源出租页面输入房源类型、房屋户型和所在社区可以查询、新增或删除房源出租列表,并根据需要对房源出租信息进行详情、租赁、在线咨询、修改、查看评论或删除操作。如图5-12所示:

图5-12房源出租管理界面

管理员点击租赁信息管理。进入租赁信息页面输入房源类型类型、房屋户型、所在地区和是否通过可以查询或删除租赁信息列表,并根据需要对租赁信息进行详情,修改或删除操作。如图5-13所示:

图5-13租赁信息管理界面

管理员点击房东回复。进入房东回复页面输入回复标题和房东账号进行查询或删除房东回复等操作。如图5-14所示:

图5-14房东回复管理界面

管理员点击系统管理。在房屋资讯页面输入标题进行查询、新增或删除房屋资讯信息列表,并根据需要对房屋资讯信息进行详情、修改或删除操作,还可以对关于我们和轮播图管理进行详细操作。如图5-15所示:

图5-15系统管理界面

5.2.2房东模块实现

房东进入主页面,主要功能包括对个人中心、房源出租管理、租赁信息管理、租客资讯管理和房东回复管理等功能进行操作。房东主页面如图5-16所示:

图5-16 房东主界面

房东点击房源出租管理。进入房源出租页面输入房源类型、房源户型、所在社区可以查询、新增或删除房源出租列表,并根据需要对房源出租信息进行查看详情、修改、查看评论或删除操作。如图5-17所示:

图5-17房源出租管理界面

源码无偿分享,文未领取

评论
添加红包

请填写红包祝福语或标题

红包个数最小为10个

红包金额最低5元

当前余额3.43前往充值 >
需支付:10.00
成就一亿技术人!
领取后你会自动成为博主和红包主的粉丝 规则
hope_wisdom
发出的红包
实付
使用余额支付
点击重新获取
扫码支付
钱包余额 0

抵扣说明:

1.余额是钱包充值的虚拟货币,按照1:1的比例进行支付金额的抵扣。
2.余额无法直接购买下载,可以购买VIP、付费专栏及课程。

余额充值