java-springboot微信小程序的小区物业管理系统28j29j42计算机毕业设计(配套有源码 程序 mysql数据库 论文)
本套源码可以在文本联xi,先看具体系统功能演示视频领取,可分享源码参考。
电梯坏了还要跑物业办公室填表?停车费缴了没发票?报修三天没回音?当“快节奏”撞上“慢物业”,矛盾一触即发。把物业柜台搬进微信,让业主在小程序里点点手机就能缴费、报修、投票、开门禁,成为小区刚需。于是,一套以 SpringBoot 为骨架、微信小程序为入口、MySQL 做底座的“小区物业管理系统”顺势上线,目标只有一个:让数据多跑路,业主少跑腿,物业少挨骂。
系统把“人、车、楼、钱、事”全部搬上云端,功能一口气拉满:
-
注册/登录/找回密码/验证码
-
个人信息维护(头像、昵称、电话、门牌、单元、楼栋)
-
楼宇信息展示(编号、名称、封面、位置、楼层数、人数、详情)
-
车位信息浏览(区域、位置、月租、数量、图文介绍、发布时间、收藏)
-
小区论坛(发帖、回帖、置顶、结帖、头像、时间戳)
-
小区公告与分类(图文、阅读量、点赞、踩、收藏、轮播图)
-
缴费信息(月份、项目、费用清单、支付状态、电子账单)
-
报修信息(类型、原因、图片、状态、时间、门牌、维修跟踪)
-
维修信息(报修编号、维修详情、维修时间、图片、关联业主)
-
投诉建议(标题、图片、内容、处理状态、反馈日期)
-
处理信息(标题、处理详情、处理日期、图文回复)
-
门禁补办(位置、补办说明、时间、审核、回复)
-
临时门禁(姓名、楼宇、单元、卡号、备注、有效期)
-
我的收藏(车位、公告、帖子一键收藏、取消)
-
我的发贴/我的发布(个人话题、互动记录)
-
修改密码、消息提醒、支付对接、在线客服
-
后台仪表盘:缴费率、报修统计、投诉趋势、车位使用率
-
全站搜索、分页、筛选、Excel 导入导出
-
JWT 单点登录、统一异常处理、RESTful 接口文档自动生成
一句话总结:从开门到缴费、从报修到吐槽、从车位到公告,所有社区场景一条链路线上闭环,小程序即门户,SpringBoot 即引擎,让“物业服务”像点外卖一样简单。
注:以上是纯课题毕业设计功能介绍,并非实际开发完成,最终开发完成的毕业设计程序以下面的的环境软件、功能图和界面为准。
系统所需要的环境软件:idea、eclipse+mysql5.7、8.0+Navicat+JDK1.8+tomcat7.0
第3章 系统分析
系统分析是软件开发的关键。但在实际工作中却往往容易被人们忽视或误解。其实需求分析在软件开发过程中起着重要作用,它不仅为软件产品提供了一个基本框架和基础结构,而且还能够提高软件开发效率及质量。大多数软件的故障都是由于需求分析错误造成的,因为需求分析可以分析用户的业务,并根据用户的需求进行定制分析。
3.1 系统概述
该系统由个人管理员、物业和业主三部分组成。其中:业主可在小程序端浏览楼宇信息、车位信息、小区论坛;注册登录后在我的页面可以对我的服务、缴费信息、处理信息、报修信息、投诉建议、门禁补办、维修信息、我的收藏、我的发贴、修改密码进行详细操作;业主可在Pc端浏览楼宇信息、车位信息、小区论坛、小区公告;注册登录后在我的页面可以对个人中心、我的发布、修改密码、我的收藏、缴费信息、投诉建议、处理信息、门禁补办、报修信息、维修信息进行详细操作;物业进入系统可以实现业主管理、楼宇信息管理、缴费信息管理、车位信息管理、投诉建议管理、处理信息管理、门禁补办管理、临时门禁管理、报修信息管理、维修信息管理、个人中心等功能;管理员则是根据不同需求设置了不同功能,可以通过后台管理接口管理物业信息和业主信息。
3.2 需求分析
需求分析,也称为软件需求分析、系统需求分析或需求分析工程,是指开发人员经过充分的研究和分析,准确地理解用户和项目在功能、性能、可靠性等方面的具体需求,并将用户的非正式需求表述转化为确定系统必须执行的需求的完整定义的过程。
功能需求分析是系统设计的前提,它要求开发者和用户定义开发什么样的体系和系统需要什么样的功能。本文主要介绍了一种基于微信小程序实现的小区物业管理系统。该系统为用户找到小区物业信息提供了更安全、更高效、更便捷的途径。本系统有三个角色:管理员、物业和业主,要求具备以下功能:
- 业主可在小程序端浏览楼宇信息、车位信息、小区论坛;注册登录后在我的页面可以对我的服务、缴费信息、处理信息、报修信息、投诉建议、门禁补办、维修信息、我的收藏、我的发贴、修改密码进行详细操作;业主可在Pc端浏览楼宇信息、车位信息、小区论坛、小区公告;注册登录后在我的页面可以对个人中心、我的发布、修改密码、我的收藏、缴费信息、投诉建议、处理信息、门禁补办、报修信息、维修信息进行详细操作;
- 物业进入系统可以实现业主管理、楼宇信息管理、缴费信息管理、车位信息管理、投诉建议管理、处理信息管理、门禁补办管理、临时门禁管理、报修信息管理、维修信息管理、个人中心等功能;
(3)管理员通过后台管理员界面,实现对物业信息和业主信息管理,或发布系统公告,让管理员、物业和业主实时知道最新的小区物业信息;
3.3 可行性分析
可行性分析是指通过比较项目的主要内容和支撑条件,如市场需求、资源供应、环境影响、资金筹措情况、盈利能力等,预测项目建成后可能产生的资金、经济效益、社会和环境影响,为项目决策提供依据的综合性系统分析方法。可行性研究报告编制的质量直接影响着投资决策的成,而可行性研究报告编制程序又决定了可行性研究报告能否得到有效执行。必须重视可行性研究工作,提高其编制水平。可行性分析应当具有预见性、公正性、可靠性和科学性。
3.3.1 技术可行性分析
本系统是为了为用户寻找小区物业提供更加安全、高效、便捷的方式,本系统需要运用到Java、MySQL、springboot、B/S结构等技术,这些技术在国内外已经非常成熟[14],在大学期间也有所涉及,相关的知识和工具在网络上也可以查到,再加上老师的指导,在技术上的难题可以得到解决。
3.3.2 经济可行性分析
该系统的主题是基于微信小程序的小区物业管理系统的设计与实现。开发所需的软件资源是Eclipse。我们可以在它的网站上安装一个免费的版本,这对我们的开发和使用是足够好的。数据库就是MySQL数据库。是开源是免费的,服务器使用Tomcat服务器,浏览器使用日常IE浏览器,springboot框架是开源的。经过可行性评估,软件资源支出符合经济可行性[15]。硬件方面,配备齐全的笔记本电脑作为工具在经济上是可行的。
3.3 系统流程分析
每个用户都有专属的密码和账号,在输入合法的账号和密码之后即可进入系统。登录流程如图3-4所示:

图3-4 登录流程图
3.4.2 添加信息流程
管理层人员有添加角色、物业和业主等信息功能。添加信息流程如图3-5所示:

图3-5 添加信息流程图
3.4.3 修改信息流程
管理层人员有修改信息功能。修改信息流程如图3-6所示:

图3-6 修改信息流程图
3.5 本章小结
基于微信小程序的小区物业管理系统从市场、技术、经济、功能等方面分析了系统的功能需求,可以满足用户的小区物业管理需求,帮助用户安全、高效地找到合适的小区物业信息,因此有必要对其进行课题研究。
第4章 系统设计
系统设计是将被设计对象划分为单个模块进行构建,各个模块相互支持,相互制约,它们的组合是一个完整的系统。通过系统设计,可以最大限度地满足系统的预期目标,明确软件开发的目的。
4.1 系统基本结构设计
本次系统采用springboot框架集进行开发,springboot框架是一款企业界主流的软件开发框架,其简化了开发流程,大大缩减了软件开发所需的时间提高了软件的响应速度。系统总体结构图如图4-1所示。

图4-1 系统总体结构图
4.2 数据库设计
数据库结构设计的好坏直接影响到小区物业管理系统的效率和实现的效果。本系统的数据库采用MySQL数据库,MySQL是一种开放源代码的关系型数据库管理系统,使用最常见的数据库管理语言SQL进行数据库管理。
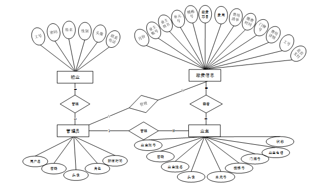
4.2.1 数据库E-R图设计
E-R图也可称为实体-联系图,其可以清楚的显示实体与实体之间的关系,是描述概念模型的有效方式,在系统中将对 “管理员、业主、物业、缴费信息”等几个主要的实体属性进行布局,如图4-2所示:

图4-2系统局部E-R图
第5章 系统实现及主要代码
系统实现章节的主要内容主要是将系统分析和系统设计方案进行实现,按照各个系统角色进行功能介绍,系统实现就是一个真正开始编写的阶段,将前面的分析结果以及设计方案进行实现,最终做出一个符合用户需求的软件系统。
5.1小程序端实现
5.1.1注册登录界面的实现
第一次使用本小程序的使用者,首先是要进行注册,点击“注册”,然后就会进入到注册的页面里面,将业主信息录入注册表,确认信息正确后,系统才会进入登录界面,业主登录成功后可使用本小程序所提供的所有功能。注册界面如图5-1所示。

图5-1 注册界面
首先双击打开小程序客户端,连上网络之后会显示出本系统的登录界面,这是进入小程序的初始页面“登录”,能成功进入到该登录界面则代表小程序的开启是成功的,接下来就可以操作本系统所带有的其他所有的功能。登录界面如图5-2所示。

图5-2 登录界面
5.1.2 小程序首页功能的实现
小程序首页是业主注册登录后进入的第一个界面,在这里,人们能够看到小程序的导航条,内容包括首页、楼宇信息、车位信息、小区论坛、我的等。小程序首页界面如图5-3所示。

图5-3 小程序首页界面图
楼宇信息:在楼宇信息页面可以查看到楼宇名称、人数、楼宇编号、位置、楼层数、工号、楼宇详情等详细信息;楼宇信息详情如图5-4所示。

图5-4楼宇信息详情界面图
5.1.3业主功能
业主登录成功后,点击“我的”进入我的页面,在我的页面可以对我的服务、缴费信息、处理信息、报修信息、投诉建议、门禁补办、维修信息、我的收藏、我的发贴、修改密码等进行详细操作。业主功能界面如图5-5所示。

图5-5业主功能界面图
5.2 PC端前台功能的实现
5.2.1系统首页功能的实现
当人们打开系统的网址后,首先看到的就是首页界面。在这里,人们能够看到小区物业管理系统的导航条,通过导航条导航进入各功能展示页面进行操作。系统首页界面如图5-6所示:

图5-6 系统首页界面
车位信息:在车位信息界面可以查看到车位区域、车位位置、价格/月、车位数量、车位数量、车位介绍、发布时间、工号等详细信息,并根据需要进行收藏操作。车位信息详情如图5-7所示。

图5-7车位信息详细页面
5.2.2个人中心
个人中心:在个人中心页面通过填写个人详细信息进行信息更新;在个人中心页面可以对个人中心、我的发布、修改密码、我的收藏、缴费信息、投诉建议、处理信息、门禁补办、报修信息、维修信息进行详细操作;如图5-8所示:

图5-8个人中心界面
5.3后台模块实现
在登录流程中,用户首先在Uni前端界面输入用户名和密码。这些信息通过HTTP请求发送到Java后端。后端接收请求,通过与MySQL数据库交互验证用户凭证。如果认证成功,后端返回给前端,允许用户访问系统。这个过程涵盖了从用户输入到系统验证和响应的全过程。后台登录界面图5-9所示。

图5-9后台登录界面
5.3.1管理员功能实现
管理员进入主页面,主要功能包括对系统首页、物业管理、业主管理、楼宇信息管理、缴费信息管理、车位信息管理、投诉建议管理、处理信息管理、门禁补办管理、临时门禁管理、报修信息管理、维修信息管理、小区论坛、系统管理、个人中心等进行操作。管理员主页面如图5-10所示:

图5-10管理员主界面
物业功能在视图层(view层)进行交互,比如点击“查询、添加或删除”按钮或填写物业信息表单。这些物业表单动作被视图层捕获并作为请求发送给相应的控制器层(controller层)。控制器接收到这些请求后,调用服务层(service层)以执行相关的业务逻辑,例如验证输入数据的有效性和与数据库的交互。服务层处理完这些逻辑后,进一步与数据访问对象层(DAO层)交互,后者负责具体的数据操作如查看、修改或删除物业信息,并将操作结果返回给控制器。最终,控制器根据这些结果更新视图层,以便物业功能可以看到最新的信息或相应的操作反馈。物业界面如图5-11所示:

图5-11物业管理界面
业主功能在视图层(view层)进行交互,比如点击“查询、导出、添加或删除”按钮或填写业主信息表单。这些业主表单动作被视图层捕获并作为请求发送给相应的控制器层(controller层)。控制器接收到这些请求后,调用服务层(service层)以执行相关的业务逻辑,例如验证输入数据的有效性和与数据库的交互。服务层处理完这些逻辑后,进一步与数据访问对象层(DAO层)交互,后者负责具体的数据操作如查看、修改或删除业主信息,并将操作结果返回给控制器。最终,控制器根据这些结果更新视图层,以便业主功能可以看到最新的信息或相应的操作反馈。业主界面如图5-12所示:

图5-12业主管理界面
管理员点击楼宇信息管理。在楼宇信息页面输入楼宇名称、位置进行查询或删除楼宇信息列表,并根据需要对楼宇信息详情信息进行查看、修改或删除操作;如图5-13所示:

图5-13楼宇信息管理界面
管理员点击缴费信息管理。在缴费信息页面输入月份、单元号、楼栋号、缴费项目和是否支付进行查询或删除缴费信息列表,并根据需要对缴费详情信息进行查看、修改或删除操作;如图5-14所示:

图5-14缴费信息管理界面
管理员点击车位信息管理。在车位信息页面输入车位区域、车位位置进行查询或删除车位信息列表,并根据需要对车位详情信息进行查看、修改或删除操作;如图5-15所示:

图5-15车位信息管理界面
源码无偿分享,文未领取
1405

被折叠的 条评论
为什么被折叠?



