自定义博客皮肤VIP专享

*博客头图:

格式为PNG、JPG,宽度*高度大于1920*100像素,不超过2MB,主视觉建议放在右侧,请参照线上博客头图

请上传大于1920*100像素的图片!

博客底图:

图片格式为PNG、JPG,不超过1MB,可上下左右平铺至整个背景

栏目图:

图片格式为PNG、JPG,图片宽度*高度为300*38像素,不超过0.5MB

主标题颜色:

RGB颜色,例如:#AFAFAF

Hover:

RGB颜色,例如:#AFAFAF

副标题颜色:

RGB颜色,例如:#AFAFAF

自定义博客皮肤

-+
  • 博客(42)
  • 收藏
  • 关注

原创 【笔记】【B站课程 pytorch】梯度下降模型

假设我们有一个损失函数,我们假定一个w值,我们需要最终达到最优的w值。在输出的日志中,w为2.0时,损失最小。我们需要不断的更新w值,

2025-05-06 10:58:47 311

原创 【笔记】【B站课程 pytorch】线性模型

b站课程学习笔记

2025-05-06 09:58:56 227

原创 【Android】WorkManager(章二)

在官方案例的前提下,进行完善。

2024-05-17 11:06:01 563 1

原创 【重生之我在学Android】WorkManager (章一)

官方文档官方推荐 - 前台服务、后台服务都可以使用WorkManger来实现你需要做什么事情,你就定义一个Worker,指派它做事,做什么事,就在dowork里定义dowork有三个返回,见图。

2024-05-14 16:03:44 543

原创 【Flutter】极光推送配置流程(VIVO/OPPO/荣耀厂商通道) 章三

VIVO/OPPO/华为荣耀- 极光厂商通道

2024-05-13 15:21:27 2460 2

原创 【Flutter】极光推送配置流程(小米厂商通道) 章二

极光推送-小米

2024-04-30 09:06:31 2664 5

原创 【Flutter】GetX

flutter 状态管理插件 getx

2024-04-27 14:44:55 1711 4

原创 【重生之我在学Android原生】Media3

前言内容颇多,尽量从简ExoPlayer使用官方文档参考文章实现效果Android(java)使用ExoPlayer播放视频,自定义ExoPlayer界面,记录播放位置(横屏竖屏切换/切换至后台等)案例实现创建项目添加依赖Sync 一下/// Jetpack Media3 ExoPlayer implementation ("androidx.media3:media3-exoplayer:1.3.1") implementation ("androidx.me

2024-04-17 09:02:38 4061 5

原创 【Flutter】三个Channel(Android-java / Ios-swift)

channel

2024-04-09 15:16:54 1748

原创 【重生之我在学Android原生】ContentProvider(Java)

Android原生day001

2024-04-01 13:03:27 918 2

原创 【Flutter】高德地图接入Android/IOS(定位&地图)

下面是按照后台定位的标准来配置的,就是APP在后台,也能定位。还有pod repo update也要试试(遇到一些bug时)若没有签名文件,则需要Create New 创建新的签名文件。创建完后,会发现目录下有签名文件,可以移到app目录下。拒绝了上面的这个权限,那就没办法后台定位了。按照上面的步骤,用Xcode打开ios目录。打开Android目录,并生成签名文件。最好加上,不加可能会在打包时出错。填写密码,别名、文件位置等信息。如果存在签名文件,如下图。其余几个权限申明也加上,获取签名文件的SHA1。

2024-03-29 13:53:38 3939 9

原创 【Flutter】极光推送配置流程(极光通道/华为厂商/IOS) 章一

极光推送-配置极光通道、华为通道、Ios APNs

2024-03-16 16:59:20 6058 6

原创 【Flutter】路由管理

Flutter路由管理

2023-08-23 17:16:30 1052

原创 【IOS】入门级学习笔记(Swift)

学习IOS开发笔记(swift)

2023-08-21 20:49:33 797

原创 【Flutter】优化方案收集

优化Flutter方案收集及汇总,会不定期更新

2023-08-21 09:33:50 433

原创 【Flutter】持久化存储方案

存储数据在本地的一些方案(shared_perference/sqlite/Realm)

2023-08-21 09:12:26 982

原创 【Flutter】绘制

Flutter绘制学习笔记

2023-07-24 16:35:17 309

原创 【Flutter】手势

flutter gesture总结

2023-07-10 07:00:20 162

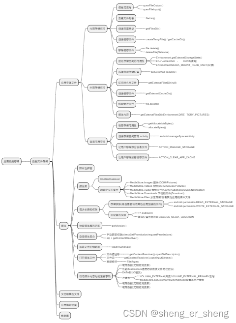
原创 【Android】应用数据及文件(更新)

https://developer.android.google.cn/training/data-storage?hl=zh-cn

2023-06-24 11:05:25 941

原创 【Flutter】框架笔记

Flutter 框架笔记

2023-06-19 08:04:56 286

原创 【Flutter】动画

flutter 动画

2023-06-18 22:15:54 245

原创 【Flutter】设计模式(更新)

flutter 设计模式

2023-06-13 09:18:47 635

原创 【Android】媒体(更新...)

Android 媒体学习记录

2023-06-12 11:12:23 1724

原创 【Flutter】聊天(更新)

nodeJs-websocket+flutter搭建一个可以聊天的软件

2023-06-10 10:09:25 1199

原创 【Android】Service(java)

学习Android 的ServiceserviceintentServicebindService(binder、Messenger)unbinderforegroundService

2023-06-02 14:17:58 186

原创 kotlin语言学习记录(更新)

Kotlin的学习记录

2023-05-30 08:50:55 174

原创 【Android】一步步实现手机拍照、录像及存储至相册(CameraX)

CameraX实现拍照和录像,并保存至相册

2023-05-29 17:21:15 6374 3

原创 【Flutter】Steam基本用法(入门)

学习一下Steam订阅模式

2022-05-26 14:55:15 770

原创 【Flutter】已知插件

flutter的插件,我目前已知的

2022-05-26 11:51:05 324

原创 【Flutter】Bloc管理模式(入门)

学习一下Bloc

2022-05-25 17:50:09 972

原创 【Flutter】仿照哔哩哔哩做的APP

Flutter开发APP仿照哔哩哔哩APP

2022-05-19 17:07:55 8052 3

原创 Flutter界面实战

Flutter案例项目。接《Flutter学习笔记》做的实战

2022-05-09 18:17:18 1245

原创 【学习笔记】Java设计模式

java设计模式

2022-04-28 17:25:53 159

原创 【学习笔记】Flutter重要知识点

Flutter学习过程-记录笔记

2022-04-28 17:21:59 2167

原创 【学习笔记】Android基础知识回顾

Android 四大组件

2022-04-24 22:04:17 1692

原创 【实习】SOP APP和SAMPLE APP

在实习单位实习,主要开发了两款APP(android端),分别是SOPAPP和SampleAPP。对于SOPAPP,主要的功能包括SOP文档的搜索、SOP文章的相关表格、SOP文档的关联文档、SOP文档的勘误历史、SOP文档的在线阅读、消息通知、考试培训、业务流程(SOP回收、SOP复审、SOP损坏处理、SOP勘误、SOP变更场所、SOP修订、SOP申请发放、SOP作废、SOP新增)、个人中心(修改密码、上传头像)。对样品管理APP,主要功能包括样品领用、样品归还、样品流转、样品处理、样品接收、被试物台

2022-03-30 23:45:56 2896

原创 【Android原生开发】易记(记账功能+朋友圈功能)

项目为大学时Android课布置的作业,作业要求为有记账功能,登录功能、以及仿照微信朋友圈做一个朋友圈动态功能.....

2022-03-14 12:47:38 2430 1

原创 【Android原生开发】艺术圈APP

艺术来源于生活。以艺术与文化为主体,开发一款APP,主要实现以下五个模块。分别为博物馆模块、时事新闻模块、艺术品模块、用户个人信息模块、用户艺术交流平。整个项目开发主要分为需求分析、Android端艺术圈APP开发、测试系统这四个过程。在这项目开发过程中,首先我会分析用户需求,设计原型并绘制UML图来明确项目中包含的功能块。接着,我会利用图数据库为用户推荐艺术品、博物馆和艺术家。同时,根据用户的浏览艺术品或是参观博物馆等记录对查询语句进行调整和更新。第二,区别于科普类型的应用......

2022-03-13 13:14:34 7332 1

原创 【Android原生开发】个人小助手

用于安卓手机的个人日常管理系统的设计与开发,实现个人收支管理、日程管理、闹钟提醒、日程数据库的添删改查等功能,系统使用SQLite数据库实现了日程记录数据的管理,挥SQLite占用资源少、操作简单、运行效率高的优势。日程管理是将每天计划、工作和事务安排在日期中,并做一个有效的记录,方便管理日程的工作和事务,达到工作备忘的目的。闹钟提醒服务是重要功能之一,将闹钟提醒设为开机启动服务,读取系统时间与日程表时间相匹配,定时提供闹钟提醒,用户可选择提醒的闹钟铃声。让用户在移动终端上体验方便

2022-03-12 21:29:56 7052 1

原创 【Bug】did not have a source.properties file

遇到的错误解决方案

2022-03-12 09:54:34 1715

空空如也

空空如也

TA创建的收藏夹 TA关注的收藏夹

TA关注的人

提示
确定要删除当前文章?
取消 删除