Http协议-TCP三次握手、四次挥手
HTTP关于TCP连接的常用术语
- SYN:synchronous建立联机
- ACK:acknowledgement 确认
- PSH:push传送
- FIN:finish结束
- RST:reset重置
- URG:urgent紧急
- Sequence number:顺序号码
- Acknowledge number:确认号码
HTTP连接过程图

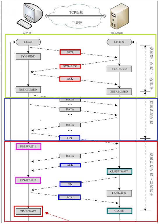
整个连接过程分为三个部分:1、连接建立 2、数据传输 3、连接关闭
建立连接–三次握手

第一次握手:主机A发送位码为syn=1,随机产生seq number的数据包到服务器,主机B由SYN=1知道,A要求建立联机;
第二次握手:主机B收到请求后要确认联机信息,向A发送ack number=(主机A的seq+1),syn=1,ack=1,随机产生seq的包;
第三次握手:主机A收到后检查ack number是否正确,即第一次发送的seq number+1,以及位码ack是否为1,若正确,主机A会再发送ack number=(主机B的seq+1),ack=1,主机B收到后确认seq值与ack=1则连接建立成功。
数据传输
客户端和服务端建立连接(握手成功)后,就可以进行数据传输。
关闭连接–四次挥手

- 客户端进程发出连接释放报文,并且停止发送数据。释放数据报文首部,FIN=1,其序列号为seq=u(等于前面已经传送过来的数据的最后一个字节的序号加1),此时,客户端进入FIN-WAIT-1(终止等待1)状态。 TCP规定,FIN报文段即使不携带数据,也要消耗一个序号。
- 服务器收到连接释放报文,发出确认报文,ACK=1,ack=u+1,并且带上自己的序列号seq=v,此时,服务端就进入了CLOSE-WAIT(关闭等待)状态。TCP服务器通知高层的应用进程,客户端向服务器的方向就释放了,这时候处于半关闭状态,即客户端已经没有数据要发送了,但是服务器若发送数据,客户端依然要接受。这个状态还要持续一段时间,也就是整个CLOSE-WAIT状态持续的时间。
- 客户端收到服务器的确认请求后,此时,客户端就进入FIN-WAIT-2(终止等待2)状态,等待服务器发送连接释放报文(在这之前还需要接受服务器发送的最后的数据)。
- 服务器将最后的数据发送完毕后,就向客户端发送连接释放报文,FIN=1,ack=u+1,由于在半关闭状态,服务器很可能又发送了一些数据,假定此时的序列号为seq=w,此时,服务器就进入了LAST-ACK(最后确认)状态,等待客户端的确认。
- 客户端收到服务器的连接释放报文后,必须发出确认,ACK=1,ack=w+1,而自己的序列号是seq=u+1,此时,客户端就进入了TIME-WAIT(时间等待)状态。注意此时TCP连接还没有释放,必须经过2∗∗MSL(最长报文段寿命)的时间后,当客户端撤销相应的TCB后,才进入CLOSED状态。
- 服务器只要收到了客户端发出的确认,立即进入CLOSED状态。同样,撤销TCB后,就结束了这次的TCP连接。可以看到,服务器结束TCP连接的时间要比客户端早一些
Q&A
【问题1】为什么连接的时候是三次握手,关闭的时候却是四次握手?
答:因为当Server端收到Client端的SYN连接请求报文后,可以直接发送SYN+ACK报文。其中ACK报文是用来应答的,SYN报文是用来同步的。但是关闭连接时,当Server端收到FIN报文时,很可能并不会立即关闭SOCKET,所以只能先回复一个ACK报文,告诉Client端,“你发的FIN报文我收到了”。只有等到我Server端所有的报文都发送完了,我才能发送FIN报文,因此不能一起发送。故需要四步握手。
【问题2】为什么TIME_WAIT状态需要经过2MSL(最大报文段生存时间)才能返回到CLOSE状态?
答:虽然按道理,四个报文都发送完毕,我们可以直接进入CLOSE状态了,但是我们必须假象网络是不可靠的,有可以最后一个ACK丢失。所以TIME_WAIT状态就是用来重发可能丢失的ACK报文。在Client发送出最后的ACK回复,但该ACK可能丢失。Server如果没有收到ACK,将不断重复发送FIN片段。所以Client不能立即关闭,它必须确认Server接收到了该ACK。Client会在发送出ACK之后进入到TIME_WAIT状态。Client会设置一个计时器,等待2MSL的时间。如果在该时间内再次收到FIN,那么Client会重发ACK并再次等待2MSL。所谓的2MSL是两倍的MSL(Maximum Segment Lifetime)。MSL指一个片段在网络中最大的存活时间,2MSL就是一个发送和一个回复所需的最大时间。如果直到2MSL,Client都没有再次收到FIN,那么Client推断ACK已经被成功接收,则结束TCP连接。
【问题3】为什么不能用两次握手进行连接?
答:3次握手完成两个重要的功能,既要双方做好发送数据的准备工作(双方都知道彼此已准备好),也要允许双方就初始序列号进行协商,这个序列号在握手过程中被发送和确认。
现在把三次握手改成仅需要两次握手,死锁是可能发生的。作为例子,考虑计算机S和C之间的通信,假定C给S发送一个连接请求分组,S收到了这个分组,并发 送了确认应答分组。按照两次握手的协定,S认为连接已经成功地建立了,可以开始发送数据分组。可是,C在S的应答分组在传输中被丢失的情况下,将不知道S 是否已准备好,不知道S建立什么样的序列号,C甚至怀疑S是否收到自己的连接请求分组。在这种情况下,C认为连接还未建立成功,将忽略S发来的任何数据分 组,只等待连接确认应答分组。而S在发出的分组超时后,重复发送同样的分组。这样就形成了死锁。
【问题4】如果已经建立了连接,但是客户端突然出现故障了怎么办?
TCP还设有一个保活计时器,显然,客户端如果出现故障,服务器不能一直等下去,白白浪费资源。服务器每收到一次客户端的请求后都会重新复位这个计时器,时间通常是设置为2小时,若两小时还没有收到客户端的任何数据,服务器就会发送一个探测报文段,以后每隔75秒钟发送一次。若一连发送10个探测报文仍然没反应,服务器就认为客户端出了故障,接着就关闭连接。
本文深入解析HTTP协议中TCP连接的三次握手与四次挥手过程,解释了SYN、ACK、FIN等关键信号的作用,以及连接建立和关闭的详细步骤。同时探讨了为何连接建立与关闭过程次数不同,TIME_WAIT状态的必要性,避免死锁的三次握手设计,以及TCP保活机制。
1176

被折叠的 条评论
为什么被折叠?



