系统分析第六周作业
1、简答题
用例的概念
用例代表系统中各个项目相关人员之间就系统行为所达成的契约。它描述了在不同条件下,系统对某一项目相关人员的请求作出的响应。它是一些列系统操作以及事件步骤,通过提供一个或多个场景说明系统与用户或其他系统的交互,以获得一个明确的业务目标。
用例和场景的关系?什么是主场景或 happy path?
用例和场景的关系: 场景指的是根据执行者做出的请求和请求涉及的条件,系统执行的不同的行为序列。而一个用例则是多个不同场景的集合
主场景: 主场景又叫主成功场景(main success scenario), 指的是一切顺利的情况,是我们参与者在用例中所遵循的主逻辑路径。该路径描述的是各项工作正常时用例的工作
用例有哪些形式?
用例常见的形式有
- Brief Use Case
- 通常是一段简短的总结,一般描述的是主成功场景,在早期需求分析期间,帮助我们快速了解主题和范围,只需很短时间就可以完成创建
- Casual Use Case
- 该形式是非正式的,其是包含涵盖多个场景的多个段落
- Fully Use Case
- 该形式的所有步骤和变化都写得十分详细(前提条件、成功保证)
- 在很多用例被写成brief形式之后,在需求研讨会中占一定的部分
对于复杂业务,为什么编制完整用例非常难?
复杂的业务,他包含的子用例非常多,程序的流程十分复杂,需要处理的场景十分多,所以我们很难全面去考虑所有的子用例和场景,在需要编制的用例繁杂时,也容易出现差错。而完整用例需要将所有步骤和变化都详细写出,实际上我们难以覆盖现实场景中所有业务情况和流程情况。我们要编制完整用例,不仅需要熟悉各种业务场景和流程,还要建模相关的知识,注意用户交互的细节。
什么是用例图?
用例图是指由参与者(Actor)、用例(Use Case),边界以及它们之间的关系构成的用于描述系统功能的视图,它是外部用户(被称为参与者)所能观察到的系统功能的模型图。用作一个总结参与者和系统行为的一个沟通工具。
用例图的基本符号与元素?
- 小人——小人表示参与者,表示与应用程序或系统进行交互的用户、组织或外部系统
- 椭圆——椭圆表示用例,表示外部可见的系统功能,其对系统提供的服务进行描述
- 方框——方框表示系统边界,其内部是系统的一部分功能
- 虚线箭头——虚线箭头可以表示关联关系、包含关系(通过
<<includes>>标识)和扩展关系(通过<<excludes>>标识) - 实现箭头——实线箭头可以表示泛化关系
用例图的画法与步骤
- 首先使用System框确定待研究的系统, 确定、绘制子系统边界,并对子系统命名
- 确定并绘制参与者
- 识别使用系统的主要参与者,把参与者放在所有系统边界之外
- 识别系统依赖的外部系统,使用用例图 Neighboursystem框 表示用例依赖的外部系统、服务、设备,并使用构造型(Stereotype)识别
- 确定、描述和绘制用例,以主要参与者为目标驱动,收集主要参与者的业务事件,把其绘制在方框内部表示成子系统的内部功能,并正确绘制用例与子用例之间的关系
- 确定Actor和用例之间的关系
用例图给利益相关人与开发者的价值有哪些?
对于利益相关人
- 让利益相关人可以更加直观看清系统的结果以及用户的功能体验,提供了系统使用和行为的摘要视图,保证系统按用户的需求进行设计。
- 用例图可以通过修改用例图来使得用例能够更加方便根据需要对复杂程度和形式化程序进行增减调节,更好地响应利益相关者提出的需求。
- 方便与利益相关人进行沟通,及时对系统进行改善,让系统更加注重其参与者的用户体验
对于开发者
- 通过可视化来方便我们理解和获取需求,可以帮助我们明确系统的业务范围、服务对象(角色)、外部系统与设备
- 更好地帮助开发者预测项目可能出现的技术风险,提早进行关键的技术的选择以及学习
- 方便开发者评估项目的总体工作量,使得可以合理地规划迭代的周期和规划人力需要
2、建模练习题(用例模型)
选择2-3个你熟悉的类似业务的在线服务系统(或移动 APP),如定旅馆(携程、去哪儿等)、定电影票、背单词APP等,分别绘制它们用例图。并满足以下要求:
- 请使用用户的视角,描述用户目标或系统提供的服务
- 粒度达到子用例级别,并用 include 和 exclude 关联它们
- 请用色彩标注出你认为创新(区别于竞争对手的)用例或子用例
- 尽可能识别外部系统和服务
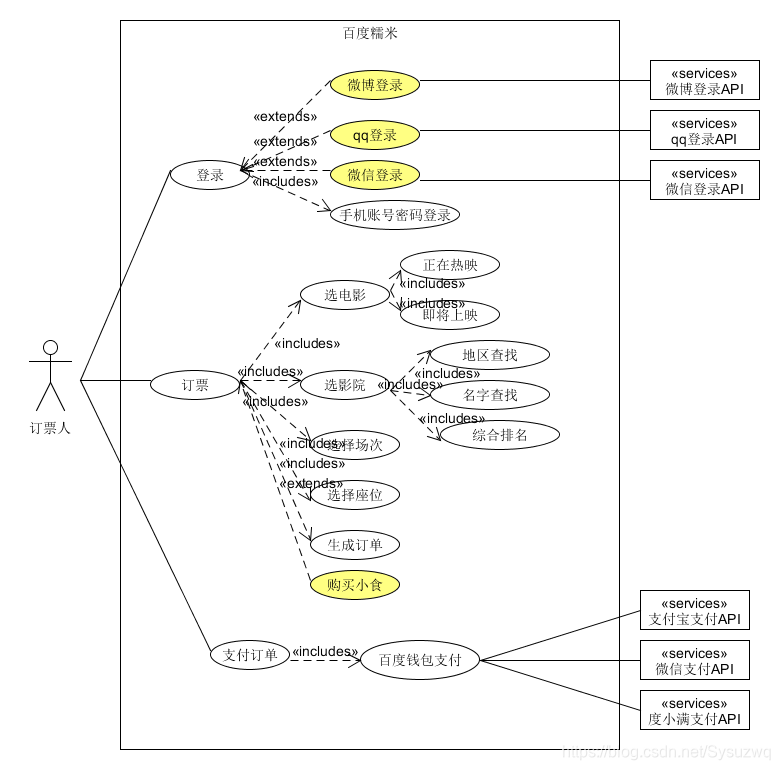
下面选取定三款电影票APP来进行用例图比较
百度糯米

猫眼电影

淘票票

回答下列问题:
为什么相似系统的用例图是相似的?
因为相似的系统大家都包含有相似的功能和需求,就像我们上面的三个不同公司的在线订购电影票的服务系统来看,他们的系统核心功能都是:在线选电影、电影院、场次进行订票,账号登录、订单支付,而建立订单的流程也类似,都是选择电影-选择电影院(或者选择电影院-选择电影)-选择场次-选择座位,并在生成订单后进行支付,这个流程就是我们用户一般使用的实际流程。所以大家的用例图都是类似的,不同的只有不同公司的支付系统以及登录账号管理系统,还有部分公司方便用户而加入的一些类似地图查找电影院的新功能。
如果是定旅馆业务,请对比 Asg_RH 用例图,简述如何利用不同时代、不同地区产品的用例图,展现、突出创新业务和技术
不同的时代和不同地区都应该会存在某些时代特色或者地区特色。在现在的移动终端、移动支付时代,很多产品、在线服务商都会有一些在线支付、扫码支付、公众号二维码等新奇操作,方便用户了解产品并给用户一个更加快捷良好的体验。我们应该紧贴时代的潮流去更新产品,让产品紧跟世界热潮
如何利用用例图定位创新思路(业务创新、或技术创新、或商业模式创新)在系统中的作用
我们可以通过在用例图中使用不同的颜色,比如上面的黄色背景的用例,以此来突出该产品的创新点。我们通过查看用例图,就可以轻易看到在基础的需求上哪里可以加入创新方式。除此之外,我们还可以通过创新点在用例图中的不同位置以及和其他用例的关系,可以体现出该创新点的重要性以及难度。
请使用 SCRUM 方法,选择一个用例图,编制某定旅馆开发的需求(backlog)开发计划表
| ID | Name | Imp | Est(man-day) | How to demo | notes |
|---|---|---|---|---|---|
| 0 | 注册 | 10 | 10 | 输入手机号,点击获取短信验证码按钮并正确填写收到的验证码,确认后输入密码,注册成功 或 调用第三方账号进行注册 | 需要开发短信服务和调用第三方API |
| 1 | 登录 | 10 | 10 | 输入正确的账号密码 或 调用第三方API登录 | |
| 2 | 旅馆查询 | 30 | 20 | 用户选择位置,日期,旅馆特征和价格区间,返回符合条件的旅馆 | 地图服务调用第三方API |
| 3 | 旅馆预定 | 70 | 25 | 用户选择旅馆列表中的酒店,跳转到旅馆详情页,选择入住日期和退房日期以及房型后生成订单,跳转到订单支付页 | |
| 4 | 订单支付 | 40 | 20 | 选择付款方式(微信支付,支付宝支付或银行卡)并完成支,发送短信提示用户 |
根据任务4,参考 使用用例点估算软件成本,给出项目用例点的估算
| 用例 | #事务 | #计算 | 原因 | UC权重 |
|---|---|---|---|---|
| 0注册 | 3 | 2 | 加入短信服务 | 5 |
| 1登录 | 2 | 2 | 5 | |
| 2 查询旅馆 | 5 | 6 | 10 | |
| 3 预定旅馆 | 7 | 5 | 10 | |
| 4订单支付 | 2 | 1 | 5 |
本文详细介绍了用例的概念、用例与场景的关系、用例的多种形式,以及用例图的绘制、价值。强调了复杂业务中编制完整用例的挑战,并通过举例说明了相似系统用例图相似的原因。此外,讨论了如何利用用例图展示创新业务和技术,并展示了如何在项目管理中应用用例图进行需求规划。
785

被折叠的 条评论
为什么被折叠?



